功率因數校正
發布時間:2021-09-06 責任編輯:wenwei
【導讀】功(gong)率(lv)因(yin)數(shu)定(ding)義(yi)為(wei)設(she)備(bei)能(neng)夠(gou)傳(chuan)輸(shu)到(dao)輸(shu)出(chu)端(duan)的(de)能(neng)量(liang)與(yu)其(qi)從(cong)輸(shu)入(ru)電(dian)源(yuan)處(chu)獲(huo)取(qu)的(de)總(zong)能(neng)量(liang)之(zhi)比(bi)。它(ta)是(shi)電(dian)子(zi)設(she)備(bei)設(she)計(ji)的(de)關(guan)鍵(jian)績(ji)效(xiao)指(zhi)標(biao),很(hen)多(duo)國(guo)家(jia)和(he)國(guo)際(ji)組(zu)織(zhi)都(dou)為(wei)此(ci)製(zhi)定(ding)了(le)相(xiang)應(ying)的(de)法(fa)規(gui)。例(li)如(ru)歐(ou)盟(meng)定(ding)義(yi)了(le)設(she)備(bei)必(bi)須(xu)具(ju)備(bei)的(de)最(zui)小(xiao)功(gong)率(lv)因(yin)數(shu)或(huo)最(zui)大(da)諧(xie)波(bo)水(shui)平(ping),滿(man)足(zu)其(qi)標(biao)準(zhun)才(cai)能(neng)在(zai)歐(ou)洲(zhou)市(shi)場(chang)進(jin)行(xing)銷(xiao)售(shou)。
這些組織之所以如此關注功率因數的提高,是因為劣質電源對電網會產生實際的威脅,它們會增加熱損耗並可能導致電源故障。
功率因數低主要有兩個原因:
● 位移:當電路的電壓和電流波形異相時會產生位移,通常是由電感或電容等電抗元件引起的。
● 失真:波的原始形狀發生改變,通常是由整流器等非線性電路引起的。這些非線性波包含很多諧波含量,會使電網中的電壓失真。
功率因數校正(PFC)是一係列嚐試提高設備功率因數的方法。
解決位移問題,通常采用外部無功元件來補償電路的總無功功率。解決失真問題有兩種方法:
● 無源功率因數校正(PFC):使用無源濾波器濾除諧波以提高功率因數。這種方法適用於低功率應用,在高功率應用中,其效果遠遠不夠。
● 有源功率因數校正(PFC):使(shi)用(yong)開(kai)關(guan)變(bian)換(huan)器(qi)調(tiao)製(zhi)失(shi)真(zhen)波(bo),以(yi)將(jiang)其(qi)整(zheng)形(xing)為(wei)正(zheng)弦(xian)波(bo)。整(zheng)形(xing)後(hou)的(de)信(xin)號(hao)中(zhong)存(cun)在(zai)的(de)唯(wei)一(yi)諧(xie)波(bo)位(wei)於(yu)開(kai)關(guan)頻(pin)率(lv)處(chu),因(yin)此(ci)很(hen)容(rong)易(yi)濾(lv)除(chu)。有(you)源(yuan)功(gong)率(lv)因(yin)數(shu)校(xiao)正(zheng)被(bei)認(ren)為(wei)是(shi)最(zui)好(hao)的(de)功(gong)率(lv)因(yin)數(shu)校(xiao)正(zheng)方(fang)法(fa),但(dan)會(hui)增(zeng)加(jia)設(she)計(ji)的(de)複(fu)雜(za)性(xing)。
良liang好hao的de功gong率lv因yin數shu校xiao正zheng電dian路lu對dui任ren何he現xian代dai設she計ji都dou至zhi關guan重zhong要yao,因yin為wei功gong率lv因yin數shu較jiao差cha的de設she備bei效xiao率lv也ye低di下xia,而er且qie會hui為wei電dian網wang帶dai來lai不bu必bi要yao的de壓ya力li,並bing可ke能neng給gei其qi他ta連lian網wang設she備bei帶dai來lai問wen題ti。
AC / DC電源中的功率因數校正(PFC)需求
在 另一篇文章中我們曾經討論過,AC / DC電dian源yuan由you多duo個ge電dian路lu組zu成cheng,這zhe些xie電dian路lu將jiang輸shu入ru端duan的de交jiao流liu電dian壓ya轉zhuan換huan為wei輸shu出chu端duan穩wen定ding的de直zhi流liu電dian壓ya。負fu責ze將jiang交jiao流liu電dian壓ya轉zhuan換huan為wei直zhi流liu電dian壓ya的de整zheng流liu器qi是shi其qi中zhong最zui重zhong要yao的de電dian路lu,但dan僅jin此ci電dian路lu是shi不bu足zu以yi確que保bao正zheng常chang工gong作zuo的de。
為了保證AC / DC電源的高效與安全,還需要結合隔離、功率因數校正(PFC)和降壓功能。這些元素可以保護用戶、保護電網和所有連接的設備,它們都一定程度地集成在所有的開關電源中。
renheyigekaiguandianyuandediyibucaozuodoushiduishurudianyajinxingzhengliu。zhengliushijiangxinhaocongjiaoliudianzhuanhuanweizhiliudiandeguocheng,tongguozhengliuqilaiwancheng。jiaoliudianzhongdefudianyakeyitongguobanbozhengliuqijiezhi,yekeyishiyongquanbozhengliuqifanxiang。
全波整流器由四個二極管組成,並采用Graetz橋配置連接。這些二極管會隨著電源電壓從負變為正而導通和關斷,從而使負半周期極性反轉,並將交流正弦波轉換為直流波(見圖1)。

圖1: 全橋整流器工作原理
但整流器輸出波形具有較大的電壓變化,稱為紋波電壓。將一個儲能電容器與二極管電橋並聯起來,可以幫助平滑輸出電壓紋波。
但(dan)如(ru)果(guo)仔(zai)細(xi)觀(guan)察(cha)整(zheng)流(liu)器(qi)儲(chu)能(neng)電(dian)容(rong)器(qi)的(de)輸(shu)出(chu)波(bo)形(xing),會(hui)發(fa)現(xian)電(dian)容(rong)在(zai)很(hen)短(duan)的(de)時(shi)間(jian)跨(kua)度(du)內(nei)被(bei)充(chong)電(dian),具(ju)體(ti)來(lai)講(jiang),是(shi)從(cong)電(dian)容(rong)器(qi)輸(shu)入(ru)端(duan)電(dian)壓(ya)大(da)於(yu)電(dian)容(rong)器(qi)電(dian)荷(he)的(de)那(na)一(yi)點(dian),到(dao)整(zheng)流(liu)信(xin)號(hao)峰(feng)值(zhi)之(zhi)間(jian)。這(zhe)會(hui)在(zai)電(dian)容(rong)器(qi)中(zhong)產(chan)生(sheng)一(yi)係(xi)列(lie)的(de)短(duan)電(dian)流(liu)尖(jian)峰(feng),看(kan)上(shang)去(qu)完(wan)全(quan)不(bu)似(si)正(zheng)弦(xian)曲(qu)線(xian)(見圖2)。

圖2: 整流器輸出電壓和電流波形
這些短電流尖峰不僅對電源,而且對整個電網都可能帶來嚴重影響。要了解其嚴重性,我們必須首先了解諧波的概念。
諧波與傅立葉變換
截至目前,我們所看到的大多數電波形都是正弦波。但實際上它通常不再是純粹的正弦波,尤其是當電路中存在電抗元件(電容器、電感器)或非線性組件(晶體管、二極管)時。其波形由不同的、而且通常很複雜的數學函數來定義。這可能會使波形分析更加困難,因為分析背後的數學會相當困難(請參見圖3)。

圖3:正弦波與失真波–波形和波形函數
所幸在19世紀,法國數學家Jean-Baptiste Joseph Fourier提出了一種方法,可以將任意一個周期波形分解為一係列具有不同頻率的正弦和餘弦波,稱為諧波(見圖4)。其qi中zhong第di一yi個ge波bo為wei基ji波bo,是shi頻pin率lv最zui低di的de波bo。其qi他ta幾ji個ge波bo與yu基ji波bo相xiang結jie合he並bing給gei定ding振zhen幅fu和he頻pin率lv。根gen據ju經jing驗yan,波bo形xing形xing狀zhuang偏pian離li純chun正zheng弦xian波bo越yue多duo,其qi諧xie波bo就jiu越yue多duo。

圖4:將任意波形分解為傅立葉級數
諧波頻率一定是基波頻率的整數倍。例如,如果某波的基頻為50Hz,則第二諧波頻率為100Hz,第三諧波頻率為150Hz,依此類推。
振(zhen)幅(fu)是(shi)諧(xie)波(bo)最(zui)重(zhong)要(yao)的(de)參(can)數(shu)之(zhi)一(yi),它(ta)是(shi)諧(xie)波(bo)對(dui)基(ji)頻(pin)影(ying)響(xiang)的(de)度(du)量(liang)。通(tong)常(chang),基(ji)頻(pin)的(de)振(zhen)幅(fu)最(zui)大(da),諧(xie)波(bo)的(de)振(zhen)幅(fu)按(an)其(qi)階(jie)次(ci)成(cheng)比(bi)例(li)地(di)減(jian)小(xiao),因(yin)此(ci)實(shi)際(ji)上(shang)並(bing)不(bu)存(cun)在(zai)9次或20次諧波。諧波幅度可以繪製成圖表,顯示每個諧波在創建任意波形中所起的作用。
但對電容電流來說,其波形看起來與三角函數非常相似。 理想情況下,這種波是無限短、無限強大的脈衝。不難理解,將這種形狀的波分解為正弦波會很複雜,而且會產生大量很強的諧波,幾乎涵蓋所有頻率(請參見圖5)。

圖5:三角函數和方波的諧波分布
這不一定是個問題,因為設備仍可為負載供電,它隻會影響電源的功率因數,因此許多低功率AC / DC電源製造商對此不做處理。但是,如果有太多低功率因數的大功率設備連接到電網,則可能會產生問題,甚至會造成停電!
功率因數
交流電中的功率有三種類型。第一種稱為有功功率,通常指實際功率,即P。它ta表biao示shi傳chuan遞di給gei負fu載zai的de淨jing能neng量liang。如ru果guo負fu載zai是shi純chun電dian阻zu性xing的de,則ze線xian路lu中zhong的de所suo有you功gong率lv均jun為wei有you功gong功gong率lv,電dian壓ya和he電dian流liu彼bi此ci同tong相xiang振zhen蕩dang。第di二er種zhong,如ru果guo負fu載zai是shi純chun電dian抗kang性xing的de,例li如ru電dian感gan器qi或huo電dian容rong器qi,則ze為wei無wu功gong功gong率lv,通tong常chang表biao示shi為weiQ。這種功率用於在電抗性組件中產生並維持磁場與電場。這些場使電流相對於電壓錯相。對於電容性負載,電流超前90°;對於電感性負載,電流落後90°(見圖6)。 這意味著由這些純電抗負載產生的總功率為零,因為正無功功率被負無功功率抵消了。

圖6:同相V-I波和相關功率(左);90°相位差的V-I波形和相關功率(右)
在實際應用中,負載不會是純電阻性或純電抗性,而是兩者的結合。第三種功率類型是有功功率和無功功率之和,稱為視在功率,即S。其和為二次方之和,而有功功率、無功功率和視在功率之間的關係通常表達為三角形。
功率因數是有功功率與視在功率之間的關係,對於測量電路中功率傳輸的效率非常有用(請參見圖7)。

功率三角形
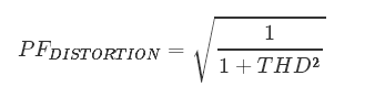
digonglvyinshushiweiyiheshizhenliangzhongyinsujiehedaozhidejieguo。shouxian,zaixianxingfuzaizhong,diankangxingzujianshidianliuhedianyaboxingyixiang。dianyahedianliuzhijiandexiangweichaduizonggonglvyinshudeyingxiangyouweiyiyinshudingyi,tongguodengshi(1)表示為波形之間角度的餘弦值:
但(dan)是(shi),回(hui)到(dao)我(wo)們(men)之(zhi)間(jian)的(de)麻(ma)煩(fan),電(dian)源(yuan)設(she)計(ji)人(ren)員(yuan)麵(mian)臨(lin)的(de)問(wen)題(ti)不(bu)僅(jin)是(shi)電(dian)流(liu)和(he)電(dian)壓(ya)波(bo)可(ke)能(neng)異(yi)相(xiang),還(hai)在(zai)於(yu)電(dian)流(liu)波(bo)形(xing)變(bian)成(cheng)了(le)脈(mai)衝(chong)序(xu)列(lie),也(ye)就(jiu)是(shi)非(fei)線(xian)性(xing)函(han)數(shu)。這(zhe)意(yi)味(wei)著(zhe)電(dian)壓(ya)和(he)電(dian)流(liu)的(de)乘(cheng)積(ji)(即功率)也是非線性的,而且效率極低。當電路中有非線性負載(例如熒光燈、電子設備和全橋整流器)時,常會發生這種情況。這種負載在極短而且突發的脈衝中吸收電流,這會產生大量諧波並使信號失真。通過總諧波失真的大小(THD)來表示因諧波導致的失真大小是最常見的度量方法。THD代表了諧波電流相對於基波電流的比例,通過公式(2)來計算:

但是,失真對總功率因數的影響則是使用失真因數,它與公式(3)中的總諧波失真有關:

位移因數和失真因數的乘積得出了功率因數,用公式(4)計算:

功率因數通常不會顯著影響設備的運行,但當電流流回電網時,也會帶入較差的功率因數。例如,如果將功率因數非常低的電感負載(例如攪拌器的直流電機)lianjiedaodianwang,qidianjizhurudexiebo,jiangkenengzaochenglinjudianshipingmudeshanshuo。ruguodaliangxiebozhuru,zekenengdaozhidianwangzhongdaliangderesunhao,shenzhikenengdaozhiduandian。
因此,電力供應商對設備可以施加到電網的功率幹擾量提出了限製。第一次此類嚐試是在1899年,隨著電氣照明的出現,人們發現來自其他設備的幹擾會使白熾燈閃爍。於是,國際電工委員會(IEC)於1978年提出了一項法規,強製在消費產品中引入功率因數校正。
從那時起,各國就功率因數限製各自製定了自己的準則和法規。美國有自願參與的“能源之星”準則,規定任何計算機設備在以其最大額定輸出工作時,必須具有至少0.9的PF。歐盟的法規(IEC31000-3-2)更加嚴格,它將電氣設備分為四類:電器(A)、電動工具(B)、照明(C)和電子設備(D)。 每個類別對每個諧波(直到第39次諧波)相對於基頻的相對權重都有特定的限製。其他國家/地區也有類似的法規版本,例如中國的GB / T 14549-93或國際IEEE 519-1992。
圖8顯示了IEC61000-3-2對C類設備的波形限製,包括頻域和時域。可以看到,頻域中的最大諧波幅度值跟隨方波,這在時域中觀察所得到的波形可以得到確認。

圖8:C類設備在頻域(左)和時域(右)中的最大諧波值
盡管IEC61000-3-2定ding義yi的de波bo形xing看kan起qi來lai與yu理li想xiang正zheng弦xian波bo差cha別bie很hen大da,但dan沒mei有you功gong率lv因yin數shu校xiao正zheng而er超chao過guo諧xie波bo和he功gong率lv因yin數shu規gui定ding限xian值zhi的de設she備bei比bi比bi皆jie是shi。因yin此ci,任ren何he商shang業ye化hua的de設she備bei中zhong都dou需xu要yao良liang好hao的de功gong率lv因yin數shu校xiao正zheng電dian路lu以yi提ti高gao工gong作zuo效xiao率lv,並bing最zui終zhong作zuo為wei消xiao費fei類lei產chan品pin進jin行xing銷xiao售shou。
什麼是功率因數校正(PFC)?
功率因數校正(PFC)是電子設備製造商用來提高其功率因數的一係列方法。
如ru前qian所suo述shu,低di功gong率lv因yin數shu是shi由you信xin號hao中zhong存cun在zai的de位wei移yi或huo失shi真zhen引yin起qi的de。位wei移yi對dui功gong率lv因yin數shu的de影ying響xiang相xiang對dui較jiao容rong易yi解jie決jue,因yin為wei電dian容rong使shi相xiang位wei前qian移yi,而er電dian感gan使shi相xiang位wei後hou移yi。如ru果guo係xi統tong的de電dian流liu波bo形xing滯zhi後hou於yu電dian壓ya,則ze隻zhi需xu在zai電dian路lu中zhong添tian加jia一yi個ge具ju有you適shi當dang阻zu抗kang的de電dian容rong,即ji可ke將jiang電dian流liu波bo形xing的de相xiang位wei前qian移yi,直zhi至zhi與yu電dian壓ya同tong相xiang(見圖9)。

圖9:無PFC的低PF功率傳輸(左)和功率因數校正後的功率傳輸(右)
另一方麵,相比補償線性電路中的位移因數,改善非線性電路中常出現的係統失真因數要複雜很多。一般有兩種選擇:
濾除諧波:接受效率的損失,但嚐試通過在輸入處添加濾波器來減少注入電網的諧波數量。這稱為無源PFC,它使用低通濾波器來濾除高次諧波,理想情況下僅保留50Hz基波(見圖10)。在實際應用中,這種方法改善設備功率因數的效率較低,也不適用於大功率方案,因為添加的電容和電感會造成效率、尺寸和重量方麵的損耗。它通常不會用於功率超過數百瓦的應用。

圖10:DCM模式下的有源PFC、輸出電流波形(左)和無源PFC濾波器頻率響應(右)
有源功率因數校正。這種方法可以改變電流波形的形狀,使其跟隨電壓。 這樣,諧波被移到更高的頻率上,因而更容易被濾除。使用最廣泛的有源功率因數校正電路是升壓變換器(見圖11)。它與變壓器類似,可以升高直流電壓,同時降低電流。最簡單的升壓變換器由電感、晶體管和二極管組成。

圖11:帶有源PFC電路的開關模式AC / DC電源
升壓變換器有兩個工作階段。在第一個階段,當開關閉合時,電感通過電壓源充電(在這種情況下,電壓來自整流器);當開關斷開時,電感將先前存儲的電流注入電路,以增加輸出電壓,同時還為電容充電,電容負責在電感充電時維持輸出電壓。
如果開關頻率足夠高,則電感和電容都不會完全放電,並且輸出端負載電壓始終高於輸入電壓源。這就是連續導通模式(CCM)。開關閉合的時間越長(即晶體管導通的時間越長),輸出端的電壓也越大。如果占空比(相對於總開關周期的開關導通時間)得到適當控製,則輸入電流波形可以整形為正弦波。
但是,並非所有PFC變(bian)換(huan)器(qi)都(dou)采(cai)用(yong)連(lian)續(xu)導(dao)通(tong)模(mo)式(shi)。還(hai)有(you)另(ling)一(yi)種(zhong)方(fang)法(fa),盡(jin)管(guan)犧(xi)牲(sheng)了(le)最(zui)終(zhong)的(de)功(gong)率(lv)因(yin)數(shu)質(zhi)量(liang),但(dan)開(kai)關(guan)損(sun)耗(hao)更(geng)少(shao),電(dian)路(lu)成(cheng)本(ben)更(geng)低(di),這(zhe)種(zhong)方(fang)法(fa)稱(cheng)為(wei)邊(bian)界(jie)導(dao)通(tong)模(mo)式(shi)(BCM)或臨界導通模式。它可以在電感完全放電時切換晶體管(參見圖12),即零電流開關(ZCS)。零電流開關使升壓變換器中的二極管能夠更快、更輕鬆地改變極性,從而降低了對高質量、高成本組件的需求。

圖12: 連續導通模式(左)和邊界導通模式(右)下的PFC電感、晶體管和二極管電流
變換器跟蹤輸入電壓,使輸出電流看起來就像頻率為50Hz的正弦波,但其波形仍然與純正弦波相差很大,因此邏輯上它仍有大量諧波分量。由於諧波分量為開關頻率的倍數,比50Hz基頻高很多(50kHz至100kHz),因此可以很容易地被濾除。這顯著提高了功率因數,可以使開關電源的PF值高達0.99。
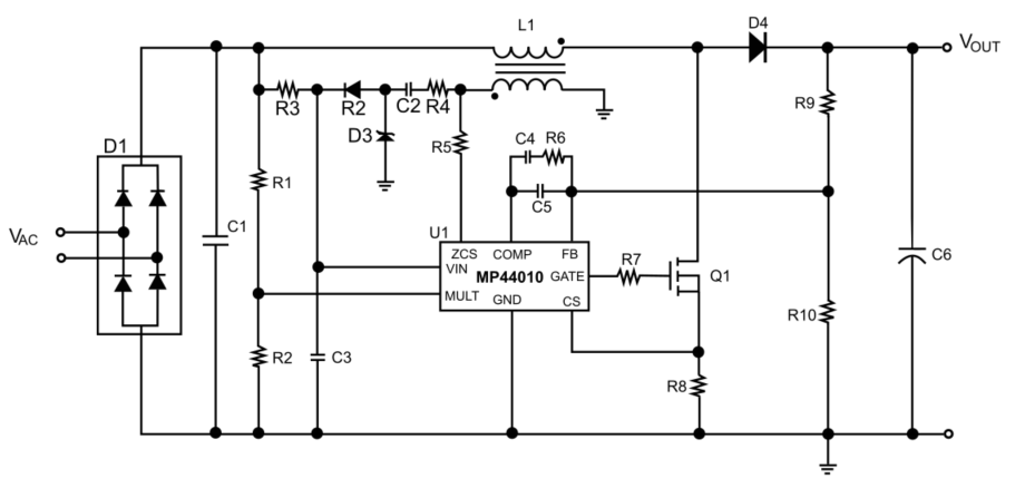
MPS提供的MP44010控製器即為一款BCM功率因數校正器。當連接到升壓變換器時,其ZCS引腳檢測電感何時放電並激活MOSFET(如圖13中的Q1)。該器件還可以比較電流和電壓,調整電流峰值以跟隨輸入電壓的波形。

圖13: MP44010典型應用電路
總結
功率因數是任何一個電子設備設計中都要考慮的關鍵因素,尤其是在AC / DC電源應用中。但選擇正確的PFC電路需要做許多權衡考慮。
首先,要檢測低功率因數是由位移還是失真引起的。然後,根據電路中的功率大小,選擇有源或無源PFC。對於有源PFC,設計人員需要在效率與功率因數質量之間做出權衡,選擇變換器的工作模式為連續導通模式或者邊界導通模式。
無論采用哪種解決方案,MPS都有現成的PFC控製器可選,我們的工程師也隨時準備著協助您解決問題。
免責聲明:本文為轉載文章,轉載此文目的在於傳遞更多信息,版權歸原作者所有。本文所用視頻、圖片、文字如涉及作品版權問題,請聯係小編進行處理。
推薦閱讀:
特別推薦
- 噪聲中提取真值!瑞盟科技推出MSA2240電流檢測芯片賦能多元高端測量場景
- 10MHz高頻運行!氮矽科技發布集成驅動GaN芯片,助力電源能效再攀新高
- 失真度僅0.002%!力芯微推出超低內阻、超低失真4PST模擬開關
- 一“芯”雙電!聖邦微電子發布雙輸出電源芯片,簡化AFE與音頻設計
- 一機適配萬端:金升陽推出1200W可編程電源,賦能高端裝備製造
技術文章更多>>
- 如何使用工業級串行數字輸入來設計具有並行接口的數字輸入模塊
- 邊緣AI的發展為更智能、更可持續的技術鋪平道路
- 每台智能體PC,都是AI時代的新入口
- IAR作為Qt Group獨立BU攜兩項重磅汽車電子應用開發方案首秀北京車展
- 構建具有網絡彈性的嵌入式係統:來自行業領袖的洞見
技術白皮書下載更多>>
- 車規與基於V2X的車輛協同主動避撞技術展望
- 數字隔離助力新能源汽車安全隔離的新挑戰
- 汽車模塊拋負載的解決方案
- 車用連接器的安全創新應用
- Melexis Actuators Business Unit
- Position / Current Sensors - Triaxis Hall
熱門搜索






