解讀數據手冊中的熱參數和IC結溫
發布時間:2021-09-06 來源:Ralf Ohmberger 責任編輯:wenwei
【導讀】工(gong)程(cheng)師(shi)在(zai)轉(zhuan)換(huan)數(shu)據(ju)手(shou)冊(ce)中(zhong)的(de)熱(re)阻(zu)參(can)數(shu),並(bing)做(zuo)出(chu)有(you)意(yi)義(yi)的(de)設(she)計(ji)決(jue)策(ce)時(shi)常(chang)常(chang)麵(mian)臨(lin)很(hen)多(duo)困(kun)惑(huo)。這(zhe)篇(pian)入(ru)門(men)文(wen)章(zhang)將(jiang)幫(bang)助(zhu)現(xian)在(zai)的(de)硬(ying)件(jian)工(gong)程(cheng)師(shi)了(le)解(jie)如(ru)何(he)解(jie)讀(du)數(shu)據(ju)手(shou)冊(ce)中(zhong)的(de)熱(re)參(can)數(shu),包(bao)括(kuo)是(shi)否(fou)選(xuan)擇(ze) theta 與 psi、如何計算其值;更重要的是,如何更實用地將這些值應用於設計。本文還將介紹應用環境溫度之間的關係,以及它們與 PCB 溫度或 IC 結溫的比較。 最後,我們將討論功耗如何隨溫度變化,以及如何利用此特性來實現冷卻運行、成本優化的解決方案。
電熱類比
在熱量和電量之間進行一定的類比,可以幫助我們更輕鬆地理解熱量。表 1 和表 2對電量和熱量及其材料常數進行了類比。
表 1:電量和熱量之間的模擬關係 (1)

注意:
1. 該表內容來自 Technische Temperaturmessung: 第I卷, Frank Bernhard, ISBN 978-3-642-62344-8。
2. el 為電值,th 為熱值。
表 2:不同材料的材料常數和變量


電與熱的方程類比
電量和熱量都可以在網絡中計算出來,其規則可與基爾霍夫定律相提並論(見表 3)。
表 3:電過程與熱過程的方程類比 (3)

注意: 該表內容來自 Technische Temperaturmessung: 第I卷, Frank Bernhard, ISBN 978-3-642-62344-8。
數據手冊中的熱阻 (θJA 和θJC)
圖1以MPS的直流開關電源 IC MPQ4572為例,幫助大家了解熱參數。在MPQ4572數據手冊中,有兩個指定的熱阻參數: θJA和 θJC。本文將詳細討論這些參數。

圖 1:數據手冊中的熱阻(θJA 和θJC)規格
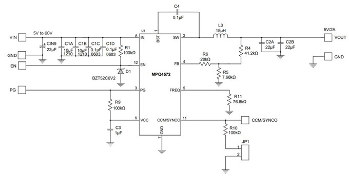
圖2顯示了一個具有 5V/2A 輸出的典型 MPQ4572 應用電路。

圖 2:具有 5V/2A 輸出的 MPQ4572 典型應用電路
什麼是結到環境熱阻(θJA)?
θJA定義為從結到環境溫度的熱阻。它衡量器件通過所有傳熱路徑、銅跡線、通孔和空氣對流條件,從結到環境溫度的散熱能力。
因此,給定的 θJA 僅對其定義的 PCB 有效。人們通常認為θJA是適用於所有 PCB 的常數,這是錯誤的。θJA允許在通用PCB(如 JEDSD51-7)上比較不同的封裝。例如,如果MPQ4572 位於一個4 層 JESD51-7 PCB (4) 上,則其θJA可通過公式 (1) 計算:
$$theta_{JA} = 60 frac{K}{W}$$ 注意:
4.2. JESD51-7為4層PCB,是一款用於引線表麵貼裝元件的高效導熱係數測試板。其尺寸為114.3mmx76.2mm。測量方法請參見 https://www.jedec.org/。
如果 MPQ4572 位於 一個4 層、2盎司的銅質 MPS 測試 PCB(8.9cmx8.9cm)上,其θJA可通過公式(2)來計算: $$theta_{JA} = 45 frac{K}{W}$$ 圖3所示為MPQ4572 的評估板EVQ4572-QB-00A。

圖 3:EVQ4572-QB-00A 評估板
當 RT = 25°C 時,EVQ4572-QB-00A 的功耗為 1.1W。對JESD51-7 板來說,其結溫 (TJ) 可以通過公式 (3)來 估算 : $$T_J = 60 times frac{K}{W} times 1.1W + 25º = 91ºC $$
什麼是結到殼熱阻(θJC)?
θJC定義為在封裝底部,結到外殼溫度的熱阻。該溫度在靠近引腳處測得。使用θJC和公式 (4) 計算結溫: $$T_J = (θ_{JC} times Heatflow_{JC}) + T_C$$ 其中 HeatflowJC 是從結到外殼的熱流量。HeatflowJC可以用公式 (5) 估算: $$Heatflow_{JC} = Heatflow_{TOTAL} -Heatflow_{JT}$$ 其中HeatflowJC 是從結到頂麵的熱流量。圖 4 顯示了為什麼θJC 不能用於定製 PCB板上的測量。

圖 4:結到殼熱阻(θJC)
θJC不能用於定製 PCB 的測量主要有兩個原因:
1. 定製 PCB 可以是任意尺寸,可能與 JESD51-7 PCB 的固定尺寸( 114.3mmx76.2mm)不同。θJC的目的是比較不同封裝的傳熱能力,因此應采用JEDSD51-7 PCB 來進行比較,因為其參數已經過研究和測量。
2. 從定製 PCB 封裝流出的實際熱量是未知的,而 JEDSD51-7 PCB 的該參數已測得。如果是上述功耗為 1.1W 的示例,在該例中,熱流分為兩條路徑:θJC(對定製 PCB 而言未知)和通過對流從封裝表麵輻射到環境的熱流。
結到殼頂(ΨJT) 和結到板(ΨJB)熱表征參數是什麼?
希臘字母Ψ由psi演變而成。 JESD51-2A 標準對ΨJT 和ΨJB進行了描述。當設計人員已知總電氣器件功率時,可以使用 Psi。器件的功率通常很容易測得,再通過psi來計算,用戶就可以直接算出電路板的結溫。
ΨΨJT 和ΨJB是在特定環境下測量的表征虛擬參數。結溫可以用公式 (6) 來計算: $$T_J = Psi_{JT} times P_{DEVICE} + T_{SURFACE} $$ 其中TSURFACE (°C)是封裝頂部的溫度,PDEVICE 是 IC 中的電功率。
公式 (6) 中用到了器件的總功耗。這意味著我們沒必要知道封裝頂部和引腳之間的功率分布。這是用熱表征參數代替θJC的優勢所在。
ΨJT的典型值介於 0.8°/W 和 2.0°/W 之間。 較小的封裝往往具有較低的ΨJT而具有較厚模塑料的較大封裝,其ΨJT也較高。公式 (7) 和公式 (8) 可以用來估計 theta (θ)和 psi (Ψ) 之間的差異:
$$theta_{12} = {{T_{position1} - T_{position2}} over {Power_{Path12}}}$$ $$Psi_{12} = {{T_{position1} - T_{position2}} over {P_{Device}}}$$
利用熱網絡進行計算
圖 5 顯示出可以轉換為等效線性電氣網絡的熱網絡。θJA 是結與環境之間等效熱阻的典型名稱。

圖5: IC和PCB的熱網絡圖
采用熱阻 (°C/W)、熱流 (W) 和溫差 (Kelvin) 可以描述係統何時具有熱穩定性。如果再將熱容量 (Ws/K) 添加到網絡中,則可以計算瞬態響應。
隨著網絡規模和詳細程度的不斷增加,這種計算也變得越來越複雜。硬件開發人員常常缺乏尺寸、材料常數和熱流相關的精確信息。布局和熱程序可以通過有限元計算以圖形方式表現熱分布,這是避免大型數學計算的一個好方法。
布局建議
為了保持器件的冷卻,建議IChetongpingmianzhijiandejinshurechuandilujingyingjinkenengdiduan。liyongwenchajiaodadeliangdianjiangyouzhuyuyouhualengrewenduzhijiandejinshuchuanrelujing。zaigaixitongzhong,yujiaolengde VIA2 相比,VIA1 的頂層和底層之間的銅溫差更高(見圖 6)。這意味著 VIA1 可以在板層之間傳輸更大的熱流,從而實現更有效的冷卻。 通孔靠近封裝放置將最有效。

圖6: 直流開關電源IC的散熱圖
在 IC 附近部署連續的銅熱路徑非常必要。避免切割帶有不必要導體跡線的平麵。外層最能將熱量輻射到環境中。避免為靠近 IC 放置的部件部署散熱片,因為它會影響熱傳輸。
通孔可以改善板層間的熱流。GND 和穩定電位是適合設置熱通孔的位置。 填充和封蓋的通孔可以提高導熱係數,可以直接部署在表麵貼裝技術 (SMT) 焊盤的下方。大規模的散熱布局通常有利於提高電磁兼容性 (EMC)。但要避免將通孔部署在具有高 dI/dt 或 du/dt (例如開關節點)的位置,因為這會降低 EMC 性能。
FR4是一種廣泛使用的PCB環氧樹脂材料,由於環氧樹脂和玻璃纖維導熱性能不佳,因此其導熱係數較低。在 PCB 層之間部署銅通孔可以改善層之間的熱連接。有些 PCB 材料的導熱係數甚至是 FR4 的 4 到 8 倍。
結論
MPS的 MPQ4572在本文中用於展示熱參數與電量和網絡之間的類似之處,以及兩者之間的相互轉換。工程師經常使用的電量,將有助於快速理解PCB、環境和半導體之間相互作用的熱參數。
熱阻參數(θJA 和θJC)通常在器件的數據手冊中給出,設計人員可以據此比較不同封裝的散熱特性。表征熱阻(ΨJT 和 ΨJB)則允許設計人員計算特定應用的結溫。在 IC 表麵的頂部進行溫度測量,可以輕鬆獲得準確的結溫。
來源:MPS
免責聲明:本文為轉載文章,轉載此文目的在於傳遞更多信息,版權歸原作者所有。本文所用視頻、圖片、文字如涉及作品版權問題,請聯係小編進行處理。
推薦閱讀:
特別推薦
- 噪聲中提取真值!瑞盟科技推出MSA2240電流檢測芯片賦能多元高端測量場景
- 10MHz高頻運行!氮矽科技發布集成驅動GaN芯片,助力電源能效再攀新高
- 失真度僅0.002%!力芯微推出超低內阻、超低失真4PST模擬開關
- 一“芯”雙電!聖邦微電子發布雙輸出電源芯片,簡化AFE與音頻設計
- 一機適配萬端:金升陽推出1200W可編程電源,賦能高端裝備製造
技術文章更多>>
- 大聯大世平集團首度亮相北京國際汽車展 攜手全球芯片夥伴打造智能車整合應用新典範
- 2026北京車展即將啟幕,高通攜手汽車生態“朋友圈”推動智能化體驗再升級
- 如何使用工業級串行數字輸入來設計具有並行接口的數字輸入模塊
- 邊緣AI的發展為更智能、更可持續的技術鋪平道路
- 每台智能體PC,都是AI時代的新入口
技術白皮書下載更多>>
- 車規與基於V2X的車輛協同主動避撞技術展望
- 數字隔離助力新能源汽車安全隔離的新挑戰
- 汽車模塊拋負載的解決方案
- 車用連接器的安全創新應用
- Melexis Actuators Business Unit
- Position / Current Sensors - Triaxis Hall
熱門搜索
SATA連接器
SD連接器
SII
SIM卡連接器
SMT設備
SMU
SOC
SPANSION
SRAM
SSD
ST
ST-ERICSSON
Sunlord
SynQor
s端子線
Taiyo Yuden
TDK-EPC
TD-SCDMA功放
TD-SCDMA基帶
TE
Tektronix
Thunderbolt
TI
TOREX
TTI
TVS
UPS電源
USB3.0
USB 3.0主控芯片
USB傳輸速度




