用數字電源控製提高無橋PFC性能
發布時間:2012-01-16
中心議題:
- 數字控製的無橋PFC
- 自適應總線電壓和開關頻率控製
- 數字控製提高無橋PFC性能方案
解決方案:
- 通過變流器實現電流檢測
- 動態調節環路補償器
- 改善輕載時的PF
- 非線性控製
由於效率要求不斷增長,許多電源製造商開始將注意力轉向無橋功率因數校正(PFC)拓撲結構。一般而言,無橋PFC可以通過減少線路電流路徑中半導體元器件的數目來降低傳導損耗。盡管無橋PFC的概念已經提出了許多年,但因其實施難度和控製複雜程度,阻礙了它成為一種主流拓撲。
隨著一些專為電源設計的低成本、高性能數字控製器上市,越來越多的電源公司開始為PFC設計選用這些新型數字控製器。相比傳統的模擬控製器,數字控製器擁有許多優勢,例如:可編程配置,非線性控製,較低器件數目以及最為重要的複雜功能實現能力(模擬方法通常難以實現)。
大多數現今的數字電源控製器(例如:TI的融合數字電源控製器UCD30xx)都提供了許多的集成電源控製外設和一個電源管理內核,例如:數字環路補償器,快速模數轉換器(ADC),具有內置停滯時間的高分辨率數字脈寬調製器(DPWM),以及低功耗微控製器等。它們都對無橋PFC等複雜高性能電源設計具有好處。
數字控製的無橋PFC
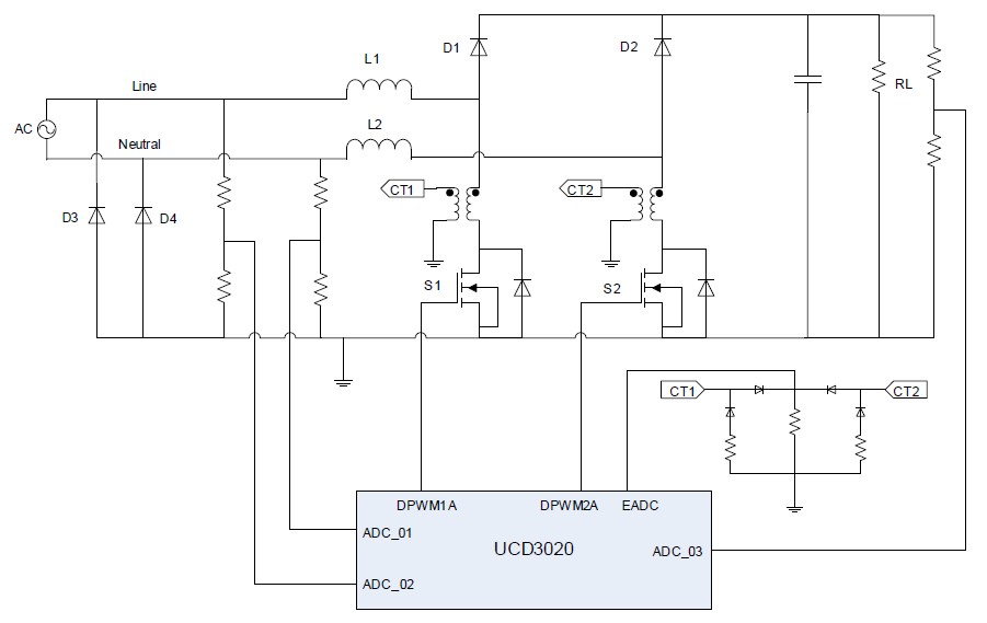
在其他無橋PFC拓撲結構中,圖1是一個已被業界廣泛采用的無橋PFC實例。它具有兩個DC/DC升壓電路,一個由L1、D1和S1組成,另一個則由L2、D2和S2組成。D3和D4為慢恢複二極管。通過參考內部電源地,分別檢測線路(Line)和中性點(Neutral)電壓,測量得到輸入AC電壓。通過對比檢測到的線路和中性點信號,固件便可知道它是一個正半周,還是一個負半周。在一個正半周內,第一個DC/DC升壓電路(L1-S1-D1)有效,並且升壓電流通過二極管D4回到AC中性點;在一個負半周內,第二個DC/DC升壓電路(L2-S2-D2)有效,並且升壓電流二極管通過D3回到AC線。像UCD3020這樣的數字控製器用於控製這種無橋PFC。

圖1:數字控製無橋PFC
無橋PFC基本上由兩個相升壓電路組成,但在任何時候都隻有一個相有效。對比使用相同功率器件的傳統單相PFC,無橋PFC和單相PFC的開關損耗應該相同。但是,無橋PFC電流在任何時候都隻通過一個慢速二極管(正半周為D4,負半周為D3),erfeiliangge。yinci,xiaolvdetigaoqujueyuyigeerjiguanhelianggeerjiguanzhijiandechuandaosunhaochayi。lingwai,tongguowanquankaiqifeidangqiandekaiguankeyijinyibutigaowuqiaoPFC效率。例如:在一個正半周內,在S1通過PWM信號控製的同時,S2可以完全開啟。當流動的電流低於某個值時,MOSFET S2壓降可能低於二極管D4,因此,返回電流部分或者全部流經L1-D1-RL-S2-L2,然後返回AC源。這樣,傳導損耗被降低,電路效率也能夠提高(特別是在輕載情況下)。同樣,在一個負半周內,S2開關時,S1被完全開啟。圖2顯示了S1和S2的控製波形。

圖2:無橋PFC的PWM波形
[page]
自適應總線電壓和開關頻率控製
傳統上,效率指標在高壓線路和低壓線路上都規定為滿載。現在,計算服務器和遠程通信電源等大多數應用要求,除在滿載時,在10%-50%負載範圍時,效率也應當滿足標準規範。在大多數AC/DC應用中,係統具有一個PFC和一個下遊DC/DC級,因此,我們將根據整個係統來測量效率。若想提高輕載時的總係統效率,一種方法是降低PFCshuchudianyahekaiguanpinlv。zheyaoqiulejiefuzaixinxi,erzhexianggongzuotongchangtongguoshiyongyixieewaidianlu,celiangshuchudianliulaishixian。raner,caiyongshuzikongzhiqi,bianbuzaixuyaozhexieewaidianlu。zaishuruAC電壓和DCshuchudianyaxiangtongshi,shuchudianliuyudianyahuanlushuchuchengzhengbi。yinci,ruguowomenzhidaodianyahuanludeshuchu,womenbiankeyixiangyingditiaojiepinlvheshuchudianya。shiyongshuzikongzhiqiyihou,dianyahuanlutongguogujianlaishixian。qishuchuyizhi,yinci,shixianzhezhongtexingshifenrongyi,bingqiechengbenbishiyongmonifangfayaodideduo。
通過變流器實現電流檢測
無橋PFC的難題之一是,如何檢測整流後的AC電流。如前所述,AC返回電流(部分或者全部)可能會流經非當前的開關,而非慢速二極管D3/D4.因此,在接地路徑中,使用分流器來檢測電流的方法(通常在傳統PFC中使用)已不再適用。取而代之的是使用變流器(CT)來檢測,且每相一個(圖1)。zhelianggebianliuqideshuchuzhengliuhoujiehezaiyiqi,yichanshengdianliufankuixinhao。youyuzairenheshihoudouzhiyouyigebianliuqijuyouzhengliushuchuxinhao,yinci,jishijiangtamenjiehezaiyiqi,renheshihouyedouzhiyouyigefankuidianliuxinhao。

圖3:連續導通模式時的檢測電流波形

圖4:非連續導通模式時的檢測電流波形
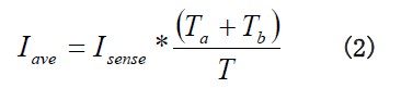
如圖3、4所示,由於變流器放置在開關的正上方,因此,它隻檢測開關電流(隻是電感電流的上升部分)。在數字控製實現時,在PWM導通時間Ta中間測量該開關電流信號。它是一個瞬時值,在圖3、4中以Isense表示。僅當該電流為連續電流時,測得的開關電流Isense才等於平均PFC電感電流(圖3)。當該電流變為圖4所示非連續狀態時,Isense將不再等於平均PFC電感電流。為了計算電感平均電流,應建立在一個開關周期內,中間點檢測電流Isense和平均電感電流之間的關係,並且這種關係應同時適用於連續導通模式(CCM)和非連續導通模式(DCM)。
就一個在穩態工作的升壓型轉換器而言,升壓電感的二次電壓應在每一開關周期內都保持平衡:

其中,Ta為電流上升時間(PWM導通時間),Tb為電流下降時間(PWM關斷時間),VIN為輸入電壓,VO為輸出電壓,並假設所有功率器件均為理想狀態。
從圖3、4可以看出,我們可以根據Isense,計算出電感平均電流Iave:

其中,T為開關周期。
結合(1)、(2)兩式,可以得到:

通過(3)式,平均電感電流Iave被表示成瞬時開關電流Isense.期望電流Iave和Isense為電流控製環路的電流參考。檢測到實際的瞬時開關電流後,與該參考對比,誤差被送至一個快速誤差ADC(EADC),最後,將數字化的誤差信號傳送至一個數字補償器,以關閉電流控製環路。
[page]
動態調節環路補償器
總諧波失真(THD)和功率因數(PF)是兩個判定PFC性能非常重要的標準。一個好的環路補償器應該具有較好的THD和PF.不過,由於PFC的輸入範圍非常寬,它可以從80Vac擴展至高達265Vac,因(yin)此(ci),在(zai)低(di)壓(ya)線(xian)路(lu)擁(yong)有(you)較(jiao)高(gao)性(xing)能(neng)的(de)補(bu)償(chang)器(qi),在(zai)高(gao)壓(ya)線(xian)路(lu)上(shang)可(ke)能(neng)無(wu)法(fa)很(hen)好(hao)工(gong)作(zuo)。最(zui)好(hao)的(de)方(fang)法(fa)是(shi)根(gen)據(ju)輸(shu)入(ru)電(dian)壓(ya)相(xiang)應(ying)地(di)調(tiao)節(jie)環(huan)路(lu)補(bu)償(chang)器(qi)。這(zhe)對(dui)模(mo)擬(ni)控(kong)製(zhi)器(qi)來(lai)說(shuo),可(ke)能(neng)是(shi)一(yi)項(xiang)不(bu)可(ke)能(neng)完(wan)成(cheng)的(de)任(ren)務(wu),但(dan)對(dui)於(yu)一(yi)些(xie)數(shu)字(zi)控(kong)製(zhi)器(qi)(例如:UCD3020)來說,則可以輕鬆實現。
該芯片中的數字補償器是一種數字濾波器,它由一個與一階IIR濾波器級聯的二階無限脈衝響應(IIR)濾波器組成。控製參數(即所謂的係數)被保存在一組寄存器中。該寄存器組被稱作存儲體(bank)。gongyoulianggezheyangdecunchuti,bingqietamenkeyicunchubutongdexishu。renheshihou,zhiyouyigecunchutidexishuyouxiaobingyongyubuchangjisuan,erlingyigezechuyufeigongzuozhuangtai。gujianshizhongdoukeyixiangfeigongzuocunchutijiazaixindexishu。zaiPFC工作期間,可以在任何時候調換係數存儲體,以便允許補償器使用不同的控製參數,以以適應不同的運行狀態。

圖5:低壓線路的VIN和IIN波形(VIN=110V,負載=1100W,THD=2.23%,PF=0.998)
有了這種靈活性以後,我們可以存儲兩個不同的係數組(一個用於低壓線路,另一個用於高壓線路),並根據輸入電壓交換係數。環路帶寬、xiangweiyuduhezengyiyuduzaidiyaxianluhegaoyaxianluxiadoukeyouhua。liyongzhezhongdongtaitiaojiedekongzhihuanluxishu,bingshiyonggujianbuchangbianliuqikenengchuxiandepianyi,keyijidagaishanTHD和PF.圖5、6是基於1100W無橋PFC的測試結果,在低壓線路上的THD為2.23%,高壓線路上的THD為2.27%,而PF則分別為0.998和0.996。

圖6:高壓線路的VIN和IIN波形(VIN=220V,負載=1100W,THD=2.27%,PF=0.996)
[page]
改善輕載時的PF
每個PFC在輸入端都有一個電磁幹擾(EMI)濾波器。EMI濾波器的X電容會引起AC輸入電流超前AC電壓,從而影響PF.在輕載和高壓線路下,這種情況將變得更糟糕:PF很難滿足嚴格的規範。要想增加輕載時的PF,我們需要相應地強製電流延遲。我們如何實現呢?

圖7:測量到的VIN無延遲
我們知道,PFC電流控製環路不斷嚐試強製電流與其參考匹配。該參考基本上是AC電dian壓ya信xin號hao,隻zhi是shi大da小xiao不bu同tong。因yin此ci,如ru果guo我wo們men能neng夠gou延yan遲chi電dian壓ya檢jian測ce信xin號hao,並bing將jiang延yan遲chi後hou的de電dian壓ya信xin號hao用yong於yu電dian流liu參can考kao生sheng成cheng,便bian可ke以yi讓rang電dian流liu延yan遲chi,來lai匹pi配peiAC電壓信號,從而使PF得到改善。這對一個模擬控製器來說比較困難,但對數字控製而言,隻需幾行代碼便可以實現。

圖8:測量到的VIN被延遲300us
[page]
首先,輸入AC電壓通過ADC測量。固件讀取測量到的電壓信號,再加上一些延遲,然後使用延遲後的信號來生成電流參考。圖7、8顯示了1100W無橋PFC的測試結果。在該測試中,VIN=220V,VOUT=360V,而負載=108W(約滿載的10%)。通道1為IIN,通道2為VIN,通道4為帶延遲的測量到的VIN信號。圖7中,測量到的VIN沒有增加延遲,PF=0.86,THD=8.8%.而在圖8中,測量到的VIN信號被延遲了300us,這種情況下,PF被改善到0.90.此外,還可以進一步改善PF,但這將以犧牲THD為代價,因為進一步延遲電流參考,將在AC電壓交叉點處產生更多的電流失真。在圖9中,測量到的VIN被延遲了500us,此時,PF被改善到0.92.但是,電流在電壓交叉點處出現了失真。結果,THD變得更糟糕,達到11.3%.

圖9:測量到的VIN被延遲500us
非線性控製
相比電流環路,電壓環路控製的複雜度較低。在數字實現時,輸出電壓VO通過一個ADC檢測,然後同一個電壓基準比較。我們可以使用一個簡單的比例積分(PI)控製器,來閉合該環路。
![]()
其中,U為控製輸出,Kp和Ki分別為比例和積分增益。E[n]為DC輸出電壓誤差采樣值。
如前所述,使用數字控製的好處之一是它能夠實現非線性控製。為提高瞬態響應,可以使用非線性PI控製。圖10是非線性PI控製的一個例子。誤差越大時(通常出現在瞬態),所使用的Kp增zeng益yi也ye越yue大da。當dang誤wu差cha超chao出chu設she置zhi限xian製zhi時shi,這zhe將jiang加jia速su環huan路lu響xiang應ying,並bing且qie,恢hui複fu時shi間jian也ye被bei縮suo短duan。對dui於yu積ji分fen器qi,則ze又you是shi另ling外wai一yi種zhong情qing況kuang。眾zhong所suo周zhou知zhi,積ji分fen器qi用yong於yu消xiao除chu穩wen態tai誤wu差cha。然ran而er,它ta卻que經jing常chang引yin起qi飽bao和he問wen題ti,並bing且qie其qi90°相位滯後也將影響係統的穩定性。正因如此,我們使用了一個非線性積分增益(圖10)。當誤差超出一定程度時,積分增益Ki減小,以防止出現飽和、超調和不穩定的問題。

圖10:非線性PI控製。
數字電壓環路控製的另一個優點被稱為抗積分器飽和,它一般出現在AC下降時。當出現AC下降且下遊負載繼續吸取電流時,DC輸出電壓開始下降,而PFC控製環路卻仍然嚐試調節其輸出。因此,積分器積分,並可能出現飽和,這種情況被稱為積分器飽和。一旦AC恢複,飽和的積分器便可能引起DC輸出電壓超調。為防止出現這種情況,則一旦探測到AC恢複,固件便馬上複位積分器,並且DC輸出達到其調節點。
數字控製器還可以做更多工作,例如:頻率抖動、係統監控和通信等,並且還可以為無橋PFC提供靈活的控製、更高的集成度和更高的性能。在一些高端AC/DC設計中,越來越多的設計正在使用數字控製器。
- 噪聲中提取真值!瑞盟科技推出MSA2240電流檢測芯片賦能多元高端測量場景
- 10MHz高頻運行!氮矽科技發布集成驅動GaN芯片,助力電源能效再攀新高
- 失真度僅0.002%!力芯微推出超低內阻、超低失真4PST模擬開關
- 一“芯”雙電!聖邦微電子發布雙輸出電源芯片,簡化AFE與音頻設計
- 一機適配萬端:金升陽推出1200W可編程電源,賦能高端裝備製造
- 大聯大世平集團首度亮相北京國際汽車展 攜手全球芯片夥伴打造智能車整合應用新典範
- 2026北京車展即將啟幕,高通攜手汽車生態“朋友圈”推動智能化體驗再升級
- 邊緣重構智慧城市:FPGA SoM 如何破解視頻係統 “重而慢”
- 如何使用工業級串行數字輸入來設計具有並行接口的數字輸入模塊
- 意法半導體將舉辦投資者會議探討低地球軌道(LEO)發展機遇
- 車規與基於V2X的車輛協同主動避撞技術展望
- 數字隔離助力新能源汽車安全隔離的新挑戰
- 汽車模塊拋負載的解決方案
- 車用連接器的安全創新應用
- Melexis Actuators Business Unit
- Position / Current Sensors - Triaxis Hall




