單電容式及差分電容式MEMS傳感器檢測係統
發布時間:2012-02-17
中心議題:
- 電容式傳感器工作原理
- 微小電容差分高精度檢測電路設計
解決方案:
- 單電容傳感器調理電路設計
- 差分電容傳感器調理電路設計
傳(chuan)感(gan)器(qi)技(ji)術(shu)是(shi)信(xin)息(xi)社(she)會(hui)的(de)四(si)大(da)支(zhi)柱(zhu)之(zhi)一(yi),傳(chuan)感(gan)器(qi)和(he)計(ji)算(suan)機(ji)結(jie)合(he)形(xing)成(cheng)的(de)智(zhi)能(neng)係(xi)統(tong)大(da)大(da)的(de)拓(tuo)展(zhan)了(le)人(ren)類(lei)生(sheng)活(huo)的(de)空(kong)間(jian)。在(zai)傳(chuan)感(gan)器(qi)家(jia)族(zu)中(zhong),根(gen)據(ju)電(dian)容(rong)的(de)物(wu)理(li)特(te)性(xing)製(zhi)作(zuo)的(de)傳(chuan)感(gan)器(qi)占(zhan)有(you)重(zhong)要(yao)地(di)位(wei)。電(dian)容(rong)傳(chuan)感(gan)器(qi)是(shi)很(hen)好(hao)的(de)狀(zhuang)態(tai)傳(chuan)感(gan)器(qi),可(ke)提(ti)高(gao)電(dian)容(rong)檢(jian)測(ce),尤(you)其(qi)是(shi)微(wei)小(xiao)電(dian)容(rong)檢(jian)測(ce)的(de)精(jing)度(du),是(shi)目(mu)前(qian)測(ce)控(kong)技(ji)術(shu)的(de)熱(re)點(dian)。本(ben)文(wen)重(zhong)點(dian)介(jie)紹(shao)一(yi)套(tao)微(wei)小(xiao)電(dian)容(rong)差(cha)分(fen)高(gao)精(jing)度(du)檢(jian)測(ce)電(dian)路(lu),該(gai)套(tao)電(dian)路(lu)可(ke)測(ce)物(wu)體(ti)的(de)運(yun)動(dong)加(jia)速(su)度(du), 加速度計的分辨率可達2-18。
電容式傳感器工作原理
電容式傳感器分單電容式和差分電容式二種。如圖1所示。

圖1 單電容式和差分電容式傳感器 (a) 單電容傳感器;(b) 差分電容傳感器
圖1(a)為兩平行板組成的電容器,圖1(b)為兩平行板中間插入極板組成的差分電容傳感。對圖1(a)而言,當忽略電容器的邊界效應時,電容器的電容量為:

式中A為電容器的極板麵積,d為極板的距離,er、e0為介電常數。
電容傳感器中的變間隙式電容傳感器的C-d特性如圖2所示。

圖2 變間隙式電容傳感器的C-d特性曲線圖
[page]
單dan電dian容rong傳chuan感gan器qi的de一yi個ge極ji板ban固gu定ding,稱cheng為wei靜jing極ji板ban,另ling一yi極ji板ban與yu被bei測ce物wu體ti連lian接jie為wei動dong極ji板ban。差cha分fen電dian容rong傳chuan感gan器qi的de上shang下xia極ji板ban均jun固gu定ding,稱cheng為wei靜jing極ji板ban,中zhong間jian極ji板ban為wei動dong極ji板ban。當dang被bei測ce物wu體ti移yi動dong時shi動dong極ji板ban跟gen隨sui移yi動dong,就jiu改gai變bian了le極ji板ban間jian的de電dian容rong量liangC,可知C-d特性是一條曲線:

當d0減小Dd時,且Δd< d0
(1)
由(1)式可得:
( 2 )
當Dd/d0<<1時,得到進似的線性關係;
![]()
電容傳感器的靈敏度:
(3)
如果考慮到(2)式中的線性項和非線性項:

電容傳感器的相對非線性誤差:
(4)
從(3)式可以看出,要提高靈敏度,應減小電容起始間隙d0 ,但d0的減小受到電容器擊穿電壓的限製,不僅加工精度要求高,電容傳感器的相對非線性誤差增加。
為提高傳感器的靈敏度K,提高精度、減小非線性誤差&,電容傳感器大都采用差動式結構。在差分電容傳感器中,當動極板的移動距離為Dd時,電容C1的間隙d1變為d0-Dd,電容C2的間隙d2變為d0+Dd。
當Dd/d0≤1時,得到進似的線性關係

差動電容傳感器的靈敏度

差動電容傳感器的相對非線性誤差:
(5)
可(ke)見(jian),電(dian)容(rong)傳(chuan)感(gan)器(qi)采(cai)用(yong)差(cha)動(dong)方(fang)式(shi)之(zhi)後(hou),靈(ling)敏(min)度(du)提(ti)高(gao)了(le)一(yi)倍(bei),相(xiang)對(dui)非(fei)線(xian)性(xing)誤(wu)差(cha)減(jian)小(xiao)了(le)一(yi)個(ge)數(shu)量(liang)級(ji)。與(yu)此(ci)同(tong)時(shi),差(cha)動(dong)電(dian)容(rong)傳(chuan)感(gan)器(qi)突(tu)出(chu)優(you)點(dian)是(shi)最(zui)大(da)限(xian)度(du)地(di)減(jian)小(xiao)環(huan)境(jing)影(ying)響(xiang)所(suo)造(zao)成(cheng)的(de)誤(wu)差(cha)。
就MEMS單電容式和差分電容式傳感器而言,單電容式傳感器在50Hz~20KHz範圍內頻響線性度好,將來可做成微麥克風代替柱節式壓力傳感器,用在手機裏。差分電容傳感器在0Hz-1KHz範圍內頻響線性度好,目前已廣泛應用在低頻地震波檢測上。
[page]
單電容傳感器調理電路
傳統的電容檢測方法有電荷轉移法和脈寬調製法,電荷轉移法常用於單電容檢測,脈寬調製法常用於差分電容檢測。圖3是方波發生器電路,產生的方波頻率
。如果 Rf 為常數,則f是Cx(x)函數,可根據測定f占空比,計算出Cx(x)的值。實際上,圖3電路僅可測量靜態電容,對於測量動態電容,必須對電路進行改進, 對Cx的電荷轉移過程進行保護。改進的方法是用電容性有源網絡在電路中來代替Cx,如圖4所示。U3是電荷轉移放大器,是網絡的中心;U2是跟隨器;U4是保持器,電路靜態諧振頻率以38KHz~40KHz為好。

圖3 方波發生器電路

圖4 由RC和運算放大器組成的電容性有源網絡
用有網絡代替Cx,可構成電容—頻率轉換器:

式中
。
電容—頻率轉換器輸出頻率:

式中 Rf 、C1、C2、R5、R6為常數。
該電路靜態諧振頻率一般以38KHz~40KHz為好。
[page]
差分電容傳感器調理電路
目前流行的MEMS器件加速度計,其傳感器原理一般基於差動電容。加速度計主要由質量彈性元件、位移測量係統及信號調理電路構成,可以根據測量DC 得到物體的運動速度和加速度。

圖5 MEMS電容式振動加速度傳感器
如圖5所示,中間極板(即橫梁的伸出部分)與二個固定的外極板組成差動電容 CS1和CS2。沒有加速度時,CS1=CS2;產生加速度時,橫梁的移動改變了中間極板和固定的外極板之間的相對位置,引起電容變化,CS1≠CS2。通過測量電路,將電容的變化在外加交流電壓的激勵下轉化為電學量,能夠測得該物體相應的瞬時速度或瞬時加速度值。

圖6 交直流激勵差分電容振動加速度傳感器調理電路方框圖

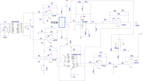
圖7 交直流激勵的差分電容振動加速度傳感器的調理電路
具體電路如圖7所示:U0(MAX038)信號發生器芯片產生1MHz的正弦交流信號;U1(AD797)運算放大器組成反相比例放大器,U2(AD797)運算放大器組成同相比例放大器。1MHz的交流信號經U1、U2後,變為大小相等、方向相反、相位相差180o的二個交流激勵信號,用來激勵差分電容傳感器;U4(AD745JR)是高輸入阻抗電荷轉移放大器。U4是調理電路的中心,在外加激勵信號的作用下,傳感器振動引起的電荷轉移成電壓信號的變化。R12、R13、R14采用T型連結,目的是提升電路阻抗和電路係統放大倍數。U6(AD797)運算放大器是 將C11、R16組成的高通濾波器去除低頻幹擾後的電壓信號經適當放大,為下一步同步解調作好準備;U3(AD797)運算放大器組成的移相電路,其作用是使調製信號和解調信號同步;U5同步解調器,采用ADI公司生產的平衡解調器AD630,經U5同步解調出的電壓信號就是反應振動加速度大小的信號;U9(OP137)運算放大器組成二階有源低通濾波器,濾除信號中高頻噪音成份;U10(OP177)運算放大器組成 跟隨器,信號經調整後跟隨輸出。
U7(OP137)運算放大器組成反饋AGC回(hui)路(lu),將(jiang)振(zhen)動(dong)加(jia)速(su)度(du)信(xin)號(hao)的(de)輸(shu)出(chu)信(xin)號(hao)反(fan)饋(kui)回(hui)源(yuan)極(ji),使(shi)動(dong)極(ji)板(ban)產(chan)生(sheng)和(he)加(jia)速(su)度(du)方(fang)向(xiang)相(xiang)反(fan)的(de)靜(jing)電(dian)力(li),目(mu)的(de)是(shi)增(zeng)加(jia)加(jia)速(su)度(du)計(ji)的(de)靈(ling)敏(min)度(du)和(he)帶(dai)寬(kuan)。該(gai)套(tao)加(jia)速(su)度(du)計(ji)的(de)分(fen)辨(bian)率(lv)為(wei)2-18。
激ji勵li信xin號hao采cai用yong正zheng弦xian交jiao流liu信xin號hao而er不bu用yong方fang波bo信xin號hao,是shi因yin為wei方fang波bo信xin號hao為wei離li散san信xin號hao沒mei有you連lian續xu性xing,解jie調tiao時shi易yi產chan生sheng尖jian峰feng脈mai衝chong雜za波bo,雜za波bo不bu易yi濾lv除chu,並bing且qie貫guan穿chuan整zheng個ge電dian路lu,影ying響xiang測ce量liang分fen辨bian率lv。
- 噪聲中提取真值!瑞盟科技推出MSA2240電流檢測芯片賦能多元高端測量場景
- 10MHz高頻運行!氮矽科技發布集成驅動GaN芯片,助力電源能效再攀新高
- 失真度僅0.002%!力芯微推出超低內阻、超低失真4PST模擬開關
- 一“芯”雙電!聖邦微電子發布雙輸出電源芯片,簡化AFE與音頻設計
- 一機適配萬端:金升陽推出1200W可編程電源,賦能高端裝備製造
- 大聯大世平集團首度亮相北京國際汽車展 攜手全球芯片夥伴打造智能車整合應用新典範
- 2026北京車展即將啟幕,高通攜手汽車生態“朋友圈”推動智能化體驗再升級
- 邊緣重構智慧城市:FPGA SoM 如何破解視頻係統 “重而慢”
- 如何使用工業級串行數字輸入來設計具有並行接口的數字輸入模塊
- 意法半導體將舉辦投資者會議探討低地球軌道(LEO)發展機遇
- 車規與基於V2X的車輛協同主動避撞技術展望
- 數字隔離助力新能源汽車安全隔離的新挑戰
- 汽車模塊拋負載的解決方案
- 車用連接器的安全創新應用
- Melexis Actuators Business Unit
- Position / Current Sensors - Triaxis Hall






