驅動PIN二極管: 運算放大器方案
發布時間:2020-01-15 來源:John Ardizzoni 責任編輯:wenwei
【導讀】PIN二極管在重摻雜的P 區和 N 區之間夾有一層輕摻雜的本征區(I),此類二極管廣泛用於射頻與微波領域。常見應用是要求高隔離度和低損耗的微波開關、移相器和衰減器。在測試設備、儀器儀表、通信設備、雷達和各種軍事應用中,可以發現這類二極管的身影。
開關電路中,每個 PIN 二極管都有附隨的 PIN 二極管驅動器或開關驅動器,用來提供受控正向偏置電流、反向偏置電壓以及控製信號(通常是一個數字邏輯命令)與一個或多個 PIN 二極管之間的激活接口。根據應用需要,可以采用分立設計或專門 IC 實現這種驅動器功能。
另一方麵,也可以使用隨處可得的運算放大器以及箝位放大器、差分放大器等特殊放大器作為備選方案,代替分立 PIN 二極管驅動電路和昂貴的 PIN 二極管驅動器 IC。此類運算放大器具有寬帶寬、高壓擺率和充裕的穩態電流,可驅動 PIN 二極管。本文討論三種不同的 PIN 驅動器電路,它們采用運算放大器或特殊放大器:AD8037、AD8137 和 ADA4858-3。這些電路設計用於單刀雙擲 (SPDT) PIN 二極管開關,但也可以對其進行修改,以適合其它電路配置。在詳細說明這些電路之前,本文將先討論 PIN 二極管的特性和使用。
PIN 二極管
PIN 二極管用作電流控製電阻,工作在 RF 和微波頻率,正向偏置("導通")時其電阻隻有幾分之一歐姆,反向偏置("截止")時其電阻高達10 kΩ以上。與典型的PN 結二極管不同,PIN 二極管的 P 區與N區之間多了一層高阻性本征半導體材料(用 PIN 中的"I"表示),如圖 1 所示。

圖 1. PIN 二極管
當 PIN 二極管正向偏置時,來自 P 材料的空穴和來自 N 材料的電子注入I 區。電荷並不能立即完成重新合並;電荷重新合並所需的有限時間量稱為"載流子生命周期"。這導致I 區中存在淨存儲電荷,因而其電阻會降至某一個值,稱為二極管的有效導通電阻RS(圖 2a)。
當施加反向或零偏置電壓時,二極管呈現為一個大電阻 RP它與電容CT 並聯(圖2b)。通過改變二極管幾何結構,可以使 PIN 二極管具有不同的 RS 和 CT 組合,以滿足各種電路應用和頻率範圍的需要。

圖2. PIN 二極管等效電路:a) 導通,IBIAS >> 0. b) 截止, VBIAS ≤ 0.
驅動器提供的穩態偏置電流ISS和反向電壓共同決定RS 和 CT的最終值。圖 3 和圖 4 顯示了典型PIN 二極管係列——M/A-COM MADP 042XX8-130601係列矽二極管的參數關係。二極管材料會影響其特性。例如,砷化镓(GaAs) 二極管幾乎不需要反向偏置就能實現低CT值,如圖 9 所示。

圖3. 矽二極管導通電阻與正向電流的關係

圖4. 矽二極管電容與反向電壓的關係
PIN 二極管中存儲的電荷可以利用公式1進行近似計算。
其中:
QS = 存儲的電荷
τ = 二極管載流子生命周期
ISS = 穩態電流
要yao導dao通tong或huo截jie止zhi二er極ji管guan,必bi須xu注zhu入ru或huo移yi除chu所suo存cun儲chu的de電dian荷he。驅qu動dong器qi的de工gong作zuo就jiu是shi以yi極ji快kuai的de速su度du注zhu入ru或huo移yi除chu所suo存cun儲chu的de電dian荷he。如ru果guo開kai關guan時shi間jian小xiao於yu二er極ji管guan的de載zai流liu子zi生sheng命ming周zhou期qi,則ze可ke以yi利li用yong公gong式shi2 近似計算實現快速開關所需的峰值電流(IP).
(2)其中:
t = 所需的開關時間
ISS = 驅動器所提供的穩態電流,用來設置PIN 二極管導通電阻RS
τ = 載流子生命周期
驅動器注入或移除電流(或"尖峰電流")i 可以表示為公式3。
其中:
C = 驅動器輸出電容(或"尖峰電容")的值
v = 輸出電容上的電壓
dv/dt = 電容上的電壓的時間變化率
PIN二極管偏置接口
將開關驅動器控製電路與PIN 二極管相連,以便通過施加正向或反向偏置來開關二極管,是一項具有挑戰性的工作。偏置電路通常使用一個低通濾波器,它位於 RF 電路與開關驅動器之間。圖5 顯示了一個單刀雙擲(SPDT) RF 開關及其偏置電路。當設置妥當時,濾波器L1/C2 和L3/C4 允許將控製信號施加於PIN 二極管D1–D4,控製信號與RF 信號(從RF IN 切換至PORT 1 或PORT 2)的相互影響極少。這些元件允許頻率相對較低的控製信號通過PIN 二極管,但會阻止高頻信號逃離RF 信號路徑。不正常的RF 能量損耗意味著開關的插入損耗過高。電容C1、C3 和C5 阻止施加於二極管的直流偏置侵入RF 信號路徑中的電路。直流接地回路中的電感L2 允許直流和低頻開關驅動器信號輕鬆通過,但對於RF 和微波頻率則會呈現高阻抗,從而降低RF 信號損耗。

圖5. 典型單刀雙擲(SPDT) RF 開關電路
偏置電路、RF 電路和開關驅動器電路全都會發生交互影響彼此的性能,因此像所有設計一樣,權衡考慮各種因素十分重要。例如,較大的C2和C4 (>20 pF) 對RF 性能有利,但對驅動器則是麻煩,因為大電容會導致上升沿和下降沿較慢。快速開關對大多數應用都有利;因此,為了實現最佳驅動器性能,電容必須極小,但為了滿足RF 電路要求,電容又必須足夠大。
傳統PIN 二極管驅動器
PIN 二極管驅動器有各種形狀和尺寸。圖6 給出了一個可提供高開關速度的典型分立開關驅動器的原理圖。這種驅動器既可以采用"片線"(混合)結構來實現,也可以采用"表貼"(SMT) 器件來實現;前者非常昂貴,後者雖不昂貴,但需要的印刷電路板(PCB) 麵積多於混合結構。

圖6. 分立開關驅動器電路
還有專用開關驅動器集成電路(IC);這些 IC 十分緊湊,提供TTL 接口,並具有良好的性能,但靈活性有限,而且往往很昂貴。
還(hai)有(you)一(yi)種(zhong)開(kai)關(guan)驅(qu)動(dong)器(qi)架(jia)構(gou)應(ying)當(dang)考(kao)慮(lv),即(ji)采(cai)用(yong)運(yun)算(suan)放(fang)大(da)器(qi)。運(yun)算(suan)放(fang)大(da)器(qi)開(kai)關(guan)驅(qu)動(dong)器(qi)的(de)明(ming)顯(xian)優(you)勢(shi)在(zai)於(yu)其(qi)自(zi)身(shen)的(de)靈(ling)活(huo)性(xing),可(ke)以(yi)輕(qing)鬆(song)地(di)對(dui)其(qi)進(jin)行(xing)配(pei)置(zhi),以(yi)適(shi)應(ying)不(bu)同(tong)的(de)應(ying)用(yong)、電源電壓和條件,為設計人員提供豐富的設計選項。
運算放大器PIN 二極管驅動器
運算放大器電路是一種很有吸引力的PIN 二極管驅動備選方案。除靈活性外,這種電路常常還能以接近或超過1000 V/μs的躍遷速度工作。下麵將介紹三種不同的RF PIN 二極管放大器驅動電路。所選放大器雖然在根本特征上各不相同,但都能執行類似的功能。這些放大器電路可以驅動矽或砷化镓(GaAs) PIN 二極管,但各有各的特點。
AD8037 —箝位放大器
該電路能以最高10 MHz 的頻率工作,具有出色的開關性能,總傳播延遲為15 ns。通過改變增益或箝位電壓,可以調整輸出電壓和電流,以適應不同的應用。
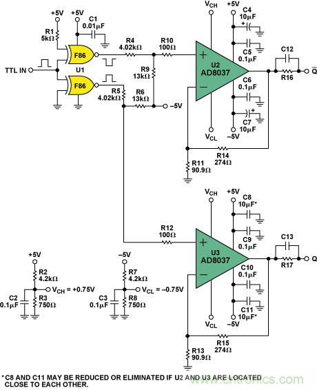
箝位放大器AD80372原本設計用於驅動ADC,可提供箝位輸出以保護A D C 輸入不發生過驅。圖7 所示配置用一對AD8037(U2 和 U3)驅動 PIN 二極管。

圖7. AD8037 PIN 二極管驅動器電路
本例中,U2 和U3 采用同相配置,增益為4。利用AD8037 的獨特輸入箝位特性,可以實現極其幹淨和精確的箝位。它可以線性放大輸入信號,最高可達增益乘以正負箝位電壓((VCH 和 VCL)。當增益為4 且箝位電壓為±0.75 V 時,如果輸入電壓小於±0.75 V,則輸出電壓等於輸入電壓的4 倍;如果輸入電壓大於±0.75 V,則輸出電壓箝位在最大值±3 V。這一箝位特性使得過驅恢複非常快(典型值小於2 ns)。箝位電壓(VCH 和 VCL) 由分壓器 R2、R3、R7 和 R8 確定。
數字接口由74F86 XOR 邏輯門(U1) 實現,它提供U2 和U3 所用的驅動信號,兩路互補輸出之間的傳播延遲偏斜極小。電阻網絡R4、R5、R6 和R9 將TTL輸出電平轉換為大約±1.2 V,然後通過R10 和 R12饋送給 U2 和 U3。
U2 和 U3 的±1.2-V 輸入提供 60% 過驅,以確保輸出會進入箝位狀態(4 ×0.75 V)。因此,矽PIN 二極管驅動器的輸出電平設為±3 V。電阻 R16 和 R17 限製穩態電流。電容 C12 和C13 設置 PIN 二極管的尖峰電流。
AD8137 —差分放大器
差分放大器(本例所用的AD8137)可以低成本提供出色的高速開關性能,並使設計人員能夠十分靈活地驅動各種類型的RF 負載。有各種各樣的差分放大器3 可供使用,包括速度更快、性能更高的一些器件。
高速差分放大器 AD81374 通常用於驅動 ADC,但也可以用作低成本、低功耗 PIN 二極管驅動器。其典型開關時間為 7 ns 至 11 ns,其中包括驅動器和 RF 負載的傳播延遲。它提供互補輸出,功能多樣,可以替代昂貴的傳統驅動器。
圖 8 所示電路將單端TTL輸入(0 V 至 3.5 V)轉換為互補±3.5V 信號,同時可使傳播延遲最小。TTL 信號放大 4 倍,在 AD8137 輸出端產生所需的±3.5V 擺幅。TTL 信號的中點(或共模電壓)為 1.75 V;必須將同樣的電壓施加於R2,作為參考電壓VREF,以免在放大器輸出端引入共模失調誤差。最好從一個低源阻抗驅動此點;任何串聯阻抗都會增加到R1 上,從而影響放大器增益。

圖8. PIN 二極管驅動器原理圖
輸出電壓增益可由公式4 計算:
(4)為正確端接脈衝發生器的輸入阻抗,使之為50 Ω,需要確定差分放大器電路的輸入阻抗。這可以利用公式 5 計算,得出RT = 51.55 Ω, 與之最接近的標準 1% 電阻值為 51.1 Ω。對於對稱的輸出擺幅,兩個輸入網絡的阻抗必須相同。這意味著,反相輸入阻抗必須將信號源的Thévenin 阻抗和端接電阻納入增益設置電阻R2。有關詳情,請參閱應用筆記 AN-10265.
(5)圖8 中, R2 約比R1 大20 Ω,以補償源電阻RS與端接電阻RT的並聯組合所引入的額外電阻(25 Ω)。將R4 設為1.02 kΩ(最接近1.025 kΩ的標準電阻值),以確保兩個電阻比相等,避免引入共模誤差。
輸出電平轉換很容易利用AD8137 的VOCM引腳來實現,該引腳設置直流輸出共模電平。本例中, VOCM 引腳接地,以提供關於地的對稱輸出擺幅。
電阻R5 和 R6 設置穩態 PIN 二極管電流,如公式 6 所示。
(6)電容C5 和 C6 設置尖峰電流,該電流有助於注入和移除PIN 二極管中存儲的電荷。可以根據特定二極管負載要求,調整這些電容的值,實現性能優化。尖峰電流可以由公式7 計算。
ADA4858-3 —內置電荷泵的三通道運算放大器
許多應用隻提供一個電源,這常常令電路設計人員感到為難,尤其是當需要在PIN 電路中提供低關斷電容時。這種情況下,矽或 GaAs PIN 二極管驅動電路可以使用片上集成電荷泵的運算放大器,而不需要外部負電源;其好處是可以顯著節省空間、功耗和預算。
高速電流反饋型三通道放大器ADA4858-36就是這樣一種器件,它具有出色的特性,片上集成電荷泵,輸出擺幅可以達到地電壓以下–3 V 至 –1.8 V(具體取決於電源電壓和負載)。該器件十分魯棒,可以真正為其它電路提供最高50 mA 的負電源電流。
ADA4858-3 為單電源係統中的互補PIN 二極管微波開關驅動問題提供了一種獨特的解決方案。回顧圖 4,從中可以看出:即使很少量的反向偏置也有助於降低二極管電容 CT,具體取決於PIN 二極管的類型。此類驅動器對GaAs PIN 二極管很有利,因為這種二極管通常不需要很大的負偏置就能使關斷電容(CT)保持較小的值(圖 9)。

圖9. GaAs CT電容與電壓的關係
圖10 所示電路用ADA4858-3 作為 PIN 二極管驅動器。可以在輸入端增加一個緩衝門,使該電路兼容 TTL 或其它邏輯。對此電路的要求是將 TTL 0V 至 3.5V 輸入信號擺幅轉換為互補 –1.5V至 +3.5V擺幅,用於驅動 PIN 二極管。

圖10. ADA4858-3 用作 PIN 二極管驅動器
R1、R2、R3 和 U1C 形成該電路的 –1.5V 基準電壓,內部負電壓CPO 由片內電荷泵產生。電容C3 和C4 是電荷泵工作所必需的。負基準電壓隨後通過分壓器(R5 和 R9)與VTTL 輸入以無源方式合並。所產生的電壓(VRD)出現在U1B 的同相輸入端。U1B 輸出電壓可以利用公式8 計算。
(8)其中:
(9)負基準電壓也被饋送至放大器U1A,在其中與 TTL 輸入合並,所得輸出電壓V2 可以利用公式10 計算。
zhexiefangdaqicaiyongdianliufankuijiagou,yincibixuzhuyifankuidianzudexuanze,fankuidianzuduiyufangdaqidewendingxinghepinlvxiangyingyouzhezhongyaozuoyong。duiyubenyingyong,fankuidianzushewei 294 Ω,這是數據手冊所推薦的值。輸出電壓V1 和V2 分別可以用公式8 和公式10 表示。輸出尖峰電流量可以利用公式3 和電容C5、C6 上的電壓確定。設置 PIN 二極管導通電阻的穩態電流由 R11 與 R12 上的電壓差確定,並取決於 PIN 二極管曲線和係統要求。
對於本應用,RF 開關負載為 MASW210B-1 矽 PIN 二極管單刀雙擲(SPDT)開關,用於微波下變頻器的前端(圖 11)。

圖 11. 下變頻器功能框圖
開關輸出波形和TTL輸入信號如圖12 所示。請注意,上升沿和下降沿非常陡峭。由於開關的開關時間要求相對較慢(約為50ns),因此本應用沒有使用尖峰電容C5和C6。設置穩態二極管電流的電阻 R11 和 R12 均為 330 Ω。

圖12. 顯示 RF 開關速度的波形

圖 13. 下變頻器的頻譜響應
圖13 顯示了下變頻器前端的頻譜響應;開關SW1 位於固定位置,以消除插入損耗。請注意,圖中不存在諧波或邊帶,充分表明沒有明顯的 100 kHz 開關偽像從 ADA4858-3 片內電荷泵散出,這是在此類應用中使用這些器件的重要考慮因素。
結論
如以上三例所示,運算放大器可以創造性地用作傳統放大器的替代方案,其性能與 PIN 二極管專用驅動 IC 相當。此外,運算放大器可以提供增益調整和輸入控製功能,而且當使用內置電荷泵的運算放大器時,無需負電源,這就提高了PIN 二極管的驅動器和其它電路的設計靈活性。運算放大器易於使用和配置,可以相對輕鬆地解決複雜問題。
參考電路
Hiller, Gerald. Design with PIN Diodes. M/A-COM Application Note AG312.
Understanding RF/Microwave Solid State Switches and Their Applications. Agilent Application Note.
致謝
開關速度和頻譜數據、RF 負載以及測試設備由美國新罕布什爾州哈德遜Sage Laboratories友情提供。首席技術官 Tony Cappello 為測試提供了便利,工程副總裁 David Duncan 提供了技術協助。
推薦閱讀:
特別推薦
- 噪聲中提取真值!瑞盟科技推出MSA2240電流檢測芯片賦能多元高端測量場景
- 10MHz高頻運行!氮矽科技發布集成驅動GaN芯片,助力電源能效再攀新高
- 失真度僅0.002%!力芯微推出超低內阻、超低失真4PST模擬開關
- 一“芯”雙電!聖邦微電子發布雙輸出電源芯片,簡化AFE與音頻設計
- 一機適配萬端:金升陽推出1200W可編程電源,賦能高端裝備製造
技術文章更多>>
- 築基AI4S:摩爾線程全功能GPU加速中國生命科學自主生態
- 一秒檢測,成本降至萬分之一,光引科技把幾十萬的台式光譜儀“搬”到了手腕上
- AI服務器電源機櫃Power Rack HVDC MW級測試方案
- 突破工藝邊界,奎芯科技LPDDR5X IP矽驗證通過,速率達9600Mbps
- 通過直接、準確、自動測量超低範圍的氯殘留來推動反滲透膜保護
技術白皮書下載更多>>
- 車規與基於V2X的車輛協同主動避撞技術展望
- 數字隔離助力新能源汽車安全隔離的新挑戰
- 汽車模塊拋負載的解決方案
- 車用連接器的安全創新應用
- Melexis Actuators Business Unit
- Position / Current Sensors - Triaxis Hall
熱門搜索
微波功率管
微波開關
微波連接器
微波器件
微波三極管
微波振蕩器
微電機
微調電容
微動開關
微蜂窩
位置傳感器
溫度保險絲
溫度傳感器
溫控開關
溫控可控矽
聞泰
穩壓電源
穩壓二極管
穩壓管
無焊端子
無線充電
無線監控
無源濾波器
五金工具
物聯網
顯示模塊
顯微鏡結構
線圈
線繞電位器
線繞電阻



