專家支招:用PWM和PAM如何測量電路的交流功耗
發布時間:2015-09-02 責任編輯:sherry
【導讀】本設計實例介紹了第三種方法。這種方法使用便宜的運放和模擬開關實現脈衝寬度/脈衝幅度調製器(PWM/PAM)並將它用作四象限乘法器。這種電路經過修改可以用於許多不同的應用。
通過采樣電壓與電流的乘積並進行平均處理可以完成60Hz電路的平均功耗測量(相當於VRMS × IRMS × cos(φ))。這裏要用四象限乘法,因為瞬時電壓和電流可能具有相反的極性。它有很多種實現方法,包括模數(A/D)轉換+數字信號處理,或者使用相對昂貴的模擬乘法器芯片+模擬或數字處理。本設計實例介紹了第三種方法。這種方法使用便宜的運放和模擬開關實現脈衝寬度/脈衝幅度調製器(PWM/PAM)並將它用作四象限乘法器。這種電路經過修改可以用於許多不同的應用。
PWM/PAM乘法器的基本概念是,一個(非重疊)脈(mai)衝(chong)波(bo)形(xing)在(zai)單(dan)個(ge)周(zhou)期(qi)內(nei)的(de)平(ping)均(jun)值(zhi)等(deng)於(yu)脈(mai)衝(chong)麵(mian)積(ji)除(chu)以(yi)脈(mai)衝(chong)重(zhong)複(fu)周(zhou)期(qi)。由(you)於(yu)每(mei)個(ge)矩(ju)形(xing)脈(mai)衝(chong)幅(fu)度(du)正(zheng)比(bi)於(yu)電(dian)壓(ya)值(zhi),寬(kuan)度(du)正(zheng)比(bi)於(yu)電(dian)流(liu),矩(ju)形(xing)麵(mian)積(ji)正(zheng)比(bi)於(yu)電(dian)壓(ya)與(yu)電(dian)流(liu)的(de)乘(cheng)積(ji)。如(ru)果(guo)脈(mai)衝(chong)重(zhong)複(fu)速(su)率(lv)遠(yuan)高(gao)於(yu)被(bei)測(ce)頻(pin)率(lv),那(na)麼(me)就(jiu)可(ke)以(yi)假(jia)設(she)在(zai)脈(mai)衝(chong)波(bo)形(xing)的(de)一(yi)個(ge)周(zhou)期(qi)內(nei)電(dian)壓(ya)和(he)電(dian)流(liu)不(bu)會(hui)有(you)明(ming)顯(xian)的(de)變(bian)化(hua)。PWM/PAM輸出連到一個低通濾波器,用於濾除脈衝頻率及其諧波,並恢複出想要的平均值。
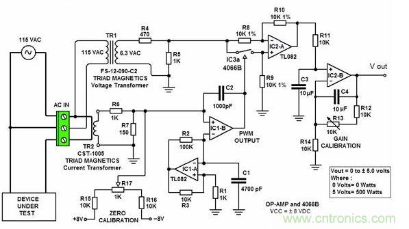
電路共使用了兩個變壓器:一個是降壓變壓器TR1,用於產生低電平的電壓信號;另一個是電流變壓器TR2,用於產生低電平的電流信號,並具有完全的電流隔離。

圖1:使用脈衝調製技術測量交流功耗。
運放IC1-A用作比較器,產生頻率約為6kHz且相當線性的三角波(圖2)。為了取得低於滿刻度1%的誤差,這種過采樣是必須的(100乘以60Hz信號頻率,或50乘以理論上的奈奎斯特頻率)。三角波的峰峰幅度必須滿足兩個條件才能獲得可接受的線性響應。首先,它必須大於或等於T2產生的交流電流最大峰峰值電壓,這樣才能實現100%的PWM占空比。其次,它必須至少比±VCC低10%。

圖2:IC1-B(-)輸入。
運放IC1-B被配置為產生零基線的雙極方波(圖3),其占空比取決於T2產生的電流信號的瞬時值。電容C2用於獲得陡峭的輸出電壓轉換。運放的壓擺率必須大於等於10V/μs,以便產生最優的方波PWM信號。當T2產生的瞬時電流信號值為0時,IC1-B將輸出占空比為50%的信號。隨著電流信號從0增加到滿刻度,占空比隨之從50%增加到100%。當電流信號從0降低到負的滿刻度時,占空比將從50%減小到0%。

圖3:IC1-B輸出。
運放IC2-A、開關IC3-A和相關的電阻實現了一個四象限乘法器,實現形式相當於增益為+1(開關閉合)或-1(開關斷開)的放大器。開關由IC1-B的PWM輸出進行控製。當IC1-B的輸出為正時,開關閉合;當IC1-B的輸出為負時,開關斷開。從IC2-A產生的輸出(圖4)是IC1-BPWM輸出的複製(占空比正比於電流),除了幅度正比於電壓外。

圖4:IC2-A輸出。
IC2-B是電路的最後一級,是一個低通濾波器,用於移除6kHz的PWM頻率及其諧波以及60Hz調製信號。它的輸出正比於PWM信號的平均值,因此就是平均的60Hz功耗值。
特別推薦
- 噪聲中提取真值!瑞盟科技推出MSA2240電流檢測芯片賦能多元高端測量場景
- 10MHz高頻運行!氮矽科技發布集成驅動GaN芯片,助力電源能效再攀新高
- 失真度僅0.002%!力芯微推出超低內阻、超低失真4PST模擬開關
- 一“芯”雙電!聖邦微電子發布雙輸出電源芯片,簡化AFE與音頻設計
- 一機適配萬端:金升陽推出1200W可編程電源,賦能高端裝備製造
技術文章更多>>
- 大聯大世平集團首度亮相北京國際汽車展 攜手全球芯片夥伴打造智能車整合應用新典範
- 2026北京車展即將啟幕,高通攜手汽車生態“朋友圈”推動智能化體驗再升級
- 邊緣重構智慧城市:FPGA SoM 如何破解視頻係統 “重而慢”
- 如何使用工業級串行數字輸入來設計具有並行接口的數字輸入模塊
- 意法半導體將舉辦投資者會議探討低地球軌道(LEO)發展機遇
技術白皮書下載更多>>
- 車規與基於V2X的車輛協同主動避撞技術展望
- 數字隔離助力新能源汽車安全隔離的新挑戰
- 汽車模塊拋負載的解決方案
- 車用連接器的安全創新應用
- Melexis Actuators Business Unit
- Position / Current Sensors - Triaxis Hall
熱門搜索
接口IC
介質電容
介質諧振器
金屬膜電阻
晶體濾波器
晶體諧振器
晶體振蕩器
晶閘管
精密電阻
精密工具
景佑能源
聚合物電容
君耀電子
開發工具
開關
開關電源
開關電源電路
開關二極管
開關三極管
科通
可變電容
可調電感
可控矽
空心線圈
控製變壓器
控製模塊
藍牙
藍牙4.0
藍牙模塊
浪湧保護器





