頭腦風暴:靈活的電池充電係統設計探討
發布時間:2014-02-15 責任編輯:mikeliu
【導讀】便攜式電子設備(無論是個人電子,遠程科學儀器,還是簡單的車庫手電筒)都有一個共同點:電(dian)池(chi)。可(ke)以(yi)是(shi)鎳(nie)鎘(ge)電(dian)池(chi),鎳(nie)氫(qing)電(dian)池(chi),鋰(li)電(dian)池(chi),或(huo)任(ren)何(he)其(qi)他(ta)可(ke)充(chong)電(dian)電(dian)池(chi)。本(ben)文(wen)將(jiang)討(tao)論(lun)一(yi)種(zhong)靈(ling)活(huo)的(de)電(dian)池(chi)充(chong)電(dian)係(xi)統(tong),其(qi)可(ke)以(yi)應(ying)用(yong)於(yu)各(ge)種(zhong)電(dian)壓(ya),化(hua)學(xue)成(cheng)分(fen),和(he)充(chong)電(dian)特(te)性(xing)的(de)電(dian)池(chi)。
當(dang)使(shi)用(yong)不(bu)同(tong)的(de)電(dian)池(chi)容(rong)量(liang)給(gei)多(duo)種(zhong)電(dian)池(chi)充(chong)電(dian)時(shi),在(zai)不(bu)同(tong)的(de)充(chong)電(dian)階(jie)段(duan),電(dian)池(chi)電(dian)壓(ya)可(ke)能(neng)高(gao)於(yu)或(huo)低(di)於(yu)電(dian)源(yuan)電(dian)壓(ya)。因(yin)此(ci)需(xu)要(yao)電(dian)源(yuan)電(dian)壓(ya)升(sheng)壓(ya)或(huo)降(jiang)壓(ya)來(lai)匹(pi)配(pei)電(dian)池(chi)電(dian)壓(ya)。例(li)如(ru),當(dang)3.3伏的電源電壓給一節鎳氫電池(通常是1.25 V)充電時需要降低。當給鋰電池(4.1 V)充電時,則需要升高輸入電壓。要處理這種情況,主充電路徑要選擇為單端初級電感變換器(SEPIC)。開關型DC-DC轉換具備比較大範圍的降壓和升壓能力,可以提供靈活的供電電壓。
這篇文章將會以兩種不同的可充電電池—鎳氫電池(NiMH)和鋰電池(Li-Ion)為wei例li進jin行xing介jie紹shao。這zhe兩liang種zhong化hua學xue物wu質zhi的de電dian池chi需xu要yao不bu同tong的de充chong電dian特te性xing,但dan這zhe兩liang者zhe都dou能neng容rong易yi的de使shi用yong相xiang同tong靈ling活huo的de充chong電dian結jie構gou為wei我wo們men服fu務wu。從cong一yi種zhong電dian池chi切qie換huan到dao另ling一yi種zhong既ji靈ling活huo又you簡jian單dan,可ke以yi用yong微控製器在zai軟ruan件jian上shang實shi現xian。通tong過guo設she計ji模mo塊kuai化hua的de充chong電dian子zi係xi統tong,把ba功gong能neng封feng裝zhuang到dao各ge種zhong組zu件jian,根gen據ju係xi統tong需xu求qiu,同tong樣yang的de應ying用yong程cheng序xu可ke以yi使shi用yong不bu同tong的de微wei控kong製zhi器qi實shi現xian。組zu件jian的de使shi用yong簡jian化hua了le設she計ji,這zhe裏li輸shu入ru和he/或輸出可以是硬件和/或軟件。這種方法使得開發者可以把電池充電功能作為一個額外特色加到主應用中,如馬達控製,準確醫學測量等。
電池充電器必須要確定電池狀態(如電壓、電流、溫度)並bing控kong製zhi充chong電dian電dian流liu。確que定ding電dian池chi狀zhuang態tai的de硬ying件jian是shi通tong用yong的de。電dian池chi電dian壓ya可ke以yi高gao於yu或huo低di於yu微wei控kong製zhi器qi的de輸shu入ru範fan圍wei,因yin此ci,電dian壓ya測ce量liang通tong常chang是shi使shi用yong一yi個ge電dian阻zu分fen壓ya電dian路lu來lai弱ruo化hua電dian壓ya。電dian流liu測ce量liang可ke以yi在zai高gao端duan(要進入電池的電流),或低端 (從電池出來的電流),如果是SEPIC變(bian)換(huan)器(qi),在(zai)二(er)次(ci)側(ce)電(dian)感(gan)使(shi)用(yong)一(yi)個(ge)電(dian)阻(zu)。電(dian)池(chi)通(tong)常(chang)有(you)一(yi)個(ge)嵌(qian)入(ru)式(shi)熱(re)敏(min)電(dian)阻(zu),其(qi)提(ti)供(gong)精(jing)確(que)電(dian)池(chi)溫(wen)度(du)狀(zhuang)態(tai)。有(you)時(shi)在(zai)一(yi)些(xie)商(shang)業(ye)電(dian)池(chi)上(shang)為(wei)了(le)降(jiang)低(di)成(cheng)本(ben)就(jiu)把(ba)它(ta)省(sheng)掉(diao)了(le)。在(zai)這(zhe)種(zhong)情(qing)況(kuang)下(xia),可(ke)以(yi)在(zai)接(jie)觸(chu)電(dian)池(chi)的(de)外(wai)部(bu)放(fang)置(zhi)一(yi)個(ge)熱(re)敏(min)電(dian)阻(zu)。
在zai此ci基ji礎chu上shang測ce量liang的de參can數shu,電dian池chi充chong電dian電dian流liu由you微wei控kong製zhi器qi確que定ding並bing控kong製zhi。從cong充chong電dian器qi的de角jiao度du來lai看kan,不bu同tong化hua學xue成cheng分fen電dian池chi的de主zhu要yao區qu別bie是shi充chong電dian特te性xing。鋰li和he鎳nie氫qing電dian池chi的de充chong電dian特te性xing如ru圖tu1所示

圖1:鋰電池和鎳氫電池的充電特性
如圖1所示,電流由微控製器控製,電池的電壓和溫度會發生變化。鋰電池使用恒流恒壓充電。通常電池容量一般用 “CA”表示。在啟動階段,如果電池電壓低於恒流閾值(Vrapid_start),充電器供應少量電流(大約0.1 CA)。這是預處理階段,電池電壓隨著這個小充電電流逐漸增加。當電壓達到快速充電閾值,充電電流由微控製器增加到約1 CA。這是恒流階段,這個階段一直持續到電池電壓達到指定電壓(Vfull)。然後電池充電器進入恒壓階段,這時充電電流較小,而電池電壓維持在Vfull。電流降低一直到結束,同時保持電池電壓,電池充電終止。在整個充電過程電池電流會有幾個°C的變化。如果有任何一個電池狀態(電壓、電流或溫度)超出充電器相應規定範圍,為了安全,充電器都會停止充電。
鎳氫電池的前兩個充電階段類似於鋰電池:激活電流(0.2 CA)和恒定電流(1 CA)。鎳氫電池的恒流階段結束由電池電壓下降(並降溫)來檢測,而電流是不變的。電壓下降後,鎳氫充電進入充電頂峰關閉階段,這時電流減少到滴流水平(大約0.05 CA)。在這個階段,會有一段時間的少量充電電流一直到充電結束。
[page]
基於上述充電需求,可以使用狀態機(帶預定義的電壓、電流、溫度、超時值)大(da)大(da)簡(jian)化(hua)電(dian)池(chi)充(chong)電(dian)。電(dian)池(chi)狀(zhuang)態(tai)和(he)需(xu)要(yao)為(wei)電(dian)池(chi)充(chong)電(dian)提(ti)供(gong)的(de)電(dian)流(liu)數(shu)量(liang)由(you)微(wei)控(kong)製(zhi)器(qi)狀(zhuang)態(tai)機(ji)來(lai)控(kong)製(zhi)。用(yong)於(yu)這(zhe)兩(liang)種(zhong)類(lei)型(xing)的(de)電(dian)池(chi)充(chong)電(dian)的(de)簡(jian)化(hua)狀(zhuang)態(tai)機(ji)如(ru)圖(tu)2所示。這個框圖顯示了充電的不同階段。

圖2:充電過程不同階段框圖
根gen據ju選xuan擇ze的de電dian池chi化hua學xue物wu質zhi,微wei控kong製zhi器qi檢jian查zha特te定ding的de電dian池chi狀zhuang態tai機ji並bing控kong製zhi充chong電dian電dian流liu。電dian池chi充chong電dian曲qu線xian可ke預yu編bian程cheng,預yu啟qi動dong,或huo自zi動dong決jue定ding。對dui於yu前qian兩liang種zhong,電dian池chi類lei型xing是shi由you用yong戶hu選xuan擇ze的de。在zai預yu編bian程cheng中zhong,電dian池chi充chong電dian類lei型xing需xu要yao在zai組zu件jian中zhong選xuan擇ze,軟ruan件jian和he微wei控kong製zhi器qi根gen據ju所suo需xu的de充chong電dian曲qu線xian編bian程cheng。這zhe種zhong類lei型xing應ying用yong於yu電dian池chi充chong電dian作zuo為wei現xian有you產chan品pin的de一yi個ge額e外wai功gong能neng的de情qing況kuang下xia。在zai這zhe種zhong應ying用yong中zhong,電dian池chi類lei型xing是shi已yi知zhi的de,或huo不bu同tong類lei型xing的de電dian池chi用yong於yu相xiang同tong產chan品pin的de不bu同tong版ban本ben。
在(zai)預(yu)啟(qi)動(dong)中(zhong),微(wei)控(kong)製(zhi)器(qi)既(ji)有(you)電(dian)池(chi)充(chong)電(dian)曲(qu)線(xian)又(you)有(you)要(yao)實(shi)現(xian)的(de)充(chong)電(dian)曲(qu)線(xian)選(xuan)擇(ze),通(tong)過(guo)條(tiao)件(jian)控(kong)製(zhi)完(wan)成(cheng)。這(zhe)個(ge)控(kong)製(zhi)可(ke)以(yi)簡(jian)單(dan)成(cheng)一(yi)個(ge)開(kai)關(guan)位(wei)置(zhi)在(zai)啟(qi)動(dong)期(qi)間(jian)選(xuan)中(zhong)。自(zi)動(dong)決(jue)定(ding)是(shi)由(you)微(wei)控(kong)製(zhi)器(qi)啟(qi)動(dong)後(hou)完(wan)成(cheng)的(de),通(tong)過(guo)檢(jian)測(ce)電(dian)池(chi)類(lei)型(xing)選(xuan)擇(ze)充(chong)電(dian)器(qi)充(chong)電(dian)曲(qu)線(xian)。例(li)如(ru),一(yi)節(jie)鎳(nie)氫(qing)電(dian)池(chi)典(dian)型(xing)的(de)工(gong)作(zuo)電(dian)壓(ya)範(fan)圍(wei)是(shi)0.9 V ~ 1.25 V之間,而一節鋰電池電壓範圍是2.7V ~ 4.2 Vzhijian。tongyangdi,liangzhezhijiandewendufanweiyebutong,zhexiezhikeyibaocun,bingzaiqidongdeshihoujinxingbijiao。zidongjianzhafangfajuxianyuhenteshudetiaojian。yibanlaishuo,daduoshuyingyongzhongxuanzeyubianchengheyuzhixing。zaizhepianwenzhangzhong,womenhuizhongdianjieshaoyubiancheng,bingbazhuyilijizhongzaidianchichongdianshifujiagongnengdeyingyongzhong。
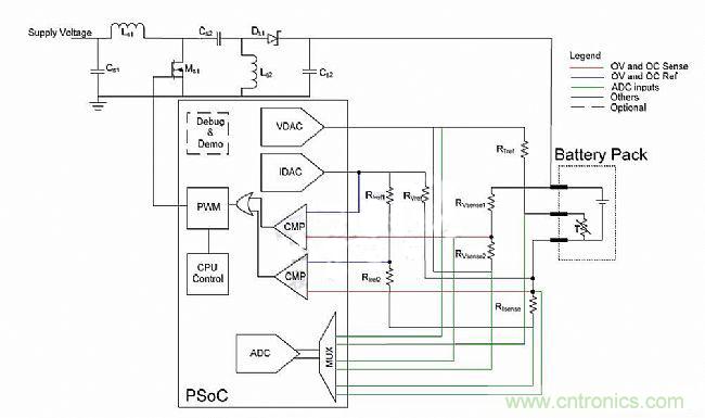
如前所述,兩種電池充電器的感測和控製部分硬件是相同。電池充電器所需的外部硬件原理圖如圖3所示。

圖3:電池充電器的簡化原理圖
要確定電池狀態,就要進行電壓、電流、溫度的測量,把他們通過複用器輸入微控製器中的ADC。根據這些值,在固件中確定狀態,充電電流通過改變PWM占空比來控製。PWM輸出連接到SEPIC變換器(其控製流進電池的電流)裏的MOSFET門。這些步驟關係到CPU,因(yin)此(ci)有(you)些(xie)延(yan)遲(chi)。不(bu)同(tong)的(de)電(dian)池(chi),特(te)別(bie)是(shi)鋰(li)電(dian)池(chi),對(dui)於(yu)過(guo)充(chong)電(dian)非(fei)常(chang)敏(min)感(gan),在(zai)高(gao)電(dian)壓(ya)下(xia)可(ke)能(neng)變(bian)得(de)非(fei)常(chang)不(bu)穩(wen)定(ding)。要(yao)額(e)外(wai)增(zeng)加(jia)過(guo)電(dian)壓(ya)和(he)過(guo)電(dian)流(liu)保(bao)護(hu),硬(ying)件(jian)保(bao)護(hu)電(dian)路(lu)就(jiu)要(yao)增(zeng)加(jia)比(bi)較(jiao)器(qi)。這(zhe)些(xie)比(bi)較(jiao)器(qi)會(hui)關(guan)閉(bi)充(chong)電(dian)直(zhi)到(dao)用(yong)戶(hu)複(fu)位(wei)或(huo)達(da)到(dao)一(yi)個(ge)安(an)全(quan)的(de)工(gong)作(zuo)環(huan)境(jing)。
[page]
根據測量到的參數值和電池類型,CPU決定電池狀態和相應的PWM占空比。傳統上,CPU檢測充電曲線所需的條件,可以在代碼中定義為常數,並可手動修改。例如以下代碼。

當充電曲線需要改變時,BATTERY_PROFILE設置為0或1以在兩種充電曲線之間進行切換。所有狀態的電壓、電流、wenduxianzhidoubaocunweichangshu,bingkeyizuochuxiangyinggaibian。ruguotongyidianchileixingxuyaobutongdedianping,xuyaoxiugaidaimajianruxincanshu。zheyiweizhezhezhongyingyongdeyonghuxuyaozhuyidaimagaibianchongdianquxianhechongdianqixianzhi。tongguoshiyongzujianshifangfa,dangkaifarenyuanxuanzeheshideIP模塊時,可以鍵入參數來改變電池充電器充電曲線。例如,鋰電池和鎳氫電池組件如圖4所示。

圖4:可以為不同電池鍵入參數的GUI
使用這些組件,應用工程師可以添加充電器組件到已有的應用中,並設置適當的充電曲線。所有其他的硬件(比較器,PWM等)和軟件(狀態機)也都由組件生成。使用可編程結構,例如賽普拉斯的PSoC,通過軟件程序,硬件組件就可編程並實現。這種方法可以用於實現圖3中鋰電池和鎳氫電池的充電器硬件。在項目中增加一個USB部件,電池參數就可以送到計算機。數據繪製實現使用C#軟(ruan)件(jian)工(gong)具(ju)。其(qi)他(ta)任(ren)何(he)通(tong)訊(xun)方(fang)式(shi)和(he)類(lei)似(si)工(gong)具(ju)都(dou)可(ke)以(yi)用(yong)來(lai)繪(hui)製(zhi)數(shu)據(ju)。電(dian)池(chi)模(mo)擬(ni)器(qi)可(ke)以(yi)用(yong)來(lai)模(mo)擬(ni)鋰(li)電(dian)池(chi)和(he)鎳(nie)氫(qing)電(dian)池(chi)的(de)實(shi)時(shi)獲(huo)得(de)圖(tu)形(xing)。得(de)到(dao)的(de)圖(tu)形(xing)如(ru)圖(tu)5所示。

圖5:鋰電池和鎳氫充電圖形
在電流中看到的噪聲是使用電壓仿真器改變電壓時的開關噪聲。由於使用電壓仿真器,電壓改變特別快,對應電壓的變化,PWM輸出的建立時間和響應就可以看到上麵的噪聲結果。在電池中電壓變化是非常緩慢的,從而開關噪聲並不明顯。
圖1和圖2鋰電池和鎳氫電池的充電階段可以在圖5中看到。因此可以看出,隻需簡單改變SoC固件,就可以使用同樣的硬件實現多種充電器。通過簡單部件,就可以增加充電功能到主要應用中。
相關閱讀:
探討串聯鋰離子電池組監測係統的設計
探討LED通用照明市場不同功率範圍及不同電源供電
工業電源的應用設計探討
特別推薦
- 噪聲中提取真值!瑞盟科技推出MSA2240電流檢測芯片賦能多元高端測量場景
- 10MHz高頻運行!氮矽科技發布集成驅動GaN芯片,助力電源能效再攀新高
- 失真度僅0.002%!力芯微推出超低內阻、超低失真4PST模擬開關
- 一“芯”雙電!聖邦微電子發布雙輸出電源芯片,簡化AFE與音頻設計
- 一機適配萬端:金升陽推出1200W可編程電源,賦能高端裝備製造
技術文章更多>>
- 貿澤EIT係列新一期,探索AI如何重塑日常科技與用戶體驗
- 算力爆發遇上電源革新,大聯大世平集團攜手晶豐明源線上研討會解鎖應用落地
- 創新不止,創芯不已:第六屆ICDIA創芯展8月南京盛大啟幕!
- AI時代,為什麼存儲基礎設施的可靠性決定數據中心的經濟效益
- 矽典微ONELAB開發係列:為毫米波算法開發者打造的全棧工具鏈
技術白皮書下載更多>>
- 車規與基於V2X的車輛協同主動避撞技術展望
- 數字隔離助力新能源汽車安全隔離的新挑戰
- 汽車模塊拋負載的解決方案
- 車用連接器的安全創新應用
- Melexis Actuators Business Unit
- Position / Current Sensors - Triaxis Hall
熱門搜索
Future
GFIVE
GPS
GPU
Harting
HDMI
HDMI連接器
HD監控
HID燈
I/O處理器
IC
IC插座
IDT
IGBT
in-cell
Intersil
IP監控
iWatt
Keithley
Kemet
Knowles
Lattice
LCD
LCD模組
LCR測試儀
lc振蕩器
Lecroy
LED
LED保護元件
LED背光



