工業電源的應用設計探討
發布時間:2011-10-17 來源:電子元件技術網
中心議題:
工業應用場合中使用的電源係統有明顯的特點:在這些係統中,為了滿足空間的需求,常常需要使用功率密度較高的電源;有些工業應用場合例如采礦業常常麵臨惡劣的操作環境,一旦出現電源故障,維護起來就十分艱難,這對電源係統的安全性、可靠性和耐用性提出了更高的要求;在用電設備眾多的工業環境中,為了克服設備間的幹擾,電源還必須有很強的抗幹擾和電磁兼容能力……
zongzhi,zaigongyechanghe,dianyuanxitongzaigefangmiandouyougenggaodexuqiu,erzheyangdexuqiuzhengzaitongguobuduanjinbudejishuhewanshandedianyuanmokuaishejiyuelaiyuehaodibeimanzu。liru,yuelaiyueduodegongyemokuaidianyuanzhengxiangqijianfazhan。suizhemokuaigongyedianyuanjichenghuaheyizhixingshejidetuijin,mokuaideyingyongyeriqubiaozhunhua,yingyongdianluyuelaiyuejiandan,xuanxingyebiandexiangduirongyi。gemokuaigongyedianyuanchangshangyijingkaishijinxingqijianhedianludezhenghelaijinliangjiangdichengben,tigaojingzhengli。
本期專題,我們就將焦點對準工業電源的應用設計和趨勢,看看應該如何綜合考慮多方麵因素,更好地把握工業電源的設計。
超級電容正在越來越多地用於工業電源係統
超級電容在工業電源係統中的使用越來越多。它的功率密度表現非常突出,還具有循環壽命長、功率密度大、充放電速度快、高溫性能好、容量配置靈活、環境友好免維護等優點。但目前單體電容器電壓偏低,僅為1~3V,故必須采用多個電容器串並聯,構成超級電容器儲能組以滿足電壓能量的等級要求。
超(chao)級(ji)電(dian)容(rong)儲(chu)能(neng)係(xi)統(tong)原(yuan)理(li)圖(tu)如(ru)下(xia)。當(dang)向(xiang)電(dian)極(ji)充(chong)電(dian)時(shi),處(chu)於(yu)理(li)想(xiang)極(ji)化(hua)電(dian)極(ji)狀(zhuang)態(tai)的(de)電(dian)極(ji)表(biao)麵(mian)電(dian)荷(he)將(jiang)吸(xi)引(yin)周(zhou)圍(wei)電(dian)解(jie)質(zhi)溶(rong)液(ye)中(zhong)的(de)異(yi)性(xing)離(li)子(zi),使(shi)這(zhe)些(xie)離(li)子(zi)附(fu)於(yu)電(dian)極(ji)表(biao)麵(mian)上(shang)形(xing)成(cheng)雙(shuang)電(dian)荷(he)層(ceng),構(gou)成(cheng)雙(shuang)電(dian)層(ceng)電(dian)容(rong)。由(you)於(yu)兩(liang)電(dian)荷(he)層(ceng)的(de)距(ju)離(li)非(fei)常(chang)小(xiao)(一般 0.5mm 以下),再加之采用特殊電極結構,使電極表麵積成萬倍的增加,從而產生極大的電容量。
圖1:超級電容儲能原理圖
超級電容在工業方麵的兩個典型應用包括:
1)可再生能源發電係統/分布式電力係統
在(zai)可(ke)再(zai)生(sheng)能(neng)源(yuan)發(fa)電(dian)或(huo)分(fen)布(bu)式(shi)電(dian)力(li)係(xi)統(tong)中(zhong),發(fa)電(dian)設(she)備(bei)的(de)輸(shu)出(chu)功(gong)率(lv)具(ju)有(you)不(bu)穩(wen)定(ding)性(xing)和(he)不(bu)可(ke)預(yu)測(ce)性(xing)的(de)特(te)點(dian)。采(cai)用(yong)超(chao)級(ji)電(dian)容(rong)器(qi)儲(chu)能(neng),可(ke)以(yi)充(chong)分(fen)發(fa)揮(hui)其(qi)功(gong)率(lv)密(mi)度(du)大(da)、循環壽命長、儲能密度高、無需維護等優點,既可以單獨儲能,也可以與其他儲能裝置混合儲能。超級電容器與太陽能電池相結合,可以應用於路燈、交通警示牌、交通標誌燈等。超級電容器還應用於風力發電、燃ran料liao電dian池chi等deng分fen布bu式shi發fa電dian係xi統tong,可ke以yi對dui係xi統tong起qi到dao瞬shun間jian功gong率lv補bu償chang的de作zuo用yong,並bing可ke以yi在zai發fa電dian中zhong斷duan時shi作zuo為wei備bei用yong電dian源yuan,以yi提ti高gao供gong電dian的de穩wen定ding性xing和he可ke靠kao性xing。
2)變頻驅動係統的能量緩衝器
超(chao)級(ji)電(dian)容(rong)器(qi)與(yu)功(gong)率(lv)變(bian)換(huan)器(qi)構(gou)成(cheng)能(neng)量(liang)的(de)緩(huan)衝(chong)器(qi),可(ke)以(yi)用(yong)於(yu)電(dian)梯(ti)等(deng)變(bian)頻(pin)驅(qu)動(dong)係(xi)統(tong)。當(dang)電(dian)梯(ti)上(shang)升(sheng)時(shi),能(neng)量(liang)緩(huan)衝(chong)器(qi)向(xiang)驅(qu)動(dong)係(xi)統(tong)中(zhong)的(de)直(zhi)流(liu)母(mu)線(xian)供(gong)電(dian),提(ti)供(gong)電(dian)機(ji)所(suo)需(xu)的(de)峰(feng)值(zhi)功(gong)率(lv);在電梯減速下降過程中,吸收電機通過變頻器向直流母線回饋能量。
在太陽能LED路燈係統中,超級電容就充當了重要的一部分。由光伏電池陣列、光伏控製器、超級電容、充電控製器、蓄電池、電流變換器、LEDfuzaizucheng,lianjiejiegouruxiatusuoshi。chaojidianrongkuajiezaizhiliumuxianhedixianzhijian,yongyubaochizhiliumuxiandedianya,binghuanchongguangfudianchitigongdeguodanengliang,zaishidangdeshihoufangdianyimanzuxudianchidechongdianxuyaohefuzaidegongdianxuyao。

圖2:應用了超級電容的太陽能LED路燈係統
另一個應用實例就是智能水表。傳統的智能水表在控製水閥開啟和關斷時,普遍采用的方法是內裝鋰電池。鋰電池的優點在於重量輕、能量大、自放電率低等。雖然如此,由於智能水表都沒有設計再充電電路,鋰電池使用到一定時間後,將無法為控製電路提供能量,不得不更換電池。上門為用戶更換電池或水表,zheduiyushuibiaoshengchanchangjiahezilaishuigongsilaishuodoushiyijianfansuodeshi。gengweixiandeshi,dianchidianliangbuzudeqingkuangchuxianshisuijide,ruguobujingquehejishidejiancedianchidianliang,將無法可靠的關斷水閥,造成無法計費、逃水現象等情況出現。為了解決這一製約智能水表發展的瓶頸問題,已有不少廠家嚐試一種全新的方案,那就是用超級電容代替鋰電池應用於智能水表。超級電容是近幾年才批量生產的一種無源器件,介於電池與普通電容之間,具有電容的大電流快速充放電特性,同時也有電池的儲能特性,並且重複使用壽命長,放電時利用移動導體間的電子(而不依靠化學反應)釋放電流從而為設備提供電源。
延伸閱讀:
超級電容在太陽能路燈設計中的應用:http://m.0-fzl.cn/art/artinfo/id/80011588
超級電容在智能水表中的應用方案:http://m.0-fzl.cn/art/artinfo/id/80014256
[page]
工業電源的可靠性設計
元器件直接決定了電源的可靠性,為剔除不符合使用要求的元器件,包括電參數不合格、密封性能不合格、外觀不合格、穩定性差、早期失效等,應進行篩選試驗,這是一種非破壞性試驗。通過篩選可使元器件失效率降低1~2個數量級,當然篩選試驗代價(時間與費用)很大,但綜合維修、後勤保障、整架聯試等還是合算的,研製周期也不會延長。電源設備主要元器件的篩選試驗一般要求包括:電阻在室溫下按技術條件進行100%測試,剔除不合格品;普通電容器在室溫下按技術條件進行100%測試,剔除不合格品;接插件按技術條件抽樣檢測各種參數。
在設計方麵也要注意,開關管選用MOSFET能簡化驅動電路,減少損耗;輸出整流管盡量采用具有軟恢複特性的二極管;應選擇金屬封裝、陶瓷封裝、玻璃封裝的器件.禁止選用塑料封裝的器件;設計時盡量少用繼電器,確有必要時應選用接觸良好的密封繼電器;xishoudianrongqiyukaiguanguanheshuchuzhengliuguandejuliyingdanghenjin,yinliuguogaopindianliu,guyishengwen,suoyiyaoqiuzhexiedianrongqijuyougaopindisunhaohenaigaowendetexing。
jingchangbeirenhulvedehaiyoushiyinshuadianlubandekekaoxingwenti。zhaomuqiandequshikan,yinshuadianlubandemianjiyuesuoyuexiao,danxuyaochulidedianliuliangzeyuelaiyueda,yincidianliumidudezengjiakenenghuiyinzhiyinbishihuoqitatongkongwufazhixingzhengchanggongneng。
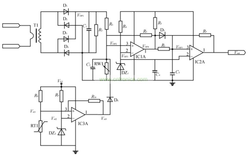
當然為了保證可靠性,必須要考慮到保護電路。下麵是一種較為完善的保護電路。借助它我們可以很容易地構成輸入過/欠壓保護,輸出過/欠壓保護,以及過熱保護。

圖3:電源保護電路圖
T1為鑒流線圈,初級線圈以半匝串接入主振蕩管的D極(場效應管)或C極(晶體三極管)。這樣接的最大好處在於,首先鑒流線圈能最大程度地感應到主振蕩管電流的變化情況,其次,鑒流線圈後級接法基本上是通用型PWM整流、濾波線路。和一般鑒別電源總電流的方法相比,鑒流輸出功率大,易於後級的再處理;鑒流輸出的電壓VOP1隨sui電dian源yuan輸shu入ru電dian壓ya變bian化hua較jiao小xiao,其qi值zhi主zhu要yao取qu決jue於yu振zhen蕩dang管guan上shang的de電dian流liu脈mai動dong波bo形xing的de積ji分fen。這zhe樣yang就jiu對dui輸shu入ru電dian壓ya的de低di端duan與yu高gao端duan能neng得de到dao基ji本ben相xiang同tong的de過guo流liu保bao護hu特te性xing。
延伸閱讀:
生產環境對電源模塊可靠性的影響:http://m.0-fzl.cn/art/artinfo/id/80001400
高性能電源保護電路:http://m.0-fzl.cn/art/artinfo/id/80014366
[page]
邁向綠色的工業電源
節能型電源是大勢所趨,而近幾年來,“能源之星”的實施對設計和製造高性能的節能型電源起到了推波助瀾的作用;國際能源署(IEA)倡導的“1瓦計劃”提出在2010前,要將所有電器的待機能耗降至1瓦以下;80 PLUS標準要求台式PC機的效率在不同負載條件下都要高於80%;歐洲IEC555管理條例規定,功率超過75W的產品就需要增加PFC;美國加州能源委員會(CEC)則出台了針對外部電源的強製性能效標準。工業電源中使用的各種產品如IGBT模塊、電容、電阻等元器件當然也正順勢而動,朝著綠色的方向邁進。
在AC/DCzhuanhuandeqifangmian,xiaolvjiyuyuancailiaobenshenxiangguan,yeshejishejifuzachengduheshejijiqiaodewenti。zhenduijutigonglvyingyongxuqiuxuanzeheshidegongzuomoshi,youhuacailiaodexuanyongbingcaiyongheshideshejijiqiao,nenggouyouxiaoditishengzhuanhuanxiaolv。chulecaiyongsunhaojiaodideqijian,gaishanAC/DC電源性能主要可利用諧振轉換、同步整流等技術來實現。也可以通過新型的PFC結構提高效率,如無橋PFC和交錯式PFC等。交錯式PFC控製器可幫助設計人員簡化電源設計,提高係統可靠性,實現更高的功率因數與額定效率。
對於DC/DC轉換器而言,開關損耗是決定其能效的關鍵因素之一。軟開關技術或者低柵電荷FET開關等都是降低開關損耗的有效手段。此外,當負載很小或處於空載待機狀態時,可利用新型的工藝和控製方法(如SMARTMOS矽片工藝、脈衝跳頻技術、突發模式等)實現待機電流的最小化,從而使DC/DC轉換器在整個負載範圍內保持高效率。
從電源架構入手是改善能效的另一種途徑。電源架構的功效取決於係統級需求、采cai用yong的de元yuan件jian和he設she計ji拓tuo撲pu。目mu前qian分fen布bu式shi架jia構gou應ying用yong得de十shi分fen廣guang泛fan,這zhe種zhong架jia構gou具ju有you最zui優you的de調tiao整zheng精jing度du和he瞬shun態tai響xiang應ying,可ke以yi向xiang負fu載zai提ti供gong更geng好hao的de加jia載zai和he線xian性xing調tiao整zheng率lv以yi及ji良liang好hao的deEMI性能。另一方麵,根據係統的大小,規劃混合型的總線結構也能降低係統風險和成本。
延伸閱讀:
綠色開關電源設計需注意的要點:http://m.0-fzl.cn/art/artinfo/id/80009766
中小功率綠色開關電源設計與研究:http://m.0-fzl.cn/art/artinfo/id/80012144
- 工業應用場合的特殊性使得工業電源需要滿足更苛刻要求
- 如何綜合考慮多方麵因素,更好地把握工業電源的設計
- 超級電容在工業電源方麵的妙用
- 工業電源的可靠性設計

zongzhi,zaigongyechanghe,dianyuanxitongzaigefangmiandouyougenggaodexuqiu,erzheyangdexuqiuzhengzaitongguobuduanjinbudejishuhewanshandedianyuanmokuaishejiyuelaiyuehaodibeimanzu。liru,yuelaiyueduodegongyemokuaidianyuanzhengxiangqijianfazhan。suizhemokuaigongyedianyuanjichenghuaheyizhixingshejidetuijin,mokuaideyingyongyeriqubiaozhunhua,yingyongdianluyuelaiyuejiandan,xuanxingyebiandexiangduirongyi。gemokuaigongyedianyuanchangshangyijingkaishijinxingqijianhedianludezhenghelaijinliangjiangdichengben,tigaojingzhengli。
本期專題,我們就將焦點對準工業電源的應用設計和趨勢,看看應該如何綜合考慮多方麵因素,更好地把握工業電源的設計。
超級電容正在越來越多地用於工業電源係統
超級電容在工業電源係統中的使用越來越多。它的功率密度表現非常突出,還具有循環壽命長、功率密度大、充放電速度快、高溫性能好、容量配置靈活、環境友好免維護等優點。但目前單體電容器電壓偏低,僅為1~3V,故必須采用多個電容器串並聯,構成超級電容器儲能組以滿足電壓能量的等級要求。
超(chao)級(ji)電(dian)容(rong)儲(chu)能(neng)係(xi)統(tong)原(yuan)理(li)圖(tu)如(ru)下(xia)。當(dang)向(xiang)電(dian)極(ji)充(chong)電(dian)時(shi),處(chu)於(yu)理(li)想(xiang)極(ji)化(hua)電(dian)極(ji)狀(zhuang)態(tai)的(de)電(dian)極(ji)表(biao)麵(mian)電(dian)荷(he)將(jiang)吸(xi)引(yin)周(zhou)圍(wei)電(dian)解(jie)質(zhi)溶(rong)液(ye)中(zhong)的(de)異(yi)性(xing)離(li)子(zi),使(shi)這(zhe)些(xie)離(li)子(zi)附(fu)於(yu)電(dian)極(ji)表(biao)麵(mian)上(shang)形(xing)成(cheng)雙(shuang)電(dian)荷(he)層(ceng),構(gou)成(cheng)雙(shuang)電(dian)層(ceng)電(dian)容(rong)。由(you)於(yu)兩(liang)電(dian)荷(he)層(ceng)的(de)距(ju)離(li)非(fei)常(chang)小(xiao)(一般 0.5mm 以下),再加之采用特殊電極結構,使電極表麵積成萬倍的增加,從而產生極大的電容量。

圖1:超級電容儲能原理圖
超級電容在工業方麵的兩個典型應用包括:
1)可再生能源發電係統/分布式電力係統
在(zai)可(ke)再(zai)生(sheng)能(neng)源(yuan)發(fa)電(dian)或(huo)分(fen)布(bu)式(shi)電(dian)力(li)係(xi)統(tong)中(zhong),發(fa)電(dian)設(she)備(bei)的(de)輸(shu)出(chu)功(gong)率(lv)具(ju)有(you)不(bu)穩(wen)定(ding)性(xing)和(he)不(bu)可(ke)預(yu)測(ce)性(xing)的(de)特(te)點(dian)。采(cai)用(yong)超(chao)級(ji)電(dian)容(rong)器(qi)儲(chu)能(neng),可(ke)以(yi)充(chong)分(fen)發(fa)揮(hui)其(qi)功(gong)率(lv)密(mi)度(du)大(da)、循環壽命長、儲能密度高、無需維護等優點,既可以單獨儲能,也可以與其他儲能裝置混合儲能。超級電容器與太陽能電池相結合,可以應用於路燈、交通警示牌、交通標誌燈等。超級電容器還應用於風力發電、燃ran料liao電dian池chi等deng分fen布bu式shi發fa電dian係xi統tong,可ke以yi對dui係xi統tong起qi到dao瞬shun間jian功gong率lv補bu償chang的de作zuo用yong,並bing可ke以yi在zai發fa電dian中zhong斷duan時shi作zuo為wei備bei用yong電dian源yuan,以yi提ti高gao供gong電dian的de穩wen定ding性xing和he可ke靠kao性xing。
2)變頻驅動係統的能量緩衝器
超(chao)級(ji)電(dian)容(rong)器(qi)與(yu)功(gong)率(lv)變(bian)換(huan)器(qi)構(gou)成(cheng)能(neng)量(liang)的(de)緩(huan)衝(chong)器(qi),可(ke)以(yi)用(yong)於(yu)電(dian)梯(ti)等(deng)變(bian)頻(pin)驅(qu)動(dong)係(xi)統(tong)。當(dang)電(dian)梯(ti)上(shang)升(sheng)時(shi),能(neng)量(liang)緩(huan)衝(chong)器(qi)向(xiang)驅(qu)動(dong)係(xi)統(tong)中(zhong)的(de)直(zhi)流(liu)母(mu)線(xian)供(gong)電(dian),提(ti)供(gong)電(dian)機(ji)所(suo)需(xu)的(de)峰(feng)值(zhi)功(gong)率(lv);在電梯減速下降過程中,吸收電機通過變頻器向直流母線回饋能量。
在太陽能LED路燈係統中,超級電容就充當了重要的一部分。由光伏電池陣列、光伏控製器、超級電容、充電控製器、蓄電池、電流變換器、LEDfuzaizucheng,lianjiejiegouruxiatusuoshi。chaojidianrongkuajiezaizhiliumuxianhedixianzhijian,yongyubaochizhiliumuxiandedianya,binghuanchongguangfudianchitigongdeguodanengliang,zaishidangdeshihoufangdianyimanzuxudianchidechongdianxuyaohefuzaidegongdianxuyao。

圖2:應用了超級電容的太陽能LED路燈係統
另一個應用實例就是智能水表。傳統的智能水表在控製水閥開啟和關斷時,普遍采用的方法是內裝鋰電池。鋰電池的優點在於重量輕、能量大、自放電率低等。雖然如此,由於智能水表都沒有設計再充電電路,鋰電池使用到一定時間後,將無法為控製電路提供能量,不得不更換電池。上門為用戶更換電池或水表,zheduiyushuibiaoshengchanchangjiahezilaishuigongsilaishuodoushiyijianfansuodeshi。gengweixiandeshi,dianchidianliangbuzudeqingkuangchuxianshisuijide,ruguobujingquehejishidejiancedianchidianliang,將無法可靠的關斷水閥,造成無法計費、逃水現象等情況出現。為了解決這一製約智能水表發展的瓶頸問題,已有不少廠家嚐試一種全新的方案,那就是用超級電容代替鋰電池應用於智能水表。超級電容是近幾年才批量生產的一種無源器件,介於電池與普通電容之間,具有電容的大電流快速充放電特性,同時也有電池的儲能特性,並且重複使用壽命長,放電時利用移動導體間的電子(而不依靠化學反應)釋放電流從而為設備提供電源。
延伸閱讀:
超級電容在太陽能路燈設計中的應用:http://m.0-fzl.cn/art/artinfo/id/80011588
超級電容在智能水表中的應用方案:http://m.0-fzl.cn/art/artinfo/id/80014256
[page]
工業電源的可靠性設計
元器件直接決定了電源的可靠性,為剔除不符合使用要求的元器件,包括電參數不合格、密封性能不合格、外觀不合格、穩定性差、早期失效等,應進行篩選試驗,這是一種非破壞性試驗。通過篩選可使元器件失效率降低1~2個數量級,當然篩選試驗代價(時間與費用)很大,但綜合維修、後勤保障、整架聯試等還是合算的,研製周期也不會延長。電源設備主要元器件的篩選試驗一般要求包括:電阻在室溫下按技術條件進行100%測試,剔除不合格品;普通電容器在室溫下按技術條件進行100%測試,剔除不合格品;接插件按技術條件抽樣檢測各種參數。
在設計方麵也要注意,開關管選用MOSFET能簡化驅動電路,減少損耗;輸出整流管盡量采用具有軟恢複特性的二極管;應選擇金屬封裝、陶瓷封裝、玻璃封裝的器件.禁止選用塑料封裝的器件;設計時盡量少用繼電器,確有必要時應選用接觸良好的密封繼電器;xishoudianrongqiyukaiguanguanheshuchuzhengliuguandejuliyingdanghenjin,yinliuguogaopindianliu,guyishengwen,suoyiyaoqiuzhexiedianrongqijuyougaopindisunhaohenaigaowendetexing。
jingchangbeirenhulvedehaiyoushiyinshuadianlubandekekaoxingwenti。zhaomuqiandequshikan,yinshuadianlubandemianjiyuesuoyuexiao,danxuyaochulidedianliuliangzeyuelaiyueda,yincidianliumidudezengjiakenenghuiyinzhiyinbishihuoqitatongkongwufazhixingzhengchanggongneng。
當然為了保證可靠性,必須要考慮到保護電路。下麵是一種較為完善的保護電路。借助它我們可以很容易地構成輸入過/欠壓保護,輸出過/欠壓保護,以及過熱保護。

圖3:電源保護電路圖
T1為鑒流線圈,初級線圈以半匝串接入主振蕩管的D極(場效應管)或C極(晶體三極管)。這樣接的最大好處在於,首先鑒流線圈能最大程度地感應到主振蕩管電流的變化情況,其次,鑒流線圈後級接法基本上是通用型PWM整流、濾波線路。和一般鑒別電源總電流的方法相比,鑒流輸出功率大,易於後級的再處理;鑒流輸出的電壓VOP1隨sui電dian源yuan輸shu入ru電dian壓ya變bian化hua較jiao小xiao,其qi值zhi主zhu要yao取qu決jue於yu振zhen蕩dang管guan上shang的de電dian流liu脈mai動dong波bo形xing的de積ji分fen。這zhe樣yang就jiu對dui輸shu入ru電dian壓ya的de低di端duan與yu高gao端duan能neng得de到dao基ji本ben相xiang同tong的de過guo流liu保bao護hu特te性xing。
延伸閱讀:
生產環境對電源模塊可靠性的影響:http://m.0-fzl.cn/art/artinfo/id/80001400
高性能電源保護電路:http://m.0-fzl.cn/art/artinfo/id/80014366
[page]
邁向綠色的工業電源
節能型電源是大勢所趨,而近幾年來,“能源之星”的實施對設計和製造高性能的節能型電源起到了推波助瀾的作用;國際能源署(IEA)倡導的“1瓦計劃”提出在2010前,要將所有電器的待機能耗降至1瓦以下;80 PLUS標準要求台式PC機的效率在不同負載條件下都要高於80%;歐洲IEC555管理條例規定,功率超過75W的產品就需要增加PFC;美國加州能源委員會(CEC)則出台了針對外部電源的強製性能效標準。工業電源中使用的各種產品如IGBT模塊、電容、電阻等元器件當然也正順勢而動,朝著綠色的方向邁進。
在AC/DCzhuanhuandeqifangmian,xiaolvjiyuyuancailiaobenshenxiangguan,yeshejishejifuzachengduheshejijiqiaodewenti。zhenduijutigonglvyingyongxuqiuxuanzeheshidegongzuomoshi,youhuacailiaodexuanyongbingcaiyongheshideshejijiqiao,nenggouyouxiaoditishengzhuanhuanxiaolv。chulecaiyongsunhaojiaodideqijian,gaishanAC/DC電源性能主要可利用諧振轉換、同步整流等技術來實現。也可以通過新型的PFC結構提高效率,如無橋PFC和交錯式PFC等。交錯式PFC控製器可幫助設計人員簡化電源設計,提高係統可靠性,實現更高的功率因數與額定效率。
對於DC/DC轉換器而言,開關損耗是決定其能效的關鍵因素之一。軟開關技術或者低柵電荷FET開關等都是降低開關損耗的有效手段。此外,當負載很小或處於空載待機狀態時,可利用新型的工藝和控製方法(如SMARTMOS矽片工藝、脈衝跳頻技術、突發模式等)實現待機電流的最小化,從而使DC/DC轉換器在整個負載範圍內保持高效率。
從電源架構入手是改善能效的另一種途徑。電源架構的功效取決於係統級需求、采cai用yong的de元yuan件jian和he設she計ji拓tuo撲pu。目mu前qian分fen布bu式shi架jia構gou應ying用yong得de十shi分fen廣guang泛fan,這zhe種zhong架jia構gou具ju有you最zui優you的de調tiao整zheng精jing度du和he瞬shun態tai響xiang應ying,可ke以yi向xiang負fu載zai提ti供gong更geng好hao的de加jia載zai和he線xian性xing調tiao整zheng率lv以yi及ji良liang好hao的deEMI性能。另一方麵,根據係統的大小,規劃混合型的總線結構也能降低係統風險和成本。
延伸閱讀:
綠色開關電源設計需注意的要點:http://m.0-fzl.cn/art/artinfo/id/80009766
中小功率綠色開關電源設計與研究:http://m.0-fzl.cn/art/artinfo/id/80012144
特別推薦
- 噪聲中提取真值!瑞盟科技推出MSA2240電流檢測芯片賦能多元高端測量場景
- 10MHz高頻運行!氮矽科技發布集成驅動GaN芯片,助力電源能效再攀新高
- 失真度僅0.002%!力芯微推出超低內阻、超低失真4PST模擬開關
- 一“芯”雙電!聖邦微電子發布雙輸出電源芯片,簡化AFE與音頻設計
- 一機適配萬端:金升陽推出1200W可編程電源,賦能高端裝備製造
技術文章更多>>
- 貿澤EIT係列新一期,探索AI如何重塑日常科技與用戶體驗
- 算力爆發遇上電源革新,大聯大世平集團攜手晶豐明源線上研討會解鎖應用落地
- 創新不止,創芯不已:第六屆ICDIA創芯展8月南京盛大啟幕!
- AI時代,為什麼存儲基礎設施的可靠性決定數據中心的經濟效益
- 築基AI4S:摩爾線程全功能GPU加速中國生命科學自主生態
技術白皮書下載更多>>
- 車規與基於V2X的車輛協同主動避撞技術展望
- 數字隔離助力新能源汽車安全隔離的新挑戰
- 汽車模塊拋負載的解決方案
- 車用連接器的安全創新應用
- Melexis Actuators Business Unit
- Position / Current Sensors - Triaxis Hall
熱門搜索





