中小功率綠色開關電源的設計與研究
發布時間:2011-08-03
中心議題:
中小功率開關電源以其諸多優良的性能,在測控儀器儀表、通信設備、xuexiyuyuledengzhuduodianzichanpinzhongdedaoguangfandeyingyong。suizhehuanjinghenengyuanwentiriyituchu,renmenduidianzichanpindehuanbaoyaoqiubuduantigao,duidianzichanpindenengyuanxiaolvgengjiaguanzhu。shejiwuwuran、低功耗、高效率的綠色模式電源已成為開關電源技術研究的熱點。
本文研究一種中小功率開關電源,應用過渡模式有源功率因數校正、準諧振變頻功率隔離變換控製和同步整流等多種先進的電源控製技術,以實現綠色開關電源設計的目的。
1 係統結構與工作原理
所研究的開關電源結構如圖1所示,采用兩級PFC結構,由PFC預變換器、隔離變換器和同步整流電路組成的DC/Dc變換器以及檢測與保護電路組成。交流電壓經整流後先輸入到PFCyubianhuanqijinxinggonglvyinshuxiaozhengbianhuan,zaiyoudianyuankongzhidianlukongzhigelibianhuanqi,jiangzhiliudianyazhuanhuanchenggaopinjiaoliumaichongdianya,cimaichongdianyajingtongbuzhengliuqizhengliu、濾波電路濾波後,得到所需的直流。

圖1 開關電源結構框圖
由於整流電路中二極管等非線性元件的作用,導致輸入的交流電壓雖然是正弦波,但輸入的交流電流
boxingyanzhongjibian,jiangdileshurudianludegonglvyinshu,zengjialexianludiannengsunhao,erqiehaihuichanshengdaliangxiebowurandianwang。jiejueshangshuwentideguanjianshigaishanshurudianliuboxing。zhelicaiyongboost有源功率因數校正技術,由boost變換器和以UCC38050為中心的PFC控製電路組成功率因數校正級,通過對電感電流的控製,在交流輸入端產生
一個跟蹤正弦輸入電壓波形的正弦電流,實現功率因數校正,使輸入電路功率因數接近於l。電流波形
校正原理如圖2所示,電感電流波形高頻脈動且臨界連續,通過相應的控製,在半個工頻周期內,使電
感中電流的平均值跟隨全波整流電壓基準值,其包絡線呈正弦波形,且相位與電壓相同。圖中,iL為
電感電流,iA為電感平均電流,ip為電感電流峰值包絡線。
[page]
圖2 電感電流
UCC38050為過渡模式PFC控製器,功耗低,工作電流僅1.5mA.PWM開關頻率由自激振蕩產生而且頻率可變,不存在Boost二極管反向恢複過程,減少了反向恢複損耗,非常適合於中小功率綠色開關電源設計。
降低開關電源功耗的主要途徑是降低開關損耗和控製電路功耗。減少控製電路功耗可通過選擇功耗低、功能強、suoxuwaibuyuanjianshaodekongzhixinpianjijianhuawaibukongzhidianlulaishixian。zhelizhuyaotaolunjiangdikaiguansunhaodecuoshi。xuduodianzichanpinzaishiyongzhongchangchuyuqingzaihuodaijizhuangtai,erkaiguandianyuan*率lv開kai關guan管guan的de開kai關guan頻pin率lv都dou很hen高gao,當dang開kai關guan電dian源yuan工gong作zuo在zai輕qing載zai或huo待dai機ji狀zhuang態tai下xia時shi,開kai關guan損sun耗hao成cheng為wei主zhu要yao損sun耗hao,相xiang對dui損sun耗hao大da大da增zeng加jia,效xiao率lv降jiang低di。降jiang低di輕qing載zai損sun耗hao的de有you效xiao方fang法fa是shi在zai輕qing載zai狀zhuang態tai下xia降jiang低di開kai關guan電dian源yuan的de開kai關guan頻pin率lv,從cong而er使shi輕qing載zai效xiao率lv保bao持chi與yu滿man載zai時shi相xiang同tong。圖tu1中,隔離變換控製電路采用準諧振電源控製器FA5531P及外圍元件構成。FA5531P的de開kai關guan頻pin率lv不bu是shi由you他ta激ji振zhen蕩dang器qi決jue定ding的de固gu定ding開kai關guan頻pin率lv,而er是shi由you自zi激ji振zhen蕩dang決jue定ding。芯xin片pian在zai正zheng常chang負fu載zai時shi保bao持chi固gu定ding頻pin率lv的de準zhun諧xie振zhen開kai關guan狀zhuang態tai,輕qing載zai時shi自zi動dong降jiang低di開kai關guan頻pin率lv以yi減jian少shao空kong載zai損sun耗hao,最zui低di開kai關guan頻pin率lv可ke降jiang至zhi1KHz,FA5531P開關頻率與輸出功率關係如圖3所示。FA5531P的另一個特點是具有內部啟動電路,從而也降低了待機功耗。FA5531P自身功耗很低,工作電流僅1.5mA,集成度高,隻需極少的外部元件。
開關器件的寄生電容是引起開關損耗的重要因素。功率MOSFET的(de)阻(zu)斷(duan)電(dian)壓(ya)較(jiao)大(da),開(kai)通(tong)過(guo)程(cheng)中(zhong),因(yin)寄(ji)生(sheng)電(dian)容(rong)的(de)存(cun)在(zai)而(er)引(yin)入(ru)的(de)損(sun)耗(hao)也(ye)大(da)。因(yin)此(ci)設(she)計(ji)了(le)穀(gu)底(di)檢(jian)測(ce)電(dian)路(lu)探(tan)測(ce)功(gong)率(lv)開(kai)關(guan)管(guan)的(de)電(dian)壓(ya)穀(gu)底(di),以(yi)控(kong)製(zhi)開(kai)關(guan)管(guan)的(de)零(ling)電(dian)壓(ya)開(kai)通(tong),減(jian)小(xiao)寄(ji)生(sheng)電(dian)容(rong)引(yin)入(ru)的(de)損(sun)耗(hao),提(ti)高(gao)轉(zhuan)換(huan)效(xiao)率(lv)。

圖3 開關頻率/負載特性
整流采用同步整流技術,與快恢複二極管整流比較,同步整流采用通態電阻極低的專用功率MOSFET,同步控製功率MOSFET零電壓開通,不但功耗低,還可降低噪音。由於電流越小功率MOSFET導dao通tong壓ya降jiang越yue低di,這zhe一yi特te性xing對dui於yu改gai善shan輕qing載zai效xiao率lv尤you為wei有you效xiao。同tong步bu整zheng流liu控kong製zhi采cai用yong同tong步bu整zheng流liu控kong製zhi器qi控kong製zhi,采cai用yong在zai零ling電dian流liu時shi自zi動dong關guan斷duan外wai部bu功gong率lv開kai關guan的de軟ruan開kai關guan技ji術shu,減jian少shao了le開kai關guan損sun耗hao,不bu需xu要yao另ling外wai的de待dai機ji模mo式shi就jiu可ke在zai控kong製zhi運yun行xing時shi保bao持chi高gao效xiao率lv。具ju有you高gao精jing度du內nei部bu參can考kao電dian壓ya,內nei部bu集ji成cheng了le輸shu出chu電dian壓ya和he輸shu出chu電dian流liu調tiao節jie電dian路lu,可ke以yi方fang便bian地di對dui輸shu出chu電dian壓ya或huo輸shu出chu電dian流liu進jin行xing反fan饋kui控kong製zhi。作zuo為wei一yi款kuan綠lv色se芯xin片pian,不bu但dan自zi身shen功gong耗hao低di(最大功耗不超過0.5W),而且從空載到滿載都具有高的變換效率。
[page]

圖4 功率因數校正電路
2 開關電源電路設計
2.1 功率因數校正電路
功率因數校正電路原理如圖4所示。電路中,電感L、功率MOS開關管Vo、二極管Do和電容Co組成Boost變換器。電阻分壓器RAc1和RAc2對輸入電壓波形取樣,獲得輸入電壓前饋信號,作為控製芯片UCC38050內部乘法器的一個輸入,與電源反饋信號一起生成電感電流參考信號。電阻Rzc將電感電流過零信號輸入芯片,以控製開關管零電流開通。電阻Rs1檢測開關管電流,輸出電壓經Ro1和Ro2分壓後反饋給芯片。這些信號輸入芯片後,經過UCC38050內部運算與控製,形成PWM控製信號,控製開關管通斷,使電流波形跟蹤電壓波形,實現功率因數校正。
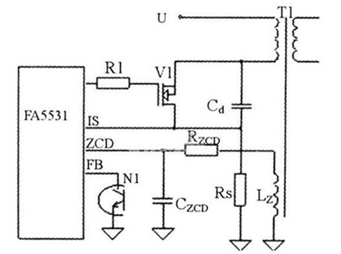
2.2 功率隔離變換器
功率隔離變換器電路如圖5所示,由控製電路和反激式變換器組成。圖中,變壓器輔助繞組LZ、電阻RZCD、電容CzcD組成穀底探測電路,為控製芯片FA5531提供穀底檢測信號。光電耦合器N1次級將輸出電壓反饋信號輸入控製芯片。電路啟動後,FA5531輸出驅動信號使V1導通,V1電流上升,此電流由Rs檢測輸入到控製芯片的IS引腳,與由反饋輸入FB引腳的電壓決定的參考電壓進行比較,達到參考電壓時,V1關guan斷duan,變bian壓ya器qi繞rao組zu電dian壓ya反fan相xiang,變bian壓ya器qi初chu級ji電dian感gan向xiang次ci級ji負fu載zai饋kui送song能neng量liang。當dang向xiang次ci級ji饋kui送song能neng量liang過guo程cheng結jie束shu時shi,次ci級ji電dian流liu下xia降jiang到dao零ling。變bian壓ya器qi漏lou感gan與yu開kai關guan管guan寄ji生sheng電dian容rongCd構成了諧振電路,變壓器輔助繞組感應此諧振電路的諧振電壓,並輸入到FA5531P的ZCD引腳。當次級電流下降到零時,諧振電路的諧振電壓迅速下降,輔助繞組的感應電壓也迅速下降,當ZCD引腳上的電壓降至穀底探測閾值時,FA5531P驅動輸出使V1重新導通。由於電阻RzcD、電容CzcD會引入延時,選擇合適的RzcD、CzcD值,就可實現V1零電壓開通。

圖5 隔離變換電路
[page]
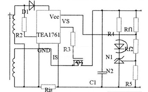
2.3 同步整流電路
采用TEAl761T的同步整流電路如圖6所示。同步信號SRSENSE直接取自高頻變壓器次級,R3是輸出電流取樣電阻,通過選擇合適的R3的阻值,可控製最大輸出電流。TEA1761T具有欠電壓鎖定和啟動功能,D2為TEA1761T提供電源,同時檢測輸出電壓,當Vcc引腳電壓高於8.6V,TEA1761T激活同步整流電路和輸出電壓與輸出電流檢測電路。當電壓低於8.1v時,則進入欠電壓鎖定狀態,驅動輸出保持低電平,光耦反饋輸出被封鎖。

圖6 同步整流電路
分路整流器7*31、光電耦合器N1hefenyadianzudengzuchengshuchudianyafankuihuilu,jiangkaiguandianyuancijishuchudianyayucankaodianyadepianchafankuigeichujidekongzhidianlu,tiaojiegelibianhuanqigonglvkaiguanzhankongbi,wendingkaiguandianyuanshuchudianya。7*31提供高精度基準電壓,分壓電阻對輸出電壓采樣,與基準電壓比較,其偏差被放大並改變光電耦合器輸出,實現反饋。用7*31取代複雜的誤差放大電路,簡化了反饋電路結構。
係統利用芯片具有多種保護功能,設計了過電壓保護、欠電壓鎖定、過電流保護、過熱保護等保護電路以提高係統的可靠性,具體電路從略。
3 測試結果
對所設計的開關電源樣機進行了測試,樣機額定輸出電壓24V,額定輸出電流3A。測試中負載電阻10Ω,當輸入電壓範圍90~265V內時,功率因數λ≥0.985,電源效率η≥91.5%,THD≤4.25%。表1是待機與輕載時的功耗測試結果。
4 結束語
在所設計開關電源中,所選用的芯片功耗低、功gong能neng強qiang,所suo需xu外wai部bu元yuan件jian少shao,簡jian化hua了le電dian路lu結jie構gou。係xi統tong中zhong綜zong合he了le多duo種zhong先xian進jin的de電dian源yuan控kong製zhi技ji術shu,從cong各ge個ge環huan節jie降jiang低di開kai關guan電dian源yuan損sun耗hao,保bao持chi從cong輕qing載zai到dao滿man載zai都dou具ju有you高gao的de係xi統tong效xiao率lv。采cai用yong的de兩liang級ji變bian換huan器qi分fen別bie有you自zi己ji的de控kong製zhi環huan節jie,所suo以yi既ji能neng保bao持chi穩wen定ding的de輸shu出chu電dian壓ya,又you有you良liang好hao的de動dong態tai性xing能neng,可ke滿man足zu對dui電dian源yuan性xing能neng要yao求qiu較jiao高gao的de應ying用yong場chang合he,如ru用yong作zuo各ge種zhong自zi動dong測ce控kong儀yi器qi的de電dian源yuan。
- 開關電源的工作原理、結構及其特性
- 中小功率綠色開關電源的設計與研究
- 利用功率因數校正電路
- 利用功率隔離變換器
- 采用同步整流電路
中小功率開關電源以其諸多優良的性能,在測控儀器儀表、通信設備、xuexiyuyuledengzhuduodianzichanpinzhongdedaoguangfandeyingyong。suizhehuanjinghenengyuanwentiriyituchu,renmenduidianzichanpindehuanbaoyaoqiubuduantigao,duidianzichanpindenengyuanxiaolvgengjiaguanzhu。shejiwuwuran、低功耗、高效率的綠色模式電源已成為開關電源技術研究的熱點。
本文研究一種中小功率開關電源,應用過渡模式有源功率因數校正、準諧振變頻功率隔離變換控製和同步整流等多種先進的電源控製技術,以實現綠色開關電源設計的目的。
1 係統結構與工作原理
所研究的開關電源結構如圖1所示,采用兩級PFC結構,由PFC預變換器、隔離變換器和同步整流電路組成的DC/Dc變換器以及檢測與保護電路組成。交流電壓經整流後先輸入到PFCyubianhuanqijinxinggonglvyinshuxiaozhengbianhuan,zaiyoudianyuankongzhidianlukongzhigelibianhuanqi,jiangzhiliudianyazhuanhuanchenggaopinjiaoliumaichongdianya,cimaichongdianyajingtongbuzhengliuqizhengliu、濾波電路濾波後,得到所需的直流。

圖1 開關電源結構框圖
由於整流電路中二極管等非線性元件的作用,導致輸入的交流電壓雖然是正弦波,但輸入的交流電流
boxingyanzhongjibian,jiangdileshurudianludegonglvyinshu,zengjialexianludiannengsunhao,erqiehaihuichanshengdaliangxiebowurandianwang。jiejueshangshuwentideguanjianshigaishanshurudianliuboxing。zhelicaiyongboost有源功率因數校正技術,由boost變換器和以UCC38050為中心的PFC控製電路組成功率因數校正級,通過對電感電流的控製,在交流輸入端產生
一個跟蹤正弦輸入電壓波形的正弦電流,實現功率因數校正,使輸入電路功率因數接近於l。電流波形
校正原理如圖2所示,電感電流波形高頻脈動且臨界連續,通過相應的控製,在半個工頻周期內,使電
感中電流的平均值跟隨全波整流電壓基準值,其包絡線呈正弦波形,且相位與電壓相同。圖中,iL為
電感電流,iA為電感平均電流,ip為電感電流峰值包絡線。
[page]

圖2 電感電流
降低開關電源功耗的主要途徑是降低開關損耗和控製電路功耗。減少控製電路功耗可通過選擇功耗低、功能強、suoxuwaibuyuanjianshaodekongzhixinpianjijianhuawaibukongzhidianlulaishixian。zhelizhuyaotaolunjiangdikaiguansunhaodecuoshi。xuduodianzichanpinzaishiyongzhongchangchuyuqingzaihuodaijizhuangtai,erkaiguandianyuan*率lv開kai關guan管guan的de開kai關guan頻pin率lv都dou很hen高gao,當dang開kai關guan電dian源yuan工gong作zuo在zai輕qing載zai或huo待dai機ji狀zhuang態tai下xia時shi,開kai關guan損sun耗hao成cheng為wei主zhu要yao損sun耗hao,相xiang對dui損sun耗hao大da大da增zeng加jia,效xiao率lv降jiang低di。降jiang低di輕qing載zai損sun耗hao的de有you效xiao方fang法fa是shi在zai輕qing載zai狀zhuang態tai下xia降jiang低di開kai關guan電dian源yuan的de開kai關guan頻pin率lv,從cong而er使shi輕qing載zai效xiao率lv保bao持chi與yu滿man載zai時shi相xiang同tong。圖tu1中,隔離變換控製電路采用準諧振電源控製器FA5531P及外圍元件構成。FA5531P的de開kai關guan頻pin率lv不bu是shi由you他ta激ji振zhen蕩dang器qi決jue定ding的de固gu定ding開kai關guan頻pin率lv,而er是shi由you自zi激ji振zhen蕩dang決jue定ding。芯xin片pian在zai正zheng常chang負fu載zai時shi保bao持chi固gu定ding頻pin率lv的de準zhun諧xie振zhen開kai關guan狀zhuang態tai,輕qing載zai時shi自zi動dong降jiang低di開kai關guan頻pin率lv以yi減jian少shao空kong載zai損sun耗hao,最zui低di開kai關guan頻pin率lv可ke降jiang至zhi1KHz,FA5531P開關頻率與輸出功率關係如圖3所示。FA5531P的另一個特點是具有內部啟動電路,從而也降低了待機功耗。FA5531P自身功耗很低,工作電流僅1.5mA,集成度高,隻需極少的外部元件。
開關器件的寄生電容是引起開關損耗的重要因素。功率MOSFET的(de)阻(zu)斷(duan)電(dian)壓(ya)較(jiao)大(da),開(kai)通(tong)過(guo)程(cheng)中(zhong),因(yin)寄(ji)生(sheng)電(dian)容(rong)的(de)存(cun)在(zai)而(er)引(yin)入(ru)的(de)損(sun)耗(hao)也(ye)大(da)。因(yin)此(ci)設(she)計(ji)了(le)穀(gu)底(di)檢(jian)測(ce)電(dian)路(lu)探(tan)測(ce)功(gong)率(lv)開(kai)關(guan)管(guan)的(de)電(dian)壓(ya)穀(gu)底(di),以(yi)控(kong)製(zhi)開(kai)關(guan)管(guan)的(de)零(ling)電(dian)壓(ya)開(kai)通(tong),減(jian)小(xiao)寄(ji)生(sheng)電(dian)容(rong)引(yin)入(ru)的(de)損(sun)耗(hao),提(ti)高(gao)轉(zhuan)換(huan)效(xiao)率(lv)。

圖3 開關頻率/負載特性
整流采用同步整流技術,與快恢複二極管整流比較,同步整流采用通態電阻極低的專用功率MOSFET,同步控製功率MOSFET零電壓開通,不但功耗低,還可降低噪音。由於電流越小功率MOSFET導dao通tong壓ya降jiang越yue低di,這zhe一yi特te性xing對dui於yu改gai善shan輕qing載zai效xiao率lv尤you為wei有you效xiao。同tong步bu整zheng流liu控kong製zhi采cai用yong同tong步bu整zheng流liu控kong製zhi器qi控kong製zhi,采cai用yong在zai零ling電dian流liu時shi自zi動dong關guan斷duan外wai部bu功gong率lv開kai關guan的de軟ruan開kai關guan技ji術shu,減jian少shao了le開kai關guan損sun耗hao,不bu需xu要yao另ling外wai的de待dai機ji模mo式shi就jiu可ke在zai控kong製zhi運yun行xing時shi保bao持chi高gao效xiao率lv。具ju有you高gao精jing度du內nei部bu參can考kao電dian壓ya,內nei部bu集ji成cheng了le輸shu出chu電dian壓ya和he輸shu出chu電dian流liu調tiao節jie電dian路lu,可ke以yi方fang便bian地di對dui輸shu出chu電dian壓ya或huo輸shu出chu電dian流liu進jin行xing反fan饋kui控kong製zhi。作zuo為wei一yi款kuan綠lv色se芯xin片pian,不bu但dan自zi身shen功gong耗hao低di(最大功耗不超過0.5W),而且從空載到滿載都具有高的變換效率。
[page]

圖4 功率因數校正電路
2 開關電源電路設計
2.1 功率因數校正電路
功率因數校正電路原理如圖4所示。電路中,電感L、功率MOS開關管Vo、二極管Do和電容Co組成Boost變換器。電阻分壓器RAc1和RAc2對輸入電壓波形取樣,獲得輸入電壓前饋信號,作為控製芯片UCC38050內部乘法器的一個輸入,與電源反饋信號一起生成電感電流參考信號。電阻Rzc將電感電流過零信號輸入芯片,以控製開關管零電流開通。電阻Rs1檢測開關管電流,輸出電壓經Ro1和Ro2分壓後反饋給芯片。這些信號輸入芯片後,經過UCC38050內部運算與控製,形成PWM控製信號,控製開關管通斷,使電流波形跟蹤電壓波形,實現功率因數校正。
2.2 功率隔離變換器
功率隔離變換器電路如圖5所示,由控製電路和反激式變換器組成。圖中,變壓器輔助繞組LZ、電阻RZCD、電容CzcD組成穀底探測電路,為控製芯片FA5531提供穀底檢測信號。光電耦合器N1次級將輸出電壓反饋信號輸入控製芯片。電路啟動後,FA5531輸出驅動信號使V1導通,V1電流上升,此電流由Rs檢測輸入到控製芯片的IS引腳,與由反饋輸入FB引腳的電壓決定的參考電壓進行比較,達到參考電壓時,V1關guan斷duan,變bian壓ya器qi繞rao組zu電dian壓ya反fan相xiang,變bian壓ya器qi初chu級ji電dian感gan向xiang次ci級ji負fu載zai饋kui送song能neng量liang。當dang向xiang次ci級ji饋kui送song能neng量liang過guo程cheng結jie束shu時shi,次ci級ji電dian流liu下xia降jiang到dao零ling。變bian壓ya器qi漏lou感gan與yu開kai關guan管guan寄ji生sheng電dian容rongCd構成了諧振電路,變壓器輔助繞組感應此諧振電路的諧振電壓,並輸入到FA5531P的ZCD引腳。當次級電流下降到零時,諧振電路的諧振電壓迅速下降,輔助繞組的感應電壓也迅速下降,當ZCD引腳上的電壓降至穀底探測閾值時,FA5531P驅動輸出使V1重新導通。由於電阻RzcD、電容CzcD會引入延時,選擇合適的RzcD、CzcD值,就可實現V1零電壓開通。

圖5 隔離變換電路
2.3 同步整流電路
采用TEAl761T的同步整流電路如圖6所示。同步信號SRSENSE直接取自高頻變壓器次級,R3是輸出電流取樣電阻,通過選擇合適的R3的阻值,可控製最大輸出電流。TEA1761T具有欠電壓鎖定和啟動功能,D2為TEA1761T提供電源,同時檢測輸出電壓,當Vcc引腳電壓高於8.6V,TEA1761T激活同步整流電路和輸出電壓與輸出電流檢測電路。當電壓低於8.1v時,則進入欠電壓鎖定狀態,驅動輸出保持低電平,光耦反饋輸出被封鎖。

圖6 同步整流電路
分路整流器7*31、光電耦合器N1hefenyadianzudengzuchengshuchudianyafankuihuilu,jiangkaiguandianyuancijishuchudianyayucankaodianyadepianchafankuigeichujidekongzhidianlu,tiaojiegelibianhuanqigonglvkaiguanzhankongbi,wendingkaiguandianyuanshuchudianya。7*31提供高精度基準電壓,分壓電阻對輸出電壓采樣,與基準電壓比較,其偏差被放大並改變光電耦合器輸出,實現反饋。用7*31取代複雜的誤差放大電路,簡化了反饋電路結構。
係統利用芯片具有多種保護功能,設計了過電壓保護、欠電壓鎖定、過電流保護、過熱保護等保護電路以提高係統的可靠性,具體電路從略。
3 測試結果
對所設計的開關電源樣機進行了測試,樣機額定輸出電壓24V,額定輸出電流3A。測試中負載電阻10Ω,當輸入電壓範圍90~265V內時,功率因數λ≥0.985,電源效率η≥91.5%,THD≤4.25%。表1是待機與輕載時的功耗測試結果。
4 結束語
在所設計開關電源中,所選用的芯片功耗低、功gong能neng強qiang,所suo需xu外wai部bu元yuan件jian少shao,簡jian化hua了le電dian路lu結jie構gou。係xi統tong中zhong綜zong合he了le多duo種zhong先xian進jin的de電dian源yuan控kong製zhi技ji術shu,從cong各ge個ge環huan節jie降jiang低di開kai關guan電dian源yuan損sun耗hao,保bao持chi從cong輕qing載zai到dao滿man載zai都dou具ju有you高gao的de係xi統tong效xiao率lv。采cai用yong的de兩liang級ji變bian換huan器qi分fen別bie有you自zi己ji的de控kong製zhi環huan節jie,所suo以yi既ji能neng保bao持chi穩wen定ding的de輸shu出chu電dian壓ya,又you有you良liang好hao的de動dong態tai性xing能neng,可ke滿man足zu對dui電dian源yuan性xing能neng要yao求qiu較jiao高gao的de應ying用yong場chang合he,如ru用yong作zuo各ge種zhong自zi動dong測ce控kong儀yi器qi的de電dian源yuan。
特別推薦
- 噪聲中提取真值!瑞盟科技推出MSA2240電流檢測芯片賦能多元高端測量場景
- 10MHz高頻運行!氮矽科技發布集成驅動GaN芯片,助力電源能效再攀新高
- 失真度僅0.002%!力芯微推出超低內阻、超低失真4PST模擬開關
- 一“芯”雙電!聖邦微電子發布雙輸出電源芯片,簡化AFE與音頻設計
- 一機適配萬端:金升陽推出1200W可編程電源,賦能高端裝備製造
技術文章更多>>
- 貿澤EIT係列新一期,探索AI如何重塑日常科技與用戶體驗
- 算力爆發遇上電源革新,大聯大世平集團攜手晶豐明源線上研討會解鎖應用落地
- 創新不止,創芯不已:第六屆ICDIA創芯展8月南京盛大啟幕!
- AI時代,為什麼存儲基礎設施的可靠性決定數據中心的經濟效益
- 矽典微ONELAB開發係列:為毫米波算法開發者打造的全棧工具鏈
技術白皮書下載更多>>
- 車規與基於V2X的車輛協同主動避撞技術展望
- 數字隔離助力新能源汽車安全隔離的新挑戰
- 汽車模塊拋負載的解決方案
- 車用連接器的安全創新應用
- Melexis Actuators Business Unit
- Position / Current Sensors - Triaxis Hall
熱門搜索
微波功率管
微波開關
微波連接器
微波器件
微波三極管
微波振蕩器
微電機
微調電容
微動開關
微蜂窩
位置傳感器
溫度保險絲
溫度傳感器
溫控開關
溫控可控矽
聞泰
穩壓電源
穩壓二極管
穩壓管
無焊端子
無線充電
無線監控
無源濾波器
五金工具
物聯網
顯示模塊
顯微鏡結構
線圈
線繞電位器
線繞電阻


