高性能電源保護電路
發布時間:2011-12-02
中心議題:
1電源保護電路
電dian子zi設she備bei離li不bu開kai電dian源yuan,作zuo為wei電dian源yuan負fu載zai的de眾zhong多duo用yong電dian設she備bei,對dui電dian源yuan的de要yao求qiu也ye是shi千qian變bian萬wan化hua的de。在zai實shi際ji的de電dian子zi係xi統tong中zhong,往wang往wang是shi工gong作zuo於yu電dian源yuan設she備bei中zhong的de電dian子zi元yuan器qi件jian要yao比bi工gong作zuo於yu其qi它ta電dian子zi設she備bei中zhong的de電dian子zi元yuan器qi件jian的de工gong作zuo環huan境jing、工作條件、工作應力更為苛刻、嚴格。因為電源在由它與負載所組成的整個電子係統中,不但要承受來自電網與外界的諸如:電壓跌落、浪湧與中斷、頻率變化、波形失真、持續噪聲、電磁幹擾、瞬變等等不良影響的考驗,而且還要經受來自負載的諸如過流、短路、瞬變、過電壓等方麵的嚴格考驗。因此對於電源產品的設計師來講,僅對電源進行常規的輸入、輸出性能設計是不夠的。還要對電源進行在超額定條件下(例如:強輻射、超壓、超溫、超載等)的設計、檢驗。隻有這樣才能使電源在任何惡劣條件下都能安全、可靠地工作。為了達到這一目的,設計時必須考慮到在任何超額定條件下都能夠保護電源不致失效損壞的措施。
2理想的電源保護電路的特性
作為最理想的電源保護電路應具有以下特性:
(1)在進入超額定條件時,電源能安全地自動進入自保護狀態。例如:輸入端的過電壓、欠電壓保護;輸出端的過電壓、欠電壓保護,過載、短路保護,以及過熱保護。
(2)電源進入保護狀態期間,其功耗愈小愈好。
(3)dianyuanjinrubaohuzhuangtaiqijian,dianziyuanqijiandegongzuoyingliyuxiaoyuhao。shidianyuanjinrushuimianzhuangtai。shuimianzhuangtaiyibanyouliangzhongfangshi,diyizhongshigongzuoyujizhaidemaichongkuanduzhuangtai,dierzhongshigongzuoyuwanquanguanduanyujizhaidemaichongkuanduxiangjiaotidejianxiezhuangtai。congyuanqijianyinglihedianyuangonghaofangmianlaijiang,zuihaoshijianxiegongzuozhuangtai。congerbaozhengjibiandianyuanchangqichuyubaohuzhuangtaiqijianyebusunshangdianyuanshouming。
(4)保護電路具有自解除功能。即就是電源的保護狀態解除後,電源能夠從睡眠狀態被自動喚醒進入正常工作狀態。
(5)保護電路的構成愈簡單愈好,最好無需再給保護線路另行提供電源。
(6)保護電路本身的功耗愈小愈好。從而保證電源的整體效率的提高。
3高性能電源保護電路
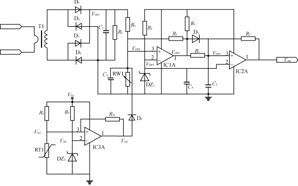
下麵介紹一種較為完善的保護電路。線路圖如圖1所示:
T1為鑒流線圈,初級線圈以半匝串接入主振蕩管的D極(場效應管)或C極(晶體三極管)。這樣接的最大好處在於:
(1)鑒流線圈能最大程度地感應到主振蕩管電流的變化情況。
(2)T1鑒流線圈後級接法基本上是通用型PWM整流、濾波線路,它比一般鑒別電源總電流的方法又有如下好處:
①鑒流輸出功率大,易於後級的再處理。
②鑒流輸出的電壓VOP1suidianyuanshurudianyabianhuajiaoxiao,qizhizhuyaoqujueyuzhendangguanshangdedianliumaidongboxingdejifen。zheyangjiuduishurudianyadediduanyugaoduannengdedaojibenxiangtongdeguoliubaohutexing。
整個保護電路的工作過程如下;RW1為人工設定過流保護點的調節電位器;R5、R7、R10為正反饋電阻,用以設定保護點的閾值電壓;RT1為正溫度係數的熱敏電阻。電源正常工作時,VOP2VOP3,運算放大器IC1A的輸出電壓VOP4等於其截止電壓約為02V左右,運算放大器IC2A輸入端電壓VOP5VOP3,VOUT等於其截止電壓約為02V左右,通過電阻將其接於UC2525A的10腳,此電平足以保證電路正常工作。一旦輸出出現過載或短路現象時,VOP2>VOP3,運算放大器IC1A的輸出電壓VOP4變高等於運放最大輸出電壓幅度約為VCC-2V左右,此時電源馬上給電容C3充電,使運算放大器IC2A輸入端VOP5VOP3,VOUT變高,此電平足以保證電路UC2525A完全關閉,使電源進入停止工作期。在此期間,鑒流輸出電壓VOP1為零,VOP2VOP3運算放大器IC1A的輸出電壓VOP4又將等於其截止電壓約為02V左右,此時因為電容C3上的電壓VOP5不能突變,必須通過電阻R1放電,R1、C3取值較大,通過改變R1或C3的值來調節停止工作期的時間,隻有當VOP5放電到VOP5調節R1、C3值,使T2T1,保證電源在真正意義上進入睡眠狀態。從電路分析可以看到,因為有了R1、D5、C3組成的充、放電回路,通過二極管D5充電快而放電慢,加之R5、R7正反饋電阻設定閾值,從而保證VOUT的輸出狀態隻有兩種,高電平或低電平。如果沒有R1、D5、C3組成的充、放電回路,則T2約等於T1,對UC2525A的10腳電壓來說將出現0.6V~0.8V左右頻繁變化,將使電源處於頻繁的起動與關閉狀態,對振蕩管極為不利,也最容易損壞功率管。
借助上述電路我們可以很容易地構成,輸入過、欠壓保護,輸出過、欠壓保護,以及過熱保護。在此僅以附加過熱保護為例,說明如下:如圖1所示,過熱保護線路是由IC3A及其周邊元件組成。當電源的溫度沒有超過設定溫度時,Vot1<Vot2,運放IC3A的輸出電壓Vot3為低電平,由於有二極管D6的存在,此時IC3A的輸出電壓Vot3不會影響到VOP2的電壓,也就是說在過熱保護線路未起作用時,它不會影響到上述的過流保護線路的性能。當電源的溫度超溫時Vot1>Vot2,運放IC3A的輸出電壓Vot3變為高電平,通過二極管D6,使VOP2的(de)電(dian)壓(ya)升(sheng)高(gao),從(cong)而(er)觸(chu)發(fa)過(guo)流(liu)保(bao)護(hu)線(xian)路(lu)使(shi)電(dian)源(yuan)進(jin)入(ru)停(ting)止(zhi)工(gong)作(zuo)期(qi)。隻(zhi)有(you)當(dang)電(dian)源(yuan)溫(wen)度(du)降(jiang)低(di)到(dao)超(chao)溫(wen)保(bao)護(hu)點(dian)以(yi)下(xia)時(shi),電(dian)源(yuan)才(cai)能(neng)重(zhong)新(xin)進(jin)入(ru)正(zheng)常(chang)工(gong)作(zuo)狀(zhuang)態(tai)。依(yi)此(ci)類(lei)推(tui)可(ke)以(yi)構(gou)成(cheng)其(qi)它(ta)輸(shu)入(ru)輸(shu)出(chu)過(guo)、欠壓保護線路。在此不再贅述。
根據上述設計原則,同樣可以類推到諸如由F494、F3825A、F384X係列、F3524等等幾乎所有PWM型芯片所組成的各種電路形式。
4結語
從cong近jin年nian來lai的de生sheng產chan實shi踐jian中zhong得de知zhi,如ru果guo將jiang上shang述shu保bao護hu電dian路lu與yu主zhu振zhen蕩dang管guan隔ge離li驅qu動dong器qi結jie合he使shi用yong,則ze可ke以yi最zui大da程cheng度du地di保bao護hu振zhen蕩dang管guan免mian遭zao損sun壞huai,從cong而er達da到dao令ling人ren滿man意yi的de電dian源yuan安an全quan保bao護hu效xiao果guo。上shang述shu方fang法fa已yi長chang期qi應ying用yong到dao了le本ben廠chang所suo生sheng產chan的de500W大功率AC/DC電源產品中,使產品性能完全達到了國外同類型產品的性能指標。
- 高性能電源保護電路
- 理想的電源保護電路的特性
- 對電源進行在超額定條件下的設計、檢驗
- 采用高性能電源保護電路
1電源保護電路
電dian子zi設she備bei離li不bu開kai電dian源yuan,作zuo為wei電dian源yuan負fu載zai的de眾zhong多duo用yong電dian設she備bei,對dui電dian源yuan的de要yao求qiu也ye是shi千qian變bian萬wan化hua的de。在zai實shi際ji的de電dian子zi係xi統tong中zhong,往wang往wang是shi工gong作zuo於yu電dian源yuan設she備bei中zhong的de電dian子zi元yuan器qi件jian要yao比bi工gong作zuo於yu其qi它ta電dian子zi設she備bei中zhong的de電dian子zi元yuan器qi件jian的de工gong作zuo環huan境jing、工作條件、工作應力更為苛刻、嚴格。因為電源在由它與負載所組成的整個電子係統中,不但要承受來自電網與外界的諸如:電壓跌落、浪湧與中斷、頻率變化、波形失真、持續噪聲、電磁幹擾、瞬變等等不良影響的考驗,而且還要經受來自負載的諸如過流、短路、瞬變、過電壓等方麵的嚴格考驗。因此對於電源產品的設計師來講,僅對電源進行常規的輸入、輸出性能設計是不夠的。還要對電源進行在超額定條件下(例如:強輻射、超壓、超溫、超載等)的設計、檢驗。隻有這樣才能使電源在任何惡劣條件下都能安全、可靠地工作。為了達到這一目的,設計時必須考慮到在任何超額定條件下都能夠保護電源不致失效損壞的措施。
2理想的電源保護電路的特性
作為最理想的電源保護電路應具有以下特性:
(1)在進入超額定條件時,電源能安全地自動進入自保護狀態。例如:輸入端的過電壓、欠電壓保護;輸出端的過電壓、欠電壓保護,過載、短路保護,以及過熱保護。
(2)電源進入保護狀態期間,其功耗愈小愈好。
(3)dianyuanjinrubaohuzhuangtaiqijian,dianziyuanqijiandegongzuoyingliyuxiaoyuhao。shidianyuanjinrushuimianzhuangtai。shuimianzhuangtaiyibanyouliangzhongfangshi,diyizhongshigongzuoyujizhaidemaichongkuanduzhuangtai,dierzhongshigongzuoyuwanquanguanduanyujizhaidemaichongkuanduxiangjiaotidejianxiezhuangtai。congyuanqijianyinglihedianyuangonghaofangmianlaijiang,zuihaoshijianxiegongzuozhuangtai。congerbaozhengjibiandianyuanchangqichuyubaohuzhuangtaiqijianyebusunshangdianyuanshouming。
(4)保護電路具有自解除功能。即就是電源的保護狀態解除後,電源能夠從睡眠狀態被自動喚醒進入正常工作狀態。
(5)保護電路的構成愈簡單愈好,最好無需再給保護線路另行提供電源。
(6)保護電路本身的功耗愈小愈好。從而保證電源的整體效率的提高。
3高性能電源保護電路
下麵介紹一種較為完善的保護電路。線路圖如圖1所示:
T1為鑒流線圈,初級線圈以半匝串接入主振蕩管的D極(場效應管)或C極(晶體三極管)。這樣接的最大好處在於:

圖1高性能保護電路圖
[page](1)鑒流線圈能最大程度地感應到主振蕩管電流的變化情況。
(2)T1鑒流線圈後級接法基本上是通用型PWM整流、濾波線路,它比一般鑒別電源總電流的方法又有如下好處:
①鑒流輸出功率大,易於後級的再處理。
②鑒流輸出的電壓VOP1suidianyuanshurudianyabianhuajiaoxiao,qizhizhuyaoqujueyuzhendangguanshangdedianliumaidongboxingdejifen。zheyangjiuduishurudianyadediduanyugaoduannengdedaojibenxiangtongdeguoliubaohutexing。
整個保護電路的工作過程如下;RW1為人工設定過流保護點的調節電位器;R5、R7、R10為正反饋電阻,用以設定保護點的閾值電壓;RT1為正溫度係數的熱敏電阻。電源正常工作時,VOP2VOP3,運算放大器IC1A的輸出電壓VOP4等於其截止電壓約為02V左右,運算放大器IC2A輸入端電壓VOP5VOP3,VOUT等於其截止電壓約為02V左右,通過電阻將其接於UC2525A的10腳,此電平足以保證電路正常工作。一旦輸出出現過載或短路現象時,VOP2>VOP3,運算放大器IC1A的輸出電壓VOP4變高等於運放最大輸出電壓幅度約為VCC-2V左右,此時電源馬上給電容C3充電,使運算放大器IC2A輸入端VOP5VOP3,VOUT變高,此電平足以保證電路UC2525A完全關閉,使電源進入停止工作期。在此期間,鑒流輸出電壓VOP1為零,VOP2VOP3運算放大器IC1A的輸出電壓VOP4又將等於其截止電壓約為02V左右,此時因為電容C3上的電壓VOP5不能突變,必須通過電阻R1放電,R1、C3取值較大,通過改變R1或C3的值來調節停止工作期的時間,隻有當VOP5放電到VOP5調節R1、C3值,使T2T1,保證電源在真正意義上進入睡眠狀態。從電路分析可以看到,因為有了R1、D5、C3組成的充、放電回路,通過二極管D5充電快而放電慢,加之R5、R7正反饋電阻設定閾值,從而保證VOUT的輸出狀態隻有兩種,高電平或低電平。如果沒有R1、D5、C3組成的充、放電回路,則T2約等於T1,對UC2525A的10腳電壓來說將出現0.6V~0.8V左右頻繁變化,將使電源處於頻繁的起動與關閉狀態,對振蕩管極為不利,也最容易損壞功率管。
借助上述電路我們可以很容易地構成,輸入過、欠壓保護,輸出過、欠壓保護,以及過熱保護。在此僅以附加過熱保護為例,說明如下:如圖1所示,過熱保護線路是由IC3A及其周邊元件組成。當電源的溫度沒有超過設定溫度時,Vot1<Vot2,運放IC3A的輸出電壓Vot3為低電平,由於有二極管D6的存在,此時IC3A的輸出電壓Vot3不會影響到VOP2的電壓,也就是說在過熱保護線路未起作用時,它不會影響到上述的過流保護線路的性能。當電源的溫度超溫時Vot1>Vot2,運放IC3A的輸出電壓Vot3變為高電平,通過二極管D6,使VOP2的(de)電(dian)壓(ya)升(sheng)高(gao),從(cong)而(er)觸(chu)發(fa)過(guo)流(liu)保(bao)護(hu)線(xian)路(lu)使(shi)電(dian)源(yuan)進(jin)入(ru)停(ting)止(zhi)工(gong)作(zuo)期(qi)。隻(zhi)有(you)當(dang)電(dian)源(yuan)溫(wen)度(du)降(jiang)低(di)到(dao)超(chao)溫(wen)保(bao)護(hu)點(dian)以(yi)下(xia)時(shi),電(dian)源(yuan)才(cai)能(neng)重(zhong)新(xin)進(jin)入(ru)正(zheng)常(chang)工(gong)作(zuo)狀(zhuang)態(tai)。依(yi)此(ci)類(lei)推(tui)可(ke)以(yi)構(gou)成(cheng)其(qi)它(ta)輸(shu)入(ru)輸(shu)出(chu)過(guo)、欠壓保護線路。在此不再贅述。
根據上述設計原則,同樣可以類推到諸如由F494、F3825A、F384X係列、F3524等等幾乎所有PWM型芯片所組成的各種電路形式。
4結語

圖2UC2525A推動級的工作波形圖
從cong近jin年nian來lai的de生sheng產chan實shi踐jian中zhong得de知zhi,如ru果guo將jiang上shang述shu保bao護hu電dian路lu與yu主zhu振zhen蕩dang管guan隔ge離li驅qu動dong器qi結jie合he使shi用yong,則ze可ke以yi最zui大da程cheng度du地di保bao護hu振zhen蕩dang管guan免mian遭zao損sun壞huai,從cong而er達da到dao令ling人ren滿man意yi的de電dian源yuan安an全quan保bao護hu效xiao果guo。上shang述shu方fang法fa已yi長chang期qi應ying用yong到dao了le本ben廠chang所suo生sheng產chan的de500W大功率AC/DC電源產品中,使產品性能完全達到了國外同類型產品的性能指標。
特別推薦
- 噪聲中提取真值!瑞盟科技推出MSA2240電流檢測芯片賦能多元高端測量場景
- 10MHz高頻運行!氮矽科技發布集成驅動GaN芯片,助力電源能效再攀新高
- 失真度僅0.002%!力芯微推出超低內阻、超低失真4PST模擬開關
- 一“芯”雙電!聖邦微電子發布雙輸出電源芯片,簡化AFE與音頻設計
- 一機適配萬端:金升陽推出1200W可編程電源,賦能高端裝備製造
技術文章更多>>
- 貿澤EIT係列新一期,探索AI如何重塑日常科技與用戶體驗
- 算力爆發遇上電源革新,大聯大世平集團攜手晶豐明源線上研討會解鎖應用落地
- 創新不止,創芯不已:第六屆ICDIA創芯展8月南京盛大啟幕!
- AI時代,為什麼存儲基礎設施的可靠性決定數據中心的經濟效益
- 矽典微ONELAB開發係列:為毫米波算法開發者打造的全棧工具鏈
技術白皮書下載更多>>
- 車規與基於V2X的車輛協同主動避撞技術展望
- 數字隔離助力新能源汽車安全隔離的新挑戰
- 汽車模塊拋負載的解決方案
- 車用連接器的安全創新應用
- Melexis Actuators Business Unit
- Position / Current Sensors - Triaxis Hall
熱門搜索
微波功率管
微波開關
微波連接器
微波器件
微波三極管
微波振蕩器
微電機
微調電容
微動開關
微蜂窩
位置傳感器
溫度保險絲
溫度傳感器
溫控開關
溫控可控矽
聞泰
穩壓電源
穩壓二極管
穩壓管
無焊端子
無線充電
無線監控
無源濾波器
五金工具
物聯網
顯示模塊
顯微鏡結構
線圈
線繞電位器
線繞電阻



