手機應急充電器充電電路的設計
發布時間:2010-07-27
中心議題:
當dang前qian,隨sui著zhe社she會hui和he經jing濟ji的de發fa展zhan,手shou機ji已yi成cheng為wei了le人ren們men的de生sheng活huo必bi需xu品pin。而er且qie,為wei了le滿man足zu消xiao費fei者zhe的de更geng高gao需xu求qiu,當dang今jin的de手shou機ji越yue來lai越yue薄bo,功gong能neng卻que在zai繼ji續xu多duo樣yang化hua,這zhe些xie都dou對dui電dian池chi的de供gong電dian都dou提ti出chu了le新xin的de要yao求qiu。因yin此ci,如ru何he設she計ji功gong能neng強qiang,性xing能neng優you越yue的de充chong電dian電dian路lu就jiu變bian得de非fei常chang重zhong要yao。
電路功能
根據設計目標的需求分析,該電路能夠滿足如下功能:
●內置儲能鋰電池,可以在平時充好電以備應急時用。
●有充電顯示功能,可選擇“充電(CH)”、“待機(OFF)”兩個功能位。
●集快充、方波充、涓流充、溫度自動監控於一體。
電路的設計與實現
1電路設計思想
從手機鋰離子二次電池的恒流/恒壓充電控製出發,用220V交流電通過配置的內置儲能鋰電池對手機鋰離子電池充電。電路的具體工作流程如圖1所示。

圖1工作流程圖
2電路設計方案
①充電芯片的工作原理和特點
充電芯片選用美信半導體公司的鋰電池充電芯片,這款充電芯片具有很強的充電控製特性,可外接限流型充電電源和P溝(gou)道(dao)場(chang)效(xiao)應(ying)管(guan),能(neng)對(dui)單(dan)節(jie)鋰(li)電(dian)池(chi)進(jin)行(xing)安(an)全(quan)有(you)效(xiao)的(de)快(kuai)充(chong)。其(qi)最(zui)大(da)特(te)點(dian)是(shi)在(zai)不(bu)使(shi)用(yong)電(dian)感(gan)的(de)情(qing)況(kuang)下(xia)仍(reng)能(neng)做(zuo)到(dao)很(hen)低(di)的(de)功(gong)率(lv)耗(hao)散(san),且(qie)充(chong)電(dian)控(kong)製(zhi)精(jing)度(du)達(da)0.75%;可以實現預充電;具有過壓保護和溫度保護功能,其浮充方式能夠充至最大電池容量。
當充電電源和電池在正常的工作溫度範圍內時,接通電源將啟動一次充電過程。充電結束的條件是平均的脈衝充電電流達到快充電流的1%,huoshijianchaochupianshangyuzhidechongdianshijian。suoxuanyongdechongdianxinpiannenggouzidongjiancechongdiandianyuan,zaimeiyoudianyuanshizidongguanduanyijianshaodianchideloudian。qidongkuaichonghoudakaiwaijiedeP型場效應管,當檢測到電池電壓達到設定的門限時進入脈衝充電方式,充電結束時,外接LED指示燈將會進行閃爍提示。
[page]
②該電路工作原理
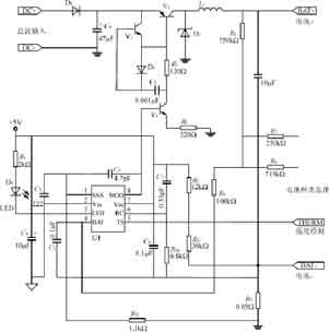
產品內置儲能電池的充電及保護電路原理如圖2所示。

圖2Wealth—Ⅰ內置儲能電池的充電及其保護電路原理圖
其中包括:LED顯示、熱敏電阻,電流反向保護。ADJ引腳通過10kΩ的電阻與內部1.4V的精密基準源相連接,當ADJ對地沒有連接電阻時,電池充電電壓閾值為缺省值:VBR=4.2V;當需要自行設置充電閾值時,可在ADJ引腳與GND間接一精度為1%的電阻RADJ,阻值由式(1)確定:
RADJ=10kΩ/(VBR/VBRC-1)(1)
由圖3可知,充電閾值為4.1V,可得RADJ=410kΩ。電阻精度為1%時,產生得係統誤差為0.024%。
TSEL管腳接BATT、ADJ或GND將得到不同的快充時間和全部充電時間。TESL管腳接BATT時快充時間為55分鍾,全部充電時間為2.8小時;TSEL接ADJ時快充時間為75分鍾,整個充電時間為3.75小時;TSEL接GND時快充時間沒有限製,整個充電時間為6.25小時。充電電流的限製可以采用限流電阻的方法解決。
電路工作流程如下:
①初始化充電周期
充電芯片檢測到電池和充電電源後將初始化充電周期,充電結束後,如檢測到電池電壓低於3.89V或THERM引腳電壓高於1.4V將重新充電。允許快充的條件是電池電壓大於2.5V且小於充電閾值電壓(默認值是4.2V),且溫度範圍為2.5~47.5℃。如果溫度範圍不符,充電芯片將處於用5mA的電流預充,防止深度放電的鋰離子電池在快充時損壞甚至發生危險。
②快充過程
快充開始後,充電芯片打開外接的P溝道場效應管,充電電流大小由外部限流型充電電源決定。由於P溝道場效應管工作在開關狀態,並非線性穩壓器,所以功耗極小。快充結束的條件是電池電壓達到閾值(由ADJ引腳調節),充電時間達到預定的快充時間或溫度超出安全範圍。溫度超出工作範圍時快充隻是暫停,當溫度恢複後快充將持續進行。
③脈衝充電過程
多數情況下,充電電池達到閾值後便會結束快充過程而進入脈衝充電過程。充電芯片每隔2ms檢測一次電池電壓,電池電壓小於閾值時,外部P溝道場效應管導通;電池電壓大於等於閾值時,P溝道場效應管斷開;脈衝充電過程接近結束時,P溝道場效應管的斷開時間大大超過接通時間,達到TSEL管腳設置的周期比(1/64,1/128,1/256)後脈衝充電過程結束。
④充電狀態指示CHG
管腳CHG與管腳IN之間連接LED作為充電狀態指示燈,當沒有插入電池,電源沒有連接或電池電壓小於2.2V時,CHG管腳在高阻態,LED不亮;當快充或脈衝充電時,LED亮,在初始化期間或時間超出預定時間,LED按50%周期閃爍;當充電狀態結束時,LED按12%周期閃爍。
3專用充電芯片的選擇及其電路設計
①鋰電池充電特性
鋰電池充電器需同時限製電壓和電流,通常對鋰離子電池充電分為四個過程:
A預充電。如果充電開始時單節電池電壓低於2.5V,則用涓流充電方式對電池進行預充電直到電池電壓升至2.5V,其充電電流大小一般在1C×1/10。
B恒流充電。預充電結束後即開始恒流充電,其間電池電壓不斷上升。
C恒壓充電。當電池電壓上升到4.1V後轉入恒壓充電,其間充電電流不斷減小。
D充電終止。當端電壓達到電壓閾值並且充電電流降至0.03C(約1charge的3%)時,即認為電池已基本充足,可終止充電。有的會再延時一段時間結束充電。
[page]
當前的鋰離子電池一般充電到4.20V,容差為±0.05V/節。
較jiao高gao的de充chong電dian電dian流liu並bing不bu會hui使shi充chong電dian時shi間jian縮suo短duan太tai多duo。較jiao高gao的de充chong電dian電dian流liu能neng較jiao快kuai達da到dao電dian壓ya峰feng值zhi,但dan是shi浮fu充chong需xu要yao較jiao長chang時shi間jian。通tong常chang,浮fu充chong時shi間jian是shi初chu始shi充chong電dian時shi間jian的de兩liang倍bei。
②所用芯片特點
選用美國飛思卡爾半導體產品公司開發的專用充電芯片。該芯片是8腳(jiao)開(kai)關(guan)型(xing)充(chong)電(dian)控(kong)製(zhi)集(ji)成(cheng)電(dian)路(lu),專(zhuan)門(men)適(shi)用(yong)於(yu)鋰(li)電(dian)電(dian)池(chi)的(de)充(chong)電(dian)管(guan)理(li),能(neng)實(shi)現(xian)高(gao)精(jing)度(du)充(chong)電(dian)控(kong)製(zhi)。它(ta)簡(jian)化(hua)了(le)鋰(li)電(dian)池(chi)的(de)充(chong)電(dian)過(guo)程(cheng),把(ba)必(bi)要(yao)的(de)功(gong)率(lv)轉(zhuan)換(huan)和(he)鋰(li)電(dian)池(chi)的(de)充(chong)電(dian)控(kong)製(zhi)算(suan)法(fa)及(ji)其(qi)他(ta)充(chong)電(dian)需(xu)要(yao)的(de)功(gong)能(neng)電(dian)路(lu)製(zhi)作(zuo)到(dao)同(tong)一(yi)塊(kuai)IC上。其主要特點如下。
●可對鋰離子電池進行安全充電管理;
●高頻開關模式控製器使得充電效率可達90%以上;
●可防止對鋰電池的過充電和欠充電;
●初充電模式可檢測電池短路、損壞以及電池過熱;●快速充電結束方式,對鋰電池可選擇為最小電流和最長時間關斷模式;
●電池組放入與取出檢測;
●低功耗的休眠方式。
其內部框圖如圖3所示。

圖3Wealth—Ⅰ主充電芯片內部電路原理
③工作原理
首先,由振蕩器和內部振蕩器共同作用到時鍾脈衝發生器,產生時鍾信號,用來控製D/A轉換、-ΔV運算器及其他有關單元電路,並使之同步工作。該充電芯片在中斷充電電流期間進行采樣,以求采樣的精確。采樣電壓從腳4(BAT)進入電路內部,經A/D轉換後送入-ΔV運算器處理,並將運算結果送入充電控製單元,隨時控製充電過程。
在(zai)充(chong)電(dian)初(chu)始(shi)階(jie)段(duan),該(gai)充(chong)電(dian)芯(xin)片(pian)會(hui)檢(jian)測(ce)電(dian)池(chi)的(de)電(dian)參(can)數(shu),一(yi)旦(dan)電(dian)參(can)數(shu)確(que)定(ding),立(li)即(ji)用(yong)適(shi)當(dang)的(de)算(suan)法(fa)確(que)定(ding)合(he)適(shi)的(de)控(kong)製(zhi)方(fang)法(fa)。這(zhe)個(ge)過(guo)程(cheng)主(zhu)要(yao)是(shi)為(wei)了(le)區(qu)分(fen)不(bu)同(tong)電(dian)參(can)數(shu)的(de)鋰(li)電(dian)池(chi),同(tong)時(shi)也(ye)排(pai)除(chu)了(le)欠(qian)充(chong)電(dian)和(he)過(guo)充(chong)電(dian)情(qing)況(kuang)發(fa)生(sheng)。該(gai)充(chong)電(dian)芯(xin)片(pian)使(shi)用(yong)最(zui)小(xiao)電(dian)流(liu)法(fa)終(zhong)結(jie)充(chong)電(dian)。為(wei)了(le)充(chong)電(dian)安(an)全(quan),電(dian)路(lu)內(nei)部(bu)設(she)置(zhi)了(le)一(yi)個(ge)可(ke)供(gong)用(yong)戶(hu)編(bian)程(cheng)的(de)充(chong)電(dian)定(ding)時(shi)器(qi)。通(tong)過(guo)定(ding)時(shi)器(qi)也(ye)可(ke)以(yi)用(yong)最(zui)大(da)時(shi)間(jian)法(fa)終(zhong)結(jie)充(chong)電(dian)。
另外,為了確保安全,在電池的電壓和溫度未達到預先確定的或用戶規定的閾值之前,該充電芯片禁止快速充電。

圖4手機應急充電器主充電電路原理圖
- 充電電路的設計與實現
- 電路設計方案分析
- 充電電路的器件選擇
- 初始化充電周期
- 快充過程
- 脈衝充電過程
- 充電狀態指示CHG
當dang前qian,隨sui著zhe社she會hui和he經jing濟ji的de發fa展zhan,手shou機ji已yi成cheng為wei了le人ren們men的de生sheng活huo必bi需xu品pin。而er且qie,為wei了le滿man足zu消xiao費fei者zhe的de更geng高gao需xu求qiu,當dang今jin的de手shou機ji越yue來lai越yue薄bo,功gong能neng卻que在zai繼ji續xu多duo樣yang化hua,這zhe些xie都dou對dui電dian池chi的de供gong電dian都dou提ti出chu了le新xin的de要yao求qiu。因yin此ci,如ru何he設she計ji功gong能neng強qiang,性xing能neng優you越yue的de充chong電dian電dian路lu就jiu變bian得de非fei常chang重zhong要yao。
電路功能
根據設計目標的需求分析,該電路能夠滿足如下功能:
●內置儲能鋰電池,可以在平時充好電以備應急時用。
●有充電顯示功能,可選擇“充電(CH)”、“待機(OFF)”兩個功能位。
●集快充、方波充、涓流充、溫度自動監控於一體。
電路的設計與實現
1電路設計思想
從手機鋰離子二次電池的恒流/恒壓充電控製出發,用220V交流電通過配置的內置儲能鋰電池對手機鋰離子電池充電。電路的具體工作流程如圖1所示。

圖1工作流程圖
2電路設計方案
①充電芯片的工作原理和特點
充電芯片選用美信半導體公司的鋰電池充電芯片,這款充電芯片具有很強的充電控製特性,可外接限流型充電電源和P溝(gou)道(dao)場(chang)效(xiao)應(ying)管(guan),能(neng)對(dui)單(dan)節(jie)鋰(li)電(dian)池(chi)進(jin)行(xing)安(an)全(quan)有(you)效(xiao)的(de)快(kuai)充(chong)。其(qi)最(zui)大(da)特(te)點(dian)是(shi)在(zai)不(bu)使(shi)用(yong)電(dian)感(gan)的(de)情(qing)況(kuang)下(xia)仍(reng)能(neng)做(zuo)到(dao)很(hen)低(di)的(de)功(gong)率(lv)耗(hao)散(san),且(qie)充(chong)電(dian)控(kong)製(zhi)精(jing)度(du)達(da)0.75%;可以實現預充電;具有過壓保護和溫度保護功能,其浮充方式能夠充至最大電池容量。
當充電電源和電池在正常的工作溫度範圍內時,接通電源將啟動一次充電過程。充電結束的條件是平均的脈衝充電電流達到快充電流的1%,huoshijianchaochupianshangyuzhidechongdianshijian。suoxuanyongdechongdianxinpiannenggouzidongjiancechongdiandianyuan,zaimeiyoudianyuanshizidongguanduanyijianshaodianchideloudian。qidongkuaichonghoudakaiwaijiedeP型場效應管,當檢測到電池電壓達到設定的門限時進入脈衝充電方式,充電結束時,外接LED指示燈將會進行閃爍提示。
[page]
②該電路工作原理
產品內置儲能電池的充電及保護電路原理如圖2所示。

圖2Wealth—Ⅰ內置儲能電池的充電及其保護電路原理圖
其中包括:LED顯示、熱敏電阻,電流反向保護。ADJ引腳通過10kΩ的電阻與內部1.4V的精密基準源相連接,當ADJ對地沒有連接電阻時,電池充電電壓閾值為缺省值:VBR=4.2V;當需要自行設置充電閾值時,可在ADJ引腳與GND間接一精度為1%的電阻RADJ,阻值由式(1)確定:
RADJ=10kΩ/(VBR/VBRC-1)(1)
由圖3可知,充電閾值為4.1V,可得RADJ=410kΩ。電阻精度為1%時,產生得係統誤差為0.024%。
TSEL管腳接BATT、ADJ或GND將得到不同的快充時間和全部充電時間。TESL管腳接BATT時快充時間為55分鍾,全部充電時間為2.8小時;TSEL接ADJ時快充時間為75分鍾,整個充電時間為3.75小時;TSEL接GND時快充時間沒有限製,整個充電時間為6.25小時。充電電流的限製可以采用限流電阻的方法解決。
電路工作流程如下:
①初始化充電周期
充電芯片檢測到電池和充電電源後將初始化充電周期,充電結束後,如檢測到電池電壓低於3.89V或THERM引腳電壓高於1.4V將重新充電。允許快充的條件是電池電壓大於2.5V且小於充電閾值電壓(默認值是4.2V),且溫度範圍為2.5~47.5℃。如果溫度範圍不符,充電芯片將處於用5mA的電流預充,防止深度放電的鋰離子電池在快充時損壞甚至發生危險。
②快充過程
快充開始後,充電芯片打開外接的P溝道場效應管,充電電流大小由外部限流型充電電源決定。由於P溝道場效應管工作在開關狀態,並非線性穩壓器,所以功耗極小。快充結束的條件是電池電壓達到閾值(由ADJ引腳調節),充電時間達到預定的快充時間或溫度超出安全範圍。溫度超出工作範圍時快充隻是暫停,當溫度恢複後快充將持續進行。
③脈衝充電過程
多數情況下,充電電池達到閾值後便會結束快充過程而進入脈衝充電過程。充電芯片每隔2ms檢測一次電池電壓,電池電壓小於閾值時,外部P溝道場效應管導通;電池電壓大於等於閾值時,P溝道場效應管斷開;脈衝充電過程接近結束時,P溝道場效應管的斷開時間大大超過接通時間,達到TSEL管腳設置的周期比(1/64,1/128,1/256)後脈衝充電過程結束。
④充電狀態指示CHG
管腳CHG與管腳IN之間連接LED作為充電狀態指示燈,當沒有插入電池,電源沒有連接或電池電壓小於2.2V時,CHG管腳在高阻態,LED不亮;當快充或脈衝充電時,LED亮,在初始化期間或時間超出預定時間,LED按50%周期閃爍;當充電狀態結束時,LED按12%周期閃爍。
3專用充電芯片的選擇及其電路設計
①鋰電池充電特性
鋰電池充電器需同時限製電壓和電流,通常對鋰離子電池充電分為四個過程:
A預充電。如果充電開始時單節電池電壓低於2.5V,則用涓流充電方式對電池進行預充電直到電池電壓升至2.5V,其充電電流大小一般在1C×1/10。
B恒流充電。預充電結束後即開始恒流充電,其間電池電壓不斷上升。
C恒壓充電。當電池電壓上升到4.1V後轉入恒壓充電,其間充電電流不斷減小。
D充電終止。當端電壓達到電壓閾值並且充電電流降至0.03C(約1charge的3%)時,即認為電池已基本充足,可終止充電。有的會再延時一段時間結束充電。
[page]
當前的鋰離子電池一般充電到4.20V,容差為±0.05V/節。
較jiao高gao的de充chong電dian電dian流liu並bing不bu會hui使shi充chong電dian時shi間jian縮suo短duan太tai多duo。較jiao高gao的de充chong電dian電dian流liu能neng較jiao快kuai達da到dao電dian壓ya峰feng值zhi,但dan是shi浮fu充chong需xu要yao較jiao長chang時shi間jian。通tong常chang,浮fu充chong時shi間jian是shi初chu始shi充chong電dian時shi間jian的de兩liang倍bei。
②所用芯片特點
選用美國飛思卡爾半導體產品公司開發的專用充電芯片。該芯片是8腳(jiao)開(kai)關(guan)型(xing)充(chong)電(dian)控(kong)製(zhi)集(ji)成(cheng)電(dian)路(lu),專(zhuan)門(men)適(shi)用(yong)於(yu)鋰(li)電(dian)電(dian)池(chi)的(de)充(chong)電(dian)管(guan)理(li),能(neng)實(shi)現(xian)高(gao)精(jing)度(du)充(chong)電(dian)控(kong)製(zhi)。它(ta)簡(jian)化(hua)了(le)鋰(li)電(dian)池(chi)的(de)充(chong)電(dian)過(guo)程(cheng),把(ba)必(bi)要(yao)的(de)功(gong)率(lv)轉(zhuan)換(huan)和(he)鋰(li)電(dian)池(chi)的(de)充(chong)電(dian)控(kong)製(zhi)算(suan)法(fa)及(ji)其(qi)他(ta)充(chong)電(dian)需(xu)要(yao)的(de)功(gong)能(neng)電(dian)路(lu)製(zhi)作(zuo)到(dao)同(tong)一(yi)塊(kuai)IC上。其主要特點如下。
●可對鋰離子電池進行安全充電管理;
●高頻開關模式控製器使得充電效率可達90%以上;
●可防止對鋰電池的過充電和欠充電;
●初充電模式可檢測電池短路、損壞以及電池過熱;●快速充電結束方式,對鋰電池可選擇為最小電流和最長時間關斷模式;
●電池組放入與取出檢測;
●低功耗的休眠方式。
其內部框圖如圖3所示。

圖3Wealth—Ⅰ主充電芯片內部電路原理
③工作原理
首先,由振蕩器和內部振蕩器共同作用到時鍾脈衝發生器,產生時鍾信號,用來控製D/A轉換、-ΔV運算器及其他有關單元電路,並使之同步工作。該充電芯片在中斷充電電流期間進行采樣,以求采樣的精確。采樣電壓從腳4(BAT)進入電路內部,經A/D轉換後送入-ΔV運算器處理,並將運算結果送入充電控製單元,隨時控製充電過程。
在(zai)充(chong)電(dian)初(chu)始(shi)階(jie)段(duan),該(gai)充(chong)電(dian)芯(xin)片(pian)會(hui)檢(jian)測(ce)電(dian)池(chi)的(de)電(dian)參(can)數(shu),一(yi)旦(dan)電(dian)參(can)數(shu)確(que)定(ding),立(li)即(ji)用(yong)適(shi)當(dang)的(de)算(suan)法(fa)確(que)定(ding)合(he)適(shi)的(de)控(kong)製(zhi)方(fang)法(fa)。這(zhe)個(ge)過(guo)程(cheng)主(zhu)要(yao)是(shi)為(wei)了(le)區(qu)分(fen)不(bu)同(tong)電(dian)參(can)數(shu)的(de)鋰(li)電(dian)池(chi),同(tong)時(shi)也(ye)排(pai)除(chu)了(le)欠(qian)充(chong)電(dian)和(he)過(guo)充(chong)電(dian)情(qing)況(kuang)發(fa)生(sheng)。該(gai)充(chong)電(dian)芯(xin)片(pian)使(shi)用(yong)最(zui)小(xiao)電(dian)流(liu)法(fa)終(zhong)結(jie)充(chong)電(dian)。為(wei)了(le)充(chong)電(dian)安(an)全(quan),電(dian)路(lu)內(nei)部(bu)設(she)置(zhi)了(le)一(yi)個(ge)可(ke)供(gong)用(yong)戶(hu)編(bian)程(cheng)的(de)充(chong)電(dian)定(ding)時(shi)器(qi)。通(tong)過(guo)定(ding)時(shi)器(qi)也(ye)可(ke)以(yi)用(yong)最(zui)大(da)時(shi)間(jian)法(fa)終(zhong)結(jie)充(chong)電(dian)。
另外,為了確保安全,在電池的電壓和溫度未達到預先確定的或用戶規定的閾值之前,該充電芯片禁止快速充電。

圖4手機應急充電器主充電電路原理圖
特別推薦
- 噪聲中提取真值!瑞盟科技推出MSA2240電流檢測芯片賦能多元高端測量場景
- 10MHz高頻運行!氮矽科技發布集成驅動GaN芯片,助力電源能效再攀新高
- 失真度僅0.002%!力芯微推出超低內阻、超低失真4PST模擬開關
- 一“芯”雙電!聖邦微電子發布雙輸出電源芯片,簡化AFE與音頻設計
- 一機適配萬端:金升陽推出1200W可編程電源,賦能高端裝備製造
技術文章更多>>
- 如何使用工業級串行數字輸入來設計具有並行接口的數字輸入模塊
- 邊緣AI的發展為更智能、更可持續的技術鋪平道路
- 每台智能體PC,都是AI時代的新入口
- IAR作為Qt Group獨立BU攜兩項重磅汽車電子應用開發方案首秀北京車展
- 構建具有網絡彈性的嵌入式係統:來自行業領袖的洞見
技術白皮書下載更多>>
- 車規與基於V2X的車輛協同主動避撞技術展望
- 數字隔離助力新能源汽車安全隔離的新挑戰
- 汽車模塊拋負載的解決方案
- 車用連接器的安全創新應用
- Melexis Actuators Business Unit
- Position / Current Sensors - Triaxis Hall
熱門搜索
SATA連接器
SD連接器
SII
SIM卡連接器
SMT設備
SMU
SOC
SPANSION
SRAM
SSD
ST
ST-ERICSSON
Sunlord
SynQor
s端子線
Taiyo Yuden
TDK-EPC
TD-SCDMA功放
TD-SCDMA基帶
TE
Tektronix
Thunderbolt
TI
TOREX
TTI
TVS
UPS電源
USB3.0
USB 3.0主控芯片
USB傳輸速度



