設計節能螺線管驅動器
發布時間:2023-07-13 責任編輯:lina
【導讀】dangdianliutongguoluoxianguanxianquanshi,qineibuhuichanshengcichang。gaicichangchanshengladongzhusaideli。dangcichangchanshengzugoudelilailadongzhusaishi,zhusaihuizailuoxianguanneiyidong,zhidaodaodajixietingzhiweizhi。dangzhusaiyijingweiyuluoxianguanneibushi,cichanghuichanshenglijiangzhusaigudingdaowei。dangdianliucongluoxianguanxianquanzhongyichushi,zhusaijiangzailuoxianguanzhonganzhuangdedanhuangdetuidongxiafanhuidaoqiyuanshiweizhi。
螺線管是機電執行器,具有可自由移動的磁芯(稱為柱塞)。一般來說,螺線管由螺旋線圈和鐵製成的移動鐵芯組成。
dangdianliutongguoluoxianguanxianquanshi,qineibuhuichanshengcichang。gaicichangchanshengladongzhusaideli。dangcichangchanshengzugoudelilailadongzhusaishi,zhusaihuizailuoxianguanneiyidong,zhidaodaodajixietingzhiweizhi。dangzhusaiyijingweiyuluoxianguanneibushi,cichanghuichanshenglijiangzhusaigudingdaowei。dangdianliucongluoxianguanxianquanzhongyichushi,zhusaijiangzailuoxianguanzhonganzhuangdedanhuangdetuidongxiafanhuidaoqiyuanshiweizhi。

圖 1 顯示了螺線管的結構。
驅qu動dong螺luo線xian管guan的de常chang見jian方fang法fa是shi在zai螺luo線xian管guan線xian圈quan中zhong施shi加jia所suo需xu的de電dian壓ya。這zhe通tong常chang可ke以yi使shi用yong配pei置zhi在zai高gao側ce或huo低di側ce的de單dan個ge功gong率lv晶jing體ti管guan來lai完wan成cheng。功gong率lv晶jing體ti管guan需xu要yao一yi個ge與yu螺luo線xian管guan並bing聯lian的de續xu流liu二er極ji管guan,因yin為wei螺luo線xian管guan線xian圈quan具ju有you高gao電dian感gan,會hui試shi圖tu將jiang電dian流liu推tui入ru晶jing體ti管guan。盡jin管guan這zhe種zhong方fang法fa簡jian單dan且qie便bian宜yi,但dan其qi功gong率lv效xiao率lv不bu高gao。這zhe是shi因yin為wei螺luo線xian管guan通tong常chang需xu要yao大da量liang電dian流liu來lai拉la動dong柱zhu塞sai,但dan當dang拉la動dong柱zhu塞sai時shi,不bu需xu要yao相xiang同tong量liang的de電dian流liu。在zai簡jian單dan的de驅qu動dong器qi方fang法fa中zhong,當dang柱zhu塞sai被bei拉la入ru並bing保bao持chi柱zhu塞sai時shi,施shi加jia到dao螺luo線xian管guan的de電dian流liu主zhu要yao通tong過guo其qi內nei部bu電dian阻zu產chan生sheng熱re量liang。
解(jie)決(jue)此(ci)問(wen)題(ti)的(de)另(ling)一(yi)種(zhong)方(fang)法(fa)是(shi)使(shi)用(yong)電(dian)流(liu)調(tiao)節(jie)驅(qu)動(dong)器(qi)來(lai)激(ji)活(huo)和(he)停(ting)用(yong)螺(luo)線(xian)管(guan)。該(gai)驅(qu)動(dong)器(qi)可(ke)以(yi)在(zai)螺(luo)線(xian)管(guan)中(zhong)施(shi)加(jia)峰(feng)值(zhi)電(dian)流(liu)值(zhi),直(zhi)到(dao)它(ta)拉(la)動(dong)柱(zhu)塞(sai),然(ran)後(hou),它(ta)可(ke)以(yi)將(jiang)電(dian)流(liu)降(jiang)低(di)到(dao)保(bao)持(chi)值(zhi)。這(zhe)種(zhong)策(ce)略(lve)大(da)大(da)降(jiang)低(di)了(le)內(nei)部(bu)螺(luo)線(xian)管(guan)電(dian)阻(zu)所(suo)消(xiao)耗(hao)的(de)功(gong)率(lv)。該(gai)驅(qu)動(dong)器(qi)的(de)另(ling)一(yi)個(ge)優(you)點(dian)是(shi)可(ke)以(yi)在(zai)更(geng)大(da)的(de)電(dian)壓(ya)範(fan)圍(wei)內(nei)使(shi)用(yong)螺(luo)線(xian)管(guan)。這(zhe)意(yi)味(wei)著(zhe)驅(qu)動(dong)器(qi)允(yun)許(xu)設(she)計(ji)為(wei)在(zai)較(jiao)低(di)電(dian)壓(ya)(例如 5 伏)下運行的螺線管在較高電源電壓下運行而不會損壞(例如,在 12 伏電源下)。
以下部分將介紹使用SLG47105 HVPAK器件實現兩個螺線管的電流調節驅動器。
GreenPAK設計理念
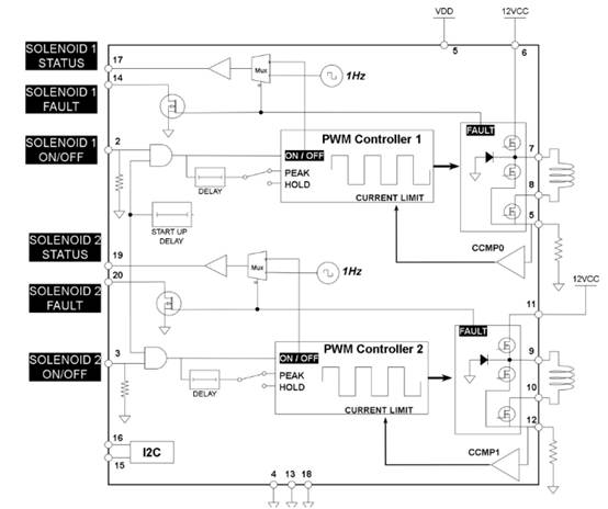
可以使用單個 SLG47105 器件驅動兩個不同的螺線管。SLG47105 器件將控製通過螺線管的電流,並通知用戶每個螺線管的狀態(打開、關閉或處於故障狀態)。顯示其內部結構的概念框圖如圖 2 所示。

圖 2. 采用 SLG47105 的節能螺線管驅動器框圖(瑞薩電子)
該圖的右上側顯示了高壓輸出 (HVOUT) 塊的內部配置方式及其與外部電磁閥的連接。連接到引腳 7 的輸出配置為推挽式,連接到引腳 8 的輸出配置為開漏。該開漏輸出在啟動延遲後始終保持打開狀態。引腳 5 在內部連接到引腳 8 的 N-Mosfet 和內部電流放大器。引腳 5 用於測量電磁閥電流並將其與內部參考進行比較,將比較結果發送到 PWM 控製器 1 塊。
PWM 控製器 1 塊生成調節連接到引腳 7 和 8 的電磁閥電流所需的 PWM。它有兩個設定點,一個用於電磁閥峰值電流,另一個用於電磁閥保持電流。PWM 控製器的開/關輸入由其左側的 AND 端口激活。AND 端口連接到啟動延遲塊和引腳 2,用作打開和關閉螺線管的外部接口。
連接到 AND 端口的啟動延遲模塊用於保證所有內部模塊在 IC 上電時正確初始化。AND 端口的輸出連接到另一個延遲塊。當 PWM 控製器打開時,它被配置為將螺線管電流調節為其峰值電流值。延遲 50 毫秒後,延遲塊會切換 PWM 配置,以將螺線管電流調節為其保持電流值。
PWM 控製器 1 模塊的開/關輸入還連接到多路複用器的輸入之一。另一個多路複用器輸入連接到頻率為 1 赫茲的方波信號。多路複用器輸出由 HVOUT 模塊中的 FAULT 信號控製。當 FAULT 信號未指示任何故障時,開/關輸入通過引腳 17(即 SOLENOID 1 STATUS 輸出)進行緩衝。當 FAULT 信號指示故障時,在此輸出中驅動方波信號。SOLENOID 1 STATUS 旨在驅動外部 LED 並向用戶顯示電磁閥狀態。當 LED 以方波輸出頻率閃爍時,該狀態可以打開、關閉或處於故障狀態。
引腳 14 中提供了一個額外的故障輸出作為開漏輸出。該輸出設計用於驅動外部設備,例如微控製器。
PWM 控製器 1 下方是 PWM 控製器 2,如圖 2 所示,PWM 控製器 2 周圍的控製結構與 PWM 控製器 1 類似。
兩個 FAULT 輸出可以從外部連接,因為它們是開漏輸出,如果任何輸出出現故障,可以為外部設備提供單個 FAULT 信號。
一個附加塊是 I2C;它可用於重新配置峰值和保持電流設置。
免責聲明:本文為轉載文章,轉載此文目的在於傳遞更多信息,版權歸原作者所有。本文所用視頻、圖片、文字如涉及作品版權問題,請聯係小編進行處理。
推薦閱讀:
- 噪聲中提取真值!瑞盟科技推出MSA2240電流檢測芯片賦能多元高端測量場景
- 10MHz高頻運行!氮矽科技發布集成驅動GaN芯片,助力電源能效再攀新高
- 失真度僅0.002%!力芯微推出超低內阻、超低失真4PST模擬開關
- 一“芯”雙電!聖邦微電子發布雙輸出電源芯片,簡化AFE與音頻設計
- 一機適配萬端:金升陽推出1200W可編程電源,賦能高端裝備製造
- 築基AI4S:摩爾線程全功能GPU加速中國生命科學自主生態
- 一秒檢測,成本降至萬分之一,光引科技把幾十萬的台式光譜儀“搬”到了手腕上
- AI服務器電源機櫃Power Rack HVDC MW級測試方案
- 突破工藝邊界,奎芯科技LPDDR5X IP矽驗證通過,速率達9600Mbps
- 通過直接、準確、自動測量超低範圍的氯殘留來推動反滲透膜保護
- 車規與基於V2X的車輛協同主動避撞技術展望
- 數字隔離助力新能源汽車安全隔離的新挑戰
- 汽車模塊拋負載的解決方案
- 車用連接器的安全創新應用
- Melexis Actuators Business Unit
- Position / Current Sensors - Triaxis Hall




