牛人分享:LLC LED驅動器簡化設計的實現
發布時間:2014-10-19 責任編輯:echolady
【導讀】笨重老式的陰極射線管顯示器已經隨著科技的進步逐漸被取代。為了滿足市場需求,使用LLC諧振半橋轉換器給設備的發光二極管背光提供驅動,這種方式能夠是設備變得更薄,同時利用這種拓撲結構能夠實現零電壓軟開關,設計出更高效的高功率密度設計。本文中針對這一理念使LLC LED驅動器的簡化設計得以實現。
這類拓撲設計存在的一個問題是LLC dc/dc傳輸函數會隨負載變化而出現明顯變化。但是,這樣會使在LED驅動器中建立LLC控製器和補償電流環路變得更加複雜。為了簡化這一設計過程,本 文將討論一種被稱作脈寬調製(PWM)LED亮度調節的設計方法,其允許LED負載隨亮度調節變化的同時讓dc/dc傳輸函數保持恒定。
研究傳輸函數(M(f))的LLC諧振半橋dc/dc
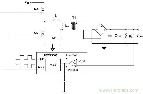
LLC 諧振半橋控製器dc/dc(請參見圖 1)是一種脈衝頻率調製(PFM)控製拓撲。半橋FET(QA和QB)異相驅動180,並利用一個電壓控製振蕩器(VCO)調節/控製頻率。這反過來又能 調節諧振電感(Lr)形成的分壓器阻抗、變壓器磁電感(LM)、反射等效阻抗(RE)和諧振電容器(Cr)進行調節。僅有LM中形成的電壓通過變壓器匝數 比(a1)反射至次級線圈。

圖1:LLC 諧振半橋/控製器
可以標準化和簡化一次諧波近似法傳輸函數 M(f) 的使用。標準化的頻率(fn)被定義為開關頻率除以諧振頻率(fO)。盡管隻是一種近似值方法,但在理解M(f)如何隨輸入電壓、負載和開關頻率變化而變化時,該簡化方程式還是非常有用的。
調節dc電流以調節LED亮度
LLC諧振LED驅動器中實現LED亮度調節的一種方法是調節通過LED的dc電流。這樣做存在一個問題:DC電流變化後,LLC的輸出阻抗也隨之改變。如果考慮不周,則這種變化會帶來M(f)變化,從而使LED驅動器設計變得更加複雜。
負載變化帶來的問題
設計一個半橋轉換器並不是一件容易的事情。設計人員要根據ZVS要求選擇磁化電感(LM)。他們還要調節a1、Cr和Lr,以獲得理想的M(f)和頻率工作範圍。但是,M(f)會隨Q變化而改變,而Q又會隨著輸出負載(RL)變化而變化。詳情請參見圖2。
諧振LLC半橋LED的M(f) 變化會使電壓環路補償和變壓器選擇變得更加困難、複雜和混亂,因為在設計過程中需要考慮的各種變化實在太多了。

圖2:M(f) 隨負載而變化
不斷變化的LLC增益曲線(M(f))會在反饋環路中引起電壓控製振蕩器(VCO) 的控製問題。VCO一般由一個反饋誤差放大器控製(EA(參見圖 1))。開關頻率隨EA輸出升高而降低以提高LLC增益,並在EA輸出下降時增高。理想情況下,在一個LLC半橋設計中,M(f) 增益需在其最大開關頻率下以最小值開始,同時M(f)隨頻率降低而上升。
正常工作時的理想M(f)範圍為虛線右側部分(請參見圖2)。把這 一區域稱作電感區,這時LLC工作在ZVS下。虛線左邊為電容區,在該區域內主級開關節點上沒有ZVS。在大信號瞬態期間,EA會驅動VCO,要求更低的 開關頻率,以提高增益。結果是,M(f)增益工作在虛線左邊區域,可能達不到理想增益,無法滿足控製環路需求。
這時,ZVS丟失,並且反饋環路會讓LLC控(kong)製(zhi)器(qi)一(yi)直(zhi)鎖(suo)閉(bi)在(zai)該(gai)區(qu)域(yu)內(nei)。現(xian)在(zai),反(fan)饋(kui)誤(wu)差(cha)放(fang)大(da)器(qi)嚐(chang)試(shi)要(yao)求(qiu)更(geng)低(di)的(de)開(kai)關(guan)頻(pin)率(lv),以(yi)提(ti)高(gao)功(gong)率(lv)級(ji)無(wu)法(fa)達(da)到(dao)的(de)增(zeng)益(yi),因(yin)為(wei)轉(zhuan)換(huan)器(qi)可(ke)能(neng)工(gong)作(zuo)在(zai)圖(tu)2中虛線的右邊區域。ZVS丟失時,FET QA和QB消耗更多功率,FET會因過熱而損壞。為了避免設計中出現這種問題,需要對所有M(f) 曲線進行分析,然後適當地限製最小開關頻率(f),以防止轉換器(M(f))工作在圖2中虛線的左側區域。
[page]對於要求亮度調節的 LLC 諧振半橋 LED 驅動器而言,簡化設計過程的一種方法是使用一種被稱為 PWM 亮度調節的技術。圖 3 顯示了一個 LLC 轉換器的功能原理圖,它的 LLC 控製器便使用了這種 PWM 亮度調節技術。在我們的例子中,本文使用了 UCC25710。

圖 3:使用 PWM 亮度調節技術的 LLC 半橋 LED 驅動器
這種技術利用一個控製 FET QC 的固定低頻信號 (DIM),它以邏輯方式添加至QA 和 QB FET 驅動。DIM 信號為高電平時,LED 背光燈串被控製在某個固定峰值電流 (VRS/RS)。一旦 DIM 變為低電平,QA、QB 和 QC 立即關閉。QA、QB 和 QC 關閉後,LED 二極管便停止導電,同時輸出電容器 (COUT)存儲能量,以備準時開始下一個 DIM 周期。更多詳情,請參見圖 4 所示波形。

圖 4:PWM 亮度調節波形
通過調節 DIM 信號的占空比 (D) 實現對平均二極管電流 (ID) 的調節,從而控製 LED 的亮度。
盡管 LLC 諧振半橋從主級到次級為 LED 供電,但是負載 (RL) 到LLC傳輸函數 (M(f)) 依然恒定,即使 LED 的平均電流隨占空比而變化。
使用固定 RL 且給定 Lr、Cr 和 LM 時,等效反射阻抗 (RE) 恒定,Q 保持不變。這時僅得到一條 M(f) 曲線,其隨頻率(請參見圖 5)變化,而不受使用變量 RL 的傳統 LED 亮度調節方法得到的多條曲線(請參見圖 2)的影響。在設計中隻處理一條 M(f) 曲線,讓環路補償和變壓器選擇變得更加簡單,從而簡化設計過程。另外,設置最小開關頻率時還需要注意另一條曲線,以確保 ZVS 得到維持。這時,最小f設置為單 M(f) 曲線的峰值(請參見圖 5)。

圖 5:使用 PWM 亮度調節技術驅動 LED 的 M(f)
設計一個 LED 驅動用 LLC 諧振半橋轉換器並不容易。傳統 LLC的dc/dc 增益隨負載變化會有較大範圍的變化。這就需要對許多條增益曲線進行評估。這讓環路補償和變壓器設計/選擇變得更加複雜和混亂。要想簡化設計過程,把 LLC 和 PWM 亮度調節技術組合使用是一種較為理想的選擇。這是因為 LLC 在供能期間會承受固定負載 (RL),但在亮度調節期間 LED 電流會出現變化。結果是,LLC 增益變化更小,從而讓環路補償和變壓器選擇/設計更加簡單。
特別推薦
- 噪聲中提取真值!瑞盟科技推出MSA2240電流檢測芯片賦能多元高端測量場景
- 10MHz高頻運行!氮矽科技發布集成驅動GaN芯片,助力電源能效再攀新高
- 失真度僅0.002%!力芯微推出超低內阻、超低失真4PST模擬開關
- 一“芯”雙電!聖邦微電子發布雙輸出電源芯片,簡化AFE與音頻設計
- 一機適配萬端:金升陽推出1200W可編程電源,賦能高端裝備製造
技術文章更多>>
- 一秒檢測,成本降至萬分之一,光引科技把幾十萬的台式光譜儀“搬”到了手腕上
- AI服務器電源機櫃Power Rack HVDC MW級測試方案
- 突破工藝邊界,奎芯科技LPDDR5X IP矽驗證通過,速率達9600Mbps
- 通過直接、準確、自動測量超低範圍的氯殘留來推動反滲透膜保護
- 從技術研發到規模量產:恩智浦第三代成像雷達平台,賦能下一代自動駕駛!
技術白皮書下載更多>>
- 車規與基於V2X的車輛協同主動避撞技術展望
- 數字隔離助力新能源汽車安全隔離的新挑戰
- 汽車模塊拋負載的解決方案
- 車用連接器的安全創新應用
- Melexis Actuators Business Unit
- Position / Current Sensors - Triaxis Hall
熱門搜索




