可變高壓電源采用光電耦合器的電路設計
發布時間:2014-10-17 責任編輯:xueqi
【導讀】市麵上可以看到很多0V~30V或60V可調直流輸出範圍的電源,但高於60V的電源則很少。本文可變高壓電源采用光電耦合器的電路設計實例,可為大家提供這樣一個對應的設計思路。
現在有很多固定電壓開關模式電源(SMPS),將幾個這樣的電源串聯起來還可實現更高的固定電壓。為了從SMPS或基於傳統變壓器的電源獲得可調輸出,需要用到線性調節器或開關模式降壓轉換器。對於降壓轉換器,可使用MOSFET或IGBT作為開關元件。
通常,高側開關會使用自舉IC或脈衝變壓器。市場上很少有驅動MOSFET的光電耦合器。由於它們無法提供足夠的電流來對柵極電容快速充電,這些光電耦合器主要用於驅動低頻MOSFET開關,例如固態繼電器。
這裏嚐試在開關穩壓器中使用了光電耦合器(VOM1271),該耦合器具有一個內置的快速關斷器件。如果將200pF柵極電容連接至IC2,則開關時間(ton與toff)分別為53μs和24μs。有鑒於此,降壓轉換器選擇了2kHz的開關頻率。此處選用了德州儀器(TI)的TL494(IC1)作為脈衝調製控製器。
考慮到柵極閾值電壓(VGS(th))、總柵極電荷(Qg)、漏源電壓(VDS)及漏極電流(ID)等因素,本例使用了AOT7S60 MOSFET作為開關元件。由於VOM1271能夠提供約8.4V的電壓,VGS(th)應遠低於該值;Q1的VGS(th)為3.9V,當電壓為8.4V時,可實現良好的導通性能。IC2無法提供更多電流(通常為45μA)。為確保開關速度並降低開關損耗,柵極電荷應保持低值。MOSFET的Qg為8.2nC。
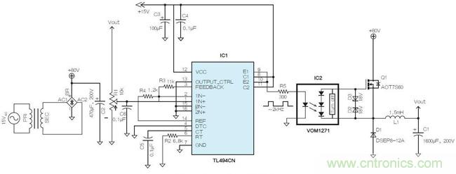
在根據圖1所示進行整流和濾波後,采用降壓線路變壓器輸出測試降壓轉換器。輸出電壓通過可變電阻器R1在5V~70V範圍內連續可調。

圖1:高壓降壓轉換器原理圖
圖2:給出了70V輸出及230Ω負載下的柵源電壓波形及IC1輸出波形。
可以看到,盡管toff足夠快,但ton仍約為80μs。對於許多開關應用來說,這個開啟過程是較慢的。若將開關頻率設置為2kHz,應該不會導致太多開關損耗,對於PWM占空比較大的負載條件來說更是如此。
盡管L 1 的值小於輸入電壓範圍的計算值, 但當負載為80Ω~230Ω時,紋波可達80mV~120mVP-P。當輸出電壓為70V且負載為230Ω時,紋波為80mVP-P。相同工作條件下,電壓調整率為0.75%。盡管效率隨工作條件而變化,但在VOUT=70V及IOUT=0.3A時,測得的效率為92%。隨著輸出電流的減小,效率也會降低。
特別推薦
- 噪聲中提取真值!瑞盟科技推出MSA2240電流檢測芯片賦能多元高端測量場景
- 10MHz高頻運行!氮矽科技發布集成驅動GaN芯片,助力電源能效再攀新高
- 失真度僅0.002%!力芯微推出超低內阻、超低失真4PST模擬開關
- 一“芯”雙電!聖邦微電子發布雙輸出電源芯片,簡化AFE與音頻設計
- 一機適配萬端:金升陽推出1200W可編程電源,賦能高端裝備製造
技術文章更多>>
- 築基AI4S:摩爾線程全功能GPU加速中國生命科學自主生態
- 一秒檢測,成本降至萬分之一,光引科技把幾十萬的台式光譜儀“搬”到了手腕上
- AI服務器電源機櫃Power Rack HVDC MW級測試方案
- 突破工藝邊界,奎芯科技LPDDR5X IP矽驗證通過,速率達9600Mbps
- 通過直接、準確、自動測量超低範圍的氯殘留來推動反滲透膜保護
技術白皮書下載更多>>
- 車規與基於V2X的車輛協同主動避撞技術展望
- 數字隔離助力新能源汽車安全隔離的新挑戰
- 汽車模塊拋負載的解決方案
- 車用連接器的安全創新應用
- Melexis Actuators Business Unit
- Position / Current Sensors - Triaxis Hall
熱門搜索
微波功率管
微波開關
微波連接器
微波器件
微波三極管
微波振蕩器
微電機
微調電容
微動開關
微蜂窩
位置傳感器
溫度保險絲
溫度傳感器
溫控開關
溫控可控矽
聞泰
穩壓電源
穩壓二極管
穩壓管
無焊端子
無線充電
無線監控
無源濾波器
五金工具
物聯網
顯示模塊
顯微鏡結構
線圈
線繞電位器
線繞電阻



