技術分享:用繼電器如何設計車窗/天窗?
發布時間:2015-01-18 責任編輯:sherryyu
【導讀】汽車電動車窗和天窗主要由升降控製開關、電動機、升降機構和繼電器等組成,它是利用開關控製電動機的電流方向,實現車窗和天窗的升(關)降(開)。本文分享一款基於繼電器MLX81150的車窗/天窗設計。
chechuanghetianchuangdiandongjidoushishuangxiangde,tongguogaibianshurudianshuraozudedianliufangxiangshidiandongjiyibutongdefangxiangxuanzhuan。meigechechuanghetianchuangdouyouyigediandongji,shiyizhongbuzhijiejiedixingdiandongji。suoyoudiandongchechuangdouyouliangtaokongzhizhuangzhirutuyisuoshi,yitaoweizongkaiguan,keyoujiashiyuantongguozongkongzhikaiguancaozongsigechechuangdeshengjiang;另(ling)一(yi)套(tao)為(wei)分(fen)開(kai)關(guan),分(fen)別(bie)裝(zhuang)在(zai)每(mei)個(ge)車(che)窗(chuang)中(zhong)部(bu),可(ke)由(you)乘(cheng)客(ke)操(cao)縱(zong)身(shen)邊(bian)車(che)窗(chuang)的(de)升(sheng)降(jiang)。總(zong)開(kai)關(guan)和(he)分(fen)開(kai)關(guan)互(hu)不(bu)幹(gan)涉(she),均(jun)可(ke)獨(du)立(li)控(kong)製(zhi)。而(er)天(tian)窗(chuang)通(tong)過(guo)駕(jia)駛(shi)員(yuan)操(cao)作(zuo)開(kai)關(guan)遠(yuan)程(cheng)控(kong)製(zhi)天(tian)窗(chuang)的(de)開(kai)關(guan)。

圖1、 車窗/天窗控製結構圖
汽車車窗和天窗是LIN總線的完美應用,尤其是駕駛員通過總控製開關操縱四個車窗的升降。當駕駛員操作車窗的開關時,中央ECU單元會通過LIN總線向對應的MXL81150發送指令,MXL81150接受到指令時會控製電機啟動實現車窗或天窗的升(關)降(開)。

圖2、 MCU與MLX81150通訊控製電機示意圖
[page]
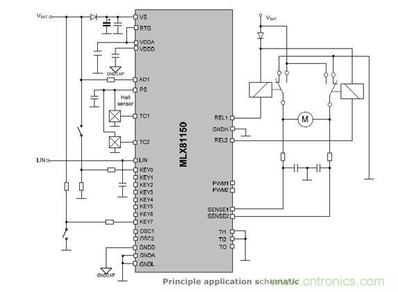
MLX81150有2個獨立的、完全集成的繼電器驅動器,可用來驅動繼電器控製直流電機,操縱電機的正反轉實現車窗和天窗的升(關)降(開),如圖三所示。

圖3、 MLX81150繼電器驅動原理圖
MLX81150有四個功率FET柵極驅動器,可用來驅動全橋控製直流電機,操縱電機的正反轉實現車窗和天窗的升(關)降(開),如圖四所示。

圖4、 MLX81150 全橋驅動原理圖
MXL81150主要性能:
• 集成有一個高性能16位嵌入式閃存微控製器,具有32K字節的閃存容量,可滿足一些特定的電機控製應用要求,內置的4位中央處理器則能夠完全處理LIN協議;
• 在小巧的封裝內集成了許多對於電機控製非常關鍵的外部元件,減少芯片外圍電路,減小PCB設計,降低了物料清單成本以及係統消耗的功率;
• 帶有一LIN通信接口,通過LIN接受指令,控製電機的啟動/停止,使得可以遠程通信控製車窗/天窗的升(關)降(開);
• 帶有兩個繼電驅動器和四個功率FET柵極驅動器,可以選擇驅動繼電器或全橋控製電機,通過PWM實現電機調速;
• 帶有一個用於連接霍爾傳感器的接口,通過霍爾傳感器確定車窗/天窗的位置;
• 帶有電流檢測接口,通過檢測電機運行電流的大小來實現防夾功能;
• 內部EEPROM用來存儲車窗和天窗的位置參數;
• 休眠時的工作電流僅30uA;
• 正常工作電壓範圍5.5V—18V,芯片工作電壓低至3.9V;28V的啟動條件,45V的過壓保護;
• 溫度範圍為-40℃ - 150℃;
特別推薦
- 噪聲中提取真值!瑞盟科技推出MSA2240電流檢測芯片賦能多元高端測量場景
- 10MHz高頻運行!氮矽科技發布集成驅動GaN芯片,助力電源能效再攀新高
- 失真度僅0.002%!力芯微推出超低內阻、超低失真4PST模擬開關
- 一“芯”雙電!聖邦微電子發布雙輸出電源芯片,簡化AFE與音頻設計
- 一機適配萬端:金升陽推出1200W可編程電源,賦能高端裝備製造
技術文章更多>>
- 大聯大世平集團首度亮相北京國際汽車展 攜手全球芯片夥伴打造智能車整合應用新典範
- 2026北京車展即將啟幕,高通攜手汽車生態“朋友圈”推動智能化體驗再升級
- 邊緣重構智慧城市:FPGA SoM 如何破解視頻係統 “重而慢”
- 如何使用工業級串行數字輸入來設計具有並行接口的數字輸入模塊
- 意法半導體將舉辦投資者會議探討低地球軌道(LEO)發展機遇
技術白皮書下載更多>>
- 車規與基於V2X的車輛協同主動避撞技術展望
- 數字隔離助力新能源汽車安全隔離的新挑戰
- 汽車模塊拋負載的解決方案
- 車用連接器的安全創新應用
- Melexis Actuators Business Unit
- Position / Current Sensors - Triaxis Hall
熱門搜索





