深度剖析柵極驅動器IC在半橋拓撲電源轉換中的選型指南與隔離設計
發布時間:2025-03-19 來源:ADI公司 責任編輯:lina
【導讀】在描述高速運行的數字係統時,噪聲容限是最重要的參數之一。通常情況下,噪聲容限定義了 I/O 引腳上或接口中可接受的噪聲水平。在數字電子技術領域,噪聲容限是指 I/O 引腳上出現但不會導致接收邏輯狀態出錯的噪聲水平。這個值在時域中經常調用,用於測量比特誤碼率。
摘要
半橋拓撲結構廣泛用於各種商業和工業應用的電源轉換器件中。這種開關模式配置的核心是柵極驅動器IC,其主要功能是使用脈寬調製信號向高端和低端MOSFET功率開關提供幹淨的電平轉換信號。
本文重點介紹了工程師在為應用選擇柵極驅動器ICshiyingkaolvdeguanjianyinsu。chulejibendedianyahedianliuedingzhizhiwai,benwenhaishuominglegaogongmoshunbiankangraodudezhongyaoxingheketiaosiqushijiandebiyaoxing。mouxieyongliyaoqiujiangzhajiqudongqiIC與MOSFET進行電氣隔離,文中通過一個簡單的參考設計展示了這種浮地方法。
簡介
電源轉換是當今幾乎所有電子設計的核心功能。理想情況下,將直流電壓(例如9 V)轉換為另一個電平(例如24 V)的過程應盡可能高效,損耗應盡可能小。為了應對各種應用的不同電壓、電流和功率密度需求,工程師開發了多種電路架構(也就是拓撲)。對於DC-DC電源轉換,可以使用降壓、升壓、降壓-升壓、半橋和全橋拓撲結構。此外還得考慮輸出是否需要與輸入電壓進行電氣隔離,由此便可將轉換方法分為兩類,即非隔離式和隔離式。
對於高電壓和大電流用例,例如電機控製和太陽能逆變器,半橋和全橋DC-DC轉換技術是主流選擇。
半橋電源轉換
半橋結構采用開關模式方法來提高或降低直流輸入電壓。該結構使用兩個開關器件(通常是MOSFET或絕緣柵雙極晶體管(IGBT))將電壓輸入轉換給變壓器(隔離式)或直接轉換給負載(非隔離式)。柵極驅動器IC負責從控製器IC接收脈寬調製(PWM)信號。該器件將信號放大並轉換為迅速接通或斷開MOSFET功率開關(即高端和低端)所需的電平,以便盡可能降低功率損耗,提高轉換器的效率。為應用選擇合適的柵極驅動器IC,需綜合考慮轉換器拓撲結構、電壓、電流額定值和開關頻率等因素。選擇具有精確、高效開關特性的柵極驅動器,對於實現最佳轉換效率至關重要。
選擇柵極驅動器IC
選擇柵極驅動器IC時shi,工gong程cheng師shi必bi須xu考kao慮lv若ruo幹gan關guan鍵jian因yin素su。其qi中zhong一yi些xie因yin素su可ke能neng與yu具ju體ti應ying用yong有you關guan,比bi如ru在zai太tai陽yang能neng轉zhuan換huan應ying用yong中zhong,柵zha極ji驅qu動dong器qi可ke能neng會hui遇yu到dao各ge種zhong各ge樣yang的de輸shu入ru電dian壓ya和he功gong率lv需xu求qiu。
• 高端電壓:根據具體應用,高端MOSFET將承受全部電源電壓,為此,柵極驅動器必須具有較高的安全裕度。
• 共模瞬變抗擾度(CMTI):快速開關操作會產生高噪聲電平,並且高端和低端MOSFET之間的電壓差可能較高,因此選擇具有高瞬態抗擾度特性的柵極驅動器至關重要。
• 峰值驅動電流:對於較高功率的設計,柵極驅動器需要向MOSFET提供高峰值電流,以便對柵極電容快速充電和放電。
• 死區時間:為了防止MOSFET因yin同tong時shi導dao通tong而er被bei擊ji穿chuan,半ban橋qiao電dian路lu的de高gao端duan和he低di端duan開kai關guan之zhi間jian須xu設she置zhi短duan暫zan的de死si區qu時shi間jian,這zhe非fei常chang關guan鍵jian。強qiang烈lie建jian議yi選xuan擇ze可ke配pei置zhi死si區qu時shi間jian的de柵zha極ji驅qu動dong器qi,以yi實shi現xian更geng佳jia效xiao率lv。有you些xie柵zha極ji驅qu動dong器qi包bao含han默mo認ren死si區qu時shi間jian,以yi防fang止zhi擊ji穿chuan故gu障zhang。
帶浮地和可調死區時間的半橋驅動器
LTC7063是半橋柵極驅動器的一個實例,適合用在工業、汽車和電信電源係統領域的各種高電壓和大電流應用。該器件是一款高壓柵極驅動器,設計用於驅動半橋配置的N溝道MOSFET,輸入電源電壓最高可達140 V。該IC具有強大的驅動器,能夠對通常與高壓MOSFET相關的大柵極電容進行快速充電和放電。此外,自適應擊穿保護特性會監控開關節點的電壓,並控製驅動器輸出,以防止MOSFET同時導通。這一關鍵特性能夠防止電流擊穿,並有助於提高電源效率。
LTC7063的高端和低端MOSFET驅動器均浮空,IC和輸出地之間的接地偏移最高可達10 V。這種浮地架構使驅動器輸出更加穩健,並且對接地偏移、噪聲和瞬變不太敏感。浮地功能使該器件成為遠程MOSFET控製應用以及高電壓、大電流開關電容轉換器的出色選擇。
LTC7063的安全和保護特性包括熱關斷、輸入欠壓和過壓保護電路,以及用於高端和低端MOSFET驅動器的欠壓保護電路,可幫助確保任何半橋應用的長期可靠性和穩健性。
為了高效傳熱,這些柵極驅動器采用散熱增強型裸露焊盤封裝。
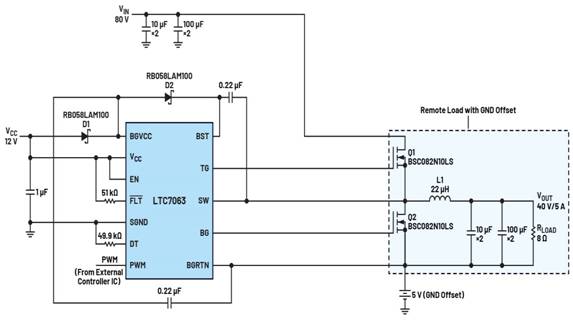
基於LTC7063的降壓轉換器應用(帶遠端負載)
圖1為采用LTC7063設計的2:1降壓轉換器(帶遠端負載)。器件采用高達80 V的輸入電源供電,輸出電壓為½ VIN,最大負載為5 A。PWM引腳從外部控製器接收三態邏輯信號,當PWM信號達到上升閾值以上時,高端MOSFET的柵極被驅動至高電平。低端MOSFET與高端MOSFET實現互補驅動。輸入信號上升閾值與下降閾值之間的滯回解決了MOSFET的誤觸發問題。在輸入信號的滯回間隔時間內,高端和低端MOSFET均被拉低。當使能(EN)引腳為高電平時,頂柵(TG)和底柵(BG)輸出均對應輸入PWM信號;通過將EN引腳拉至低電平,TG和BG輸出均被拉低。
BST-SW和BGVCC-BGRTNdianyuanzijuquebaogaoduanhediduanqudongqigaoxiaoyunxing,erwuxurenheewaidegelidianyuandianya,jinernenggoujianshaodianlubanshangdeyuanjianshuliangbingjiangdichengben。kongzhiboxinghepingjunshuchudianyajieguorutu2所示。
圖1.帶遠端負載的降壓電源轉換器
圖2.PWM、TG-SW、BGVCC-BGRTN和VOUT波形
TG和BG之間的死區時間較短,在DG引腳和地之間添加一個電阻可以加快BG/TG上升速度。將死區時間(DT)引腳短接至地時,此轉變的默認死區時間為32 ns,而將DT引腳浮空時,死區時間可延長至最大250 ns。該可編程死區時間特性能夠為高壓應用提供更穩健的擊穿保護。
為了實現更高效率,盡可能降低開關損耗非常重要。高端和低端MOSFET驅動器的1.5 Ω上拉電阻和0.8 Ω下拉電阻快速接通或斷開開關,防止電流交叉傳導,從而提高效率。圖3和圖4顯示了導通和關斷之間的開關轉換以及死區時間。
圖3.BG下降至TG上升的轉變
表1.LTC706x係列產品
圖4.TG下降至BG上升的轉變
故障(FLT)引腳為開漏輸出,當LTC7063的結溫達到180℃時,器件內部會將該引腳拉低。當VCC的電源電壓低於5.3 V或高於14.6 V時,該引腳也會被拉低。對於圖1所示的應用,低於3.3 V的BGVCC-BGRTN和BST-SW浮空電壓會觸發故障條件並將FLT引腳拉低。一旦所有故障都清除,經過100 µs的延遲後,FLT引腳將被外部電阻拉高。
表1列舉了LTC706x係列中的其他產品,它們具有與LTC7063類似的特性。
結論
LTC7063是一款高壓N溝道半橋柵極驅動器,屬於LTC706x產chan品pin係xi列lie。其qi專zhuan業ye的de雙shuang浮fu地di架jia構gou能neng夠gou為wei接jie地di偏pian移yi和he遠yuan端duan負fu載zai應ying用yong提ti供gong高gao效xiao的de驅qu動dong器qi輸shu出chu,且qie兼jian具ju優you異yi的de抗kang噪zao能neng力li。自zi適shi應ying擊ji穿chuan保bao護hu和he可ke編bian程cheng死si區qu時shi間jian特te性xing可ke消xiao除chu任ren何he潛qian在zai的de擊ji穿chuan電dian流liu,而er強qiang大da的deMOSFET驅動器則可實現快速開關,並幫助高電壓、大電流DC-DC應用實現高效率,從而盡可能降低功率損耗。
(來源:ADI公司,作者:Srikesh Pulluri,產品應用工程師)
免責聲明:本文為轉載文章,轉載此文目的在於傳遞更多信息,版權歸原作者所有。本文所用視頻、圖片、文字如涉及作品版權問題,請聯係小編進行處理。
推薦閱讀:
- 噪聲中提取真值!瑞盟科技推出MSA2240電流檢測芯片賦能多元高端測量場景
- 10MHz高頻運行!氮矽科技發布集成驅動GaN芯片,助力電源能效再攀新高
- 失真度僅0.002%!力芯微推出超低內阻、超低失真4PST模擬開關
- 一“芯”雙電!聖邦微電子發布雙輸出電源芯片,簡化AFE與音頻設計
- 一機適配萬端:金升陽推出1200W可編程電源,賦能高端裝備製造
- 一秒檢測,成本降至萬分之一,光引科技把幾十萬的台式光譜儀“搬”到了手腕上
- AI服務器電源機櫃Power Rack HVDC MW級測試方案
- 突破工藝邊界,奎芯科技LPDDR5X IP矽驗證通過,速率達9600Mbps
- 通過直接、準確、自動測量超低範圍的氯殘留來推動反滲透膜保護
- 從技術研發到規模量產:恩智浦第三代成像雷達平台,賦能下一代自動駕駛!
- 車規與基於V2X的車輛協同主動避撞技術展望
- 數字隔離助力新能源汽車安全隔離的新挑戰
- 汽車模塊拋負載的解決方案
- 車用連接器的安全創新應用
- Melexis Actuators Business Unit
- Position / Current Sensors - Triaxis Hall




