針對汽車應用的高能效解決方案
發布時間:2012-01-31
中心議題:
- 針對汽車應用的高能效解決方案
解決方案:
- 車載網絡方案
- 汽車照明方案
- 引擎管理和動力總成方案
隨(sui)著(zhe)西(xi)方(fang)汽(qi)車(che)市(shi)場(chang)需(xu)求(qiu)的(de)複(fu)蘇(su)以(yi)及(ji)發(fa)展(zhan)中(zhong)經(jing)濟(ji)體(ti)車(che)輛(liang)數(shu)目(mu)的(de)持(chi)續(xu)增(zeng)長(chang)使(shi)燃(ran)料(liao)消(xiao)耗(hao)和(he)汙(wu)染(ran)不(bu)斷(duan)增(zeng)加(jia),政(zheng)府(fu)和(he)製(zhi)造(zao)商(shang)都(dou)在(zai)積(ji)極(ji)探(tan)索(suo)改(gai)善(shan)燃(ran)油(you)經(jing)濟(ji)性(xing)以(yi)節(jie)約(yue)能(neng)源(yuan)、減(jian)少(shao)排(pai)放(fang)的(de)途(tu)徑(jing),汽(qi)車(che)中(zhong)越(yue)來(lai)越(yue)多(duo)的(de)電(dian)子(zi)功(gong)能(neng)也(ye)使(shi)半(ban)導(dao)體(ti)元(yuan)件(jian)在(zai)車(che)輛(liang)中(zhong)的(de)比(bi)重(zhong)不(bu)斷(duan)激(ji)增(zeng)。麵(mian)對(dui)環(huan)保(bao)和(he)豐(feng)富(fu)消(xiao)費(fei)者(zhe)體(ti)驗(yan)的(de)雙(shuang)重(zhong)挑(tiao)戰(zhan),半(ban)導(dao)體(ti)製(zhi)造(zao)商(shang)正(zheng)在(zai)利(li)用(yong)其(qi)技(ji)術(shu)專(zhuan)長(chang)開(kai)發(fa)各(ge)種(zhong)符(fu)合(he)汽(qi)車(che)規(gui)範(fan)的(de)解(jie)決(jue)方(fang)案(an)。
youyuqicheyingyongdeteshuxing,qizhongdedianzichanpinduiyuzhengchedeanquanhekekaoxingyingxianghenda,yinciduidianziyuanjianzhizaoshanglaishuo,yifangmianyaozaichanpindeshejihezhizaodengfangmiangengjiazhuzhongkekaoxingdengzhibiaoderenzheng,lingyifangmianyexuyaogongyingshangzailingbujiandeshaixuandenghuanjieyangebaguan,baozhengpeitaochanpinfuhekekaoxinghexingnengdengfangmiandeyaoqiu。benwenjiangjiuchezaiwangluo、汽車照明及引擎管理和動力總成三方麵的方案作介紹。

圖1:安森美半導體汽車電子解決方案分布圖
1. 車載網絡方案
車載網絡(IVN)應用需要盡可能地降低成本及減小占用的空間,同時提升係統的穩定性和長期可靠性,因此需要提高元器件的集成度。安森美半導體的IVN器件非常多,包括用於本地互連網絡(LIN)和控製器局域網絡(CAN)的各種收發器。例如,安森美半導體的NCV7420集成了線性穩壓器及LIN收發器,有效地節省PCB板空間,又可為MCU單獨供電,有效抑製其它模塊對MCU電源的幹擾。
又例如安森美半導體針對IVN應用的單線LIN收發器AMIS-30600,可以作為協議控製器和物理總線之間的接口,特別適合驅動汽車和工業應用中的LIN係統總線,也可用於標準ISO9141係統。為了減少電流消耗,AMIS-30600提供了待機模式。該收發器采用I2T100技術,將高壓模擬電路和數字功能集成在同一個芯片上,通過故障情況的無限短路保護功能,為滿足當前的IVN要求提供了一種超安全的解決方案。
最近,安森美半導體推出了一款功能豐富的本地LIN收發器NCV7321。它可在低數據率IVN應用中作為LIN協議控製器與物理總線之間的接口。NCV7321具備極佳的電磁兼容性(EMC),以及高達13 kV的強固係統級靜電放電(ESD)性能,不需要外部ESD元件,功耗也更低,非常適合汽車應用的嚴苛環境。
NCV7321采用安森美半導體創新的I3T技術及智能電源技術,使高壓及敏感的數字技術能夠共存於同一芯片。它符合LINv2.1和J2602規範,具備與AMIS-30600相同的功能,但引腳輸出不同,為客戶提供了符合現有LIN收發器的替代產品。該器件采用高密度、節省空間的SOIC-8封裝,典型應用包括多種車身電子功能和舒適功能應用,如遙控車門開鎖接收器、車窗和遮陽罩升降器、報警器、電動視鏡及座椅調節器,以及電子轉向鎖和輪胎監測電子控製單元(ECU)等其它功能。
NCV7321的突出特點是最大限度滿足了汽車的省電目標,休眠模式下的電流消耗僅為10 µA。其它關鍵特性包括熱關閉、模糊短路保護及45 V負載突降保護。圖2顯示了基於NCV7321 LIN收發器的典型電路。值得一提的是,該器件支持-45 V至45 V的電壓範圍,可承受額定5 kV的ESD脈衝,提供了強大的保護功能。

圖2:基於安森美半導體NCV7321的典型LIN電路
[page]
LIN總線以低速率(最高20 kBaud)傳送控製設備的數據,如車門鎖、後視鏡、汽車座椅和天窗等對時間要求不嚴格的功能。LIN總線協議的每個節點隻使用單線,最大限度降低了布線成本。安森美半導體提供的產品符合美國(SAE J2602-2)和歐洲(LIN物理層規範修訂版2.1)標準。NCV7321為世界領先汽車供應商將LIN融入汽車提供 了新的選擇。這種具有更低功耗和係統成本的LIN收發器對各種現有及未來的汽車應用極具吸引力。
此外,安森美半導體還提供獨立的CAN收發器,其最新一代產品NCV7340代表了業界領先的電磁性能(ESD和EMI)。這些器件在設計上采用了I3T技術,提供了故障率以ppb為單位衡量的高可靠、高品質元件。
2. 汽車照明方案
rujin,xiaofeizhedouxiwangqichezhaomingxitongnengtigongyuelaiyuefengfudegongneng,zhejiuyaocaiyongjubeiyouyiwenliuxingnengdegaojichengdujiejuefangan。ansenmeibandaotiweiqichezhaomingyingyongtigongbiaozhunchanpinhedingzhiqijian。
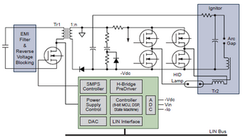
安森美半導體的全功能高強度放電(HID)(或氙燈)專用集成電路有助於改善前燈係統的性能。相對於傳統的鹵素燈,HID改善了顯色性,降低了功耗,使用壽命更長,光輸出更高。為了支持其先進的功能,需要高效率的HID大燈鎮流器和複雜的控製電路。安森美半導體的HID燈控製係統是采用8位微控製器或專用狀態機的混合模擬/數字解決方案,它集成了DC-DC控製器,具備全麵的診斷功能(過壓、欠壓、溫度傳感器、續航時間計數器)、各種通信接口(LIN、SPI),支持35 W(D1/D2/D3/D4)和25 W(D5)燈。圖3為該專用集成電路的框圖。

圖3:安森美半導體的全功能HID專用集成電路框圖
其汽車照明用集成線性電流穩流及控製器NCV7680可以單芯片為組合尾燈供電,提供更佳的性能和更高的能效,且占位麵積比市場上的方案更小。該器件包含8個線性可編程恒流源,適用於汽車固態組合尾燈(RCL)的穩流和控製,支持高達每通道75 mA的發光二極管(LED)驅動電流。
NCV7680集成了眾多功能,支持兩個亮度等級,一級用於停車,另一級用於尾部照明。如果需要,也可使用可選的脈寬調製(PWM)控製。係統設計人員隻需使用一個外部電阻設定輸出電流(整體設定點)。另外,針對要求大電流的設計,可選的外部鎮流器場效應晶體管(FET)可以根據設計所需的高電流進行功率分配。延遲的功率極限降低了在過電壓狀態下的驅動電流。這對於沒有外部FET的低電流應用來說十分重要。

圖4:NCV7680刹車燈應用框圖
該器件的典型應用包括組合尾燈、日間行車燈(DRL)、霧燈、中央高位刹車燈(CHMSL)陣列、轉向信號燈和其他外部調製應用、液晶顯示器(LCD)背光、照明模塊等。與分立方案相比,該器件可更好地匹配LED輸出,易於識別故障。
安森美半導體還在開發NCV786xx電源鎮流器及雙LED驅動器產品平台,以應用於先進的LED前照燈係統。該產品平台的開發是為了滿足驅動高達60 V電壓的多串LED、以PWM調光維持色溫及控製平均電流的係統級要求,使設計人員能夠以一顆係統級芯片器件控製遠光燈及近光燈、日間行車燈、轉向指示燈及霧燈。該平台能夠與外部微控製器(MCU)通信,在上電後改變工作參數、檢測LED短路及提供先進的係統診斷功能。該係列的第一款產品NCV78663將在2011年投放市場。
3. 引擎管理及動力總成方案
目前,全球大約有80%的(de)引(yin)擎(qing)是(shi)汽(qi)油(you)引(yin)擎(qing)。汽(qi)油(you)引(yin)擎(qing)都(dou)采(cai)用(yong)直(zhi)接(jie)噴(pen)射(she)和(he)渦(wo)輪(lun)增(zeng)壓(ya),以(yi)提(ti)高(gao)簡(jian)單(dan)和(he)經(jing)濟(ji)型(xing)引(yin)擎(qing)的(de)效(xiao)率(lv)。汽(qi)油(you)引(yin)擎(qing)未(wei)來(lai)仍(reng)是(shi)世(shi)界(jie)各(ge)地(di)的(de)主(zhu)導(dao)力(li)量(liang),不(bu)過(guo)柴(chai)油(you)引(yin)擎(qing)在(zai)歐(ou)洲(zhou)已(yi)大(da)約(yue)達(da)到(dao)40%的普及度,並在北美地區也有增長的潛力。
汽車電子器件有助於通過引擎的控製、檢測和驅動來提高效率。精心控製的關鍵部件(如噴油器和氣門)可達到最高效率。為了提高控製能力,需要對燃燒室壓力進行實時測量和處理,可減少汽油引擎30%的燃料消耗。
安森美半導體為汽油引擎、bi/flexfuel和柴油引擎開發了各種定製和標準產品,範圍覆蓋從點火控製的供氣和供油到排氣後處理子係統的眾多應用。這些產品組合包括:電感式角度傳感器接口、壓力傳感器接口、爆震和輪速檢測電路、油/urea和氣流接口、車載網絡組件、油門執行器驅動器和前置驅動器、電磁和壓電燃料噴射係統、火花點火、風機、泵和液壓控製。
燃油噴射係統用來測量每個氣缸的燃料數量和時序。完全集成的多點(MPI)汽(qi)油(you)引(yin)擎(qing)管(guan)理(li)係(xi)統(tong)仍(reng)然(ran)是(shi)目(mu)前(qian)最(zui)流(liu)行(xing)的(de)解(jie)決(jue)方(fang)案(an)。然(ran)而(er),汽(qi)油(you)直(zhi)噴(pen)係(xi)統(tong)已(yi)出(chu)現(xian)強(qiang)勁(jin)增(zeng)長(chang)。為(wei)滿(man)足(zu)新(xin)的(de)需(xu)求(qiu),安(an)森(sen)美(mei)半(ban)導(dao)體(ti)推(tui)出(chu)的(de)動(dong)力(li)總(zong)成(cheng)方(fang)案(an)涵(han)蓋(gai)傳(chuan)輸(shu)控(kong)製(zhi)和(he)位(wei)置(zhi)檢(jian)測(ce)、發動機控製、油門控製、油位傳感器、空氣流量監測、氣門控製、燃油噴射控製等應用。
總結
身為全球領先的高性能、高可靠性矽解決方案供應商,安森美半導體製定了完整的汽車解決方案戰略,旨在為越來越多的汽車客戶提供基於ASIC、ASSP和分立式元件的全麵解決方案,幫助客戶實現車身、HVAC、動力係統、安全、信息娛樂和LED照(zhao)明(ming)的(de)節(jie)能(neng)應(ying)用(yong)。為(wei)了(le)支(zhi)持(chi)中(zhong)國(guo)這(zhe)個(ge)全(quan)球(qiu)最(zui)大(da)的(de)汽(qi)車(che)市(shi)場(chang),安(an)森(sen)美(mei)半(ban)導(dao)體(ti)還(hai)在(zai)上(shang)海(hai)設(she)立(li)了(le)汽(qi)車(che)解(jie)決(jue)方(fang)案(an)工(gong)程(cheng)中(zhong)心(xin),通(tong)過(guo)本(ben)地(di)專(zhuan)業(ye)技(ji)術(shu)支(zhi)持(chi)深(shen)入(ru)了(le)解(jie)和(he)解(jie)決(jue)客(ke)戶(hu)的(de) 問題,提供參考設計和演示板,幫助客戶優化係統成本和性能,推動中國新汽車產品的開發進程。
- 噪聲中提取真值!瑞盟科技推出MSA2240電流檢測芯片賦能多元高端測量場景
- 10MHz高頻運行!氮矽科技發布集成驅動GaN芯片,助力電源能效再攀新高
- 失真度僅0.002%!力芯微推出超低內阻、超低失真4PST模擬開關
- 一“芯”雙電!聖邦微電子發布雙輸出電源芯片,簡化AFE與音頻設計
- 一機適配萬端:金升陽推出1200W可編程電源,賦能高端裝備製造
- 邊緣AI的發展為更智能、更可持續的技術鋪平道路
- 每台智能體PC,都是AI時代的新入口
- IAR作為Qt Group獨立BU攜兩項重磅汽車電子應用開發方案首秀北京車展
- 構建具有網絡彈性的嵌入式係統:來自行業領袖的洞見
- 數字化的線性穩壓器
- 車規與基於V2X的車輛協同主動避撞技術展望
- 數字隔離助力新能源汽車安全隔離的新挑戰
- 汽車模塊拋負載的解決方案
- 車用連接器的安全創新應用
- Melexis Actuators Business Unit
- Position / Current Sensors - Triaxis Hall



