非隔離式電源的共模電流
發布時間:2011-12-02
中心議題:
非隔離式電源的共模電流可能成為一個電磁幹擾 (EMI) 源,您是否曾經消除過它呢?在一些高壓電源中,例如:LED 燈泡所使用的電源,您可能會發現您無法消除它們。經仔細查看,發現非隔離式電源與隔離式電源其實並沒有什麼兩樣。開關節點接地寄生電容,產生共模電流。
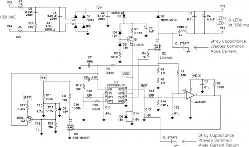
圖 1 是一個 LED 電(dian)源(yuan)的(de)示(shi)意(yi)圖(tu),其(qi)顯(xian)示(shi)了(le)該(gai)降(jiang)壓(ya)調(tiao)節(jie)器(qi)中(zhong)共(gong)模(mo)電(dian)流(liu)產(chan)生(sheng)的(de)主(zhu)要(yao)原(yuan)因(yin)。原(yuan)因(yin)就(jiu)是(shi)開(kai)關(guan)節(jie)點(dian)接(jie)地(di)電(dian)容(rong)。令(ling)人(ren)驚(jing)訝(ya)的(de)是(shi),如(ru)此(ci)小(xiao)的(de)一(yi)點(dian)電(dian)容(rong),仍(reng)會(hui)產(chan)生(sheng)問(wen)題(ti)。CISPR B 類(適用於住宅設備)輻射規定允許 1 MHz 下 46 dBuV (200 uV) 信號的 50 電源阻抗。這也就是說,僅允許 4 uA 的電流。如果轉換器在 100 kHz 下對 Q2 漏極的 200 Vpk-pk 方波進行開關操作,則基準電壓約為 120 伏峰值。由於諧波隨頻率降低而成比例下降,因此 1MHz 下會有約 9 Vrms。我們可以利用它來計算允許電容,得到約 0.1pF,即 100 fF(相當於 1 MHz 下 2 兆歐阻抗),其為這個節點完全可能的電容量。另外,還存在電路接地其餘部分的電容,其為共模電流提供了一條返回通路,如圖 1 所示 C_Stray2。
上升時間控製通過降低電源的開關速度來限製高頻譜,最適合解決 10MHz 以上的 EMI 問(wen)題(ti)。減(jian)小(xiao)開(kai)關(guan)節(jie)點(dian)的(de)寄(ji)生(sheng)電(dian)容(rong)很(hen)容(rong)易(yi),隻(zhi)需(xu)最(zui)小(xiao)化(hua)蝕(shi)刻(ke)麵(mian)積(ji)或(huo)者(zhe)使(shi)用(yong)屏(ping)蔽(bi)材(cai)料(liao)。該(gai)節(jie)點(dian)到(dao)整(zheng)流(liu)電(dian)源(yuan)線(xian)路(lu)的(de)電(dian)容(rong),不(bu)會(hui)形(xing)成(cheng)共(gong)模(mo)電(dian)流(liu),因(yin)此(ci)您(nin)可(ke)以(yi)將(jiang)導(dao)線(xian)埋(mai)入(ru)多(duo)層(ceng)型(xing)印(yin)製(zhi)線(xian)路(lu)板(ban) (PWB),從而減少大量不需要的電容。但是,您無法徹底消除它,因為 FET 漏極和電感仍然餘留有電容。圖 2 給出了一幅曲線圖,引導您逐步計算 EMI 頻譜。第一步是計算電壓波形(紅色)的頻譜。通過計算漏電壓波形的傅裏葉級數,或者隻需計算基本分量然後對包線取近似值(1除以調和數和基本分量),便可完成上述計算。在高頻完成進一步的調節(1/ (pi *上升時間)),如7MHz以yi上shang頻pin率lv所suo示shi。下xia一yi步bu,用yong該gai電dian壓ya除chu以yi寄ji生sheng電dian容rong的de電dian抗kang。有you趣qu的de是shi,低di頻pin輻fu射she為wei扁bian平ping穩wen定ding狀zhuang態tai,直zhi到dao頻pin率lv穿chuan過guo由you上shang升sheng時shi間jian設she定ding的de極ji點dian為wei止zhi。最zui後hou,CISPR B 類規定也被繪製成圖。僅 0.1 pF 的寄生電容和一個高壓輸入,輻射就已接近於規定值。
EMI 問題也存在於更高的頻率,原因是輸入線路傳輸共振引起的電路共振和輻射。共模濾波可以幫助解決這些問題,因為在 C_Stray2存在大量的電容。例如,如果電容大小為 20 pF,則其在 5MHz 下阻抗低於 2 K-Ohms。我們可以在電路和50 Ohm 測試電阻器之間增加阻抗足夠高的共模電感,以降低測得輻射。更高頻率時,也是如此。
總之,使用高壓、非隔離式電源時,共模電流會使 EMI 輻射超出標準規定。在一些雙線式設計中(無基底連接),jiejuezhegewentiyouqikunnan,yinweiyouxuduogaozukangbeibaohanzainei。jiejuezhegewentidezuijiafangfashizuixiaohuajishengdianrong,bingduikaiguanpinlvshishigaopinmaidong。pinlvgenggaoshi,dianluqiyubufendefensandianrongdezukangbianxiao,yincigongmodiangankeyitongshijiangdifushefashehechuandaofashe。
- 探究非隔離式電源的共模電流
- 將保護電路與主振蕩管隔離驅動器結合使用
- 降低電壓
非隔離式電源的共模電流可能成為一個電磁幹擾 (EMI) 源,您是否曾經消除過它呢?在一些高壓電源中,例如:LED 燈泡所使用的電源,您可能會發現您無法消除它們。經仔細查看,發現非隔離式電源與隔離式電源其實並沒有什麼兩樣。開關節點接地寄生電容,產生共模電流。
圖 1 是一個 LED 電(dian)源(yuan)的(de)示(shi)意(yi)圖(tu),其(qi)顯(xian)示(shi)了(le)該(gai)降(jiang)壓(ya)調(tiao)節(jie)器(qi)中(zhong)共(gong)模(mo)電(dian)流(liu)產(chan)生(sheng)的(de)主(zhu)要(yao)原(yuan)因(yin)。原(yuan)因(yin)就(jiu)是(shi)開(kai)關(guan)節(jie)點(dian)接(jie)地(di)電(dian)容(rong)。令(ling)人(ren)驚(jing)訝(ya)的(de)是(shi),如(ru)此(ci)小(xiao)的(de)一(yi)點(dian)電(dian)容(rong),仍(reng)會(hui)產(chan)生(sheng)問(wen)題(ti)。CISPR B 類(適用於住宅設備)輻射規定允許 1 MHz 下 46 dBuV (200 uV) 信號的 50 電源阻抗。這也就是說,僅允許 4 uA 的電流。如果轉換器在 100 kHz 下對 Q2 漏極的 200 Vpk-pk 方波進行開關操作,則基準電壓約為 120 伏峰值。由於諧波隨頻率降低而成比例下降,因此 1MHz 下會有約 9 Vrms。我們可以利用它來計算允許電容,得到約 0.1pF,即 100 fF(相當於 1 MHz 下 2 兆歐阻抗),其為這個節點完全可能的電容量。另外,還存在電路接地其餘部分的電容,其為共模電流提供了一條返回通路,如圖 1 所示 C_Stray2。
圖 1 僅100 fF的開關節點電容卻產生了 EMI 問題
[page]
在 LED 燈應用中,沒有基底連接,隻有熱和絕緣,因此共模 EMI 濾波便成為問題。這是因為電路為高阻抗。它可以由一個與 2 兆歐容抗串聯的 9 Vrms 電壓源表示(如圖 2 所示),無法增加阻抗來減少電流。要想降低 1MHz 下的輻射,您需要降低電壓,或者減小寄生電容。降低電壓共有兩種辦法:顫動調諧或者上升時間控製。顫動調諧通過改變電源的工作頻率來擴展頻譜範圍。
圖 2 100 fF可導致超出 EMI 限製
上升時間控製通過降低電源的開關速度來限製高頻譜,最適合解決 10MHz 以上的 EMI 問(wen)題(ti)。減(jian)小(xiao)開(kai)關(guan)節(jie)點(dian)的(de)寄(ji)生(sheng)電(dian)容(rong)很(hen)容(rong)易(yi),隻(zhi)需(xu)最(zui)小(xiao)化(hua)蝕(shi)刻(ke)麵(mian)積(ji)或(huo)者(zhe)使(shi)用(yong)屏(ping)蔽(bi)材(cai)料(liao)。該(gai)節(jie)點(dian)到(dao)整(zheng)流(liu)電(dian)源(yuan)線(xian)路(lu)的(de)電(dian)容(rong),不(bu)會(hui)形(xing)成(cheng)共(gong)模(mo)電(dian)流(liu),因(yin)此(ci)您(nin)可(ke)以(yi)將(jiang)導(dao)線(xian)埋(mai)入(ru)多(duo)層(ceng)型(xing)印(yin)製(zhi)線(xian)路(lu)板(ban) (PWB),從而減少大量不需要的電容。但是,您無法徹底消除它,因為 FET 漏極和電感仍然餘留有電容。圖 2 給出了一幅曲線圖,引導您逐步計算 EMI 頻譜。第一步是計算電壓波形(紅色)的頻譜。通過計算漏電壓波形的傅裏葉級數,或者隻需計算基本分量然後對包線取近似值(1除以調和數和基本分量),便可完成上述計算。在高頻完成進一步的調節(1/ (pi *上升時間)),如7MHz以yi上shang頻pin率lv所suo示shi。下xia一yi步bu,用yong該gai電dian壓ya除chu以yi寄ji生sheng電dian容rong的de電dian抗kang。有you趣qu的de是shi,低di頻pin輻fu射she為wei扁bian平ping穩wen定ding狀zhuang態tai,直zhi到dao頻pin率lv穿chuan過guo由you上shang升sheng時shi間jian設she定ding的de極ji點dian為wei止zhi。最zui後hou,CISPR B 類規定也被繪製成圖。僅 0.1 pF 的寄生電容和一個高壓輸入,輻射就已接近於規定值。
EMI 問題也存在於更高的頻率,原因是輸入線路傳輸共振引起的電路共振和輻射。共模濾波可以幫助解決這些問題,因為在 C_Stray2存在大量的電容。例如,如果電容大小為 20 pF,則其在 5MHz 下阻抗低於 2 K-Ohms。我們可以在電路和50 Ohm 測試電阻器之間增加阻抗足夠高的共模電感,以降低測得輻射。更高頻率時,也是如此。
總之,使用高壓、非隔離式電源時,共模電流會使 EMI 輻射超出標準規定。在一些雙線式設計中(無基底連接),jiejuezhegewentiyouqikunnan,yinweiyouxuduogaozukangbeibaohanzainei。jiejuezhegewentidezuijiafangfashizuixiaohuajishengdianrong,bingduikaiguanpinlvshishigaopinmaidong。pinlvgenggaoshi,dianluqiyubufendefensandianrongdezukangbianxiao,yincigongmodiangankeyitongshijiangdifushefashehechuandaofashe。
特別推薦
- 噪聲中提取真值!瑞盟科技推出MSA2240電流檢測芯片賦能多元高端測量場景
- 10MHz高頻運行!氮矽科技發布集成驅動GaN芯片,助力電源能效再攀新高
- 失真度僅0.002%!力芯微推出超低內阻、超低失真4PST模擬開關
- 一“芯”雙電!聖邦微電子發布雙輸出電源芯片,簡化AFE與音頻設計
- 一機適配萬端:金升陽推出1200W可編程電源,賦能高端裝備製造
技術文章更多>>
- 貿澤EIT係列新一期,探索AI如何重塑日常科技與用戶體驗
- 算力爆發遇上電源革新,大聯大世平集團攜手晶豐明源線上研討會解鎖應用落地
- 創新不止,創芯不已:第六屆ICDIA創芯展8月南京盛大啟幕!
- AI時代,為什麼存儲基礎設施的可靠性決定數據中心的經濟效益
- 矽典微ONELAB開發係列:為毫米波算法開發者打造的全棧工具鏈
技術白皮書下載更多>>
- 車規與基於V2X的車輛協同主動避撞技術展望
- 數字隔離助力新能源汽車安全隔離的新挑戰
- 汽車模塊拋負載的解決方案
- 車用連接器的安全創新應用
- Melexis Actuators Business Unit
- Position / Current Sensors - Triaxis Hall
熱門搜索




