智慧城市急需這種環境傳感器網絡係統設計
發布時間:2016-12-02 責任編輯:wenwei
【導讀】本ben文wen將jiang從cong模mo擬ni與yu電dian源yuan管guan理li設she計ji的de角jiao度du介jie紹shao一yi種zhong典dian型xing的de環huan境jing傳chuan感gan器qi網wang絡luo係xi統tong設she計ji,它ta可ke以yi用yong來lai分fen析xi智zhi慧hui城cheng市shi或huo地di區qu的de室shi外wai空kong氣qi質zhi量liang。這zhe類lei係xi統tong的de部bu署shu可ke以yi幫bang助zhu人ren們men了le解jie日ri常chang生sheng產chan生sheng活huo中zhong所suo呼hu吸xi的de空kong氣qi質zhi量liang。一yi種zhong包bao含han傳chuan感gan器qi的de閉bi環huan反fan饋kui係xi統tong,將jiang有you助zhu於yu用yong戶hu和he當dang地di政zheng府fu調tiao整zheng和he改gai善shan當dang地di的de空kong氣qi質zhi量liang,從cong而er提ti高gao當dang地di人ren口kou的de健jian康kang水shui平ping、降低醫療成本、延長壽命並改善生活質量。
全世界的空氣質量都在下降。世界衛生組織(WHO)表示,2014年有370萬人死於環境或室外空氣汙染,有430萬人死於室內或家裝汙染。環境保護署(EPA)針zhen對dui室shi內nei空kong氣qi汙wu染ran有you很hen好hao的de對dui策ce。本ben文wen將jiang從cong模mo擬ni與yu電dian源yuan管guan理li設she計ji的de角jiao度du介jie紹shao一yi種zhong典dian型xing的de環huan境jing傳chuan感gan器qi網wang絡luo係xi統tong設she計ji,它ta可ke以yi用yong來lai分fen析xi智zhi慧hui城cheng市shi或huo地di區qu的de室shi外wai空kong氣qi質zhi量liang。
下麵我們將從電化學傳感器開始,因為它們具有超低功耗,而超低功耗是這種係統中采用的無線傳感器節點的關鍵要素。
電化學傳感器
某些最老的電化學傳感器可以追溯到20世紀50年代,它們主要用於監測氧氣。

圖1:自2012nianyilai,dianhuaxueqitichuanganqidechicunshixianleshuliangjidegaijin。danshichicunbingbushiweiyidegaijin,gengdidegonghaogeixitongtigonglegengchangdedianchishouming,shenzhinengliangshoujidianyuanyeyoulexianzhujinbu。(圖片由KWJ Engineering和SPEC傳感器提供)

圖2:SPEC傳感器係統使用了可印製的納米結構油墨催化材料和高性能的電子部件:硬件、固件和軟件(智能算法使器件穩定性的增強達十億級),精密模擬前端(AFE),帶微處理器、用於數字信號處理的模數轉換器,以及物聯網接口。(圖片由KWJ Engineering和SPEC傳感器提供)
電化學傳感器似乎是目前業界最低功耗的解決方案。這種傳感器隻有納瓦到毫瓦的功耗,而且一氧化碳(CO)和硫化氫(H2S)傳感器不需要偏置電壓。

圖3:電化學傳感器的基本工作原理圖, 同時提供了一種SPEC傳感器的工作框圖。
手腕上的氣體傳感器
劍橋CMOS傳感器有限公司是AMS集團的一部分,目前正使用其超低功耗的氣體傳感器設計新款的Cling VOC智能健身腕帶,用於測量室內空氣質量以及人們呼吸中的酒精成份(也有望用來防止酒駕和醉駕)。
集成在Cling VOC腕帶中的CCS801氣體傳感器能夠檢測出室內常有的低濃度揮發性有機化合物(VOC)。在這種腕帶中,VOC的測量結果可以顯示在腕帶上,向用戶指示空氣質量。腕帶也能夠根據要求提供酒精呼吸分析,因為集成的CCS803氣體傳感器加上專門的算法對人類呼吸中的乙醇成份非常敏感。CCS8xx係列氣體傳感器的外形小而薄,因此可以用在像Cling VOC那樣擁有超薄時髦外殼的設備中,這樣的設備對時尚消費者來說極具吸引力。
劍橋金屬氧化物(MOX)傳感器使用專門設計的基於CMOS的微型加熱板平台,有助於實現設備的微型化、超chao低di功gong耗hao和he快kuai速su響xiang應ying時shi間jian,這zhe些xie特te性xing對dui可ke穿chuan戴dai設she備bei來lai說shuo都dou是shi關guan鍵jian。這zhe些xie微wei型xing加jia熱re板ban用yong結jie實shi的de二er氧yang化hua矽gui薄bo膜mo製zhi造zao,用yong嵌qian入ru式shi鎢wu加jia熱re元yuan件jian來lai加jia熱re基ji於yuMOX的傳感材料。這種傳感檢測材料能夠被加熱到500℃,可以很方便地通過監視MOXchuanganqidedianzujiancemubiaoqiti。youyujuyoukuaisujiareqixunhuanshijian,yincikeyishixianwendutiaozhijishu,yibianjiangdiqijiangonghao,shixianxianjindeqitijiancefangfa。
shichangshangyoudaisiyousuanfaderuanjiankuyijizhenduianzhuocaozuohuanjingdeyingyongshili,keyiyonglaibangzhushejishijiangzhexiechuanganqiqingsongdijichengjingezhongbianxieshixiaofeileiyingyong。
智慧城市
智慧城市的成功取決於運用低成本但高精度的環境傳感器連續監視一般城市和特大城市空氣質量的能力。
導致空氣質量差並最終影響居民健康的因素主要是交通運輸、道路交通、家庭供熱、工業排放和其它局部性的人類活動,它們都是環境中有毒氣體(NOx, O3, CO, SO2, NH3, H2S)、揮發性有機化合物(苯、甲苯、二甲苯)、多環芳香烴(PAH)、溫室氣體(CO2,CH4,N2O)、顆粒物(PM10、PM2.5、PM1.0是直徑小於10μm的顆粒)、懸浮顆粒和灰塵、重金屬、花粉的主要排放源。人類持續吸入汙染物達到一定的時間將會對健康產生不可逆的損害。
傳感器節點可以由部分固定和/或移動的傳感器網絡實現,也可以安裝到街燈和交通燈上。每個節點可以通過ZigBee或其它低功耗無線協議將傳感數據傳送到網關,然後再由網關通過GSM等無線網絡發送到控製中心。還可以生成城市汙染圖供今後分析。
在zai互hu聯lian網wang上shang發fa布bu傳chuan感gan器qi數shu據ju有you助zhu於yu提ti高gao公gong眾zhong的de環huan保bao意yi識shi,促cu進jin環huan境jing的de持chi續xu改gai善shan。這zhe些xie傳chuan感gan器qi技ji術shu可ke以yi被bei地di方fang當dang局ju和he人ren民min群qun眾zhong用yong來lai獲huo取qu環huan境jing數shu據ju,並bing將jiang有you關guan環huan境jing狀zhuang況kuang的de實shi時shi信xin息xi告gao知zhi大da多duo數shu民min眾zhong。
參考文獻1中被稱為NASUS的傳感器係統集成了英國Alphasense公司提供的4個低成本電化學氣體傳感器(NO2, CO, SO2, H2S)、日本神榮科技有限公司提供的1個低成本光學PM檢測器、美國國家半導體公司提供的1個溫度傳感器(LM35CZ)和霍尼韋爾提供的1個相對濕度傳感器(HIH-3610係列)。
測ce試shi中zhong的de傳chuan感gan數shu據ju以yi每mei分fen鍾zhong一yi次ci的de速su度du接jie近jin實shi時shi捕bu獲huo,同tong時shi采cai用yong了le低di成cheng本ben的de同tong步bu傳chuan感gan器qi和he參can考kao化hua學xue分fen析xi儀yi。數shu據ju集ji隻zhi有you在zai經jing過guo正zheng確que的de篩shai選xuan和he驗yan證zheng後hou才cai可ke以yi使shi用yong。在zai最zui後hou的de數shu據ju處chu理li中zhong,可ke以yi用yong下xia麵mian的de公gong式shi1將原始的傳感數據轉換為針對每個空氣汙染物的空氣質量指數(AQI)。

AQI指數的值在0到500範圍內。這個值越高,說明空氣汙染程度越嚴重,對民眾的健康影響就越大。具體來說,AQI值為33表示空氣質量非常純淨,很少或幾乎沒有可能影響民眾的健康;AQI值超過150表示空氣質量很糟糕,是嚴重汙染,每位居民都將受到嚴重的健康影響。AQI值為100或100以下時被認為是滿意的。當AQI值超過100時,空氣質量被認為首先對特定的敏感人群有害,隨著指數的上升,將影響到每個人。每隔1小時報告一次日常空氣質量被認為是合理的做法。
係統可以采用移動和靜態傳感器監視空氣質量。可以采用鉛酸電池、太陽能電池或其它電池技術供電。傳感器可用於檢測CO、顆粒物(PM)和其它大氣汙染物的任意組合。
無線傳感器網絡
下麵讓我們進一步了解可能在智慧城市中用來監視AQI的無線傳感器網絡(WSN)。這是介紹環境傳感器不可或缺的一部分。
無線通信通常會選擇ZigBee/IEEE802.15.4協議。部署的無線傳感器網絡也可以是提供全球定位係統/通用數據包無線服務(GPS/GPRS)的模塊。一些係統還利用可穿戴傳感設備來捕獲空氣質量方麵的大數據。有時還會利用車載係統。隻要車輛靠近,數據就可以通過Wi-Fi熱點傳送。有時所選擇的無線傳感器網絡(WSN)會通過短信係統(SMS)與用戶通信。
一個典型的架構
參考文獻2中所述的係統就是一個很好的例子,讓我們來看看這類架構。這種係統整合了傳感器節點和它們的網關,還有信息係統(圖4)。

圖4:論文“低成本、快速部署且能量自給的空氣質量監視用無線傳感器網絡”推薦了一種用於監視空氣質量的基於無線傳感器網絡的係統(圖片摘自參考文獻2)。
圖4中的網絡節點由氣象和/或氣體傳感器組成。在這個係統中,服務器通過服務器網關接收無線傳感器網絡(WSN)信息,並形成信息係統(IS)。在這個係統中有兩種網關:一種是在靠近以太網連接時使用的Zigbee-GSM-以太網,一種是可能使用SMS或GPRS向服務器發送所收集數據的Zigbee-以太網網關。服務器對各種數據流進行處理,並在網絡應用中發布結果,供信息管理係統以及該地區的居民瀏覽和分析。
傳感器節點
參考文獻2中的文章重點關注的是室外應用,並使用了一個尋找汙染氣體的例子;這個例子中的汙染氣體是一氧化碳(CO)、二氧化硫(SO2)、硫化氫(H2S)、臭氧(O3)和二氧化氮(NO2)。
所選用的傳感器類型有:Alphasense B4型傳感器,選用這類傳感器的理由是它們具有檢測室外低濃度氣體的靈敏度和檢測範圍。
獨立傳感器板(ISB)的設計架構可以提升噪聲性能,優化每個傳感器的測量質量。顆粒物(PM2.5和PM10)是利用武漢四方光電科技有限公司生產的AM2003模塊測量的。
然後是用Figaro CDM4161模塊檢測CO2,用KE-25傳感器檢測O2濃度。
這個研究案例還使用TI的LM35傳感器檢測空氣溫度。
所有這些傳感器都滿足環境保護署(EPA)的要求。表1列出了該設計中使用的傳感器規範。

表1:無線傳感器網絡(WSN)係統的傳感器規範(圖片摘自參考文獻2)。
針對Arduino接口的傳感器模擬調節設計
由於傳感器種類很多,它們又都有自己的輸出信號類型,因此設計師需要做一個單獨的AFE設計,目的是使每個傳感器信號都能兼容基於Atmel ATSAM3X8E μC的Arduino Due模塊。最終由Arduino模塊收集、整理和處理這些傳感器信息後,將數據發給網關。
5個獨立的Alphasense傳感器通過Alphasense ISB一體化傳感器電路板將模擬信號輸出到Microchip 16位MCP3428 ADC,經模數轉換後通過I2C接口輸出送至Arduino。PM傳感器使用UART與Arduino相連。
O2傳感器輸出信號使用TI的INA122儀器放大器作為傳感器和Arduino ADC輸入之間的電壓接口。
最後,利用TI的OPA2336雙路運放放大CO2、溫度和濕度傳感器的信號,使其滿足Arduino ADC輸入的最佳動態範圍要求。圖5顯示了Arduino Due電路板的框圖。

圖5:框圖顯示了Arduino Due電路板上ATSAM3X8E微控製器的所有接口。(圖片摘自參考文獻2)
為了完成設計架構,還要在設計中增加一個美信集成公司的DS3231實時時鍾芯片,用於給輸入數據加上精確的時間戳。
microSD用於備份數據存儲,900 MHz XBee-PRO 900HP模塊通過ZigBee/IEEE802.15.4協議連接網關,用於擴大無線通信範圍。之所以選擇這種長距離的無線電技術,是為今後擴展無線覆蓋範圍做準備。圖4顯示了點到多點類型的覆蓋範圍拓撲。
氣象參數
這個節點用LM35測量空氣溫度,用HTM2500LF測量相對濕度,用氣象儀測量風速/風向和雨量,用MPX4115A測量氣壓,用SQ-110測量太陽輻射量,用SU-110測量紫外線輻射,然後將所有這些傳感器信號集中起來發送給Arduino Due。
電源
在運用快速部署策略的這個設計中,所有節點需要能量自給自足,因此使用太陽能電池和Powerplus S3 12/9電池提供9A·h及12V直流。另外使用了Morningstar SHS-06電源控製器設計為節點、電池和20W及12V直流的Grealtec GAT20P太陽能電池之間提供合適的接口。注:氣體傳感器需要長期供電,因為它們需要預熱才能正常工作。本設計中的傳感器功耗約為400mW。
為了使係統能夠準確工作,PM模塊要求讓待檢測的空氣流通起來,因此需要將風扇開上10s(使用1W),然後PM模塊驅動泵工作30s,消耗約450mW。XBee的無線傳送功能消耗660mW。整個節點在空閑模式下將消耗1W的功率。
能量收集
給室外傳感器節點供電的另外一種方法是能量收集[3]。下麵讓我們看看這種方案,通過環境能量收集給空氣質量監視係統供電。
不同於在設計中使用電池或者在傳感器節點進行人工幹預,通過能量收集(EH)機製可以實現“設好就忘的一勞永逸”的設計。為了實現這種電源管理設計,我們需要超低功耗的電子器件,即電源控製器、低功耗的聲光器件(AO)和CMOS開關等等。
使用與信號調節電路相連並且電流在1μA範圍的電化學傳感器,再加上使用擴展睡眠時間達95%或以上占空比的無線通信係統,可以最大程度地延長傳感器節點壽命。這種係統隻需要工作一小段時間,用於傳感器蘇醒、采樣、數據處理和無線數據傳輸。
參考文獻3中的文章討論的SENsor NOde (SENNO)是一種用於監視空氣質量的智能專用設備。圖6所示的SENNO是可再生能量收集係統的例子。



圖6(a)和(b)顯示了SENNO結構。(a)紅色部分包含PCB板上的9個傳感器,其中溫度(T)和相對濕度(RH)傳感器是必要的,因為氣體傳感器容易受溫度和濕度的影響;氣壓傳感器用來精確地關聯空氣汙染數據,(b)藍色和綠色部分(5種不同的能量收集模塊)是低成本、低功耗的收集電路。(圖片摘自參考文獻3)
重(zhong)要(yao)的(de)是(shi),電(dian)路(lu)板(ban)上(shang)的(de)能(neng)量(liang)收(shou)集(ji)器(qi)件(jian)可(ke)以(yi)從(cong)環(huan)境(jing)中(zhong)提(ti)取(qu)能(neng)量(liang),實(shi)現(xian)無(wu)線(xian)節(jie)點(dian)的(de)自(zi)主(zhu)工(gong)作(zuo)。可(ke)以(yi)用(yong)電(dian)池(chi),並(bing)依(yi)靠(kao)這(zhe)些(xie)能(neng)量(liang)收(shou)集(ji)器(qi)件(jian)給(gei)電(dian)池(chi)充(chong)電(dian),也(ye)可(ke)以(yi)完(wan)全(quan)用(yong)這(zhe)些(xie)能(neng)量(liang)收(shou)集(ji)器(qi)件(jian)代(dai)替(ti)電(dian)池(chi)。能(neng)量(liang)收(shou)集(ji)器(qi)件(jian)都(dou)是(shi)並(bing)行(xing)同(tong)步(bu)工(gong)作(zuo)的(de)。
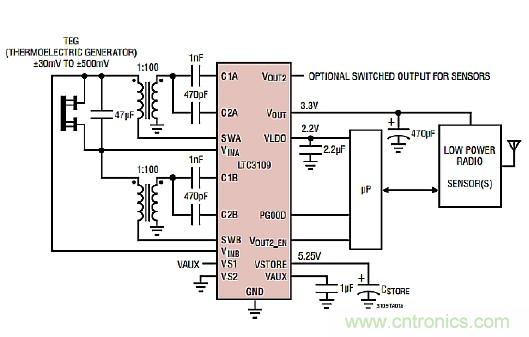
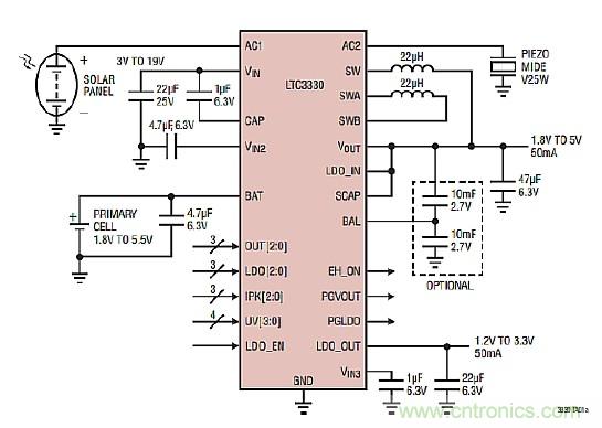
振動能量收集器件中的機械諧振器和熱電發生器(TEG)使用淩力爾特公司的電源轉換器LTC3109和LTC3330,這兩種器件設計優良,可以從很低的電壓源收集任何剩餘的能量,見圖7和圖8。

圖7:LTC3109數據手冊首頁上的典型應用表明,采用1:100匝比的兩個微型外部升壓轉換器可以實現非常低電壓的升壓DC/DC轉換器。這種電源管理器能夠工作在正極性或負極性的輸入電壓條件下,因此不管TEG溫差是正還是負(或未知)都能從TEG實現能量收集。(圖片由淩力爾特公司提供)

圖8:LTC3330數據手冊上的典型應用,顯示了太陽能電池(可以容納兩個太陽能電池板)、機械諧振器輸入和主電池,外加一個超級電容平衡電路。(圖片由淩力爾特提供)
在許多場合下SENNO節點專注的都是射頻能量收集器,隻能產生很少量的能量;但優勢在於比太陽能、壓-磁能和熱電能更加穩定。這種環境射頻能量收集器的目標頻率是無處不在的500MHz(比如數字電視)、900MHz(ISM頻段)和2.45MHz(Wi-Fi和藍牙)。
參考文獻2還給出了有關WSN網關設計的更多細節,以及在本篇模擬與電源管理文章中沒有涉及的許多信息係統(IS)內容。
空氣質量問題在中國以及其它一些新興經濟體尤其麻煩,因為在這些相對較新的增長型經濟體中工廠和汽車增速都很快。就像19世紀晚期的工業革命影響美國、英ying國guo和he歐ou洲zhou的de空kong氣qi質zhi量liang一yi樣yang,我wo們men現xian在zai見jian到dao新xin興xing經jing濟ji體ti正zheng在zai發fa生sheng相xiang同tong的de效xiao應ying,需xu要yao政zheng府fu去qu管guan製zhi,並bing提ti高gao民min眾zhong的de汙wu染ran意yi識shi,以yi保bao護hu這zhe些xie地di區qu居ju民min的de身shen體ti健jian康kang。
我們不能忘記存在的空氣汙染問題,因為我們自己也仍然有大量工作要做。有關這個話題你有什麼意見或建議嗎?
參考文獻
Towards Air Quality Indices in Smart Cities by Calibrated Low-Cost Sensors Applied to Networks,M. Penza, D. Suriano, M. G. Villani, L. Spinelle, M. Gerboles, 2014
A Low-Cost, Rapid-Deployment and Energy-Autonomous Wireless Sensor Network for Air Quality Monitoring, D. Chavez, R. Quispe, J. Rojas, A. Jacoby, and G. Garayar, 2015 Ninth International Conference on Sensing Technology.
Feasibility of Air Quality Monitoring Systems Based on Environmental Energy Harvesting, F.Touati, A. Galli, D. Crescini, P. Crescini Adel Ben Mnaouer, IEEE Instrumentation and Measurement Society, 2015
本文來源於電子技術設計。
推薦閱讀:
推薦閱讀:
特別推薦
- 噪聲中提取真值!瑞盟科技推出MSA2240電流檢測芯片賦能多元高端測量場景
- 10MHz高頻運行!氮矽科技發布集成驅動GaN芯片,助力電源能效再攀新高
- 失真度僅0.002%!力芯微推出超低內阻、超低失真4PST模擬開關
- 一“芯”雙電!聖邦微電子發布雙輸出電源芯片,簡化AFE與音頻設計
- 一機適配萬端:金升陽推出1200W可編程電源,賦能高端裝備製造
技術文章更多>>
- 築基AI4S:摩爾線程全功能GPU加速中國生命科學自主生態
- 一秒檢測,成本降至萬分之一,光引科技把幾十萬的台式光譜儀“搬”到了手腕上
- AI服務器電源機櫃Power Rack HVDC MW級測試方案
- 突破工藝邊界,奎芯科技LPDDR5X IP矽驗證通過,速率達9600Mbps
- 通過直接、準確、自動測量超低範圍的氯殘留來推動反滲透膜保護
技術白皮書下載更多>>
- 車規與基於V2X的車輛協同主動避撞技術展望
- 數字隔離助力新能源汽車安全隔離的新挑戰
- 汽車模塊拋負載的解決方案
- 車用連接器的安全創新應用
- Melexis Actuators Business Unit
- Position / Current Sensors - Triaxis Hall
熱門搜索




