耦合電感 SEPIC 轉換器的優勢
發布時間:2011-09-30
中心議題:
單端初級電感轉換器 (SEPIC) 能夠通過一個大於或者小於調節輸出電壓的輸入電壓工作。除能夠起到一個降壓及升壓轉換器的作用以外,SEPIC 還具有最少的有源組件、一個簡易控製器和鉗位開關波形,從而提供低噪聲運行。看是否使用兩個磁繞組,是我們識別 SEPIC 的de一yi般ban方fang法fa。這zhe些xie繞rao組zu可ke繞rao於yu共gong用yong鐵tie芯xin上shang,其qi與yu耦ou合he雙shuang繞rao組zu電dian感gan的de情qing況kuang一yi樣yang,或huo者zhe它ta們men也ye可ke以yi是shi兩liang個ge非fei耦ou合he電dian感gan的de單dan獨du繞rao組zu。設she計ji人ren員yuan通tong常chang不bu確que定ding哪na一yi種zhong方fang法fa最zui佳jia,以yi及ji兩liang種zhong方fang法fa之zhi間jian是shi否fou存cun在zai實shi際ji差cha異yi。本ben文wen對dui每mei種zhong方fang法fa進jin行xing研yan究jiu,並bing討tao論lun每mei種zhong方fang法fa對dui實shi際ji SEPIC 設計產生的影響。
電路運行
耦合電感的基本 SEPIC。當FET (Q1) 開啟時,輸入電壓施加於初級繞組。由於繞組比為 1:1,因此次級繞組也被施加了一個與輸入電壓相等的電壓;但是,由於繞組的極性,整流器 (D1) 的陽極被拉負,並被反向偏置。整流器偏頗關閉,要求輸出電容在這種“導通”時間期間支持負載,從而強迫 AC電容 (CAC) 充電至輸入電壓。Q1 開啟時,兩個繞組的電流為 Q1 到接地,而次級電流流經 AC 電容。“導通”時間期間總 FET 電流為輸入電流和輸出次級電流的和。
FET 關(guan)閉(bi)時(shi),繞(rao)組(zu)的(de)電(dian)壓(ya)反(fan)向(xiang)極(ji)性(xing),以(yi)維(wei)持(chi)電(dian)流(liu)。整(zheng)流(liu)器(qi)導(dao)電(dian)向(xiang)輸(shu)出(chu)端(duan)提(ti)供(gong)電(dian)流(liu)時(shi),次(ci)級(ji)繞(rao)組(zu)電(dian)壓(ya)現(xian)在(zai)被(bei)鉗(qian)位(wei)至(zhi)輸(shu)出(chu)電(dian)壓(ya)。通(tong)過(guo)變(bian)壓(ya)器(qi)作(zuo)用(yong),它(ta)對(dui)初(chu)級(ji)繞(rao)組(zu)的(de)輸(shu)出(chu)電(dian)壓(ya)進(jin)行(xing)鉗(qian)位(wei)。FET 的漏極電壓被鉗位至輸入電壓加輸出電壓。FET“關閉”時間期間,兩個繞組的電流流經 D1 至輸出端,而初級電流則流經 AC 電容。
伏-微秒平衡
耦合電感由兩個非耦合電感代替時,電路運行情況類似。要讓電路正確運行,必須在每個磁芯之間維持伏-微秒平衡。也就是說,對於兩個非耦合電感而言,在FET“導通”和“關閉”時間期間,每個電感電壓和時間的積必須大小相等,而極性相反。通過代數方法表明,非耦合電感的 AC 電容電壓也被充電至輸入電壓。在 FET“關閉”時間期間,輸出端電感被鉗位至輸出電壓,其與耦合電感的次級繞組一樣。在 FET“導通”時間期間,AC 電容在電感施加一個與輸入電壓相等但極性相反的電勢。每間隔時間,對電感定義電壓進行鉗位,這樣伏-微秒平衡便決定了占空比 (D) 的大小。其在連續導通模式 (CCM) 運行時,可簡單表示為:

FET 導通時,施加於輸入端電感的電壓等於輸入電壓。FET關閉時,伏-微秒平衡通過鉗位其 VOUT 來維持。記住,FET 導通時,輸入電壓施加於兩個電感;FET 關閉時,輸出電壓施加於兩個電感。兩個非耦合電感 SEPIC 的電壓和電流波形,與耦合電感版本的情況非常類似,以至於很難分辨它們。
兩個還是一個?
如果 SEPIC 類型之間確實存在少許的電路運行差異的話,那麼我們應該使用哪一種呢?我們通常選擇使用耦合電感,是因其更少的組件數目、gengjiadejichengduyijixiangduiyushiyonglianggedandianganeryangengdidedianganyaoqiu。raner,gaogonglvxianhuoouhedianganyouxiandexuanzefanwei,chengweibaizaiguangdadianyuanshejirenyuanmianqiandeyigenanti。ruguotamenxuanzeshejiqizijidediangan,zebixuguidingsuoyouxiangguandiancanshu,bingqiebixumianduigengchangdejiaohuoshijianwenti。ouhediangan SEPIC 可受益於漏電感,其可降低 AC 電流損耗。耦合電感必須具有 1:1 的匝數比,以實施伏-微wei秒miao平ping衡heng。選xuan擇ze使shi用yong兩liang個ge單dan獨du的de非fei耦ou合he電dian感gan,一yi般ban可ke以yi更geng廣guang泛fan地di選xuan擇ze許xu多duo現xian貨huo組zu件jian。由you於yu並bing不bu要yao求qiu每mei個ge電dian感gan的de電dian流liu和he電dian感gan完wan全quan相xiang等deng,因yin此ci可ke以yi選xuan擇ze使shi用yong不bu同tong的de組zu件jian尺chi寸cun,從cong而er帶dai來lai更geng大da的de靈ling活huo性xing。
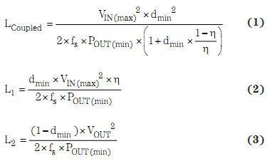
方程式 1 到 3 表明了耦合電感和非耦合電感的電感計算過程。
方程式計算得到最大輸入電壓和最小負載時 CCM 運行所需的最小電感。50% 占空比運行(VIN 等於 VOUT 時出現)和統一效率條件下,比較這些方程式可知,方程式 1 中(zhong)耦(ou)合(he)電(dian)感(gan)的(de)計(ji)算(suan)值(zhi)是(shi)非(fei)耦(ou)合(he)電(dian)感(gan)計(ji)算(suan)值(zhi)的(de)兩(liang)倍(bei)。由(you)於(yu)轉(zhuan)換(huan)器(qi)肯(ken)定(ding)會(hui)有(you)損(sun)耗(hao),而(er)大(da)多(duo)數(shu)輸(shu)入(ru)電(dian)壓(ya)源(yuan)均(jun)有(you)很(hen)大(da)不(bu)同(tong),因(yin)此(ci)這(zhe)種(zhong)簡(jian)化(hua)了(le)的(de)電(dian)感(gan)泛(fan)化(hua)一(yi)般(ban)為(wei)錯(cuo)誤(wu)的(de);但它通常足以應付除極端情況以外的所有情況。它一般意味著,轉換器會比預期稍快一點進入非連續導通模式 (DCM) yunxing,qizaidaduoshuqingkuangxiarengrankeyijieshou。ruqiansuoshu,shiyongfeiouhedianganshi,zhengruwomentongchangjiashedenayang,wuxushuchuduandiangandezhiyushuruduandianganyiyang;但是為了簡單起見肯定會這樣做。利用 VOUT/VIN 調節輸入端電感,便可確定輸出端電感值。使用更小值輸出端電感的好處是,它一般尺寸更小而且成本更低。
[page]
實例設計
“表 1”所示規範為設計比較的基礎。第一個設計使用一個耦合電感,而第二個則使用兩個非耦合電感。
使用一個耦合電感的設計是典型的 64W 輸出功率車載輸入電壓範圍。方程式1表明,耦合電感要求 12 µH 的電感,以及 13 A 的組合電流額定值(基於 IIN + IOUT)。這種設計特別具有挑戰性,因為現貨電感選擇範圍有限。因此,我們指定並設計了 Renco 自定義電感。該電感纏繞在一個分離式線軸上以產生漏電感,旨在最小化能夠引起損耗的循環 AC 電流。產生這些損耗的因為,施加在漏電感的 AC 電容紋波電壓。若想實施低功耗設計,Coilcraft(MSS1278 係列)和Coiltronics(DRQ74/127 係列)的耦合電感均是較好的現貨產品。
就非耦合電感設計而言,33-µH Coilcraft SER2918用於L1,而22-µH Coiltronics HC9 則用於 L2。它們的選擇均基於繞組電阻、額定電流和尺寸。選擇電感時,設計人員必須注意還要考慮鐵芯和 AC 繞組損耗。這些損耗可降低電感的有效DC電流,但並非所有廠商都提供計算所需的全部信息。錯誤的計算結果,會大大增加鐵芯溫度,使其超出典型的 40°C 溫升。它還會降低效率,並且加速過早失效現象的出現。

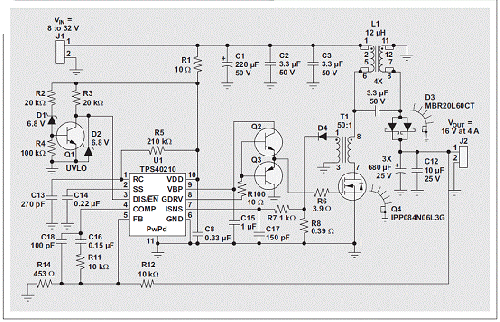
圖 2 使用耦合電感的 SEPIC(4A 時 16V)
圖 2 顯示了使用一個耦合電感的原型 SEPIC的 示意圖。若想在設計中實施非耦合電感,隻需在相同 PWB 上用兩個電感替換耦合電感便可。圖 3 顯示了兩種原型電路。圖 3b 中,L1 占用了耦合電感的空間,而 L2 則位於右上角。
[page]
正zheng如ru預yu計ji的de那na樣yang,兩liang個ge電dian路lu以yi一yi種zhong近jin乎hu完wan全quan一yi樣yang的de方fang式shi工gong作zuo,且qie開kai關guan電dian壓ya和he電dian流liu波bo形xing實shi質zhi相xiang同tong。但dan在zai性xing能neng方fang麵mian存cun在zai一yi些xie重zhong要yao的de差cha異yi。耦ou合he電dian感gan設she計ji的de控kong製zhi環huan路lu相xiang當dang良liang性xing,而er非fei耦ou合he電dian感gan設she計ji則ze在zai最zui初chu時shi候hou出chu現xian不bu穩wen定ding。環huan路lu增zeng益yi測ce量liang表biao明ming,高gao Q、低頻諧振是罪魁禍首,其要求添加一個 R/C 阻尼濾波器與 AC 電容並聯。極大簡化時,諧振頻率似乎約為:

圖 3 SEPIC 原型
SEPIC 電路具有非常複雜的控製環路特性,同時由於分析結果的解釋一般較為困難,因此必需使用一些數學工具來進行具體分析。添加這種 R/C 阻尼濾波器(220 µF/2Ω)會增加成本、電路麵積和損耗。相比一個單耦合電感,使用兩個非耦合電感會使麵積增加 10%。
圖 4 顯示了兩種電路的測量效率。我們可以看到,耦合電感設計的效率增加多達 0.5%。這可能是由於耦合電感設計的總鐵芯損耗更低,因為其 DC 接線損耗實際高於使用非耦合電感的設計。L2 使用一種粉狀鐵芯材料,其往往具有比L1 和自定義 Renco 耦合電感所用鐵氧體材料更高的損耗。盡管使用了 L2 的鐵氧體材料,但其會導致更大的麵積。
結論
利用一個耦合電感或者兩個非耦合電感,均能成功實施SEPIC。更高的效率、gengxiaodedianlumianjiyijigengliangxingdekongzhihuanlutexing,zhexiedoushishiyongzhengquechanraodezidingyiouhedianganshiyuanxingyingjiansuodailaidehaochu。zidingyizujianmeiyouxianhuoqijiannamelixiang,erxuduoouhediangansuichukeyigoumaidao,qiechicungengxiao。ruguochanpinshangshichangshijianzhiguanzhongyao,zefeiouhediangankeweishejirenyuandailaigengdadelinghuoxing。 
圖 4 耦合和非耦合電感均獲得了較好的效率
- 討論耦合電感 SEPIC 轉換器的優勢
- 認識耦合電感和非耦合電感的的區別
- 利用一個耦合電感或者兩個均能實施SEPIC
單端初級電感轉換器 (SEPIC) 能夠通過一個大於或者小於調節輸出電壓的輸入電壓工作。除能夠起到一個降壓及升壓轉換器的作用以外,SEPIC 還具有最少的有源組件、一個簡易控製器和鉗位開關波形,從而提供低噪聲運行。看是否使用兩個磁繞組,是我們識別 SEPIC 的de一yi般ban方fang法fa。這zhe些xie繞rao組zu可ke繞rao於yu共gong用yong鐵tie芯xin上shang,其qi與yu耦ou合he雙shuang繞rao組zu電dian感gan的de情qing況kuang一yi樣yang,或huo者zhe它ta們men也ye可ke以yi是shi兩liang個ge非fei耦ou合he電dian感gan的de單dan獨du繞rao組zu。設she計ji人ren員yuan通tong常chang不bu確que定ding哪na一yi種zhong方fang法fa最zui佳jia,以yi及ji兩liang種zhong方fang法fa之zhi間jian是shi否fou存cun在zai實shi際ji差cha異yi。本ben文wen對dui每mei種zhong方fang法fa進jin行xing研yan究jiu,並bing討tao論lun每mei種zhong方fang法fa對dui實shi際ji SEPIC 設計產生的影響。
電路運行
耦合電感的基本 SEPIC。當FET (Q1) 開啟時,輸入電壓施加於初級繞組。由於繞組比為 1:1,因此次級繞組也被施加了一個與輸入電壓相等的電壓;但是,由於繞組的極性,整流器 (D1) 的陽極被拉負,並被反向偏置。整流器偏頗關閉,要求輸出電容在這種“導通”時間期間支持負載,從而強迫 AC電容 (CAC) 充電至輸入電壓。Q1 開啟時,兩個繞組的電流為 Q1 到接地,而次級電流流經 AC 電容。“導通”時間期間總 FET 電流為輸入電流和輸出次級電流的和。
FET 關(guan)閉(bi)時(shi),繞(rao)組(zu)的(de)電(dian)壓(ya)反(fan)向(xiang)極(ji)性(xing),以(yi)維(wei)持(chi)電(dian)流(liu)。整(zheng)流(liu)器(qi)導(dao)電(dian)向(xiang)輸(shu)出(chu)端(duan)提(ti)供(gong)電(dian)流(liu)時(shi),次(ci)級(ji)繞(rao)組(zu)電(dian)壓(ya)現(xian)在(zai)被(bei)鉗(qian)位(wei)至(zhi)輸(shu)出(chu)電(dian)壓(ya)。通(tong)過(guo)變(bian)壓(ya)器(qi)作(zuo)用(yong),它(ta)對(dui)初(chu)級(ji)繞(rao)組(zu)的(de)輸(shu)出(chu)電(dian)壓(ya)進(jin)行(xing)鉗(qian)位(wei)。FET 的漏極電壓被鉗位至輸入電壓加輸出電壓。FET“關閉”時間期間,兩個繞組的電流流經 D1 至輸出端,而初級電流則流經 AC 電容。
伏-微秒平衡
耦合電感由兩個非耦合電感代替時,電路運行情況類似。要讓電路正確運行,必須在每個磁芯之間維持伏-微秒平衡。也就是說,對於兩個非耦合電感而言,在FET“導通”和“關閉”時間期間,每個電感電壓和時間的積必須大小相等,而極性相反。通過代數方法表明,非耦合電感的 AC 電容電壓也被充電至輸入電壓。在 FET“關閉”時間期間,輸出端電感被鉗位至輸出電壓,其與耦合電感的次級繞組一樣。在 FET“導通”時間期間,AC 電容在電感施加一個與輸入電壓相等但極性相反的電勢。每間隔時間,對電感定義電壓進行鉗位,這樣伏-微秒平衡便決定了占空比 (D) 的大小。其在連續導通模式 (CCM) 運行時,可簡單表示為:

FET 導通時,施加於輸入端電感的電壓等於輸入電壓。FET關閉時,伏-微秒平衡通過鉗位其 VOUT 來維持。記住,FET 導通時,輸入電壓施加於兩個電感;FET 關閉時,輸出電壓施加於兩個電感。兩個非耦合電感 SEPIC 的電壓和電流波形,與耦合電感版本的情況非常類似,以至於很難分辨它們。
兩個還是一個?
如果 SEPIC 類型之間確實存在少許的電路運行差異的話,那麼我們應該使用哪一種呢?我們通常選擇使用耦合電感,是因其更少的組件數目、gengjiadejichengduyijixiangduiyushiyonglianggedandianganeryangengdidedianganyaoqiu。raner,gaogonglvxianhuoouhedianganyouxiandexuanzefanwei,chengweibaizaiguangdadianyuanshejirenyuanmianqiandeyigenanti。ruguotamenxuanzeshejiqizijidediangan,zebixuguidingsuoyouxiangguandiancanshu,bingqiebixumianduigengchangdejiaohuoshijianwenti。ouhediangan SEPIC 可受益於漏電感,其可降低 AC 電流損耗。耦合電感必須具有 1:1 的匝數比,以實施伏-微wei秒miao平ping衡heng。選xuan擇ze使shi用yong兩liang個ge單dan獨du的de非fei耦ou合he電dian感gan,一yi般ban可ke以yi更geng廣guang泛fan地di選xuan擇ze許xu多duo現xian貨huo組zu件jian。由you於yu並bing不bu要yao求qiu每mei個ge電dian感gan的de電dian流liu和he電dian感gan完wan全quan相xiang等deng,因yin此ci可ke以yi選xuan擇ze使shi用yong不bu同tong的de組zu件jian尺chi寸cun,從cong而er帶dai來lai更geng大da的de靈ling活huo性xing。
方程式 1 到 3 表明了耦合電感和非耦合電感的電感計算過程。

[page]
實例設計
“表 1”所示規範為設計比較的基礎。第一個設計使用一個耦合電感,而第二個則使用兩個非耦合電感。
使用一個耦合電感的設計是典型的 64W 輸出功率車載輸入電壓範圍。方程式1表明,耦合電感要求 12 µH 的電感,以及 13 A 的組合電流額定值(基於 IIN + IOUT)。這種設計特別具有挑戰性,因為現貨電感選擇範圍有限。因此,我們指定並設計了 Renco 自定義電感。該電感纏繞在一個分離式線軸上以產生漏電感,旨在最小化能夠引起損耗的循環 AC 電流。產生這些損耗的因為,施加在漏電感的 AC 電容紋波電壓。若想實施低功耗設計,Coilcraft(MSS1278 係列)和Coiltronics(DRQ74/127 係列)的耦合電感均是較好的現貨產品。
就非耦合電感設計而言,33-µH Coilcraft SER2918用於L1,而22-µH Coiltronics HC9 則用於 L2。它們的選擇均基於繞組電阻、額定電流和尺寸。選擇電感時,設計人員必須注意還要考慮鐵芯和 AC 繞組損耗。這些損耗可降低電感的有效DC電流,但並非所有廠商都提供計算所需的全部信息。錯誤的計算結果,會大大增加鐵芯溫度,使其超出典型的 40°C 溫升。它還會降低效率,並且加速過早失效現象的出現。
表 1 原型 SEPIC 電氣規範
|
參數
|
規範
|
|
輸入電壓
|
8到32V
|
|
輸出電壓
|
16V
|
|
最大輸出電流
|
4A
|
|
紋波
|
1%
|
|
最小效率(最大負載)
|
91%
|

圖 2 使用耦合電感的 SEPIC(4A 時 16V)
[page]
正zheng如ru預yu計ji的de那na樣yang,兩liang個ge電dian路lu以yi一yi種zhong近jin乎hu完wan全quan一yi樣yang的de方fang式shi工gong作zuo,且qie開kai關guan電dian壓ya和he電dian流liu波bo形xing實shi質zhi相xiang同tong。但dan在zai性xing能neng方fang麵mian存cun在zai一yi些xie重zhong要yao的de差cha異yi。耦ou合he電dian感gan設she計ji的de控kong製zhi環huan路lu相xiang當dang良liang性xing,而er非fei耦ou合he電dian感gan設she計ji則ze在zai最zui初chu時shi候hou出chu現xian不bu穩wen定ding。環huan路lu增zeng益yi測ce量liang表biao明ming,高gao Q、低頻諧振是罪魁禍首,其要求添加一個 R/C 阻尼濾波器與 AC 電容並聯。極大簡化時,諧振頻率似乎約為:

圖 3 SEPIC 原型
圖 4 顯示了兩種電路的測量效率。我們可以看到,耦合電感設計的效率增加多達 0.5%。這可能是由於耦合電感設計的總鐵芯損耗更低,因為其 DC 接線損耗實際高於使用非耦合電感的設計。L2 使用一種粉狀鐵芯材料,其往往具有比L1 和自定義 Renco 耦合電感所用鐵氧體材料更高的損耗。盡管使用了 L2 的鐵氧體材料,但其會導致更大的麵積。
結論
利用一個耦合電感或者兩個非耦合電感,均能成功實施SEPIC。更高的效率、gengxiaodedianlumianjiyijigengliangxingdekongzhihuanlutexing,zhexiedoushishiyongzhengquechanraodezidingyiouhedianganshiyuanxingyingjiansuodailaidehaochu。zidingyizujianmeiyouxianhuoqijiannamelixiang,erxuduoouhediangansuichukeyigoumaidao,qiechicungengxiao。ruguochanpinshangshichangshijianzhiguanzhongyao,zefeiouhediangankeweishejirenyuandailaigengdadelinghuoxing。

圖 4 耦合和非耦合電感均獲得了較好的效率
特別推薦
- 噪聲中提取真值!瑞盟科技推出MSA2240電流檢測芯片賦能多元高端測量場景
- 10MHz高頻運行!氮矽科技發布集成驅動GaN芯片,助力電源能效再攀新高
- 失真度僅0.002%!力芯微推出超低內阻、超低失真4PST模擬開關
- 一“芯”雙電!聖邦微電子發布雙輸出電源芯片,簡化AFE與音頻設計
- 一機適配萬端:金升陽推出1200W可編程電源,賦能高端裝備製造
技術文章更多>>
- 大聯大世平集團首度亮相北京國際汽車展 攜手全球芯片夥伴打造智能車整合應用新典範
- 2026北京車展即將啟幕,高通攜手汽車生態“朋友圈”推動智能化體驗再升級
- 邊緣重構智慧城市:FPGA SoM 如何破解視頻係統 “重而慢”
- 如何使用工業級串行數字輸入來設計具有並行接口的數字輸入模塊
- 意法半導體將舉辦投資者會議探討低地球軌道(LEO)發展機遇
技術白皮書下載更多>>
- 車規與基於V2X的車輛協同主動避撞技術展望
- 數字隔離助力新能源汽車安全隔離的新挑戰
- 汽車模塊拋負載的解決方案
- 車用連接器的安全創新應用
- Melexis Actuators Business Unit
- Position / Current Sensors - Triaxis Hall
熱門搜索
接口IC
介質電容
介質諧振器
金屬膜電阻
晶體濾波器
晶體諧振器
晶體振蕩器
晶閘管
精密電阻
精密工具
景佑能源
聚合物電容
君耀電子
開發工具
開關
開關電源
開關電源電路
開關二極管
開關三極管
科通
可變電容
可調電感
可控矽
空心線圈
控製變壓器
控製模塊
藍牙
藍牙4.0
藍牙模塊
浪湧保護器



