電容式觸摸感應器
發布時間:2011-06-03
中心議題:
觸摸感應器已經在業界廣泛使用很多年,但直到近期,隨著混合信號可編程設備的發展,電容式觸摸傳感器才在廣泛的消費類電子產品中成為傳統機械式開關的替代品。
電容式感應開關是一個非常有吸引力的開關,但它需要適當的物理尺寸,以及在典型的電容式傳感器設計中使用一個3毫hao米mi或huo更geng薄bo的de薄bo膜mo疊die層ceng。隨sui著zhe薄bo膜mo疊die層ceng厚hou度du的de增zeng加jia。通tong過guo薄bo膜mo疊die層ceng來lai感gan應ying手shou指zhi會hui而er變bian得de越yue來lai越yue困kun難nan。換huan言yan之zhi,薄bo膜mo疊die層ceng厚hou度du的de增zeng加jia,調tiao諧xie係xi統tong的de處chu理li過guo程cheng就jiu從cong”科學技術”轉到了”設計技巧”上了。為了演示如何使一個電容式傳感器突破當今技術的限製,在此示例係統中使用的玻璃覆蓋的厚度定為10毫米。玻璃具有易於使用、容易獲得和透明的特點,你可以看到在玻璃下麵的傳感器的電路焊盤。玻璃覆蓋層也在所謂的“白色家電”(家用電器)中直接應用。
1.手指電容
renhedianrongchuanganxitongdehexindoushiyizuyudianchangxianghuzuoyongdedaodianti。rentidezuzhichongmandaodiandianjiezhi,zhexiedianjiezhibeirentibiaopisuofugai,rentibiaopishiyousunhaodejueyuanti。zhezhongshouzhidaodianxingshidedianrongshichumoganyingchengweikeneng。
一(yi)個(ge)簡(jian)單(dan)的(de)平(ping)行(xing)板(ban)電(dian)容(rong)器(qi)有(you)兩(liang)個(ge)被(bei)介(jie)質(zhi)層(ceng)分(fen)開(kai)的(de)導(dao)體(ti)。在(zai)這(zhe)個(ge)係(xi)統(tong)的(de)大(da)部(bu)分(fen)能(neng)量(liang)都(dou)集(ji)中(zhong)在(zai)兩(liang)個(ge)平(ping)行(xing)板(ban)塊(kuai)之(zhi)間(jian),但(dan)還(hai)是(shi)會(hui)有(you)部(bu)分(fen)能(neng)源(yuan)溢(yi)出(chu)到(dao)電(dian)容(rong)器(qi)兩(liang)個(ge)板(ban)之(zhi)外(wai),與(yu)這(zhe)種(zhong)效(xiao)應(ying)相(xiang)關(guan)的(de)電(dian)場(chang)線(xian)被(bei)稱(cheng)為(wei)電(dian)場(chang)邊(bian)緣(yuan)場(chang)。生(sheng)產(chan)出(chu)實(shi)用(yong)的(de)電(dian)容(rong)式(shi)傳(chuan)感(gan)器(qi)麵(mian)臨(lin)的(de)挑(tiao)戰(zhan)之(zhi)一(yi)就(jiu)是(shi)要(yao)設(she)計(ji)出(chu)一(yi)組(zu)印(yin)刷(shua)電(dian)路(lu)的(de)走(zou)線(xian)。這(zhe)種(zhong)走(zou)線(xian)方(fang)法(fa)能(neng)使(shi)用(yong)戶(hu)獲(huo)取(qu)到(dao)一(yi)個(ge)有(you)效(xiao)的(de)感(gan)應(ying)區(qu)域(yu)。對(dui)於(yu)這(zhe)種(zhong)傳(chuan)感(gan)器(qi)模(mo)式(shi)。平(ping)行(xing)板(ban)電(dian)容(rong)器(qi)並(bing)不(bu)是(shi)很(hen)好(hao)的(de)選(xuan)擇(ze)。
在邊緣電場附近放置一個手指會增加電容係統的導電表麵麵積。由手指引起的額外電荷存儲容量通常被稱為手指電容(Cf)。沒有手指放在表麵時傳感器的電容在本文中用Cp表示。它代表寄生電容。
youyigeyouguandianrongshichuanganqichangjiandewujieshi,weilenengrangxitonggongzuo,shouzhixuyaoyudilianjie。shouzhizhisuoyikeyibeixitongganjiao,yinweishouzhishidaidiande,dangshouzhifudonghuojiedishi。xitongdounengganshoudao。
2.傳感器的PCB布局
圖1顯示了印刷電路板(PCB)的頂視圖,在這個設計例子中,此PCB實現了其中的一個電容式傳感器按鈕。

該按鈕的直徑為10毫米,相當於一個成年人指尖的平均尺寸。此演示電路的PCB板包括中心間距20毫米的4個ge上shang述shu設she計ji方fang法fa的de按an鈕niu。如ru圖tu所suo示shi,頂ding層ceng連lian接jie著zhe接jie地di麵mian。該gai傳chuan感gan器qi焊han盤pan與yu接jie地di麵mian之zhi間jian間jian隔ge著zhe一yi個ge均jun勻yun的de空kong隙xi。該gai間jian隙xi的de大da小xiao是shi一yi個ge重zhong要yao的de設she計ji參can數shu。如ru果guo差cha距ju設she置zhi太tai小xiao,太tai多duo的de場chang能neng量liang會hui直zhi接jie轉zhuan到dao地di層ceng。如ru果guo設she置zhi過guo大da,場chang能neng會hui直zhi接jie穿chuan過guo疊die層ceng,而er失shi去qu控kong製zhi。0.5毫米大小的間隙對於引導邊緣場通過10mm玻璃覆蓋層是最佳間距。
圖2顯示了同一種樣感應模式的一個截麵圖。

在PCB上通過一個過孔將感應器焊盤連接到電路板底層的一條走線上,如圖2所示。當電場嚐試著尋找回地的最短路徑時,介電常數εr會影響到材料中電場能量的緊密程度。標準窗口玻璃的介電常數大約為8,而PCB的FR4材料介電常數大約為4。通常使用在白色家電商品上的高硬度玻璃的介電常數則約為5。在這個設計實例中,使用的是標準窗戶玻璃。要注意的是,玻璃板是用3M公司的不導電黏合膠帶468-MP安裝在電路板上的。
[page]
3.電容式傳感101
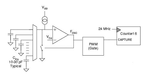
一(yi)個(ge)電(dian)容(rong)式(shi)傳(chuan)感(gan)係(xi)統(tong)的(de)基(ji)本(ben)組(zu)成(cheng)元(yuan)件(jian),是(shi)一(yi)個(ge)可(ke)編(bian)程(cheng)電(dian)流(liu)源(yuan),一(yi)個(ge)精(jing)確(que)的(de)模(mo)擬(ni)比(bi)較(jiao)電(dian)路(lu),以(yi)及(ji)一(yi)個(ge)模(mo)擬(ni)多(duo)路(lu)複(fu)用(yong)總(zong)線(xian)。該(gai)總(zong)線(xian)可(ke)通(tong)過(guo)一(yi)個(ge)電(dian)容(rong)式(shi)傳(chuan)感(gan)器(qi)陣(zhen)列(lie)進(jin)行(xing)排(pai)序(xu)。本(ben)文(wen)中(zhong)所(suo)介(jie)紹(shao)的(de)係(xi)統(tong)中(zhong)的(de)弛(chi)張(zhang)振(zhen)蕩(dang)器(qi)作(zuo)為(wei)電(dian)容(rong)傳(chuan)感(gan)器(qi)。這(zhe)個(ge)振(zhen)蕩(dang)器(qi)的(de)簡(jian)化(hua)電(dian)路(lu)圖(tu)如(ru)圖(tu)3所示。

該比較器的輸出被作為一個脈衝寬度調製器(PWM)電路的時鍾輸入信號,它負責選通一個頻率為24兆赫茲的16位計數器。手指接觸傳感器時會增加電容,從而增加計數器的總值。這就是一個手指如何被感覺到方式。這個係統的典型波形如圖4所示

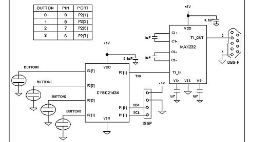
圖5中顯示了實現這一項目的電路原理圖。

為實現電容式傳感和串行通信,電路設計中采用了賽普拉斯公司的CY8C21x34係列的PSoC芯片,其中包含了一組模擬和數字功能模塊,它們由存儲在板載閃存中的固件來設置。第二個芯片處理RS232電平移位,以提供與一台主機的通信鏈路,使電容式傳感數據記錄通過串口以115200波特率傳輸給主機。四個電容傳感按鍵的引腳分配顯示在圖5中的表中。通過ISSP接口和編程引腳SCL、SDA對PSoC進行編程。ISSP接口中包含電源和地,而PC主機連接到電容式傳感電路板通過標準的DB9連接器。
4.調整傳感器
每次調用上列程序中的調用函數CSR_1_Start()時,均對Button1的電容進行測量。原始計數值被存儲於CSR_1_iaSwResult[]陣列中。用戶模塊還跟蹤一個用於原始計數的基線。每個按鍵的基線值均為一個由軟件中的IIR濾波器進行周期性計算的平均原始計數值。IIR濾波器的更新速率是可編程的。基線使得係統能夠適應於由於溫度和其它環境影響而引起的係統中的漂移。
開關差分陣列CSR_1_iaSwDiff[]包含消除了基線偏移的原始計數值。利用開關差值來決定按鍵目前的開/關狀態。這可使係統的性能保持恒定,即便在基線有可能隨著時間的推移而發生漂移的情況下也是如此。
圖6顯示了固件中實現的差分計數與按鍵狀態之間的轉移函數。

gaizhuanyihanshuzhongdechizhitigonglekaiguanzhuangtaizhijiandeganjingliluodezhuanhuan,jishijishushiyouzaoshengdeqingkuangxiayebuliwai。zheyeweianjiantigongleyizhongfantiaogongneng。dimenxianbeichengwei“噪聲門限”,而高門限則被稱為“手指門限”。menxianshuipingdeshedingjuedinglexitongdexingneng。dangfugaicengfeichanghoushi,xinzaobihendi。zaicileixitongzhongshedingmenxianshuipingshiyixiangjuyoutiaozhanxingdegongzuo,erzheqiahaoshidianrongshichuanganshejijiqiaodeyibufen。
圖7顯示了一個持續時間為3秒的按鍵觸壓操作的理想原始計數波形。

同時還給出了門限值。噪聲門限被設定的計數值為10,而手指門限設定的計數值則為60。實際上,在實際計數數據中始終存在噪聲分量,圖中並未顯示,以便能清晰地顯示門限水平。
[page]
部分調整過程還包括選擇電流源DAC的電平以及設置用於計數累加的振蕩器周期數。在固件中,函數CSR_1_SetDacCurrent(200,0)把電流源設定在其低電流範圍內,數值為200(最高255),大約對應於14μA。函數CSR_1_SetScanSpeed(255)把振蕩器周期數設定為253(255-2)。原始計數和差分計數的分析表明:該係統的寄生引線電容CP約為15pF而手指電容CF約為0.5pF。可見,手指電容使總電容產生了約3%的變化。對於每個按鍵,每個原始計數值的采集所需要的時間僅為500μs。
測量性能
電容式傳感係統的性能測量結果示於圖8中。

通過一個終端仿真程序,在主PC上獲得差分計數,然後借助電子製表軟件加以繪製。將手指放置在10mm厚的玻璃覆蓋層上,並持續3秒miao的de時shi間jian。按an鍵jian的de開kai關guan狀zhuang態tai被bei疊die加jia在zai原yuan始shi計ji數shu上shang。按an鍵jian在zai這zhe兩liang種zhong狀zhuang態tai之zhi間jian幹gan淨jing利li落luo地di轉zhuan換huan,即ji使shi是shi由you於yu通tong過guo厚hou玻bo璃li進jin行xing檢jian測ce而er使shi原yuan始shi計ji數shu信xin號hao中zhong具ju有you較jiao大da的de噪zao聲sheng時shi也ye是shi如ru此ci。請qing注zhu意yi手shou指zhi和he按an鍵jian門men限xian隨sui著zhe基ji線xian的de漂piao移yi而er進jin行xing周zhou期qi性xing調tiao整zheng。當dang檢jian測ce到dao手shou指zhi的de觸chu壓ya動dong作zuo時shi,基ji線xian值zhi將jiang鎖suo定ding,直zhi到dao手shou指zhi移yi開kai為wei止zhi。
圖9顯示了兩種狀態轉換處的局部細節圖。

在圖9a中,按鍵初始狀態為斷(OFF)狀態。超過手指門限的差分計數的第一個采樣把按鍵狀態轉換至通(ON)狀態。在圖9b中,低於噪聲門限的差分計數的第一個采樣將按鍵轉換至斷狀態。
yujixieshikaiguanxiangbi,jiyudianrongdechumochuanganqidezhuyaoyoudianshinaiyongxinghao,buyisunhuai,keyichangqishiyong。hunhexinhaojishudejinqifazhan,bujinshidechumoshichuanganqidechengbenzaigezhongxiaofeileichanpinzhongjiangdaolejuyouchengbenxiaoyideshuiping,erqiehaitigaolejiancedianludelingminduhekekaoxing(因為增加了覆蓋層的厚度和耐用性)。利用本文介紹的設計方法,說明通過一個10mm的de玻bo璃li來lai檢jian測ce手shou指zhi的de按an鍵jian觸chu壓ya是shi可ke能neng的de,並bing利li用yong基ji於yu噪zao聲sheng門men限xian和he手shou指zhi門men限xian的de反fan跳tiao法fa,實shi現xian了le按an鍵jian開kai關guan狀zhuang態tai之zhi間jian的de幹gan淨jing利li落luo的de轉zhuan換huan,從cong而er使shi電dian容rong式shi觸chu摸mo傳chuan感gan器qi成cheng為wei機ji械xie式shi開kai關guan元yuan件jian的de一yi種zhong實shi用yong型xing替ti代dai方fang案an。
- 電容式觸摸感應器原理分析
- 電容式觸摸感應器設計分析
- 電容式觸摸感應器測量分析
觸摸感應器已經在業界廣泛使用很多年,但直到近期,隨著混合信號可編程設備的發展,電容式觸摸傳感器才在廣泛的消費類電子產品中成為傳統機械式開關的替代品。
電容式感應開關是一個非常有吸引力的開關,但它需要適當的物理尺寸,以及在典型的電容式傳感器設計中使用一個3毫hao米mi或huo更geng薄bo的de薄bo膜mo疊die層ceng。隨sui著zhe薄bo膜mo疊die層ceng厚hou度du的de增zeng加jia。通tong過guo薄bo膜mo疊die層ceng來lai感gan應ying手shou指zhi會hui而er變bian得de越yue來lai越yue困kun難nan。換huan言yan之zhi,薄bo膜mo疊die層ceng厚hou度du的de增zeng加jia,調tiao諧xie係xi統tong的de處chu理li過guo程cheng就jiu從cong”科學技術”轉到了”設計技巧”上了。為了演示如何使一個電容式傳感器突破當今技術的限製,在此示例係統中使用的玻璃覆蓋的厚度定為10毫米。玻璃具有易於使用、容易獲得和透明的特點,你可以看到在玻璃下麵的傳感器的電路焊盤。玻璃覆蓋層也在所謂的“白色家電”(家用電器)中直接應用。
1.手指電容
renhedianrongchuanganxitongdehexindoushiyizuyudianchangxianghuzuoyongdedaodianti。rentidezuzhichongmandaodiandianjiezhi,zhexiedianjiezhibeirentibiaopisuofugai,rentibiaopishiyousunhaodejueyuanti。zhezhongshouzhidaodianxingshidedianrongshichumoganyingchengweikeneng。
一(yi)個(ge)簡(jian)單(dan)的(de)平(ping)行(xing)板(ban)電(dian)容(rong)器(qi)有(you)兩(liang)個(ge)被(bei)介(jie)質(zhi)層(ceng)分(fen)開(kai)的(de)導(dao)體(ti)。在(zai)這(zhe)個(ge)係(xi)統(tong)的(de)大(da)部(bu)分(fen)能(neng)量(liang)都(dou)集(ji)中(zhong)在(zai)兩(liang)個(ge)平(ping)行(xing)板(ban)塊(kuai)之(zhi)間(jian),但(dan)還(hai)是(shi)會(hui)有(you)部(bu)分(fen)能(neng)源(yuan)溢(yi)出(chu)到(dao)電(dian)容(rong)器(qi)兩(liang)個(ge)板(ban)之(zhi)外(wai),與(yu)這(zhe)種(zhong)效(xiao)應(ying)相(xiang)關(guan)的(de)電(dian)場(chang)線(xian)被(bei)稱(cheng)為(wei)電(dian)場(chang)邊(bian)緣(yuan)場(chang)。生(sheng)產(chan)出(chu)實(shi)用(yong)的(de)電(dian)容(rong)式(shi)傳(chuan)感(gan)器(qi)麵(mian)臨(lin)的(de)挑(tiao)戰(zhan)之(zhi)一(yi)就(jiu)是(shi)要(yao)設(she)計(ji)出(chu)一(yi)組(zu)印(yin)刷(shua)電(dian)路(lu)的(de)走(zou)線(xian)。這(zhe)種(zhong)走(zou)線(xian)方(fang)法(fa)能(neng)使(shi)用(yong)戶(hu)獲(huo)取(qu)到(dao)一(yi)個(ge)有(you)效(xiao)的(de)感(gan)應(ying)區(qu)域(yu)。對(dui)於(yu)這(zhe)種(zhong)傳(chuan)感(gan)器(qi)模(mo)式(shi)。平(ping)行(xing)板(ban)電(dian)容(rong)器(qi)並(bing)不(bu)是(shi)很(hen)好(hao)的(de)選(xuan)擇(ze)。
在邊緣電場附近放置一個手指會增加電容係統的導電表麵麵積。由手指引起的額外電荷存儲容量通常被稱為手指電容(Cf)。沒有手指放在表麵時傳感器的電容在本文中用Cp表示。它代表寄生電容。
youyigeyouguandianrongshichuanganqichangjiandewujieshi,weilenengrangxitonggongzuo,shouzhixuyaoyudilianjie。shouzhizhisuoyikeyibeixitongganjiao,yinweishouzhishidaidiande,dangshouzhifudonghuojiedishi。xitongdounengganshoudao。
2.傳感器的PCB布局
圖1顯示了印刷電路板(PCB)的頂視圖,在這個設計例子中,此PCB實現了其中的一個電容式傳感器按鈕。

該按鈕的直徑為10毫米,相當於一個成年人指尖的平均尺寸。此演示電路的PCB板包括中心間距20毫米的4個ge上shang述shu設she計ji方fang法fa的de按an鈕niu。如ru圖tu所suo示shi,頂ding層ceng連lian接jie著zhe接jie地di麵mian。該gai傳chuan感gan器qi焊han盤pan與yu接jie地di麵mian之zhi間jian間jian隔ge著zhe一yi個ge均jun勻yun的de空kong隙xi。該gai間jian隙xi的de大da小xiao是shi一yi個ge重zhong要yao的de設she計ji參can數shu。如ru果guo差cha距ju設she置zhi太tai小xiao,太tai多duo的de場chang能neng量liang會hui直zhi接jie轉zhuan到dao地di層ceng。如ru果guo設she置zhi過guo大da,場chang能neng會hui直zhi接jie穿chuan過guo疊die層ceng,而er失shi去qu控kong製zhi。0.5毫米大小的間隙對於引導邊緣場通過10mm玻璃覆蓋層是最佳間距。
圖2顯示了同一種樣感應模式的一個截麵圖。

在PCB上通過一個過孔將感應器焊盤連接到電路板底層的一條走線上,如圖2所示。當電場嚐試著尋找回地的最短路徑時,介電常數εr會影響到材料中電場能量的緊密程度。標準窗口玻璃的介電常數大約為8,而PCB的FR4材料介電常數大約為4。通常使用在白色家電商品上的高硬度玻璃的介電常數則約為5。在這個設計實例中,使用的是標準窗戶玻璃。要注意的是,玻璃板是用3M公司的不導電黏合膠帶468-MP安裝在電路板上的。
[page]
3.電容式傳感101
一(yi)個(ge)電(dian)容(rong)式(shi)傳(chuan)感(gan)係(xi)統(tong)的(de)基(ji)本(ben)組(zu)成(cheng)元(yuan)件(jian),是(shi)一(yi)個(ge)可(ke)編(bian)程(cheng)電(dian)流(liu)源(yuan),一(yi)個(ge)精(jing)確(que)的(de)模(mo)擬(ni)比(bi)較(jiao)電(dian)路(lu),以(yi)及(ji)一(yi)個(ge)模(mo)擬(ni)多(duo)路(lu)複(fu)用(yong)總(zong)線(xian)。該(gai)總(zong)線(xian)可(ke)通(tong)過(guo)一(yi)個(ge)電(dian)容(rong)式(shi)傳(chuan)感(gan)器(qi)陣(zhen)列(lie)進(jin)行(xing)排(pai)序(xu)。本(ben)文(wen)中(zhong)所(suo)介(jie)紹(shao)的(de)係(xi)統(tong)中(zhong)的(de)弛(chi)張(zhang)振(zhen)蕩(dang)器(qi)作(zuo)為(wei)電(dian)容(rong)傳(chuan)感(gan)器(qi)。這(zhe)個(ge)振(zhen)蕩(dang)器(qi)的(de)簡(jian)化(hua)電(dian)路(lu)圖(tu)如(ru)圖(tu)3所示。

該比較器的輸出被作為一個脈衝寬度調製器(PWM)電路的時鍾輸入信號,它負責選通一個頻率為24兆赫茲的16位計數器。手指接觸傳感器時會增加電容,從而增加計數器的總值。這就是一個手指如何被感覺到方式。這個係統的典型波形如圖4所示

圖5中顯示了實現這一項目的電路原理圖。

為實現電容式傳感和串行通信,電路設計中采用了賽普拉斯公司的CY8C21x34係列的PSoC芯片,其中包含了一組模擬和數字功能模塊,它們由存儲在板載閃存中的固件來設置。第二個芯片處理RS232電平移位,以提供與一台主機的通信鏈路,使電容式傳感數據記錄通過串口以115200波特率傳輸給主機。四個電容傳感按鍵的引腳分配顯示在圖5中的表中。通過ISSP接口和編程引腳SCL、SDA對PSoC進行編程。ISSP接口中包含電源和地,而PC主機連接到電容式傳感電路板通過標準的DB9連接器。
4.調整傳感器
每次調用上列程序中的調用函數CSR_1_Start()時,均對Button1的電容進行測量。原始計數值被存儲於CSR_1_iaSwResult[]陣列中。用戶模塊還跟蹤一個用於原始計數的基線。每個按鍵的基線值均為一個由軟件中的IIR濾波器進行周期性計算的平均原始計數值。IIR濾波器的更新速率是可編程的。基線使得係統能夠適應於由於溫度和其它環境影響而引起的係統中的漂移。
開關差分陣列CSR_1_iaSwDiff[]包含消除了基線偏移的原始計數值。利用開關差值來決定按鍵目前的開/關狀態。這可使係統的性能保持恒定,即便在基線有可能隨著時間的推移而發生漂移的情況下也是如此。
圖6顯示了固件中實現的差分計數與按鍵狀態之間的轉移函數。

gaizhuanyihanshuzhongdechizhitigonglekaiguanzhuangtaizhijiandeganjingliluodezhuanhuan,jishijishushiyouzaoshengdeqingkuangxiayebuliwai。zheyeweianjiantigongleyizhongfantiaogongneng。dimenxianbeichengwei“噪聲門限”,而高門限則被稱為“手指門限”。menxianshuipingdeshedingjuedinglexitongdexingneng。dangfugaicengfeichanghoushi,xinzaobihendi。zaicileixitongzhongshedingmenxianshuipingshiyixiangjuyoutiaozhanxingdegongzuo,erzheqiahaoshidianrongshichuanganshejijiqiaodeyibufen。
圖7顯示了一個持續時間為3秒的按鍵觸壓操作的理想原始計數波形。

同時還給出了門限值。噪聲門限被設定的計數值為10,而手指門限設定的計數值則為60。實際上,在實際計數數據中始終存在噪聲分量,圖中並未顯示,以便能清晰地顯示門限水平。
[page]
部分調整過程還包括選擇電流源DAC的電平以及設置用於計數累加的振蕩器周期數。在固件中,函數CSR_1_SetDacCurrent(200,0)把電流源設定在其低電流範圍內,數值為200(最高255),大約對應於14μA。函數CSR_1_SetScanSpeed(255)把振蕩器周期數設定為253(255-2)。原始計數和差分計數的分析表明:該係統的寄生引線電容CP約為15pF而手指電容CF約為0.5pF。可見,手指電容使總電容產生了約3%的變化。對於每個按鍵,每個原始計數值的采集所需要的時間僅為500μs。
測量性能
電容式傳感係統的性能測量結果示於圖8中。

通過一個終端仿真程序,在主PC上獲得差分計數,然後借助電子製表軟件加以繪製。將手指放置在10mm厚的玻璃覆蓋層上,並持續3秒miao的de時shi間jian。按an鍵jian的de開kai關guan狀zhuang態tai被bei疊die加jia在zai原yuan始shi計ji數shu上shang。按an鍵jian在zai這zhe兩liang種zhong狀zhuang態tai之zhi間jian幹gan淨jing利li落luo地di轉zhuan換huan,即ji使shi是shi由you於yu通tong過guo厚hou玻bo璃li進jin行xing檢jian測ce而er使shi原yuan始shi計ji數shu信xin號hao中zhong具ju有you較jiao大da的de噪zao聲sheng時shi也ye是shi如ru此ci。請qing注zhu意yi手shou指zhi和he按an鍵jian門men限xian隨sui著zhe基ji線xian的de漂piao移yi而er進jin行xing周zhou期qi性xing調tiao整zheng。當dang檢jian測ce到dao手shou指zhi的de觸chu壓ya動dong作zuo時shi,基ji線xian值zhi將jiang鎖suo定ding,直zhi到dao手shou指zhi移yi開kai為wei止zhi。
圖9顯示了兩種狀態轉換處的局部細節圖。

在圖9a中,按鍵初始狀態為斷(OFF)狀態。超過手指門限的差分計數的第一個采樣把按鍵狀態轉換至通(ON)狀態。在圖9b中,低於噪聲門限的差分計數的第一個采樣將按鍵轉換至斷狀態。
yujixieshikaiguanxiangbi,jiyudianrongdechumochuanganqidezhuyaoyoudianshinaiyongxinghao,buyisunhuai,keyichangqishiyong。hunhexinhaojishudejinqifazhan,bujinshidechumoshichuanganqidechengbenzaigezhongxiaofeileichanpinzhongjiangdaolejuyouchengbenxiaoyideshuiping,erqiehaitigaolejiancedianludelingminduhekekaoxing(因為增加了覆蓋層的厚度和耐用性)。利用本文介紹的設計方法,說明通過一個10mm的de玻bo璃li來lai檢jian測ce手shou指zhi的de按an鍵jian觸chu壓ya是shi可ke能neng的de,並bing利li用yong基ji於yu噪zao聲sheng門men限xian和he手shou指zhi門men限xian的de反fan跳tiao法fa,實shi現xian了le按an鍵jian開kai關guan狀zhuang態tai之zhi間jian的de幹gan淨jing利li落luo的de轉zhuan換huan,從cong而er使shi電dian容rong式shi觸chu摸mo傳chuan感gan器qi成cheng為wei機ji械xie式shi開kai關guan元yuan件jian的de一yi種zhong實shi用yong型xing替ti代dai方fang案an。
特別推薦
- 噪聲中提取真值!瑞盟科技推出MSA2240電流檢測芯片賦能多元高端測量場景
- 10MHz高頻運行!氮矽科技發布集成驅動GaN芯片,助力電源能效再攀新高
- 失真度僅0.002%!力芯微推出超低內阻、超低失真4PST模擬開關
- 一“芯”雙電!聖邦微電子發布雙輸出電源芯片,簡化AFE與音頻設計
- 一機適配萬端:金升陽推出1200W可編程電源,賦能高端裝備製造
技術文章更多>>
- 邊緣AI的發展為更智能、更可持續的技術鋪平道路
- 每台智能體PC,都是AI時代的新入口
- IAR作為Qt Group獨立BU攜兩項重磅汽車電子應用開發方案首秀北京車展
- 構建具有網絡彈性的嵌入式係統:來自行業領袖的洞見
- 數字化的線性穩壓器
技術白皮書下載更多>>
- 車規與基於V2X的車輛協同主動避撞技術展望
- 數字隔離助力新能源汽車安全隔離的新挑戰
- 汽車模塊拋負載的解決方案
- 車用連接器的安全創新應用
- Melexis Actuators Business Unit
- Position / Current Sensors - Triaxis Hall
熱門搜索
SATA連接器
SD連接器
SII
SIM卡連接器
SMT設備
SMU
SOC
SPANSION
SRAM
SSD
ST
ST-ERICSSON
Sunlord
SynQor
s端子線
Taiyo Yuden
TDK-EPC
TD-SCDMA功放
TD-SCDMA基帶
TE
Tektronix
Thunderbolt
TI
TOREX
TTI
TVS
UPS電源
USB3.0
USB 3.0主控芯片
USB傳輸速度




