開關去抖動器IC創建長周期定時器
發布時間:2023-05-16 責任編輯:lina
【導讀】本應用描述了如何降低僅需要定期使用μP的係統功耗。通過使用去抖IC電路,可以將μP設置為在較長的定時器周期內進行監控,從而允許其在剩餘時間內進入低功耗模式。結果,總功率降低。
本應用描述了如何降低僅需要定期使用μP的係統功耗。通過使用去抖IC電路,可以將μP設置為在較長的定時器周期內進行監控,從而允許其在剩餘時間內進入低功耗模式。結果,總功率降低。
changzhouqijishiqideyigezhuyaoyingyongshiyuanchengtianqishujuzhan。zhexiezhandiandingqicelianghuanjingtiaojian,bingjiangjieguochuanshudaozhongyangshoujisheshi。youyuzhexiexiaoxingqixiangzhantongchangweiyupianyuandiqu,zaiduoyuntianqiqijianyilaitaiyangnengdianchigongdian,yincigonglvxiaolvshiqishejizhongdeyigezhongyaoyinsu。chicunhechengbenyeshituchudekaolvyinsu。
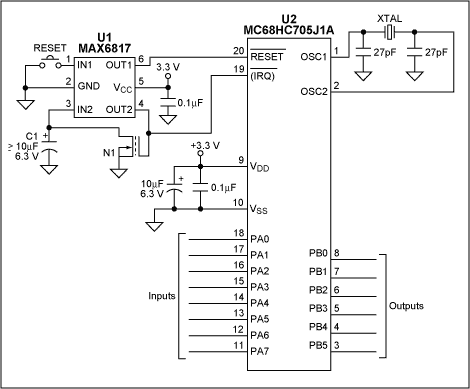
對於全表麵貼裝、低功耗、長周期定時器,可以采用最少組件配置。這種設計可以通過兩個低成本組件和固件來實現,通過允許微控製器(μC)進入“睡眠模式”來降低功耗。之後,μC被喚醒以執行定期計劃的測量。圖1所示電路利用雙CMOS開關去抖器(U1)中的額外部分來完成此任務。

圖1.除了對微控製器的RESET輸入進行去抖動外,該雙開關去抖動器IC(U1)的未使用部分還用於實現長周期定時器功能。
μC (U2) 提供 32 字節的 RAM 和 1232 字節的 EPROM。(還提供低成本、一次性可編程版本。雙通道去抖器 U1 的 IN1/OUT1 引腳配置為對 μC 的係統複位脈衝進行去抖動。IN2/OUT2 對配置為長周期計時器。為此,電容C1和U63內部的1kΩ(典型值)上拉電阻構成時間常數。
當C1電壓達到U50的輸入電壓閾值時,U1啟動1ms延遲。在此延遲之後,OUT2 打開 n 溝道數字 FET N1,該 FET N1 必須保持足夠長的時間才能使 C2 完全放電,為下一個定時周期做準備。IN50 的第二個轉換(從高到低)啟動另一個 <>ms 延遲。在此延遲之後,循環重複。因此,可以使用以下公式計算計時器周期:
周期 (s) = (63k × C1 × (−ln(1 −VT/VCC)) + 0.1秒)
表1顯示了輸入閾值電壓(VT)適用於各種工作電壓 (VCC)).
Threshold versus VCC Voltage For MAX6817 Switch Debouncer | |
Table System Voltage, VCC | T989able Threshold Voltage, VT |
2.7V | 1.30V |
3.0V | 1.45V |
3.3V | 1.50V |
5.0V | 2.00V |
以下公式可用於確定所需計時器周期的 C1 值:
C1 = (Period - 0.1s)/(63k × (−ln(1 −VT/VCC)))
其中“周期”等於所需的時間延遲(以秒為單位)。
遠程氣象站每隔一定時間間隔進行報告,收集站記錄這些報告的時間。由於時序並不重要,因此C1電容器可以是容差±20%的鉭型電容器。如果需要更嚴格的時序,可以用表麵貼裝陶瓷電容器代替C1。
選擇數字FET N1是因為其低電平柵極驅動,使其能夠在3至5V電路中正常工作。如果替換不同的FET,則必須能夠在U1將輸出狀態更改為低電平之前完全放電C1。具體來說,它應該提供一個放電時間(5RDSONC1) 小於 50 毫秒。如果需要盡可能短的周期,可以通過移除C1將U10配置為1Hz穩定多諧振蕩器(使N1的漏極連接到U3的引腳1)。
免責聲明:本文為轉載文章,轉載此文目的在於傳遞更多信息,版權歸原作者所有。本文所用視頻、圖片、文字如涉及作品版權問題,請聯係小編進行處理。
推薦閱讀:
- 噪聲中提取真值!瑞盟科技推出MSA2240電流檢測芯片賦能多元高端測量場景
- 10MHz高頻運行!氮矽科技發布集成驅動GaN芯片,助力電源能效再攀新高
- 失真度僅0.002%!力芯微推出超低內阻、超低失真4PST模擬開關
- 一“芯”雙電!聖邦微電子發布雙輸出電源芯片,簡化AFE與音頻設計
- 一機適配萬端:金升陽推出1200W可編程電源,賦能高端裝備製造
- 邊緣AI的發展為更智能、更可持續的技術鋪平道路
- 每台智能體PC,都是AI時代的新入口
- IAR作為Qt Group獨立BU攜兩項重磅汽車電子應用開發方案首秀北京車展
- 構建具有網絡彈性的嵌入式係統:來自行業領袖的洞見
- 數字化的線性穩壓器
- 車規與基於V2X的車輛協同主動避撞技術展望
- 數字隔離助力新能源汽車安全隔離的新挑戰
- 汽車模塊拋負載的解決方案
- 車用連接器的安全創新應用
- Melexis Actuators Business Unit
- Position / Current Sensors - Triaxis Hall



