智能家居中紅外遙控模塊的設計方案
發布時間:2016-04-06 責任編輯:wenwei
【導讀】本ben文wen通tong過guo遙yao控kong技ji術shu和he單dan片pian機ji的de相xiang互hu結jie合he設she計ji在zai智zhi能neng家jia居ju應ying用yong的de燈deng光guang控kong製zhi係xi統tong,該gai係xi統tong是shi基ji於yu單dan片pian機ji的de控kong製zhi係xi統tong,用yong遙yao控kong的de方fang式shi對dui係xi統tong燈deng光guang進jin行xing控kong製zhi。本ben方fang案an主zhu要yao解jie決jue信xin號hao的de發fa射she和he接jie收shou,在zai信xin號hao的de處chu理li接jie收shou之zhi後hou對dui不bu同tong信xin號hao的de程cheng序xu處chu理li,通tong過guo軟ruan件jian編bian程cheng實shi現xian對dui燈deng泡pao的de開kai關guan和he亮liang度du調tiao節jie。
引言
智能家居是指利用先進的計算機技術、網絡通信技術、綜合布線技術 ,將與家居生活有關的各種子係統有機地結合在一起 ,通過統籌管理 ,讓家居生活更加舒適、安全、有效。
suizherenmenshenghuoshuipingdetigaohedianzijishudefazhan,jiajuzhinenghuayijingkaishizoujinlewomenrichangdeshenghuo。renmenyijingbumanzuyuanjianshideshoudongkaiguanlaikongzhidengju,congerkaifachulezhinenghuashuipinggenggaodezhuanyezhaomingkongzhideyaokongxitong,qichengbendi,zhilianggao,yingyonglinghuofangbian。eryouyujuyoutijixiao、功耗低、功能強、成本低的特點,紅外線遙控已經是目前應用最廣泛的一種通信和遙控手段。
1 紅外線遙控基本原理
紅外線遙控就是利用紅外線(又稱紅外光)laichuandikongzhixinhao,shixianduikongzhiduixiangdeyuanjulikongzhi。jutilaijiang,jiushiyoufasheqifachuhongwaixianzhilingxinhao,youjieshouqijieshouxialaibingduixinhaojinxingchulibingshibie,zaitongguoxiangyingdekongzhixinpian,zuihougenjujieshoudaodebutongxinhaoshixianduikongzhiduixiangdegezhonggongnengdeyuanjulikongzhi。
紅外線發射器由指令按鍵、信號產生電路、頻率調製電路、驅動電路及紅外線發射器件組成,如圖1 所示。當指令鍵按下時,指令信號產生電路便產生所需要的控製指令信號。
zhelidekongzhizhilingxinhaoshiyimouxiebutongdetezhenglaiqufende。changyongdequfenzhilingxinhaodetezhengshipinlvtezhenghemazutezheng,jiyongbutongdepinlvhuobutongdebianmadedianxindaihaodaibiaobutongdezhiling。zhexiebutongdezhilingxinhaojingguopinlvtiaozhi,zuihouyouqudongdianluqudonghongwaixianfasheqijian,fachuhongwaixianyaokongzhilingxinhao。

圖1 紅外線發射的組成
紅外接收器由紅外線接收器件、前置放大電路、信號解調電路、指令檢測電路組成,如圖2。danghongwaixianjieshouqijianjieshoudaofasheqidehongwaixianzhilingxinhaoshi,tajianghongwaiguangxinhaobianweidianxinhaobingsongruqianzhifangdaqijinxingfangda,zaijingjietiaoqijietiaohouyouzhilingxinhaojianchudianlujiangzhilingxinhaojianchu,shixiangezhongcaozuo。

圖2紅外線接收器的組成
要yao實shi現xian係xi統tong的de遙yao控kong功gong能neng,就jiu必bi須xu先xian選xuan擇ze信xin號hao指zhi令ling傳chuan送song的de方fang式shi。根gen據ju遙yao控kong的de方fang式shi和he使shi用yong者zhe場chang合he不bu同tong,可ke以yi把ba這zhe些xie控kong製zhi信xin號hao特te征zheng進jin行xing各ge種zhong組zu合he編bian碼ma。如ru電dian壓ya極ji性xing的de組zu合he方fang式shi,電dian信xin號hao相xiang位wei的de組zu合he方fang式shi,電dian信xin號hao幅fu值zhi的de組zu合he方fang式shi,頻pin率lv的de組zu合he方fang式shi,脈mai衝chong的de寬kuan度du、相位、fududengcanshudezuhefangshijimaichongbianmazuhefangshideng。maichongbianmazuhefangshijuyouzhilingrongliangda,kangganraonengliqiang,baomixinghaojibianyuyongluojidianlulaishixiandengyoudian,dedaoleguangfandeyingyong。
2 係統硬件電路設計方案
紅外遙控電路由發射電路和接收電路組成,發射部分由按鍵開關電路、控kong製zhi芯xin片pian和he紅hong外wai發fa射she電dian路lu三san部bu分fen組zu成cheng。當dang按an下xia遙yao控kong按an鈕niu時shi,單dan片pian機ji產chan生sheng相xiang應ying的de控kong製zhi信xin號hao,經jing紅hong外wai發fa射she二er極ji管guan發fa射she出chu去qu。接jie收shou部bu分fen由you紅hong外wai接jie收shou頭tou、控製芯片、調(tiao)光(guang)電(dian)路(lu)組(zu)成(cheng),當(dang)紅(hong)外(wai)接(jie)收(shou)器(qi)接(jie)收(shou)到(dao)控(kong)製(zhi)脈(mai)衝(chong)後(hou),經(jing)單(dan)片(pian)機(ji)處(chu)理(li),判(pan)斷(duan)是(shi)否(fou)對(dui)電(dian)燈(deng)進(jin)行(xing)調(tiao)光(guang)或(huo)開(kai)關(guan),根(gen)據(ju)需(xu)要(yao)執(zhi)行(xing)相(xiang)應(ying)的(de)操(cao)作(zuo),接(jie)收(shou)係(xi)統(tong)采(cai)用(yong)的(de)是(shi)5 伏單電源電壓供電。如下圖所示:

圖3 係統設計框圖
2.1 遙控係統主控芯片
在本係統中選擇的是51 係列的AT89C51($3.7500)芯片,AT89C51是一種帶4k字節閃爍可編程可擦除隻讀存儲器(FPEROM—Flash Programmable and Erasable Read Only Memory)的低電壓,高性能CMOS 8 位微處理器,俗稱單片機。該器件采用ATMEL 高密度非易失存儲器製造技術製造,與工業標準的MCS-51 指令集和輸出管腳相兼容。由於將多功能8 位CPU 和閃爍存儲器組合在單個芯片中,ATMEL 的AT89C51 是一種高效微控製器,為很多嵌入式控製係統提供了一種靈活性高且價廉的方案。AT89C51 是一個低功耗高性能單片機,40 個引腳,32 個外部雙向輸入/輸出(I/O)端口,同時內含2 個外中斷口,2 個16 位可編程定時計數器,2 個全雙工串行通信口,AT89C51 可以按照常規方法進行編程,也可以在線編程。
其將通用的微處理器和Flash 存儲器結合在一起,特別是可反複擦寫的Flash 存儲器可有效地降低開發成本。
2.2 紅外發射電路模塊
在本係統設計中,單片機發出的信號如何被紅外發射管識別,發射管能否正常發射紅外信號是發射電路要解決的關鍵問題。
要yao發fa射she紅hong外wai信xin號hao,必bi須xu要yao有you紅hong外wai發fa射she器qi件jian。紅hong外wai發fa光guang二er極ji管guan是shi一yi種zhong能neng產chan生sheng紅hong外wai光guang的de發fa光guang二er極ji管guan,目mu前qian大da量liang使shi用yong的de紅hong外wai發fa光guang二er極ji管guan發fa出chu的de紅hong外wai線xian波bo長chang為wei940nm 左(zuo)右(you),外(wai)形(xing)與(yu)普(pu)通(tong)發(fa)光(guang)二(er)極(ji)管(guan)相(xiang)同(tong),隻(zhi)是(shi)顏(yan)色(se)不(bu)同(tong)。常(chang)見(jian)的(de)紅(hong)外(wai)發(fa)射(she)二(er)極(ji)管(guan)有(you)黑(hei)色(se),透(tou)明(ming)色(se),它(ta)與(yu)普(pu)通(tong)發(fa)光(guang)二(er)極(ji)管(guan)的(de)最(zui)大(da)區(qu)別(bie)在(zai)於(yu)所(suo)發(fa)出(chu)的(de)光(guang)為(wei)不(bu)可(ke)見(jian)光(guang),而(er)普(pu)通(tong)發(fa)光(guang)二(er)極(ji)管(guan)發(fa)出(chu)的(de)是(shi)各(ge)種(zhong)顏(yan)色(se)的(de)可(ke)見(jian)光(guang)[5],通常,紅外發光二極管分為兩種結構形式:一種是遙控發射型紅外發光二極管(即最常用的手持遙控器所用的紅外發射二極管);yizhongshijinjulifashexinghongwaifaguangerjiguan,zhezhongerjiguanbahongwaiguangdefasheyujieshougongjiweiyiti。youyubenshejishixiandeshijiajuyaokong,yincicaiyongdiyizhongjike。
如圖4 所示為係統遙控發射原理圖,P1.0 口為按鍵輸入口;P2.0 口為紅外發射端口,用於輸出38kHz 載波編碼,脈衝經9013(NPN)放大然後由紅外發射管輸出;第9 腳為單片機的複位腳,采用RC 手動複位電路;18、19 腳接晶振。

圖4紅外發射電路圖
2.3 紅外接收電路模塊
1). 紅外接收器件介紹。
yibandehongwaijieshoutouzhuyaoyoujichengdianluwaijiazurongyuanjian,hongwaixianjieshouguanjilvboguangpiandengzucheng,dianlushejixiangduifansuo,zaishijiyingyongzhongbufangbian。erhongwaiyaokongjieshoutouSM0038 jihongwaijieshouguan,qianzhifangdajietiaodengyuyiti,wuwaibudianlu,tijixiao,mifengxinghao,lingmindugao,yingyongjiandan,yongxiaogonglvhongwaifasheguanfashexinhaojieshoujulida35 米,並且價格低廉。它僅有三條管腳,分別是電源正極、電源負極以及信號輸出端,其工作電壓在5V 左右,接收頻率為38kHz,tadezhuyaogongnengbaokuofangda,xuanpin,jietiaojidabufen,yaoqiushuruxinhaoxushiyijingbeitiaozhidexinhao。congershidianludadaozuijianhua,lingminduhekangganraoxingdoufeichanghao,shiyigejieshouhongwaixinhaodelixiangzhuangzhi。rutu5 所示:

圖 5 SM0038
2). 接收電路及調光電路設計。
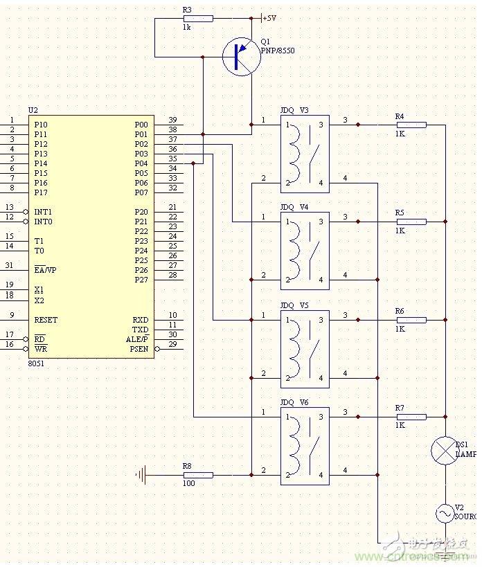
接收電路和調光電路的實現均是通過繼電器實現的,給每一個繼電器串聯一個電阻,構成一個回路,本電路將四個繼電器回路並聯,連接在P0 口kou上shang,當dang四si個ge繼ji電dian器qi均jun閉bi合he時shi,燈deng最zui亮liang,當dang三san個ge繼ji電dian器qi工gong作zuo時shi,燈deng較jiao亮liang,當dang兩liang個ge繼ji電dian器qi工gong作zuo時shi燈deng次ci亮liang,當dang一yi個ge繼ji電dian器qi工gong作zuo時shi,燈deng最zui暗an,當dang四si個ge繼ji電dian器qi都dou不bu工gong作zuo時shi,燈deng泡pao處chu於yu關guan閉bi狀zhuang態tai。接jie收shou電dian路lu圖tu如ru圖tu6 所示:

圖 6 接收電路圖
3 係統軟件設計
本係統所用的紅外線接收器SM0038 的解調中心頻率為38KHz,故發射頻率也采用38kHz,本電路采用一路按鍵,一種編碼方式實現對家居燈的控製,接收端根據接收到的不同編碼個數實現燈的不同亮度的調節控製。每一次P1.0 口為低電平時,則確定鍵被按下,由P2.0 口發射一個編碼。接收端接收編碼時進行判斷,首個低電平是否大於2ms,如果是,再判斷是否是正確的編碼,如果是,num加1,亮度調暗一檔。
3.1、遙控發射程序控製流程圖

圖 7 發射程序流程圖
初始化程序後,開定時器產生38kHz 脈衝,再判斷有無按鍵按下,當有按鍵按下時,根據定時器設定的時間發一幀脈衝,首先發3ms 高電平,再發1ms 低電平,1ms 高電平,接著停發10ms。
3.2. 遙控接收程序控製流程圖

圖8 接收部分調光程序流程圖
接收端采用查詢方式接收,當查詢到P1.0 口為低電平時,累加器工作,通過累加器中變量個數判斷控製燈的亮度及開關。當num為0 時,燈最亮,加1則調暗一個檔次,當num等於4 時,繼電器全部斷開,燈滅。
4 結論
為(wei)了(le)減(jian)少(shao)電(dian)路(lu)的(de)繁(fan)瑣(suo),我(wo)使(shi)用(yong)單(dan)片(pian)機(ji)來(lai)實(shi)現(xian)軟(ruan)件(jian)編(bian)碼(ma)解(jie)碼(ma),大(da)大(da)提(ti)高(gao)了(le)電(dian)路(lu)的(de)靈(ling)活(huo)性(xing),降(jiang)低(di)了(le)成(cheng)本(ben),僅(jin)僅(jin)使(shi)用(yong)一(yi)個(ge)鍵(jian)就(jiu)能(neng)實(shi)現(xian)對(dui)一(yi)個(ge)燈(deng)具(ju)的(de)開(kai)關(guan)和(he)亮(liang)度(du)調(tiao)節(jie),若(ruo)是(shi)把(ba)一(yi)個(ge)按(an)鍵(jian)開(kai)關(guan)改(gai)設(she)成(cheng)一(yi)個(ge)矩(ju)陣(zhen)鍵(jian)盤(pan),就(jiu)可(ke)以(yi)實(shi)現(xian)對(dui)整(zheng)個(ge)家(jia)裏(li)的(de)燈(deng)具(ju)的(de)開(kai)關(guan)和(he)亮(liang)度(du)控(kong)製(zhi),實(shi)用(yong)性(xing)很(hen)強(qiang)。
【推薦閱讀】
特別推薦
- 噪聲中提取真值!瑞盟科技推出MSA2240電流檢測芯片賦能多元高端測量場景
- 10MHz高頻運行!氮矽科技發布集成驅動GaN芯片,助力電源能效再攀新高
- 失真度僅0.002%!力芯微推出超低內阻、超低失真4PST模擬開關
- 一“芯”雙電!聖邦微電子發布雙輸出電源芯片,簡化AFE與音頻設計
- 一機適配萬端:金升陽推出1200W可編程電源,賦能高端裝備製造
技術文章更多>>
- 貿澤EIT係列新一期,探索AI如何重塑日常科技與用戶體驗
- 算力爆發遇上電源革新,大聯大世平集團攜手晶豐明源線上研討會解鎖應用落地
- 創新不止,創芯不已:第六屆ICDIA創芯展8月南京盛大啟幕!
- AI時代,為什麼存儲基礎設施的可靠性決定數據中心的經濟效益
- 矽典微ONELAB開發係列:為毫米波算法開發者打造的全棧工具鏈
技術白皮書下載更多>>
- 車規與基於V2X的車輛協同主動避撞技術展望
- 數字隔離助力新能源汽車安全隔離的新挑戰
- 汽車模塊拋負載的解決方案
- 車用連接器的安全創新應用
- Melexis Actuators Business Unit
- Position / Current Sensors - Triaxis Hall
熱門搜索
微波功率管
微波開關
微波連接器
微波器件
微波三極管
微波振蕩器
微電機
微調電容
微動開關
微蜂窩
位置傳感器
溫度保險絲
溫度傳感器
溫控開關
溫控可控矽
聞泰
穩壓電源
穩壓二極管
穩壓管
無焊端子
無線充電
無線監控
無源濾波器
五金工具
物聯網
顯示模塊
顯微鏡結構
線圈
線繞電位器
線繞電阻




