RS瑞森半導體LLC恒流方案RSC6105S的案例分享
發布時間:2023-03-17 來源:RS瑞森半導體 責任編輯:lina
【導讀】瑞森半導體LLC係列恒流方案在LED驅動電源應用設計案例分享,本篇案例是RSC6105S在30W-42W功率段,應用在教育照明與辦公照明的電源方案,內容包括:原理圖、PCB、BOM、變壓器參數、整燈頻閃指標數據等,方便給工程師朋友們做電源設計參考之用。
一、前言
瑞森半導體LLC係列恒流方案在LED驅動電源應用設計案例分享,本篇案例是RSC6105S在30W-42W功率段,應用在教育照明與辦公照明的電源方案,內容包括:原理圖、PCB、BOM、變壓器參數、整燈頻閃指標數據等,方便給工程師朋友們做電源設計參考之用。
二、RSC6105S 30W-42W案例分享
設計步驟如下:
2.1首先要明確輸入電壓範圍段:ACIN 180V-264V/50HZ,其中單電壓段的對於瑞森半導體CS-CP-LLC方案做高PF方案性價比最高。如果客戶需求是全電壓段ACIN 90V-264V/50-60HZ,那就要另外加APFC線路模塊才能實現全壓高PF。
接(jie)下(xia)來(lai)確(que)認(ren)輸(shu)出(chu)光(guang)源(yuan)的(de)燈(deng)珠(zhu)串(chuan)並(bing)數(shu)與(yu)每(mei)個(ge)燈(deng)珠(zhu)電(dian)壓(ya),以(yi)此(ci)來(lai)確(que)定(ding)輸(shu)出(chu)電(dian)壓(ya)和(he)輸(shu)出(chu)電(dian)流(liu),根(gen)據(ju)電(dian)壓(ya)和(he)電(dian)流(liu)的(de)乘(cheng)積(ji)得(de)到(dao)輸(shu)出(chu)功(gong)率(lv)的(de)最(zui)大(da)值(zhi),選(xuan)擇(ze)對(dui)應(ying)的(de)IC。參照輸出功率的最大值來選擇匹配IC的產品型號:如50W以內推薦RSC6105S、50W-75W以內推薦RSC6107S、80W-120W以內推薦RSC6112S、150W-400W以上推薦RSC6120S(如下圖所示)。

2.2根據下表的計算出關鍵參數的參數值,如諧振電感,諧振電容,電荷泵電容,高壓電容,變壓器的匝比,反饋的比值等關鍵器件;

2.3對於表單中沒有計算的功率器件:MOS,肖特基,整流橋等選型說明如下,這類LLC軟開關的器件的選型:瑞森半導體CS-CP-LLC方案MOS耐壓500V,肖特基耐壓是驅動電壓空載電壓的2-3倍(考慮溫升升高後降額使用,以及對應溫度曲線),電流值的大小與電源散熱有直接關係,一般輸出1A電流,推薦選用3A-5A的肖特基;整流橋選用快恢複或超快恢複的RS係列,US係列,ES係列等,電荷泵的二極管需選用超快的US係列,ES係列(一篇推文專門有分享關鍵器件的選型,可以查閱);
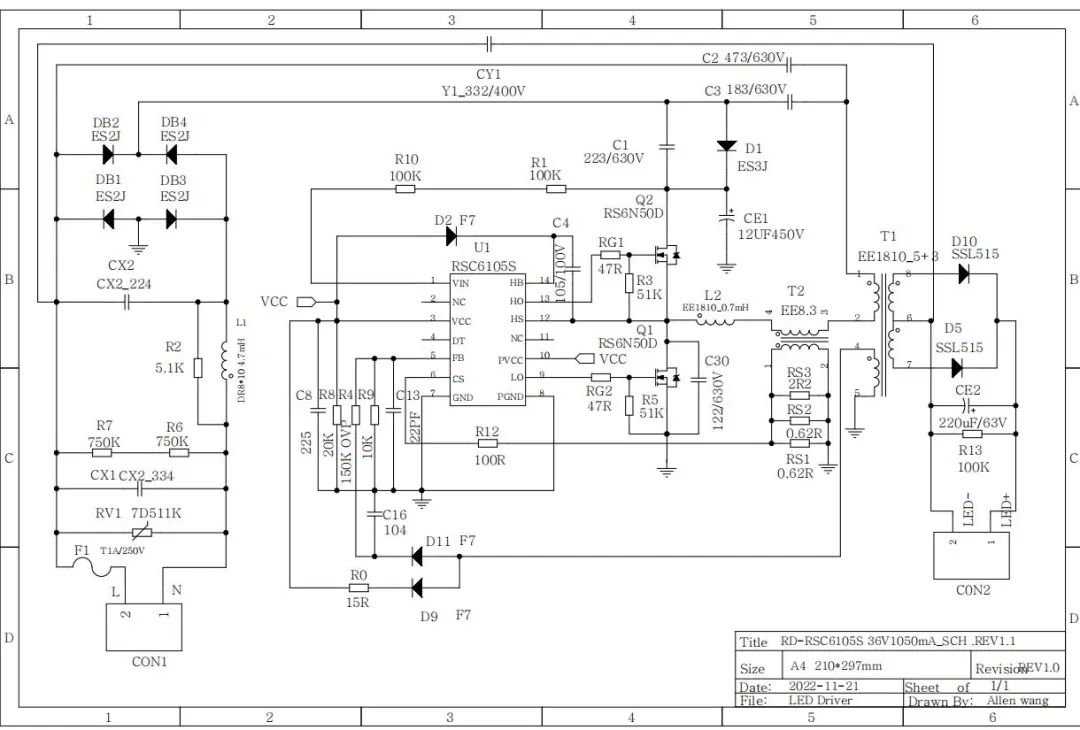
2.4接下來進行原圖製作與PCB layout,分享實際案例的原理圖(產品基本規格:輸入AC180-264V/50HZ,輸出30-40V/1050mA,高PF無頻閃方案)如下:


2.5接下來製作BOM物料清單與變壓器諧振電感圖檔,分享實際案例的(產品基本規格:輸入AC180-264V/50HZ,輸出30-40V/1050mA,高PF無頻閃方案)。
主變壓器參數


諧振電感參數

EE8.3的互感電感參數

2.6製樣完成,確認電源特性:電流變動率,THD,PF值,轉換效率等。
2.7優秀的整燈的頻閃係數


綜上所述,夥伴們對瑞森半導體方案的設計應用是否有所加深了解?對性能參數(PF值,THD,效率,頻閃指標,負載變動率這些關鍵參數)是否滿意?在分享中有不詳細,不完整內容,熱烈歡迎提出討論!瑞森半導體的每一點前行,離不開大家的支持!
(來源:RS瑞森半導體)
免責聲明:本文為轉載文章,轉載此文目的在於傳遞更多信息,版權歸原作者所有。本文所用視頻、圖片、文字如涉及作品版權問題,請聯係小編進行處理。
推薦閱讀:
如何集成 GaN 功率級以實現高效的電池供電 BLDC 電機推進係統
- 噪聲中提取真值!瑞盟科技推出MSA2240電流檢測芯片賦能多元高端測量場景
- 10MHz高頻運行!氮矽科技發布集成驅動GaN芯片,助力電源能效再攀新高
- 失真度僅0.002%!力芯微推出超低內阻、超低失真4PST模擬開關
- 一“芯”雙電!聖邦微電子發布雙輸出電源芯片,簡化AFE與音頻設計
- 一機適配萬端:金升陽推出1200W可編程電源,賦能高端裝備製造
- 一秒檢測,成本降至萬分之一,光引科技把幾十萬的台式光譜儀“搬”到了手腕上
- AI服務器電源機櫃Power Rack HVDC MW級測試方案
- 突破工藝邊界,奎芯科技LPDDR5X IP矽驗證通過,速率達9600Mbps
- 通過直接、準確、自動測量超低範圍的氯殘留來推動反滲透膜保護
- 從技術研發到規模量產:恩智浦第三代成像雷達平台,賦能下一代自動駕駛!
- 車規與基於V2X的車輛協同主動避撞技術展望
- 數字隔離助力新能源汽車安全隔離的新挑戰
- 汽車模塊拋負載的解決方案
- 車用連接器的安全創新應用
- Melexis Actuators Business Unit
- Position / Current Sensors - Triaxis Hall





