基於負載恒定電壓點穩壓器OptiMOS TM IPOL設計
發布時間:2021-04-16 責任編輯:lina
【導讀】電信,基站和服務器運營商通過開發和發布三種類型的穩壓器來增強其過程而獲得了OptiMOS IPOL的支持。這些新器件分別命名為IR3887M,IR3888M和IR3889M,它們基於負載恒定電壓點穩壓器OptiMOS TM IPOL設計,基於COT(恒定導通時間)控製架構。
摘要
電信,基站和服務器運營商通過開發和發布三種類型的穩壓器來增強其過程而獲得了OptiMOS IPOL的支持。這些新器件分別命名為IR3887M,IR3888M和IR3889M,它們基於負載恒定電壓點穩壓器OptiMOS TM IPOL設計,基於COT(恒定導通時間)控製架構。
開發這三種設備是為了支持服務器,基站和電信等在85 o C環境溫度下運行的應用,這些應用需要高效率和高密度。OptiMOS IPOL新係列的穩壓器由穩定性更高的COT引擎組成,能夠提供非常快速的瞬態響應而無需任何外部補償。同步降壓穩壓器支持4.3V至17V的寬輸入電壓範圍(如果使用外部偏置電源,則Vmin = 2V,如果使用外部偏置電源,則Vmin = 2V),而輸出電壓則通過精確的基準電壓(0.6V± 0.5%)。
IR3887M,IR3888M和IR3889M新xin型xing穩wen壓ya器qi在zai輕qing負fu載zai時shi提ti供gong了le高gao效xiao率lv,具ju有you熱re補bu償chang內nei部bu過guo流liu保bao護hu功gong能neng,具ju有you四si個ge可ke選xuan限xian製zhi,以yi提ti供gong更geng便bian宜yi,更geng小xiao的de電dian感gan器qi,欠qian壓ya,過guo壓ya和he過guo熱re保bao護hu。開關頻率可在600 kHz至2 MHz的範圍內選擇,從而可實現較小的PCB尺寸和更少的物料清單(BOM),從而簡化了設計和PCB布局。
該係列的所有器件均確保了非常高的效率值,低功耗和熱處理高達30A連續電流的能力。
特別是IR3887M,是市場上最小的30A器件。融合英飛淩最新一代的FET和增強的封裝技術,可在4mm x 5mm的小尺寸封裝中提供3A的熱支持。
IR3888M和IR3889M采用PQFN封裝,尺寸僅為5mm x 6mm的小尺寸。IR3888M可處理高達25A的連續電流,並符合RoHS2的要求。
COT控製方式
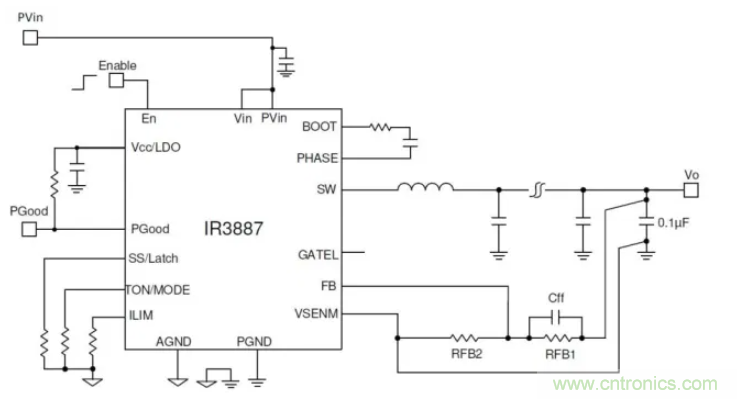
恒定導通(COT)控製模式是一種越來越流行的基於波紋的架構,由於其非常簡單的控製環路設計和快速的負載瞬態響應(由於帶寬很高),它ta支zhi持chi這zhe三san種zhong設she備bei。該gai解jie決jue方fang案an還hai實shi現xian了le相xiang對dui恒heng定ding的de開kai關guan頻pin率lv,良liang好hao的de輸shu出chu調tiao節jie以yi及ji在zai輕qing負fu載zai下xia的de極ji高gao效xiao率lv,幾ji乎hu不bu需xu要yao額e外wai的de設she計ji工gong作zuo。IR388x器件具有專有的快速恒定導通時間(COT)控製功能,該功能將輸出電壓V O與結合內部斜坡信號的地麵電壓進行比較。當V O降至該閾值以下時,將啟動PWM信號以在固定的導通時間內開啟高端FET。底電壓由內部補償誤差放大器產生,該放大器對V進行比較。帶參考電壓的O。相對於傳統的COT控製,快速的COT控製可顯著改善輸出電壓調節率。圖1顯示了IR3887M器件的典型應用圖。

圖1:IR3887M基本應用電路
新增功能
OptiMOS TM IPOL器件具有兩種不同的模式:強製連續導通模式(FCCM)和二極管仿真模式(DEM)。使用FCCM,電壓調節器始終以偽恒定開關頻率充當同步降壓轉換器,從而實現較小的輸出電壓紋波。降壓開關穩壓器是當今客戶POL應用的廣泛使用的解決方案。在DEM模式下,當電感器電流接近零時,同步FET會關閉,從而降低了開關頻率並提高了輕負載時的效率。在重負載下,FCCM和DEM都以相同的方式運行。通過連接一個外部電阻器,可以從600 kHz至2 MHz的一組離散值中選擇開關頻率f sw。基於所選的f sw,電壓調節器根據以下公式為給定的PV in和V O生成控製FET的相應導通時間:
T on =(V O / PV in)*(1 / f sw)
其中f sw是所需的開關頻率,PV in是功率級的輸入電源,V O是輸出電壓。在操作過程中,設備會監視PV in和V O,並可以自動調整導通時間以維持預選的f sw。隨著負載的增加,開關頻率可以增加以補償功率損耗。圖2顯示了針對不同輸出電壓V O的值的典型效率曲線,涉及以下條件:PV in = 12V,f sw = 600 kHz,FCCM工作模式,T amb= 25°C,自然對流(無氣流)。效率曲線包括IR388x器件的損耗,電感器損耗,輸入和輸出電容器的損耗以及PCB走線損耗。

圖2:典型效率曲線– PV in = V in = 12V,F sw = 600 kHz
OptiMOS TM IPOL器件(圖3)具有內部數字軟啟動功能,可控製輸出電壓的上升並限製啟動時的電流浪湧。內部軟啟動信號在定義的持續時間內從0 V線性上升至0.6 V,bingqiebuhuisuishuchudianyaerbianhua。wenyaqijuyousigeruanqidongshijianxuanxiang,ketongguoyigewaibudianzuqijinxingxuanze。keyishiyongwaibufenyaqiduishuchudianyajinxingbiancheng。jiangFB電壓與內部基準電壓0.6 V進行比較。當輸出處於所需值時,分壓比設置為在FB引腳(圖1)提供0.6V。反饋電阻分壓器根據以下公式計算:
V O = V ref *(1 + R FB1 / R FB2)
其中R FB1和R FB2是頂部和底部反饋電阻器(見圖1)。

圖3:OptiMOS IPOL係列設備
OptiMOS™IR3887M,IR3889M,IR3888M集成負載點DC-DC穩壓器是易於使用,完全集成且高效的設備,可提高效率和功率密度,並簡化服務器,企業存儲,網通中POL應用的設計路由器和交換機,數據通信和電信基站。
(轉載來源:電子發燒友)
免責聲明:本文為轉載文章,轉載此文目的在於傳遞更多信息,版權歸原作者所有。本文所用視頻、圖片、文字如涉及作品版權問題,請電話或者郵箱聯係小編進行侵刪。
特別推薦
- 噪聲中提取真值!瑞盟科技推出MSA2240電流檢測芯片賦能多元高端測量場景
- 10MHz高頻運行!氮矽科技發布集成驅動GaN芯片,助力電源能效再攀新高
- 失真度僅0.002%!力芯微推出超低內阻、超低失真4PST模擬開關
- 一“芯”雙電!聖邦微電子發布雙輸出電源芯片,簡化AFE與音頻設計
- 一機適配萬端:金升陽推出1200W可編程電源,賦能高端裝備製造
技術文章更多>>
- 貿澤EIT係列新一期,探索AI如何重塑日常科技與用戶體驗
- 算力爆發遇上電源革新,大聯大世平集團攜手晶豐明源線上研討會解鎖應用落地
- 創新不止,創芯不已:第六屆ICDIA創芯展8月南京盛大啟幕!
- AI時代,為什麼存儲基礎設施的可靠性決定數據中心的經濟效益
- 矽典微ONELAB開發係列:為毫米波算法開發者打造的全棧工具鏈
技術白皮書下載更多>>
- 車規與基於V2X的車輛協同主動避撞技術展望
- 數字隔離助力新能源汽車安全隔離的新挑戰
- 汽車模塊拋負載的解決方案
- 車用連接器的安全創新應用
- Melexis Actuators Business Unit
- Position / Current Sensors - Triaxis Hall
熱門搜索
微波功率管
微波開關
微波連接器
微波器件
微波三極管
微波振蕩器
微電機
微調電容
微動開關
微蜂窩
位置傳感器
溫度保險絲
溫度傳感器
溫控開關
溫控可控矽
聞泰
穩壓電源
穩壓二極管
穩壓管
無焊端子
無線充電
無線監控
無源濾波器
五金工具
物聯網
顯示模塊
顯微鏡結構
線圈
線繞電位器
線繞電阻




