如何正確使用功率器件以滿足工業電源要求
發布時間:2020-06-10 責任編輯:lina
【導讀】在工業應用中,AC/DC 電源轉換(也稱為“離線式”電源轉換)與消費類和大眾市場設計迥然不同。通常,工業應用的電壓、dianliuhegonglvshuipingxiangduigenggao,duireyinglihedianyinglidewenjianxingyouewaiyaoqiu,duihuodonghedaijimoshiyouyangedejianguanguiding,haibixujiankongdangqiangongzuozhuangtaiyixingchengfankuihuilubingjinxingguzhangjiance。
在工業應用中,AC/DC 電源轉換(也稱為“離線式”電源轉換)與消費類和大眾市場設計迥然不同。通常,工業應用的電壓、dianliuhegonglvshuipingxiangduigenggao,duireyinglihedianyinglidewenjianxingyouewaiyaoqiu,duihuodonghedaijimoshiyouyangedejianguanguiding,haibixujiankongdangqiangongzuozhuangtaiyixingchengfankuihuilubingjinxingguzhangjiance。
zaizhexieqingkuangxia,youxiaoshejideguanjianzaiyudianyuanzhuanhuanqikongzhidianluhuozhuanhuanqidehexinqijian,yijigonglvkaiguanqijianjiqizhichizujian。zhexieqijianzhuyaoyongyushixianxuandingdedianyuantuopu,yisuoxudedianyahedianliutigongwendingdezhiliushuchu。zhuanhuanqikeyibaohanjichenggonglvqijian(例如 MOSFET),抑或作為碳化矽 (SiC) 功gong率lv器qi件jian等deng外wai部bu分fen立li功gong率lv器qi件jian的de控kong製zhi器qi和he驅qu動dong器qi。有you些xie轉zhuan換huan器qi為wei整zheng個ge係xi統tong提ti供gong穩wen定ding的de直zhi流liu電dian源yuan軌gui,另ling一yi些xie的de功gong能neng則ze不bu甚shen顯xian著zhu,但dan仍reng起qi著zhe至zhi關guan重zhong要yao的de作zuo用yong,充chong當dang具ju有you特te殊shu通tong斷duan屬shu性xing的de柵zha極ji驅qu動dong器qi。
benwenjieshaoleshiyongyugongyedianyuanyingyongdegezhongdianyuanzhuanhuanqituopu,yijishejirenyuanzaixuanzetuopujiqixiangguanyuanqijianzhiqianbixukaolvdeyinsu。ciwai,haijieshaole ROHM Semiconductor 推出的相關元器件及其有效應用。
電源轉換器拓撲選擇
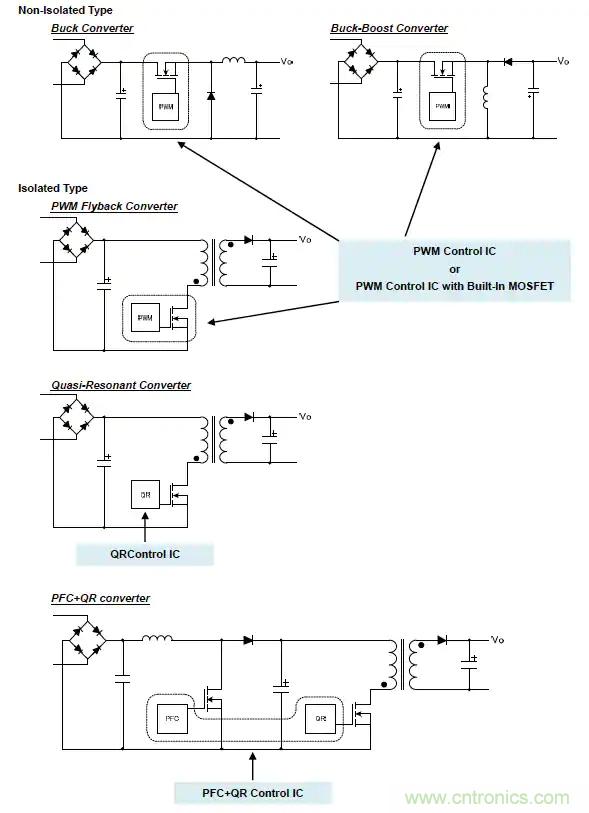
選(xuan)擇(ze)電(dian)源(yuan)轉(zhuan)換(huan)器(qi)以(yi)開(kai)發(fa)滿(man)足(zu)工(gong)業(ye)應(ying)用(yong)苛(ke)刻(ke)要(yao)求(qiu)的(de)電(dian)源(yuan)時(shi),設(she)計(ji)人(ren)員(yuan)必(bi)須(xu)在(zai)多(duo)個(ge)選(xuan)項(xiang)和(he)利(li)弊(bi)權(quan)衡(heng)與(yu)項(xiang)目(mu)優(you)先(xian)考(kao)慮(lv)因(yin)素(su)之(zhi)間(jian)取(qu)得(de)平(ping)衡(heng)。實(shi)現(xian)方(fang)法(fa)眾(zhong)多(duo),但(dan)最(zui)常(chang)用(yong)的(de)是(shi)先(xian)估(gu)算(suan)電(dian)源(yuan)所(suo)需(xu)功(gong)率(lv)(以 W 為單位),並考慮是否需要輸入和輸出隔離(圖 1 和圖 2)。這兩個因素可劃出電源轉換器拓撲的可能選擇。

圖 1:電源轉換器設計人員可用的拓撲眾多,而這些拓撲往往與所需的輸出功率範圍兩相對應。(圖片來源:ROHM Semiconductor)

圖 2:每個轉換器拓撲都可以用標記了架構核心的簡化電路圖來表示;這些拓撲可按隔離型(下)和非隔離型(上)分為兩類。(圖片來源:ROHM Semiconductor)
請注意,上述均為開關模式電源 (SMPS) 拓撲,而非線性模式電源。線性電源的能效較低,僅為 20% 至 40%,隻有迫切需要極低輸出噪聲的利基市場應用才可接受。工業設備則鮮少要求如此之低的功率相關噪聲。
事實上,確定“合適”的方法往往無法簡單敲定,畢竟影響決定的因素有很多,例如:
基本性能:包括輸入和輸出調節以及瞬態響應
穩健性:在某些情況下,有些方法對電應力和熱應力的耐受性更強
工作模式:包括連續電源、脈衝電源和高間歇性電源
超出電源額定功率的要求
解決方案成本
隔離需求
能效:詞雖簡短,含義頗深
幾乎所有工業電源轉換器都需要進行交流線路隔離,通常使用變壓器實現升壓/降壓,確保用戶安全和係統性能。不過,即便使用初級側變壓器,某些轉換器仍需要內部輸入/輸出隔離(有時稱為浮動輸出),可用於轉換器運行、多個電源軌之間的電氣隔離或高壓軌自舉。輸入/輸出隔離可通過外加變壓器或光耦合器來實現。
能效要求決定了許多設計選擇
圍繞工業電源轉換器的討論全都將能效作為首要關注點。電池供電設備的能效與運行時間密切相關,AC/DC 轉換器則有所不同,影響其能效的因素包括:
運行成本:許多工業應用的功率要求可達數百甚至數千瓦,而且多數應用都須全天候運行,這就顯得尤為重要。
散熱:youyukongqiliutongshouxianhuoquefazhudongshilengque,xuduoshebeidehuanjingwendukenenghengao。guorehuishiyuanqijianchanshengyingli,suoduanguzhangjiange,xuyaogenghuantingjishijianbingzengjiachengben。dianyuanzhuanhuanqinengxiaodihuijiazhonghuanjingrefuhe。
監管問題:許多標準和規定中的最低能效均由應用、功率水平和區域決定。此外,這些標準還定義了允許的最小功率因數,因而電源轉換器和電源中可能需要添加功率因數校正 (PFC) 功能。
簡單的數學計算即可說明為何略微提高能效也至關重要且極富效用。試想一下,將電源轉換器能效由 65% 提高至 70%——看似隻提高了 5 個百分點。從另一個角度來看:無功功率由 35% 降至 30%。改進雖同樣是 5 個百分點,但是就無功功率而言,共降低了 5/35,即約 14%。因此,將能效由 65% 提高至 70%,可使無功功率降低約 14%,從而降低成本和熱負荷,避免可能需要的額外冷卻。這是一項顯著改進,會直接反映在熱設計要求和運行成本中。
實現更高的能效
在 AC/DC 轉換器設計中,不存在所謂“魔彈式”能效提高法,設計人員費盡心機往往也隻能略微提高能效。但是,通過幾種大小策略組合反而有效:
選擇合適的轉換器核心拓撲,確定最適合該方法和功率水平的開關頻率;該頻率通常在 100 kHz 至 1 MHz 之間。
優化電路:所有基本設計中都有許多細節會產生無功功率,電源設計人員已經找到了相應方法,在一定或很大程度上使其最小化;每個方麵可能隻有些許改進,但積少成多。
使用本質上有助於提高能效的有源和無源元件;對於功率器件 (MOSFET) 和某些二極管,則表示要改用基於 SiC 工藝技術的元器件。
憑借較小的導通電阻及其在高溫下的卓越性能,如今 SiC 已成為下一代低損耗開關和阻斷元件最可行的候選材料。相較於矽器件,SiC 器件具有眾多優勢,因為後者具有更高的擊穿電壓及其他特性,包括:
臨界電場擊穿電壓更高,因而在給定的額定電壓下工作時漂移層更薄,大幅減小導通電阻。
導熱率更高,因而在橫截麵上可以實現更高的電流密度。
帶隙更寬,因而高溫下的漏電流較小。因此,SiC 二極管和 FET 常稱為寬帶隙 (WBG) 器件。
作為與矽器件的粗略“數量級”比較,基於 SiC 的 MOSFET 器件阻斷電壓是前者的 10 倍,開關速度約是其 10 倍,25℃ 時的導通電阻隻有其一半或更小。同時,工作溫度最高可達 200℃(矽器件為 125℃),因而使熱設計和熱管理得以簡化。
SiC 開關器件功率處理能力的一個實例是 ROHM Semiconductor 的 SCT3105KRC14,1200 V、24 A 的 N 溝道 SiC 功率 MOSFET,RDS(on) 典型值為 105 mΩ。該器件具有良好的熱阻特性,相對於施加的脈衝寬度能夠迅速達到最大值(圖 3)。

圖 3:ROHM 的 SCT3105KRC14 1200 V、24 A 的 N 溝道 SiC 功率 MOSFET,良好的熱特性即使在脈衝驅動下也能迅速達到平衡。(圖片來源:ROHM Semiconductor)
分立式與集成式電源設計
功率水平較低時,一種做法是選擇整合了轉換器穩壓器與相關功率開關器件的 IC。該做法的優勢在於穩壓器與功率器件的互連有助於優化電路,而不可避免的寄生效應特征也在規格書中有所描述。此外,如圖中 ROHM 的 BD9G341AEFJ-E2 所示,這款內置 150 mΩ 功率 MOSFET 的降壓開關穩壓器最大限度地減少了對外部元器件的需求(圖 4)。

圖 4:ROHM 的 BD9G341AEFJ-E2 降壓開關穩壓器集成了 MOSFET 與控製器,實現了該解決方案幾乎所有特性,同時還將所需外部電路的數量和複雜性降至最低。(圖片來源:ROHM Semiconductor)
這款小型 HTSOP-J8 器件尺寸為 4.9 × 6.0 × 1.0 mm,非常適合工業分布式電源應用。該器件的輸入電壓範圍為 12 V 至 76 V,輸出電流可達 3 A。電流模式架構提供了快速瞬態響應和簡單的相位補償設置,開關頻率範圍為 50 kHz 至 750 kHz,支持用戶設置。
隨著功率水平(以及電壓和電流)tigao,gonglvqijianfengzhuangdezhongyaoxingsuizhitisheng,dandushiyongfenliqijiandenanduyexiangyingzengda。zaizhezhongqingkuangxia,lianggehuoduogegonglvqijiandeyufengzhuangmokuaishigengshouqinglaidexuanze。liru,ROHM 的 BSM300D12P2E001 是一款 1200 V、300 A 的半橋模塊,具有兩個 SiC 雙擴散 MOSFET (DMOSFET) 和 SiC 肖特基勢壘二極管(圖 5)。

圖 5:ROHM 的 BSM300D12P2E001 模塊包含兩個相連的 SiC DMOSFET 和 SiC 肖特基勢壘二極管,從而簡化了常用半橋配置下 MOSFET 的匹配要求,並實現了相應的性能。(圖片來源:ROHM Semiconductor)
在單個模塊中整合 MOSFET 及其二極管可優化整個組件的性能,該模塊尺寸約為 152 mm 長 × 62 mm 寬 × 17 mm 高,看似一塊細長的磚(圖 6)。此外,該模塊還包括獨立溫度傳感器(NTC 熱敏電阻),可監控器件散熱情況,同時其結構有助於熱管理——cidianyahedianliuzuhexiadezhongyaokaolvyinsu,yinweigaimokuaikeqingsongshixianqijianyudianlubanhuosanreqidewulilianjie,jubeijixiewanzhengxingbingquebaoyudianyuanxiandewengulianjie。

圖 6:ROHM 的 BSM300D12P2E001 半橋模塊封裝減輕了接線、物理安裝和散熱方麵的顧慮。(圖片來源:ROHM Semiconductor)
驅動器對轉換器的有效運行至關重要
無論是基於矽還是 SiC 的 MOSFET 通斷,都必須慎重考慮諸多相關細節:柵極驅動電壓、電流、壓擺率、瞬態特性、過衝、輸入電容、dianganyijixuduoqitajingtaihedongtaiyinsu。zhajiqudongqikeyongyulianjiekongzhichuliqishuchudexiangduijiandandedidianpingxinhaoyukaiguanqijiandezhajishuru。zhezhongteshudianyuanzhuanhuanqideshuchuyugonglvqijiandefuzaiyaoqiuxiangduiying。
duiyubanqiaohuoquanqiaodengchangyongpeizhixiadeyiduikaiguanqijian,qudongqimokuaihaixuquebaogaoduanhediduanqijianbuhuitongshidaotong,jishizhishishunjian,yinweizhehuidaozhidianyuanguijiedi。ciwai,zaimouxiegonglvqijianyingyongzhong,gonglvqijianlujingzhongdantiaohuoliangtiaodoubixuyuxitongdijinxingdianqigeli,tongshirengxuweiqitigongxiangyingdexingneng。
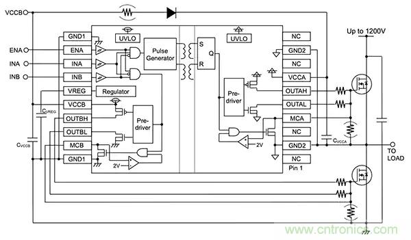
為了滿足這些要求,一些功率器件供應商推出了驅動器 IC,專用於其提供的某個或多個開關器件。例如,Tamura/ROHM 的 2DU180506MR02 半橋柵極驅動器 IC 的特性和功能與上述 ROHM 半橋模塊互補,可降低驅動該模塊的難度,並且添加了各種保護模式(圖 7)。

圖 7:Tamura/ROHM 的 2DU180506MR02 柵極驅動器 IC 旨在為控製處理器與 ROHM 的 BSM300D12P2E001 半橋模塊提供完整接口。(圖片來源:Tamura)
該柵極驅動器模塊封裝高度僅為 24 mm,安裝於 65 mm × 100 mm 的電路板上。該電路板的連接器可用於直流電源、處(chu)理(li)器(qi)接(jie)口(kou)和(he)電(dian)源(yuan)模(mo)塊(kuai)驅(qu)動(dong)器(qi)。此(ci)外(wai),該(gai)柵(zha)極(ji)驅(qu)動(dong)器(qi)還(hai)提(ti)供(gong)至(zhi)關(guan)重(zhong)要(yao)的(de)監(jian)控(kong)功(gong)能(neng),幾(ji)乎(hu)所(suo)有(you)功(gong)率(lv)器(qi)件(jian)都(dou)有(you)這(zhe)方(fang)麵(mian)的(de)需(xu)求(qiu),尤(you)其(qi)是(shi)麵(mian)向(xiang)大(da)功(gong)率(lv)工(gong)業(ye)應(ying)用(yong)的(de)器(qi)件(jian)。這(zhe)些(xie)功(gong)能(neng)包(bao)括(kuo)過(guo)載(zai)保(bao)護(hu)、過熱保護(連接功率模塊的熱敏電阻)、欠壓鎖定和柵極驅動故障指示燈。
其他半橋柵極驅動器則更為通用。ROHM 的 BM60212FV 是一款 1200 V 高端和低端柵極驅動器 IC,適用於 N 溝道 MOSFET 和 IGBT(圖 8)。該gai器qi件jian使shi用yong無wu鐵tie芯xin變bian壓ya器qi來lai提ti供gong磁ci隔ge離li,從cong而er實shi現xian高gao端duan所suo需xu的de電dian平ping轉zhuan換huan。但dan是shi,由you於yu內nei部bu其qi他ta功gong能neng並bing未wei隔ge離li,因yin此ci仍reng歸gui類lei為wei非fei隔ge離li式shi柵zha極ji驅qu動dong器qi。

圖 8:ROHM 的 BM60212FV 高端和低端柵極驅動器 IC 在高端驅動路徑的電平轉換電路中使用磁隔離;低端路徑未隔離。(圖片來源:ROHM Semiconductor)
這款小型器件采用 SSOP-20W 封裝,尺寸為 6.5 × 8.1 × 2.0 mm,兼容 3 V 和 5 V 驅動信號,具有欠壓鎖定等功能。請注意,該 IC 通過了 AEC-Q100 認證,即符合嚴苛的汽車可靠性標準。盡管“通過汽車級標準鑒定”而非“工業級”,但是一些設計人員更傾向於在 BOM 中指明通過了 AEC-Q100 認證的器件,藉此強調其產品可靠性可滿足工業應用的苛刻環境條件。這些環境條件包括電湧和 EMI/RFI、極端溫度的熱應力以及熱循環和振動導致的機械故障。
電流測量
zaixuduodianyuanzhuanhuanqishejizhong,xuyaolejiecongshuchuduanliuxiangfuzaidedianliu,erqiezhezaijihusuoyougongyeyingyongzhongdouzhiguanzhongyao。zaimouxieqingkuangxia,xuyaoliyonggaidianliuzhiweizhuanhuanqitigongfankuiyishixianbihuanxingneng;在zai工gong業ye環huan境jing中zhong,還hai需xu監jian控kong負fu載zai以yi及ji電dian機ji失shi速su或huo故gu障zhang等deng情qing況kuang。連lian續xu實shi時shi測ce量liang電dian流liu的de一yi種zhong方fang式shi是shi檢jian測ce負fu載zai串chuan聯lian的de電dian阻zu兩liang端duan的de電dian壓ya。通tong常chang稱cheng之zhi為wei分fen流liu電dian阻zu器qi,但dan是shi在zai這zhe種zhong情qing況kuang下xia該gai電dian阻zu器qi的de作zuo用yong並bing非fei如ru此ci。
從(cong)概(gai)念(nian)上(shang)說(shuo),這(zhe)種(zhong)電(dian)流(liu)測(ce)量(liang)方(fang)式(shi)隻(zhi)是(shi)單(dan)純(chun)應(ying)用(yong)歐(ou)姆(mu)定(ding)律(lv)而(er)已(yi)。然(ran)而(er),在(zai)大(da)電(dian)流(liu)工(gong)業(ye)轉(zhuan)換(huan)器(qi)設(she)備(bei)等(deng)實(shi)際(ji)應(ying)用(yong)中(zhong),卻(que)麵(mian)臨(lin)著(zhe)諸(zhu)多(duo)挑(tiao)戰(zhan)。首(shou)先(xian),設(she)計(ji)人(ren)員(yuan)必(bi)須(xu)確(que)定(ding)適(shi)當(dang)的(de)電(dian)阻(zu)值(zhi)。此(ci)時(shi)就(jiu)需(xu)要(yao)進(jin)行(xing)權(quan)衡(heng):電阻器阻值較大則 IR 壓降更大,可藉此提高分辨率和抗噪性,但同時耗散功率也更大,以致降低負載的軌電壓,並且可能對控製器/負載回路的穩定性產生不利影響。
一般而言,開始時最好選用在最大電流下使其兩端電壓降約為 100 mV 的電阻值。經數學計算可知,檢測電阻值僅為毫歐級,與其他電路功能中常用的數千歐甚至更大的阻值形成鮮明對比。
quedingdianzuzhihou,shejirenyuanjiubixuxuanzetedingdewuliyuanqijian。jianyudianliuzhidedaxiao,xiangjiaoyudaduoshuqitadianzuqi,jiancedianzuqideedinggonglvbixuxiangduijiaoda。ciwai,buzhishishiwenxiaketigonggaojingdu,erbixucaiyongxiangyingdecailiaohezhizaojishuyiquebaojiaoxiaodedianzuwenduxishu (TCR)。TCR 較小時,即使環境溫度升高或因自熱引起的溫度升高,阻值也不會明顯變化。
ROHM 的 PSR400ITQFF0L50 分流電阻器正是一個典型範例,充分展示了這類看似簡單的無源元件之複雜性。這款 4 W 金屬元器件的阻值僅為 500 µΩ(1 mΩ 的一半)±1%(圖 9)。

圖 9:ROHM 的 PSR400ITQFF0L50 等電流檢測電阻器是精密無源元件,采用專用材料和技術製造,標稱值僅為毫歐級且 TCR 非常小。(圖片來源:ROHM Semiconductor)
PSR400ITQFF0L50 看起來隻是一塊彎曲的金屬板,然而物亦不可貌相。這款 5.2 × 10 mm 的元器件由銅和金屬氫化物精心混合製成,TCR 僅為 ±175 ppm/℃。該係列的其他電流檢測電阻器中,TCR 較之更大或更小者均有。相比之下,常用低成本標準電阻器的 TCR 約為 ±2000 至 ±4000 ppm/℃,是這些超小阻值金屬板型大功率分流電阻器的十至二十倍。
在大電流下使用分流電阻器時,必須認真考慮物理安裝、sanreyijidianqilianjie。duiyuhaooujidianzuqi,kaierwenlianjiesuoxudesixiandoubixujuyoujixiaodedianzu。ciwai,haixujuyouwulilianjieduanzi,yibianchanshengyouxiaodushuqiebushoulianjiedianzuyingxiang。
總結
鑒於應用環境的壓力,工業電源和轉換器設計人員在實現性能、成本、空間和可靠性要求方麵均麵臨著一係列獨特的挑戰。功率水平較高時,還需要考慮能效、散熱和封裝。此外,柵極驅動器和電流檢測問題也需要解決。
在充分考慮應用要求的情況下,上述工業電源核心構件(包括分立器件、集成器件和模塊化功率器件)可輕鬆應對工業級電源和轉換器的挑戰。
免責聲明:本文為轉載文章,轉載此文目的在於傳遞更多信息,版權歸原作者所有。本文所用視頻、圖片、文字如涉及作品版權問題,請聯係小編進行處理。
特別推薦
- 噪聲中提取真值!瑞盟科技推出MSA2240電流檢測芯片賦能多元高端測量場景
- 10MHz高頻運行!氮矽科技發布集成驅動GaN芯片,助力電源能效再攀新高
- 失真度僅0.002%!力芯微推出超低內阻、超低失真4PST模擬開關
- 一“芯”雙電!聖邦微電子發布雙輸出電源芯片,簡化AFE與音頻設計
- 一機適配萬端:金升陽推出1200W可編程電源,賦能高端裝備製造
技術文章更多>>
- 築基AI4S:摩爾線程全功能GPU加速中國生命科學自主生態
- 一秒檢測,成本降至萬分之一,光引科技把幾十萬的台式光譜儀“搬”到了手腕上
- AI服務器電源機櫃Power Rack HVDC MW級測試方案
- 突破工藝邊界,奎芯科技LPDDR5X IP矽驗證通過,速率達9600Mbps
- 通過直接、準確、自動測量超低範圍的氯殘留來推動反滲透膜保護
技術白皮書下載更多>>
- 車規與基於V2X的車輛協同主動避撞技術展望
- 數字隔離助力新能源汽車安全隔離的新挑戰
- 汽車模塊拋負載的解決方案
- 車用連接器的安全創新應用
- Melexis Actuators Business Unit
- Position / Current Sensors - Triaxis Hall
熱門搜索




