詳談鋰電池保護板原理
發布時間:2018-07-20 責任編輯:lina
【導讀】鋰電池(可充型)需要保護,是由它本身特性決定的。因為鋰電池本身的材料決定了它不能被過充、過放、過流、短路及超高溫充放電,所以鋰電池鋰電組件總會跟著一塊精致的保護板和一片電流保險器出現。
鋰電池(可充型)需要保護,是由它本身特性決定的。因為鋰電池本身的材料決定了它不能被過充、過放、過流、短路及超高溫充放電,所以鋰電池鋰電組件總會跟著一塊精致的保護板和一片電流保險器出現。
鋰電池的保護功能通常由保護電路板和PTC等電流器件協同完成,保護板是由電子電路組成,在-40℃至+85℃的環境下時刻準確的監視電芯的電壓和充放回路的電流,及時控製電流回路的通斷;PTC在高溫環境下防止電池發生惡劣的損壞。
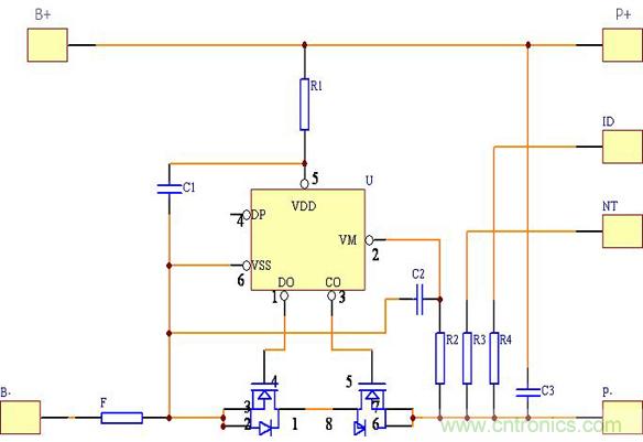
普通鋰電池保護板通常包括控製IC、MOS開關、電阻、電容及輔助器件FUSE、PTC、NTC、ID、存儲器等。其中控製IC,在一切正常的情況下控製MOS開關導通,使電芯與外電路導通,而當電芯電壓或回路電流超過規定值時,它立刻控製MOS開關關斷,保護電芯的安全。
在保護板正常的情況下,Vdd為高電平,Vss,VM為低電平,DO、CO為高電平,當Vdd,Vss,VM任何一項參數變換時,DO或CO端的電平將發生變化。
1、過充電檢出電壓:在通常狀態下,Vdd逐漸提升至CO端由高電平 變為低電平時VDD-VSS間電壓。
2、過充電解除電壓:在充電狀態下,Vdd逐漸降低至CO端由低電平 變為高電平時VDD-VSS間電壓。
3、過放電檢出電壓:通常狀態下,Vdd逐漸降低至D O端由高電平 變為低電平時VDD- VSS間電壓。
4、過放電解除電壓:在過放電狀態下,Vdd逐漸上升到DO端由低電平 變為高電平時 VDD-VSS間電壓 。
5、過電流1檢出電壓:在通常狀態下,VM逐漸升至DO由高電平 變為低電平時VM-VSS間電壓。
6、過電流2檢出電壓:在通常狀態下,VM從OV起以1ms以上4ms以下的速度升到 DO端由高電平變為低電平時VM-VSS間電壓。
7、負載短路檢出電壓:在通常狀態下,VM以OV起以1μS以上50μS以下的速度升至DO端由高電平變為低電平時VM-VSS間電壓。
8、充電器檢出電壓:在過放電狀態下,VM以OV逐漸下降至DO由低電平變為變為高電平時VM-VSS間電壓。
9、通常工作時消耗電流:在通常狀態下,流以VDD端子的電流(IDD)即為通常工作時消耗電流。
10、過放電消耗電流:在放電狀態下,流經VDD端子的電流(IDD)即為過流放電消耗電流。

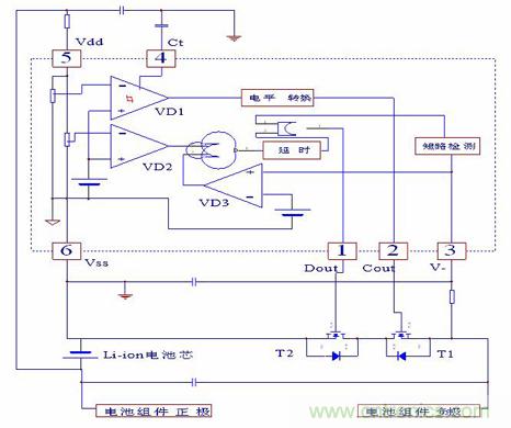
1、通常狀態:電池電壓在過放電檢出電壓以上(2.75V以上),過充電檢出電壓以下(4.3V以下),VM端子的電壓在充電器檢出電壓以上,在過電流/檢出電壓以下(OV)的情況下,IC通過監視連接在VDD-VSS間的電壓差及VM-VSS間的電壓差而控製MOS管,DO、CO端都為高電平,MOS管處導通狀態,這時可以自由的充電和放電;
當電池被充電使電壓超過設定值VC(4.25-4.35V)後,VD1翻轉使Cout變為低電平,T1截止,充電停止,當電池電壓回落至VCR(3.8-4.1V)時,Cout變為高電平,T1導通充電繼續, VCR小於VC一個定值,以防止電流頻繁跳變。

當電池電壓因放電而降低至設定值VD(2.3-2.5V)時, VD2翻轉,以IC內部固定的短時間延時後,使Dout變為低電平,T2截止,放電停止。







當電路放電電流超過設定值或輸出被短路時,過流、短路檢測電路動作,使MOS管(T2)關斷,電流截止。
該保護回路由兩個MOSFET(T1、T2)和一個控製IC(N1)外加一些阻容元件構成。控製IC負責監測電池電壓與回路電流,並控製兩個MOSFET的柵極,MOSFET在電路中起開關作用,分別控
製著充電回路與放電回路的導通與關斷,C2為延時電容,該電路具有過充電保護、過放電保護、過電流保護與短路保護功能,其工作原理分析如下:
1、正常狀態
在正常狀態下電路中N1的“CO”與“DO”腳都輸出高電壓,兩個MOSFET都處於導通狀態,電池可以自由地進行充電和放電,由於MOSFET的導通阻抗很小,通常小於30毫歐,因此其導通電阻對電路的性能影響很小。
此狀態下保護電路的消耗電流為μA級,通常小於7μA。
2、過充電保護
鋰離子電池要求的充電方式為恒流/恒壓,在充電初期,為恒流充電,隨著充電過程,電壓會上升到4.2V(根據正極材料不同,有的電池要求恒壓值為4.1V),轉為恒壓充電,直至電流越來越小。
電池在被充電過程中,如果充電器電路失去控製,會使電池電壓超過4.2V後繼續恒流充電,此時電池電壓仍會繼續上升,當電池電壓被充電至超過4.3V時,電池的化學副反應將加劇,會導致電池損壞或出現安全問題。
在帶有保護電路的電池中,當控製IC檢測到電池電壓達到4.28V(該值由控製IC決定,不同的IC有不同的值)時,其“CO”腳將由高電壓轉變為零電壓,使T1由導通轉為關斷,從而切斷了充電回路,使充電器無法再對電池進行充電,起到過充電保護作用。而此時由於T1自帶的體二極管VD1的存在,電池可以通過該二極管對外部負載進行放電。
在控製IC檢測到電池電壓超過4.28V至發出關斷T1信號之間,還有一段延時時間,該延時時間的長短由C2決定,通常設為1秒左右,以避免因幹擾而造成誤判斷。
3、過放電保護
電池在對外部負載放電過程中,其電壓會隨著放電過程逐漸降低,當電池電壓降至2.5V時,其容量已被完全放光,此時如果讓電池繼續對負載放電,將造成電池的永久性損壞。
在電池放電過程中,當控製IC檢測到電池電壓低於2.3V(該值由控製IC決定,不同的IC有不同的值)時,其“DO”腳將由高電壓轉變為零電壓,使T2由導通轉為關斷,從而切斷了放電回路,使電池無法再對負載進行放電,起到過放電保護作用。而此時由於T2自帶的體二極管VD2的存在,充電器可以通過該二極管對電池進行充電。
由於在過放電保護狀態下電池電壓不能再降低,因此要求保護電路的消耗電流極小,此時控製IC會進入低功耗狀態,整個保護電路耗電會小於0.1μA。 在控製IC檢測到電池電壓低於2.3V至發出關斷T2信號之間,也有一段延時時間,該延時時間的長短由C2決定,通常設為100毫秒左右,以避免因幹擾而造成誤判斷。
4、過電流保護
由於鋰離子電池的化學特性,電池生產廠家規定了其放電電流最大不能超過2C(C=電池容量/小時),當電池超過2C電流放電時,將會導致電池的永久性損壞或出現安全問題。
電池在對負載正常放電過程中,放電電流在經過串聯的2個MOSFET時,由於MOSFET的導通阻抗,會在其兩端產生一個電壓,該電壓值U=I*RDS*2, RDS為單個MOSFET導通阻抗,控製IC上的“V-”腳對該電壓值進行檢測,若負載因某種原因導致異常,使回路電流增大,當回路電流大到使U>0.1V(該值由控製IC決定,不同的IC有不同的值)時,其“DO”腳將由高電壓轉變為零電壓,使T2由導通轉為關斷,從而切斷了放電回路,使回路中電流為零,起到過電流保護作用。
在控製IC檢測到過電流發生至發出關斷T2信號之間,也有一段延時時間,該延時時間的長短由C2決定,通常為13毫秒左右,以避免因幹擾而造成誤判斷。
在上述控製過程中可知,其過電流檢測值大小不僅取決於控製IC的控製值,還取決於MOSFET的導通阻抗,當MOSFET導通阻抗越大時,對同樣的控製IC,其過電流保護值越小。
5、短路保護
電池在對負載放電過程中,若回路電流大到使U>0.9V(該值由控製IC決定,不同的IC有不同的值)時,控製IC則判斷為負載短路,其“DO”腳將迅速由高電壓轉變為零電壓,使T2由導通轉為關斷,從而切斷放電回路,起到短路保護作用。短路保護的延時時間極短,通常小於7微秒。其工作原理與過電流保護類似,隻是判斷方法不同,保護延時時間也不一樣。
特別推薦
- 噪聲中提取真值!瑞盟科技推出MSA2240電流檢測芯片賦能多元高端測量場景
- 10MHz高頻運行!氮矽科技發布集成驅動GaN芯片,助力電源能效再攀新高
- 失真度僅0.002%!力芯微推出超低內阻、超低失真4PST模擬開關
- 一“芯”雙電!聖邦微電子發布雙輸出電源芯片,簡化AFE與音頻設計
- 一機適配萬端:金升陽推出1200W可編程電源,賦能高端裝備製造
技術文章更多>>
- 築基AI4S:摩爾線程全功能GPU加速中國生命科學自主生態
- 一秒檢測,成本降至萬分之一,光引科技把幾十萬的台式光譜儀“搬”到了手腕上
- AI服務器電源機櫃Power Rack HVDC MW級測試方案
- 突破工藝邊界,奎芯科技LPDDR5X IP矽驗證通過,速率達9600Mbps
- 通過直接、準確、自動測量超低範圍的氯殘留來推動反滲透膜保護
技術白皮書下載更多>>
- 車規與基於V2X的車輛協同主動避撞技術展望
- 數字隔離助力新能源汽車安全隔離的新挑戰
- 汽車模塊拋負載的解決方案
- 車用連接器的安全創新應用
- Melexis Actuators Business Unit
- Position / Current Sensors - Triaxis Hall
熱門搜索
微波功率管
微波開關
微波連接器
微波器件
微波三極管
微波振蕩器
微電機
微調電容
微動開關
微蜂窩
位置傳感器
溫度保險絲
溫度傳感器
溫控開關
溫控可控矽
聞泰
穩壓電源
穩壓二極管
穩壓管
無焊端子
無線充電
無線監控
無源濾波器
五金工具
物聯網
顯示模塊
顯微鏡結構
線圈
線繞電位器
線繞電阻





