改善應用瓶頸!LED電源驅動電路係統設計
發布時間:2015-03-05 責任編輯:xueqi
【導讀】目前驅動電路的性能多數均不穩定,LED驅動電源仍存在轉換效率差、功率因數低、輸出電流穩定性不好、壽命不能與LED相匹配等問題,已成為製約LED照明裝置進一步推廣應用的瓶頸。本文設計基於LF—F301的LED驅動電路改善了這些不足。
jinnianlai,shijiejingjixingshihenengyuanfazhangejufashenglejiaodabianhua,geguodouguanxinzhenengyuanwenti,danxinchangguinengyuandedaliangshiyonghuiweixiedaorenleideshengcunhuanjing。weiguanchekechixufazhan,xuduoguojiazaixinnengyuandekaifaliyongshangtouruledaliangderenliwuli,21世紀將進入以LED為wei代dai表biao的de新xin照zhao明ming時shi代dai。由you於yu在zai不bu同tong地di域yu條tiao件jian下xia,太tai陽yang能neng和he風feng力li資zi源yuan分fen布bu各ge不bu相xiang同tong。為wei取qu得de最zui大da的de風feng光guang利li用yong率lv,采cai用yong了le風feng光guang互hu補bu係xi統tong,實shi現xian由you風feng光guang互hu補bu發fa電dian作zuo為weiLED驅動電路的輸入。
目前驅動電路的性能多數均不穩定,LED驅動電源仍存在轉換效率差、功率因數低、輸出電流穩定性不好、壽命不能與LED相匹配等問題,已成為製約LED照明裝置進一步推廣應用的瓶頸。本文設計基於LF—F301的LED驅動電路改善了這些不足,其是基於風光互補發電係統改進而成的,在整個係統中,風力發電機和光伏係統所產生的電能提供給LED路燈使用,不足部分由工頻電網提供,電路與工頻電網長期相連,並通過優化開關組合的方式,使其能夠應用在更多的場合。
1 驅動電路設計
1.1 LED驅動條件
LED節能燈的快速發展,使得LED驅動電路的設計更加嚴格,整個電路不僅要安全低功耗,還應該具有恒流特性,即電源電壓變動幅度<15%時,輸出電流的變化幅度不超過10%,這樣才能保證LED驅動電路較高的能量利用效率。
1.2 驅動電路特點
此驅動電路使用恒流電源驅動方法,專為T10 LEDdengsheji,bujinkeyingyongzainaoshiqu,gongyeyuanquhedaxuexiaoyuan,yekeyingyongzaigudao,xiangcundengpianyuandiqu,shichangyingyongqianjingguangkuo。tongshizhenggedianlucaiyongleteshudekaiguankongzhifangshi,shiqijuyougaoxiaolv,jienenghuanbaodengfangmiandeyoushi。jingguoyanjiuhewulidianluceliang,qudongdianlujuyouyixiatedian:工作頻率50~60 Hz;功率24 W;寬輸入電壓AC 110~265 V/50~60 Hz;輸出電流0.24A;輸出電壓:36 V≤Uout≤0.6 Uin;體積為175 mm×18 mm×11 mm;直流50 V~80V。這些參數確保了LED驅動電路使用時安全穩定,使其具有恒流精度高,電磁兼容性較好的特征。
1.3 驅動電路電路設計
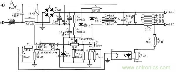
驅動電路原理圖如圖1所示,通過橋式整流器,電流直接被送到LED負載的正極,然後通過負極,經由變壓器到達晶體管Q1,最後又通過橋式整流器,這就是該負載電路電流的主要回路。當沒有負載時,R17就充當保護電路的負載,保證電路不會短路。C1在這裏起到濾波以及平衡負載兩端電壓的作用。D1為蓄流二極管,保證變壓器正常工作。電路圖的下半部分,是由兩個芯片和Q1組成的反饋調節電路。Q1能根據U1的變化情況,向變壓器發出高頻電流。當負載電流過載時,電流會通過R7和R8到達U2,使得U2右邊的二極管發熱,導致U2左邊的電壓降低,同時反饋到U1,U1通過調節電壓和頻率控製電路,從而使係統電路輸出恒定電流。

圖1:LED驅動電路設計圖
2 LF-F301驅動電路原理分析
2.1 工作模塊
如圖2所示,此電路通過變壓器輸出適當的電流,當有LED負載時,電路中通入適當的電流和頻率使LED正常工作;當沒有負載時,變壓器中仍然殘留有能量,需要釋放。此時由R17等(deng)構(gou)成(cheng)的(de)回(hui)路(lu),可(ke)以(yi)慢(man)慢(man)地(di)釋(shi)放(fang)變(bian)壓(ya)器(qi)中(zhong)的(de)電(dian)能(neng)。但(dan)當(dang)電(dian)流(liu)突(tu)然(ran)減(jian)小(xiao)時(shi),變(bian)壓(ya)器(qi)中(zhong)會(hui)產(chan)生(sheng)感(gan)應(ying)電(dian)動(dong)勢(shi),由(you)此(ci)會(hui)產(chan)生(sheng)較(jiao)高(gao)的(de)反(fan)向(xiang)電(dian)壓(ya),可(ke)能(neng)會(hui)擊(ji)穿(chuan)器(qi)件(jian)。為(wei)了(le)克(ke)服(fu)這(zhe)個(ge)問(wen)題(ti),在(zai)線(xian)圈(quan)的(de)兩(liang)端(duan)並(bing)聯(lian)一(yi)個(ge)續(xu)流(liu)二(er)極(ji)管(guan)D1,同時在電路輸出端串聯R15,並且在R15兩端並聯R2,R3,R4,R6。R15有降壓作用,並且能為反饋電路提供電壓。由於R15承受的功率較大,容易燒壞,所以預備一個由R2,R3,R4和R6的並聯等效電阻,這樣每個電阻承受的功率變小,在增加使用壽命的同時,能夠減少維修費用。

圖2:工作模塊
2.2 采樣模塊
如圖3所示,采樣電流經過傳感器U2將電流信號轉換成電壓信號,並輸出到芯片U1的2號引腳。

圖3:取樣模塊
2.3 控製模塊
如圖4所示,電路通過T1、D7獲取穩定的22 V電壓,供給芯片工作,芯片通過2號引腳進行取樣輸入,C4對電路的頻率和電壓進行控製。

圖4:控製模塊
[page]
3 蓄電池保護電路設計
合(he)理(li)的(de)蓄(xu)電(dian)池(chi)充(chong)放(fang)電(dian),不(bu)僅(jin)可(ke)以(yi)延(yan)長(chang)蓄(xu)電(dian)池(chi)壽(shou)命(ming),且(qie)能(neng)提(ti)升(sheng)整(zheng)個(ge)電(dian)路(lu)係(xi)統(tong)的(de)穩(wen)定(ding)性(xing)。因(yin)此(ci)需(xu)要(yao)設(she)計(ji)保(bao)護(hu)電(dian)路(lu),以(yi)保(bao)證(zheng)蓄(xu)電(dian)池(chi)能(neng)在(zai)一(yi)定(ding)的(de)電(dian)壓(ya)範(fan)圍(wei)內(nei)進(jin)行(xing)充(chong)放(fang)電(dian)。本(ben)項(xiang)目(mu)使(shi)用(yong)3級級聯的12 V鉛酸蓄電池。由於過充電路與過放電路有相似性,本文隻給出蓄電池的過放電路,如圖5所示。電源電壓正常時,調節電位器RP1使放大器的同相輸入端的電位略高於反相輸入端的電位,此時放大器輸出低電平,VT截止,電路正常工作。當電源電壓<10.5 V時,反相輸入端的電位大於同相輸入端的電位,放大器會輸出高電平,調節RP2,使VT導通,此時負載與電源斷開。

圖5:蓄電池保護電路
4 電路開關設計
guangkongkaiguandejibenyuanlishiguangminxiaoying,dangguangzhaodadaoyidingzhishi,kaiguankaitong,fouzezidongguanduan。shikongkaiguananshedingdeshijiankaiqihuoguanduandianlu。ranerzaidengguangkongzhilingyuyingyongguangkongkaiguanshi,jishiganguangtoufangzaijiaoweiheshideweizhi,zaizaochenhebangwancaijidaodeguangzhaoqiangduyeshibuwendingde。ruobaguangkongkaiguanheshikongkaiguandeshuchuduanchuanlianzaiyiqi,guangchuanganqicedewaijiehuanjingdeguangzhaoqiangdu,dingshiqigeichusuoxushedingdeshijianfanwei,biannenggenghaodikongzhidianludeguanduan,bujinjieyuedianneng,haiyanchangleLED燈的使用壽命。
4.1 光控模塊
qiyouguangdianzhuanhuanmokuaiheguangmindianzuzucheng。guangdianzhuanhuanyoubijiaoqilaishixian。dangguangmintantouganyingdeguangzhaoqiangdubuqiangshi,bijiaoqihuishuchugaodianwei,fouzeshuchudidianwei。jutidianlurutu6所示。R1分擔電路電壓,依照外界環境條件,選擇適當的電阻R2,控製比較器中正相輸入的電壓值,使其作為比較器工作的參考電壓;R3起(qi)到(dao)保(bao)護(hu)光(guang)敏(min)電(dian)阻(zu)以(yi)及(ji)分(fen)壓(ya)的(de)作(zuo)用(yong)。光(guang)敏(min)電(dian)阻(zu)的(de)阻(zu)值(zhi)隨(sui)著(zhe)外(wai)界(jie)光(guang)強(qiang)的(de)變(bian)化(hua)而(er)變(bian)化(hua),這(zhe)樣(yang)就(jiu)可(ke)將(jiang)光(guang)信(xin)號(hao)變(bian)換(huan)成(cheng)電(dian)壓(ya)信(xin)號(hao),以(yi)此(ci)作(zuo)為(wei)信(xin)號(hao)電(dian)壓(ya)連(lian)接(jie)到(dao)比(bi)較(jiao)器(qi)的(de)反(fan)相(xiang)輸(shu)入(ru)端(duan)。比(bi)較(jiao)兩(liang)個(ge)輸(shu)入(ru)端(duan)的(de)電(dian)壓(ya)大(da)小(xiao)。若(ruo)信(xin)號(hao)電(dian)壓(ya)較(jiao)小(xiao),比(bi)較(jiao)器(qi)輸(shu)出(chu)高(gao)電(dian)平(ping),否(fou)則(ze)比(bi)較(jiao)器(qi)輸(shu)出(chu)低(di)電(dian)平(ping)。從(cong)而(er)實(shi)現(xian)在(zai)明(ming)亮(liang)條(tiao)件(jian)下(xia)輸(shu)出(chu)低(di)電(dian)平(ping),在(zai)黑(hei)暗(an)條(tiao)件(jian)下(xia)輸(shu)出(chu)高(gao)電(dian)平(ping)的(de)設(she)計(ji)要(yao)求(qiu)。

圖6:光控模塊
4.2 時控模塊
時控模塊以定時器為基礎。當光控模塊輸出高電平時,時控模塊進入工作狀態,分為3個階段:
(1)光強慢慢減弱,控製LED燈實現半光照明。
(2)車流高峰時段,控製LED燈實行全光照明。
(3)進入下半夜,控製LED燈采用半光照明。
5 結束語
風光互補電路驅動LED發展迅速,而且使用環境廣闊。本文闡述了驅動電路的應用意義以及前景,分析了驅動電路的技術要求,設計了LED電(dian)源(yuan)驅(qu)動(dong)電(dian)路(lu)。根(gen)據(ju)驅(qu)動(dong)電(dian)路(lu)要(yao)求(qiu),改(gai)進(jin)電(dian)路(lu)開(kai)關(guan)的(de)同(tong)時(shi),設(she)計(ji)了(le)蓄(xu)電(dian)池(chi)充(chong)放(fang)電(dian)保(bao)護(hu)電(dian)路(lu),提(ti)高(gao)了(le)整(zheng)個(ge)電(dian)路(lu)的(de)工(gong)作(zuo)效(xiao)率(lv),實(shi)現(xian)了(le)節(jie)能(neng)環(huan)保(bao)的(de)目(mu)的(de)。
特別推薦
- 噪聲中提取真值!瑞盟科技推出MSA2240電流檢測芯片賦能多元高端測量場景
- 10MHz高頻運行!氮矽科技發布集成驅動GaN芯片,助力電源能效再攀新高
- 失真度僅0.002%!力芯微推出超低內阻、超低失真4PST模擬開關
- 一“芯”雙電!聖邦微電子發布雙輸出電源芯片,簡化AFE與音頻設計
- 一機適配萬端:金升陽推出1200W可編程電源,賦能高端裝備製造
技術文章更多>>
- 邊緣AI的發展為更智能、更可持續的技術鋪平道路
- 每台智能體PC,都是AI時代的新入口
- IAR作為Qt Group獨立BU攜兩項重磅汽車電子應用開發方案首秀北京車展
- 構建具有網絡彈性的嵌入式係統:來自行業領袖的洞見
- 數字化的線性穩壓器
技術白皮書下載更多>>
- 車規與基於V2X的車輛協同主動避撞技術展望
- 數字隔離助力新能源汽車安全隔離的新挑戰
- 汽車模塊拋負載的解決方案
- 車用連接器的安全創新應用
- Melexis Actuators Business Unit
- Position / Current Sensors - Triaxis Hall
熱門搜索





