自帶記憶功能的自動應急燈電路詳解
發布時間:2014-11-27 責任編輯:echolady
【導讀】LEDyingjidenghenduorendoushejiguo,danshizidaijiyigongnengdebijiaoshaojian。benwenshejidezhekuanyingjidengyouliangdatedian,yishijuyoujiyigongneng,tingdianshidianliang,tongdianshiximie。ershinenggouzidonggeidianpingchongdian,chongmanjiting。xiamianxiaobianjiuweidajiaxiangjiezhekuanzidaijiyigongnengdeyingjideng。
這款應急燈有兩個特點:一是能自動給電瓶充電,充足自停;二是具有記憶功能,即如果有電時室內燈原是開著的,則停電時應急燈自動點亮,恢複供電時應 急燈自動熄滅。如果有電時室內燈是關著的,則停電時應急燈不會點亮¨,已可避免停電後又來電,並不需要燈亮,但會造成誤開燈的現象。
工作原理
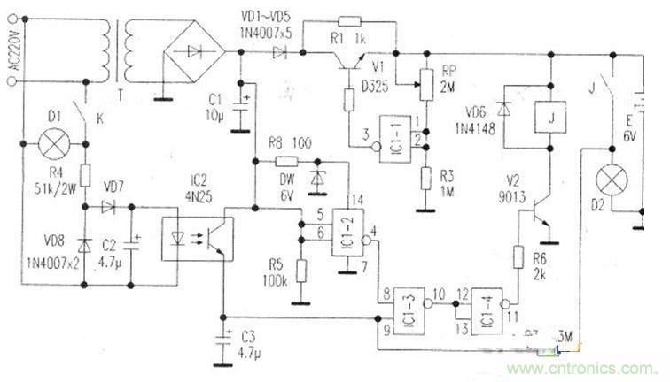
電路見圖,電源變壓器T和VD1—VD5等組成充電電源電路,D1是室內220V照明燈泡,D2是6V應急照明小燈泡,IC1-1—IC1-4是CD4011中的四個與非門。
IC1-1與V1等組成一個簡單的自動充電電路。當電池E電壓偏低時,經RP、R3分壓後加在ICl-1輸入端的電壓低於其閥值電壓,IC1-1輸出高電平,V1導通,E被充電。反之,當E電壓較高時,IC1-1輸入端電位高於其閾值電壓,IC1—1輸出低電平,V1截止,E停止充電。R1用於E的涓流充電,它可避免IC1-1和V1在臨界充龜電壓附近的頻繁翻轉和通斷。
光電耦合器IC2、IC1-2—IC1-4及V2、繼電器J等組成記憶型應急照明控製電路。在有市電時,無論D1是否點亮,IC1-2輸入端均為高電平,其輸出端④腳即lC1-3輸出端⑧腳為低電平,IC1-3輸出端⑩腳為高電平,ICI-4輸出端11腳為低電平,V2截止,J在釋放狀態,D2不亮。
當室內有人將D1點亮(K閉合)時,D1兩端電壓經R4降壓、VD7整流、C2濾波後 使光耦IC2工作,IC1-3輸入端⑨腳為高電平,且C3被充滿電。由於IC1-3的⑧腳仍為低電平,故D2仍不會點亮。此時若發生停電,則因C3上電荷 通過R7、D2釋放較慢,使IC1-3⑨腳在較長時間內仍保持高電平,而C1上電荷通過R5釋放較快。使IC1 -2輸入端很快變為低電平,而輸出變為高電平。這樣,當IC1 -3的兩輸入端同時為高電平時,其輸出翻轉為低電平,IC1-4輸出高電平,V2導通,J吸合,D2被點亮。同時,D2上的電壓由R7反饋到IC1-3的 輸入端⑨腳,使IC1-3、IC1-4、J的狀態保持不變,D2自鎖發光。如停電後又恢複來電,則D1點亮(因K是閉合的),IC1-3⑧腳變為低電 平,D2自動熄滅。
如果有電時室內無人,D1被關掉(K斷開),則IC2截止,C3上電荷通過R7和D2泄放完畢,IC1-3輸入端⑨腳變為低電平。在此期間若停電,雖然IC1-3輸入端⑧腳變為高電平,但與非門IC1-3仍不能打開,V2仍截止,J不動作,故D2不能被點亮。
元件選用與製作
T用輸出6V、功率5VA的小型電源變壓器,IC1用CD4011或CD4093等四與非門集成電路,E用6V 4Ah左右的免維護蓄電池,D2用6V/6W的小燈泡,J用4088或4098等6V小型繼電器。製作時,所有元件焊裝於一塊小電路板上。
VI可加一塊Scmx5cm的散熱片。
調試:先將RP調到最大阻值(圖中觸頭上移),當E電壓充到7V時,調RP使IC1-1輸出剛好翻轉為低電平。其餘不必調試。
實驗點評:按圖搭接電路.V1用3DD15D, 與非門用CD4011,經試驗,當有市電時,無論K是否接通,D2均不發光,符合有市電時應急燈不工作的原則一充電電路功能正常。圖中C3用10μF電容,R7用1MΩ電阻.電路有文中所述的記憶功能。

圖解:應急燈電路圖
相關閱讀:
特別推薦
- 噪聲中提取真值!瑞盟科技推出MSA2240電流檢測芯片賦能多元高端測量場景
- 10MHz高頻運行!氮矽科技發布集成驅動GaN芯片,助力電源能效再攀新高
- 失真度僅0.002%!力芯微推出超低內阻、超低失真4PST模擬開關
- 一“芯”雙電!聖邦微電子發布雙輸出電源芯片,簡化AFE與音頻設計
- 一機適配萬端:金升陽推出1200W可編程電源,賦能高端裝備製造
技術文章更多>>
- 算力爆發遇上電源革新,大聯大世平集團攜手晶豐明源線上研討會解鎖應用落地
- 築基AI4S:摩爾線程全功能GPU加速中國生命科學自主生態
- 一秒檢測,成本降至萬分之一,光引科技把幾十萬的台式光譜儀“搬”到了手腕上
- AI服務器電源機櫃Power Rack HVDC MW級測試方案
- 突破工藝邊界,奎芯科技LPDDR5X IP矽驗證通過,速率達9600Mbps
技術白皮書下載更多>>
- 車規與基於V2X的車輛協同主動避撞技術展望
- 數字隔離助力新能源汽車安全隔離的新挑戰
- 汽車模塊拋負載的解決方案
- 車用連接器的安全創新應用
- Melexis Actuators Business Unit
- Position / Current Sensors - Triaxis Hall
熱門搜索



