一款應用於電子裝置中的開關電源電路圖
發布時間:2014-10-23 責任編輯:mikeliu
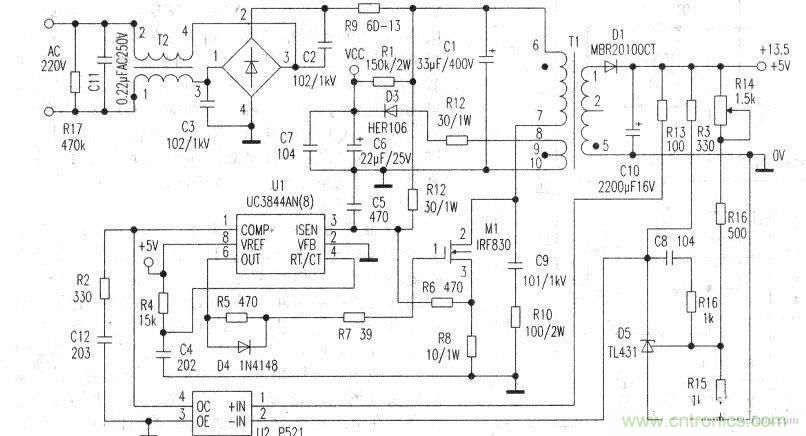
【導讀】下麵給大家分享一個應用於單片機和電子裝置中的開關電源電路圖,這種開關電源具有體積小、輸出穩定、性能穩定、電壓可調的優點。該開關電源輸出電流為1.8A;輸出電壓可在+15V ~+5V範圍內設定;輸入電壓適用於AC90V—240V50/60Hz的電源,所以可為電子實驗測量裝置供電,亦可用於6V/12V電瓶的充電。
電路原理
本開關電源電路為單邊反激式,其核心IC-U1 UC3844AN(8)作脈衝寬度控製器。(PWM)(注意,電路圖U1的畫法使用了Protel中電源和地隱含的覡法,即U1的第⑦腳接電源VCC,第⑤腳接地)。在未起報時,通過R9給UI提供電源。當自激振蕩形成後,T1第⑧腳的脈衝經D3整流後對U1供電。U1的⑥腳輸出寬度不同的脈衝信號以控製功率場效應管M1開關。采樣信號取自光電耦合器U2,由於在光耦的前端接入了基準電壓比較器D5,所以輸出電壓較為穩定,通過微調R14改變取樣電壓,可輸出電壓改變。
元件與電路調試
元件參數如電路圖中所示,其中,開關變壓器T1: 采用ER28x28鐵氧體磁心,其初級繞組⑥一⑦用φ0,39mm的漆包線繞80匝,繞組⑧一⑩用同號線繞8匝,次級繞組①一⑤用+0.65mm的漆包線 2股繞12匝。初次級之間需加黃蠟布2~3層以保證絕緣良好。M1需加散熱片,D1采用T0-220封裝,亦應加裝小散熱板。整個電路安裝好,並使T1的同名端正確,通電後就可輸出電壓。T2采用φ1Omm左右的磁環,用高強度漆包線《或用塑料AWG24~26線)排繞4~6圈.R9為PTC自複式保險絲,可用5~10A,250VAC的一種。
U2是光耦,但應注意管腳不應錯接。

圖解:開關電源電路圖
特別推薦
- 噪聲中提取真值!瑞盟科技推出MSA2240電流檢測芯片賦能多元高端測量場景
- 10MHz高頻運行!氮矽科技發布集成驅動GaN芯片,助力電源能效再攀新高
- 失真度僅0.002%!力芯微推出超低內阻、超低失真4PST模擬開關
- 一“芯”雙電!聖邦微電子發布雙輸出電源芯片,簡化AFE與音頻設計
- 一機適配萬端:金升陽推出1200W可編程電源,賦能高端裝備製造
技術文章更多>>
- 算力爆發遇上電源革新,大聯大世平集團攜手晶豐明源線上研討會解鎖應用落地
- 築基AI4S:摩爾線程全功能GPU加速中國生命科學自主生態
- 一秒檢測,成本降至萬分之一,光引科技把幾十萬的台式光譜儀“搬”到了手腕上
- AI服務器電源機櫃Power Rack HVDC MW級測試方案
- 突破工藝邊界,奎芯科技LPDDR5X IP矽驗證通過,速率達9600Mbps
技術白皮書下載更多>>
- 車規與基於V2X的車輛協同主動避撞技術展望
- 數字隔離助力新能源汽車安全隔離的新挑戰
- 汽車模塊拋負載的解決方案
- 車用連接器的安全創新應用
- Melexis Actuators Business Unit
- Position / Current Sensors - Triaxis Hall
熱門搜索




