推薦:一款高效率車載開關電源電路設計方案
發布時間:2013-11-02 責任編輯:eliane
【導讀】推挽逆變電路以其結構簡單、變壓器磁(ci)芯(xin)利(li)用(yong)率(lv)高(gao)等(deng)優(you)點(dian)得(de)到(dao)了(le)廣(guang)泛(fan)應(ying)用(yong),尤(you)其(qi)是(shi)在(zai)低(di)壓(ya)大(da)電(dian)流(liu)輸(shu)入(ru)的(de)中(zhong)小(xiao)功(gong)率(lv)場(chang)合(he)。本(ben)文(wen)將(jiang)介(jie)紹(shao)一(yi)種(zhong)基(ji)於(yu)推(tui)挽(wan)逆(ni)變(bian)的(de)車(che)載(zai)開(kai)關(guan)電(dian)源(yuan)電(dian)路(lu)設(she)計(ji)方(fang)案(an),實(shi)驗(yan)結(jie)果(guo)表(biao)明(ming)該(gai)方(fang)案(an)達(da)到(dao)了(le)預(yu)期(qi)的(de)效(xiao)果(guo)。
suizhexiandaiqicheyongdianshebeizhongleidezengduo,gonglvdengjidezengjia,suoxuyaodianyuandexingshiyuelaiyueduo,baokuojiaoliudianyuanhezhiliudianyuan。zhexiedianyuanjunxuyaocaiyongkaiguanbianhuanqijiangxudianchitigongde+12VDC或+24VDC的直流電壓經過DC-DC變換器提升為+220VDC或+240VDC,後級再經過DC-AC變換器轉換為工頻交流電源或變頻調壓電源。對於前級DC-DC變換器,又包括高頻DC-AC逆變部分、高頻變壓器和AC-DC整流部分,不同的組合適應不同的輸出功率等級,變換性能也有所不同。推挽逆變電路以其結構簡單、變壓器磁芯利用率高等優點得到了廣泛應用,尤其是在低壓大電流輸入的中小功率場合;同時全橋整流電路也具有電壓利用率高、支持輸出功率較高等特點,因此本文采用推挽逆變-高頻變壓器-全橋整流方案,設計了24VDC輸入-220VDC輸出、額定輸出功率600W的DC-DC變換器,並采用AP法設計相應的推挽變壓器。
推挽逆變的工作原理
圖1給出了推挽逆變-高頻變壓-全橋整流DC-DC變換器的基本電路拓撲。通過控製兩個開關管S1和S2以相同的開關頻率交替導通,且每個開關管的占空比d均小於50%,留出一定死區時間以避免S1和S2同tong時shi導dao通tong。由you前qian級ji推tui挽wan逆ni變bian將jiang輸shu入ru直zhi流liu低di電dian壓ya逆ni變bian為wei交jiao流liu高gao頻pin低di電dian壓ya,送song至zhi高gao頻pin變bian壓ya器qi原yuan邊bian,並bing通tong過guo變bian壓ya器qi耦ou合he,在zai副fu邊bian得de到dao交jiao流liu高gao頻pin高gao電dian壓ya,再zai經jing過guo由you反fan向xiang快kuai速su恢hui複fu二er極ji管guanFRD構成的全橋整流、濾波後得到所期望的直流高電壓。由於開關管可承受的反壓最小為兩倍的輸入電壓,即2UI,而電流則是額定電流,所以,推挽電路一般用在輸入電壓較低的中小功率場合。

圖1:推挽逆變-高頻變壓器-全橋整流電路圖
當S1開通時,其漏源電壓uDS1隻是一個開關管的導通壓降,在理想情況下可假定uDS1=0,而此時由於在繞組中會產生一個感應電壓,並且根據變壓器初級繞組的同名端關係,該感應電壓也會疊加到關斷的S2上,從而使S2在關斷時承受的電壓是輸入電壓與感應電壓之和約為2UI.在實際中,變壓器的漏感會產生很大的尖峰電壓加在S2兩端,從而引起大的關斷損耗,變換器的效率因受變壓器漏感的限製,不是很高。在S1和S2的漏極之間接上RC緩衝電路,也稱為吸收電路,用來抑製尖峰電壓的產生。並且為了給能量回饋提供反饋回路,在S1和S2兩端都反並聯上續流二極管FWD。
[page]
開關變壓器的設計:AP法設計開關變壓器
采用麵積乘積(AP)法進行設計。對於推挽逆變工作開關電源,原邊供電電壓UI=24V,副邊為全橋整流電路,期望輸出電壓UO=220V,輸出電流IO=3A,開關頻率fs=25kHz,初定變壓器效率η=0.9,工作磁通密度Bw=0.3T。
(1)計算總視在功率PT。設反向快速恢複二極管FRD的壓降:VDF=0.6*2=1.2V

推挽逆變的問題分析
1、能量回饋
主電路導通期間,原邊電流隨時間而增加,導通時間由驅動電路決定。

圖2:推挽逆變能量回饋等效電路
圖2(a)為S1導通、S2關斷時的等效電路,圖中箭頭為電流流向,從電源UI正極流出,經過S1流入電源UI負極,即地,此時FWD1不導通;當S1關斷時,S2未導通之前,由於原邊能量的儲存和漏電感的原因,S1的端電壓將升高,並通過變壓器耦合使得S2的端電壓下降,此時與S2並聯的能量恢複二極管FWD2還未導通,電路中並沒有電流流過,直到在變壓器原邊繞組上產生上正下負的感生電壓。如圖2(b);FWD2導通,把反激能量反饋到電源中去,如圖2(c),箭頭指向為能量回饋的方向。
[page]
2、各點波形分析
當某一PWN信號的下降沿來臨時,其控製的開關元件關斷,由於原邊能量的儲存和漏電感的原因,漏極產生衝擊電壓,大於2UI,因為加入了RC緩衝電路,使其最終穩定在2UI附近。

當S1的PWN信號下降沿來臨,S1關斷,漏極產生較高的衝擊電壓,並使得與S2並聯的反饋能量二極管FWD2導通,形成能量回饋回路,此時S2漏極產生較高的衝擊電流,見圖4。

圖4:推挽DC-DC變換器主電路圖
[page]
實驗與分析
1、原理設計
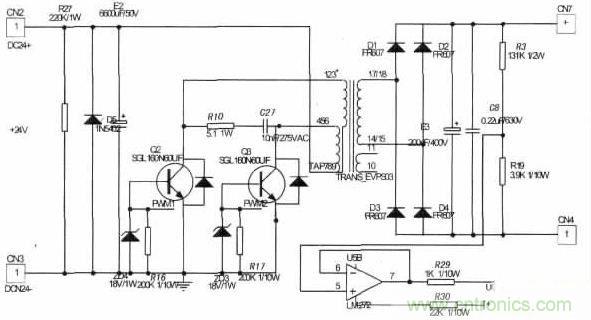
圖4為簡化後的主電路。輸入24V直流電壓,經過大電容濾波後,接到推挽變壓器原邊的中間抽頭。變壓器原邊另外兩個抽頭分別接兩個全控型開關器件IGBT,並在此之間加入RC吸收電路,構成推挽逆變電路。推挽變壓器輸出端經全橋整流,大電容濾波得到220V直流電壓。並通過分壓支路得到反饋電壓信號UOUT。

以CA3524芯片為核心,構成控製電路。通過調節6、7管腳間的電阻和電容值來調節全控型開關器件的開關頻率。12、13管腳輸出PWM脈衝信號,並通過驅動電路,分別交替控製兩個全控型開關器件。電壓反饋信號輸入芯片的1管腳,通過調節電位器P2給2管腳輸入電壓反饋信號的參考電壓,並與9管腳COM端連同CA3524內部運放一起構成PI調節器,調節PWM脈衝占空比,以達到穩定輸出電壓220V的目的。
2、結果與分析
實驗結果表麵,輸出電壓穩定在220V,紋波電壓較小。最大輸出功率能達到近600W,係統效率基本穩定在80%,達到預期效果。其中,由於IGBT效率損耗較大導致係統效率偏低,考慮如果采用損耗較小的MOSFET,係統效率會至少上升10%~15%.
注意事項:
(1)變壓器初級繞組在正、fanlianggefangxiangjilishi,youyuxiangyingdefumiaojibuxiangdeng,huishicixindegongzuocihuaquxianpianliyuandian,zheyipiancixianxiangyukaiguanguandexuanzeyouguan,yuanyinshikaiguanguanfanxianghuifushijiandebutong>可導致伏秒積的不同。
(2)實shi驗yan中zhong,隨sui著zhe輸shu入ru電dian壓ya的de微wei幅fu增zeng高gao,係xi統tong損sun耗hao隨sui之zhi增zeng大da,主zhu要yao原yuan因yin是shi變bian壓ya器qi磁ci芯xin產chan生sheng較jiao大da的de渦wo流liu損sun耗hao,係xi統tong效xiao率lv有you所suo下xia降jiang。減jian小xiao渦wo流liu損sun耗hao的de措cuo施shi主zhu要yao有you:減小感應電勢,如采用鐵粉芯材料;增加鐵心的電阻率,如采用鐵氧體材料;加長渦流所經的路徑,如采用矽鋼片或非晶帶。
結論
推挽電路特別適用於低壓大電流輸入的中小功率場合,並利用AP法設計了一種高頻推挽變壓器。實驗結果表明推挽逆變-高頻變壓-全橋整流的方案達到了預期的效果,使輸出電壓穩定在220V並具有一定的輸出硬度,效率達到80%,為現代汽車電源的發展提供了一定的發展空間。
相關閱讀:
設計實例:電源高頻變壓器設計步驟詳解
http://m.0-fzl.cn/power-art/80021581
工程師分享:用PPTC對交流變壓器保護該注意些什麼?
http://m.0-fzl.cn/cp-art/80021697
變壓器幹燥處理常用方法及注意事項解析
http://m.0-fzl.cn/gptech-art/80021148
特別推薦
- 噪聲中提取真值!瑞盟科技推出MSA2240電流檢測芯片賦能多元高端測量場景
- 10MHz高頻運行!氮矽科技發布集成驅動GaN芯片,助力電源能效再攀新高
- 失真度僅0.002%!力芯微推出超低內阻、超低失真4PST模擬開關
- 一“芯”雙電!聖邦微電子發布雙輸出電源芯片,簡化AFE與音頻設計
- 一機適配萬端:金升陽推出1200W可編程電源,賦能高端裝備製造
技術文章更多>>
- 築基AI4S:摩爾線程全功能GPU加速中國生命科學自主生態
- 一秒檢測,成本降至萬分之一,光引科技把幾十萬的台式光譜儀“搬”到了手腕上
- AI服務器電源機櫃Power Rack HVDC MW級測試方案
- 突破工藝邊界,奎芯科技LPDDR5X IP矽驗證通過,速率達9600Mbps
- 通過直接、準確、自動測量超低範圍的氯殘留來推動反滲透膜保護
技術白皮書下載更多>>
- 車規與基於V2X的車輛協同主動避撞技術展望
- 數字隔離助力新能源汽車安全隔離的新挑戰
- 汽車模塊拋負載的解決方案
- 車用連接器的安全創新應用
- Melexis Actuators Business Unit
- Position / Current Sensors - Triaxis Hall
熱門搜索
微波功率管
微波開關
微波連接器
微波器件
微波三極管
微波振蕩器
微電機
微調電容
微動開關
微蜂窩
位置傳感器
溫度保險絲
溫度傳感器
溫控開關
溫控可控矽
聞泰
穩壓電源
穩壓二極管
穩壓管
無焊端子
無線充電
無線監控
無源濾波器
五金工具
物聯網
顯示模塊
顯微鏡結構
線圈
線繞電位器
線繞電阻




