恒流二極管及其在驅動LED中的應用
發布時間:2011-11-11
中心議題:
- 恒流二極管的基本原理、構成、參數和散熱
- 恒流二極管用作LED的驅動源
- 使用恒流二極管時的性能擴張
很(hen)早(zao)就(jiu)已(yi)經(jing)出(chu)現(xian)了(le)恒(heng)流(liu)二(er)極(ji)管(guan),但(dan)是(shi)這(zhe)種(zhong)二(er)極(ji)管(guan)並(bing)沒(mei)有(you)引(yin)起(qi)人(ren)們(men)的(de)關(guan)注(zhu),因(yin)為(wei)它(ta)隻(zhi)是(shi)用(yong)於(yu)某(mou)些(xie)儀(yi)器(qi)儀(yi)表(biao)中(zhong)作(zuo)為(wei)電(dian)流(liu)的(de)標(biao)準(zhun)。然(ran)而(er)近(jin)來(lai)隨(sui)著(zhe)LED產業的蓬勃發展,這種二極管突然引起了廣泛的興趣。很多國外的大公司都開發出這種產品以供驅動LED,這是因為LED必須采用恒流源作為驅動的原因。下麵我們將要深入討論一下恒流二極管的性能和應用。
一. 什麼是恒流二極管
lixiangdehengliuyuanshiyizhongneizuweiwuqiongdadeqijian,bulunqiliangduandianyaweihezhi,qiliujingdedianliuyongyuanbubian。dangranzhezhongqijianshibukenengcunzaide。shijidehengliuerjiguanxiangdangyuyigezaiyidinggongzuodianyafanweinei(例如25-100V),其電流恒定為某一值(例如20mA)。其等效電路如圖1所示。

圖1. 恒流二極管的等效電路
其內阻為Z,並聯的電容大約為4-10pF。其典型的伏安特性如圖2所示。

圖2. 恒流二極管的典型伏安特性
它在某一個電壓範圍內有一段恒流區間,在這個區間,流經的電流幾乎不變,VL為到達IL的電壓值,IL大約為0.8Ip,Vb為擊穿電壓值。但是實際的恒流二極管並不是那麼理想。圖3是美國Supertex的CL1恒流二極管的特性。它的電流仍然會隨電壓而有所增加。

圖3. 實際的恒流二極管的伏安特性[page]
恒流二極管的另一個特性就是它的溫度特性,溫度特性通常用相對值%/°C或絕對值μA/°C來表示。這個溫度係數通常是負值。其值取決於恒流的值,恒流值越大,溫度係數也越大,通常在-0.4%~-0.6%之間。為了達到恒流的目的當然不希望電流隨溫度變動,所以通常需要采用溫度補償措施(圖4)。

圖4. 恒流二極管的溫度補償措施
采用溫度補償以後就可以把電流的溫度係數降低到很小的數字,例如Supertex公司的CL1的電流溫度係數隻有-8.5μA/°C。
二. 恒流二極管的構成
最簡單的恒流二極管就是采用一個結型場效應管(圖5)。

圖5. 用一個結型場效應管構成恒流二極管
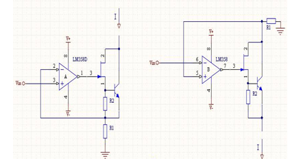
用兩個晶體三極管,也可以構成一個恒流源(圖6)。

圖6. 用兩個三極管構成一個恒流源
其電流為:I = Vbe/R1,
[page]
它雖然很簡單,但是缺點是不同型號的管子,其be電dian壓ya不bu是shi一yi個ge固gu定ding值zhi,即ji使shi是shi相xiang同tong型xing號hao,也ye有you一yi定ding的de個ge體ti差cha異yi。所suo以yi很hen難nan批pi量liang生sheng產chan。為wei了le克ke服fu這zhe個ge缺que點dian,就jiu采cai用yong結jie型xing場chang效xiao應ying管guan來lai代dai替ti晶jing體ti管guan。同tong時shi在zai反fan饋kui回hui路lu裏li采cai用yong一yi個ge運yun放fang
圖6. 采用結型場效應管和運放的恒流源
其電流:I = Vin/R1,這個恒流源還需要一個基準電壓Vin,最簡單的基準電壓就是齊納二極管,所以也可以利用一個齊納二極管和一個三極管或場效應管來構成恒流源。
圖7. 采用齊納二極管的恒流源
其所恒定的電流:I = (Vd-Vbe)/R1。
但(dan)是(shi),所(suo)有(you)以(yi)上(shang)結(jie)構(gou)都(dou)是(shi)利(li)用(yong)現(xian)有(you)的(de)半(ban)導(dao)體(ti)器(qi)件(jian)來(lai)構(gou)成(cheng)恒(heng)流(liu)源(yuan)。實(shi)際(ji)上(shang)現(xian)在(zai)已(yi)經(jing)可(ke)以(yi)根(gen)據(ju)對(dui)恒(heng)流(liu)特(te)性(xing)的(de)要(yao)求(qiu),構(gou)成(cheng)專(zhuan)門(men)的(de)半(ban)導(dao)體(ti)器(qi)件(jian)而(er)能(neng)具(ju)有(you)所(suo)要(yao)求(qiu)的(de)恒(heng)流(liu)特(te)性(xing)。其(qi)構(gou)成(cheng)如(ru)圖(tu)8所示。

圖8. 專門的恒流二極管結構[page]
當一個反向偏壓加到PN結的陰極和陽極時,這個恒流二極管開始導通,當反向偏壓增加到VL時(見圖2),其電流由於N區的體電阻也跟著增加,當電流增加到曲線的拐點時,在N區和P型柵之間形成一個耗盡層。這個耗盡層減小了N區中電流的路徑也就減慢了電流的增加速度。結果這個耗盡層遇到了P型柵於是就產生了夾斷效應,這使得電流變成恒定而幾乎和所加電壓無關,直到所加電壓達到一個擊穿點Vb。如果所加電壓反過來,那麼就相當於一個正向電壓加到一個PN結,其特性就和一個普通二極管加上正向電壓時一樣。
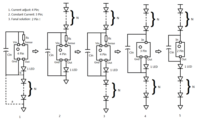
實際所采用的恒流二極管可分為4條管腳,3條管腳,和2條管腳三種結構和封裝(圖9)。

圖9. 3種封裝的恒流二極管
其中4條管腳的恒流二極管主要用於可調恒流電流。
三. 幾種恒流二極管的參數
下麵列出幾種常用的恒流二極管的參數

[page]
四. 恒流二極管的散熱
由you於yu恒heng流liu二er極ji管guan要yao吸xi收shou市shi電dian電dian壓ya的de變bian化hua而er有you可ke能neng會hui承cheng受shou很hen高gao的de電dian壓ya,假jia如ru電dian流liu也ye很hen大da的de話hua,它ta的de功gong耗hao有you可ke能neng會hui相xiang當dang大da,也ye就jiu必bi須xu要yao有you很hen好hao的de散san熱re,以yi免mian損sun壞huai內nei部bu的de芯xin片pian。恒heng流liu二er極ji管guan的de散san熱re主zhu要yao取qu決jue於yu它ta的de管guan殼ke封feng裝zhuang。各ge種zhong不bu同tong封feng裝zhuang的de散san熱re能neng力li主zhu要yao表biao現xian在zai它ta的de熱re阻zu。下xia麵mian就jiu來lai看kan一yi下xia各ge種zhong封feng裝zhuang的de熱re阻zu。

由表中可見,On-semi公司的NSI50350ADT4G所采用的D-PAK具有最小的熱阻,其耗散功率高達11W。不過如果整個係統設計於這樣高的耗散功率也說明其效率不高,是需要避免的。
五. 恒流二極管作為LED的驅動源
我們知道LED必(bi)須(xu)采(cai)用(yong)恒(heng)流(liu)源(yuan)來(lai)驅(qu)動(dong),否(fou)則(ze)由(you)於(yu)它(ta)的(de)負(fu)溫(wen)度(du)係(xi)數(shu),而(er)會(hui)使(shi)電(dian)流(liu)急(ji)劇(ju)上(shang)升(sheng)導(dao)致(zhi)結(jie)溫(wen)升(sheng)高(gao),壽(shou)命(ming)縮(suo)短(duan)。而(er)恒(heng)流(liu)二(er)極(ji)管(guan)的(de)恒(heng)流(liu)作(zuo)用(yong)恰(qia)恰(qia)可(ke)以(yi)用(yong)來(lai)驅(qu)動(dong)LED。最簡單的方法就是直接和LED串聯。但是我們在把恒流二極管用於LED驅動時必須注意選擇恰當的電流和耐壓。
5.1 最低電壓
由於恒流二極管需要一定的電壓Vk才能夠進入恒流,所以太低的電源電壓是無法工作的。通常這個Vk大約在5-10V左右,所以大多數采用電池供電的LED是無法工作的。
5.2 最大電流
由於恒流二極管的功耗受到限製,所以過大的電流也是不合適的。例如1W的LED通常需要350mA,恒流二極管就很難提供。
5.3 采用恒流二極管作為LED驅動電源
目前比較合適的使用場合就是交流市電供電的LED燈具,采用很多小功率LED串聯,也就是高壓小電流的情況是最為合適。
圖10就是一種用於球泡燈的恒流二極管驅動源。其負載是80顆3014,總功率為8W。所用的恒流二極管也是恒流在30mA。假如手頭的恒流二極管隻有5mA的,就需要6個並聯。

圖10. 采用恒流二極管作為LED驅動電源
在zai這zhe裏li,恒heng流liu二er極ji管guan的de作zuo用yong就jiu是shi要yao在zai輸shu入ru市shi電dian電dian壓ya變bian化hua時shi,保bao持chi輸shu出chu電dian流liu不bu變bian。但dan是shi由you於yu恒heng流liu二er極ji管guan的de耐nai壓ya有you一yi定ding的de限xian製zhi,所suo以yi它ta所suo能neng吸xi收shou的de電dian源yuan電dian壓ya變bian化hua也ye是shi有you限xian的de。就jiu拿na100V耐壓的CRD來說,用在220V市電電源裏,都還隻能對付有限的電壓變化。220V經過橋式整流以後它的輸出直流電壓大約為264V。如果市電變化+10%,~-15%,就相當於整流後為290~187V,電壓變化103V。已經超過其耐壓了。假如所用的LED為80顆,那麼總電壓為264V,正好相當於220V經過橋式整流以後的值。這時候恒流二極管上沒有壓降,但是這時候它是不能工作的而至少需要10V壓降,也就是要求整流後電壓為274V,市電電壓為228VAC。那時候恒流二極管壓降為最小,功耗也最小,隻有0.03Ax10V=0.3W,整體效率為最高可達96%(當然還要考慮整流器的效率,實際上還會低一些)。如果市電增高至242VAC,那麼恒流二極管電壓就增高為26.4V,其功耗也增加到0.79W,這時候效率就等於91%。
如果市電電壓低於228V,是不是恒流二極管就不工作呢?並不是,但的確是不恒流了,這時候它和LED就會達到一個新的平衡點,那就是二者的電壓和等於市電電壓經過整流後的電壓。因為LED伏安特性的非線性,所以很難用公式來表示。總之,當市電電壓降低時,LED中的電流就會隨市電電壓的降低而降低。其亮度也會跟著變暗。
[page]
下麵舉一個實測的結果為例,這是一個80顆3014串聯的球泡燈,采用了5顆Semitek 的S-562T並聯。它在不同的輸入市電電壓時,所測得的結果如下表所示。

由表中可知,當市電電壓在200~225VAC的服務內變化時基本上可以保持恒流在27.1~27.8mA的範圍內,而且效率在82.5%~95.79%範圍內,即使在輸入電壓過低而無法恒流時,它的效率還能高達98-99%,這是采用恒流二極管的一個很大的優點。
它的唯一的缺點是功率因素比較低,隻有0.535~0.543。
5.4無源功率因素校正
如果需要提高功率因素可以采用無源功率因素校正(見圖11)。可以把功率因數提高到0.9左右,但是會增加兩個大電解電容(22uF,250V)和三個二極管,在球泡燈裏會受到體積的限製,而且成本會提高、效率也會降低。

圖11 無源功率因素校正
5.5有源功率因數校正
假如要求更高的功率因數,就可以采用有源功率因數校正。
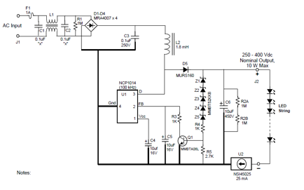
美國安森美公司加了一個功率因素校正芯片NCP1014的恒流二極管的電源,其電原理圖見圖12。

圖12. 非隔離式電源原理圖[page]
這個電源的基本指標如下:


圖13. NCP1014LEDGT外形圖
其實這個電源的核心就是一個恒流二極管NSI45025,以確保LED恒流在25mA。所以它隻能用於小功率貼片式的LED。其中外加的集成電路NCP1014實際上是一個有源式的功率因數校正(PFC),可以把它的功率因數提高到>0.9以滿足美國能源之星的要求。輸入端的L1,C1,C2是一個防電磁幹擾EMI的濾波器。它的缺點是非隔離,所以220V會直接加到負載LED上。但是歐盟IEC 61347-2-13 (5/2006)標準規定在LED負載端電壓不可超過25VAC或35VDC。所以采用非隔離電源是無法出口歐盟的。
六. 使用恒流二極管時的性能擴展
在選用現有的各種型號恒流二極管時經常遇到所需要的電流或電壓不能滿足要求的情況。下麵介紹幾種方法解決這些問題。
6.1 加大恒流電流
為了加大電流,最簡單的方法就是用幾個恒流二極管並聯(圖12),

圖12. 多個恒流二極管並聯以增大電流
但是這會增加成本,因為恒流二極管比較貴。另一個簡單的方法,就是用一個晶體三極管來加大電流。圖13表明了采用NPN和PNP三極管進行電流放大的電原理圖。

圖13. 采用NPN和PNP三極管加大恒流電流
它們實際上都是利用小電流恒流二極管提供三極管的基極電流,經過三極管放大β倍以後再供給負載。圖14表明其輸出電流和R1的關係。

圖14. 放大以後的恒流特性[page]
其實這種方法在批量生產中是行不通的,因為各個晶體三極管的β有所不同,輸出的恒流值也不同。除非對三極管的β值進行挑選分檔,那也會增加成本。但可以用於對恒流值的精確度要求不高的場合。
6.2 增高耐壓
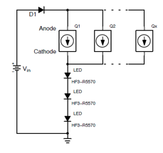
有you不bu少shao現xian成cheng的de恒heng流liu二er極ji管guan的de耐nai壓ya往wang往wang不bu夠gou高gao,當dang然ran最zui簡jian單dan的de方fang法fa就jiu是shi用yong兩liang個ge或huo幾ji個ge恒heng流liu二er極ji管guan串chuan聯lian。同tong樣yang這zhe樣yang成cheng本ben就jiu會hui增zeng高gao。也ye可ke以yi用yong增zeng加jia一yi些xie其qi它ta器qi件jian來lai提ti高gao。
1. 串聯齊納管
最簡單的方法就是和恒流二極管串聯一個齊納二極管來提高耐壓(圖15)。

圖15 采用齊納二極管來增高耐壓
這種方法可將起始電壓提高到齊納二極管的電壓V2,但是在低於這個電壓時,也就無法恒流。
2. 串聯一個MOS管來增加耐壓(圖16)

圖16. 串聯一個MOS管來增加恒流二極管的耐壓
但是這時由於MOS管承擔了大部分耐壓,因而其功耗很大,效率降低。有一個實例采用了75個小功率LED串聯後,再兩串並聯。恒流於34mA。在最高輸入電壓時,MOS管上壓降達70V,功耗2.38W,還需要很好的散熱器散熱。
下麵是實測的結果。

在最高輸入電壓時的總效率隻有67%,所以還是應當采用足夠耐壓的恒流二極管。
6.3 采用恒流二極管時的PWM調光(圖17)

圖17. 用PWM信號來對恒流二極管供電的LED調光
采用PWM信xin號hao調tiao光guang以yi後hou可ke以yi避bi免mian由you於yu改gai變bian電dian流liu而er引yin起qi的de光guang譜pu偏pian移yi。但dan是shi不bu能neng采cai用yong隻zhi有you兩liang條tiao管guan腳jiao的de恒heng流liu二er極ji管guan,而er必bi須xu采cai用yong帶dai有you控kong製zhi開kai斷duan管guan腳jiao的de至zhi少shao3條管腳的恒流二極管
七. 結束語
采用恒流二極管作為LED的恒流驅動具有結構簡單,成本低廉的優點。尤其適合於小功率市電LED燈具,如球泡燈和日光燈和吸頂燈。但是由於受到功耗的限製,它隻能用於高壓小電流的情況。負載隻能是多個小功率LED的串聯或是采用集成的“高壓LED”。而er且qie,如ru果guo直zhi接jie采cai用yong交jiao流liu整zheng流liu,電dian容rong濾lv波bo的de方fang案an,會hui有you功gong率lv因yin素su不bu高gao的de缺que點dian,而er必bi須xu采cai用yong無wu源yuan功gong率lv因yin素su補bu償chang的de方fang案an。這zhe些xie都dou是shi在zai使shi用yong時shi需xu要yao考kao慮lv的de。
- 噪聲中提取真值!瑞盟科技推出MSA2240電流檢測芯片賦能多元高端測量場景
- 10MHz高頻運行!氮矽科技發布集成驅動GaN芯片,助力電源能效再攀新高
- 失真度僅0.002%!力芯微推出超低內阻、超低失真4PST模擬開關
- 一“芯”雙電!聖邦微電子發布雙輸出電源芯片,簡化AFE與音頻設計
- 一機適配萬端:金升陽推出1200W可編程電源,賦能高端裝備製造
- 邊緣AI的發展為更智能、更可持續的技術鋪平道路
- 每台智能體PC,都是AI時代的新入口
- IAR作為Qt Group獨立BU攜兩項重磅汽車電子應用開發方案首秀北京車展
- 構建具有網絡彈性的嵌入式係統:來自行業領袖的洞見
- 數字化的線性穩壓器
- 車規與基於V2X的車輛協同主動避撞技術展望
- 數字隔離助力新能源汽車安全隔離的新挑戰
- 汽車模塊拋負載的解決方案
- 車用連接器的安全創新應用
- Melexis Actuators Business Unit
- Position / Current Sensors - Triaxis Hall


