鋰電池組均衡充電保護板設計
發布時間:2011-09-16 來源:ELECTRIC DRIVE
中心議題:
- 鋰電池組保護板均衡充電基本工作原理
- 鋰電池組保護板均衡充電工作仿真模型
成(cheng)組(zu)鋰(li)電(dian)池(chi)串(chuan)聯(lian)充(chong)電(dian)時(shi),應(ying)保(bao)證(zheng)每(mei)節(jie)電(dian)池(chi)均(jun)衡(heng)充(chong)電(dian),否(fou)則(ze)使(shi)用(yong)過(guo)程(cheng)中(zhong)會(hui)影(ying)響(xiang)整(zheng)組(zu)電(dian)池(chi)的(de)性(xing)能(neng)和(he)壽(shou)命(ming)。常(chang)用(yong)的(de)均(jun)衡(heng)充(chong)電(dian)技(ji)術(shu)有(you)恒(heng)定(ding)分(fen)流(liu)電(dian)阻(zu)均(jun)衡(heng)充(chong)電(dian)、通斷分流電阻均衡充電、平均電池電壓均衡充電、開關電容均衡充電、降壓型變換器均衡充電、電感均衡充電等。而現有的單節鋰電池保護芯片均不含均衡充電控製功能;多節鋰電池保護芯片均衡充電控製功能需要外接CPU,通過和保護芯片的串行通訊(如I2C總線)來實現,加大了保護電路的複雜程度和設計難度、降低了係統的效率和可靠性、增加了功耗。
本文針對動力鋰電池成組使用,各節鋰電池均要求充電過電壓、放電欠電壓、過流、短(duan)路(lu)的(de)保(bao)護(hu),充(chong)電(dian)過(guo)程(cheng)中(zhong)要(yao)實(shi)現(xian)整(zheng)組(zu)電(dian)池(chi)均(jun)衡(heng)充(chong)電(dian)的(de)問(wen)題(ti),設(she)計(ji)了(le)采(cai)用(yong)單(dan)節(jie)鋰(li)電(dian)池(chi)保(bao)護(hu)芯(xin)片(pian)對(dui)任(ren)意(yi)串(chuan)聯(lian)數(shu)的(de)成(cheng)組(zu)鋰(li)電(dian)池(chi)進(jin)行(xing)保(bao)護(hu)的(de)含(han)均(jun)衡(heng)充(chong)電(dian)功(gong)能(neng)的(de)電(dian)池(chi)組(zu)保(bao)護(hu)板(ban)。仿(fang)真(zhen)結(jie)果(guo)和(he)工(gong)業(ye)生(sheng)產(chan)應(ying)用(yong)證(zheng)明(ming),該(gai)保(bao)護(hu)板(ban)保(bao)護(hu)功(gong)能(neng)完(wan)善(shan),工(gong)作(zuo)穩(wen)定(ding),性(xing)價(jia)比(bi)高(gao),均(jun)衡(heng)充(chong)電(dian)誤(wu)差(cha)小(xiao)於(yu)50mV。
鋰電池組保護板均衡充電基本工作原理
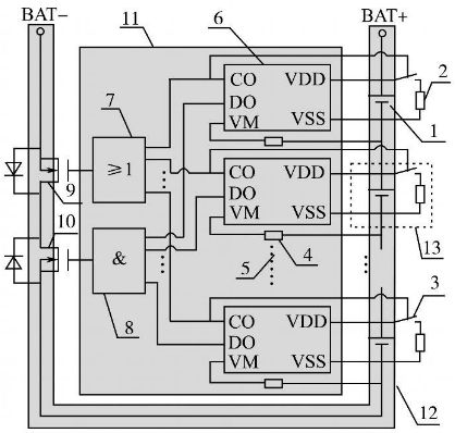
采用單節鋰電池保護芯片設計的具備均衡充電能力的鋰電池組保護板示意圖如圖1所示。其中:1為單節鋰離子電池;2為充電過電壓分流放電支路電阻;3為分流放電支路控製用開關器件;4為過流檢測保護電阻;5為省略的鋰電池保護芯片及電路連接部分;6為單節鋰電池保護芯片(一般包括充電控製引腳CO,放電控製引腳DO,放電過電流及短路檢測引腳VM,電池正端VDD,電池負端VSS等);7為充電過電壓保護信號經光耦隔離後形成並聯關係驅動主電路中充電控製用MOS管柵極;8為放電欠電壓、過流、短路保護信號經光耦隔離後形成串聯關係驅動主電路中放電控製用MOS管柵極;9為充電控製開關器件;10為放電控製開關器件;11為控製電路;12為主電路;13為分流放電支路。單節鋰電池保護芯片數目依據鋰電池組電池數目確定,串聯使用,分別對所對應單節鋰電池的充放電、過流、duanluzhuangtaijinxingbaohu。gaixitongzaichongdianbaohudetongshi,tongguobaohuxinpiankongzhifenliufangdianzhilukaiguanqijiandetongduanshixianjunhengchongdian,gaifanganyoubieyuchuantongdezaichongdianqiduanshixianjunhengchongdiandezuofa,jiangdilelidianchizuchongdianqishejiyingyongdechengben。

圖1 具備均衡充電能力的鋰電池組保護板示意圖
當鋰電池組充電時,外接電源正負極分別接電池組正負極BAT+和BAT-兩端,充電電流流經電池組正極BAT+、電池組中單節鋰電池1~N、放電控製開關器件、充電控製開關器件、電池組負極BAT-,電流流向如圖2所示。

圖2 充電過程[page]
係xi統tong中zhong控kong製zhi電dian路lu部bu分fen單dan節jie鋰li電dian池chi保bao護hu芯xin片pian的de充chong電dian過guo電dian壓ya保bao護hu控kong製zhi信xin號hao經jing光guang耦ou隔ge離li後hou並bing聯lian輸shu出chu,為wei主zhu電dian路lu中zhong充chong電dian開kai關guan器qi件jian的de導dao通tong提ti供gong柵zha極ji電dian壓ya;rumouyijiehuojijielidianchizaichongdianguochengzhongxianjinruguodianyabaohuzhuangtai,zeyouguodianyabaohuxinhaokongzhibinglianzaidanjielidianchizhengfujiliangduandefenliufangdianzhilufangdian,tongshijiangchuanjiezaichongdianhuiluzhongdeduiyingdantilidianchiduanlichuchongdianhuilu。
lidianchizuchuanlianchongdianshi,hulvedanjiedianchirongliangchabiedeyingxiang,yibanneizujiaoxiaodedianchixianchongman。cishi,xiangyingdeguodianyabaohuxinhaokongzhifenliufangdianzhiludekaiguanqijianbihe,zaiyuandianchiliangduanbinglianshangyigefenliudianzu。genjudianchidePNGV等deng效xiao電dian路lu模mo型xing,此ci時shi分fen流liu支zhi路lu電dian阻zu相xiang當dang於yu先xian充chong滿man的de單dan節jie鋰li電dian池chi的de負fu載zai,該gai電dian池chi通tong過guo其qi放fang電dian,使shi電dian池chi端duan電dian壓ya維wei持chi在zai充chong滿man狀zhuang態tai附fu近jin一yi個ge極ji小xiao的de範fan圍wei內nei。假jia設she第di1節鋰電池先充電完成,進入過電壓保護狀態,則主電路及分流放電支路中電流流向如圖3suoshi。dangsuoyoudanjiedianchijunchongdianjinruguodianyabaohuzhuangtaishi,quanbudanjielidianchidianyadaxiaozaiwuchafanweineiwanquanxiangdeng,gejiebaohuxinpianchongdianbaohukongzhixinhaojunbiandi,wufaweizhudianluzhongdechongdiankongzhikaiguanqijiantigongzhajipianya,shiqiguanduan,zhuhuiluduankai,jishixianjunhengchongdian,chongdianguochengwancheng。

圖3 分流均衡過程
當電池組放電時,外接負載分別接電池組正負極BAT+和BAT-兩端,放電電流流經電池組負極BAT-、充電控製開關器件、放電控製開關器件、電池組中單節鋰電池N~1和電池組正極BAT+,電流流向如圖4所示。係統中控製電路部分單節鋰電池保護芯片的放電欠電壓保護、過流和短路保護控製信號經光耦隔離後串聯輸出,為主電路中放電開關器件的導通提供柵極電壓;一(yi)旦(dan)電(dian)池(chi)組(zu)在(zai)放(fang)電(dian)過(guo)程(cheng)中(zhong)遇(yu)到(dao)單(dan)節(jie)鋰(li)電(dian)池(chi)欠(qian)電(dian)壓(ya)或(huo)者(zhe)過(guo)流(liu)和(he)短(duan)路(lu)等(deng)特(te)殊(shu)情(qing)況(kuang),對(dui)應(ying)的(de)單(dan)節(jie)鋰(li)電(dian)池(chi)放(fang)電(dian)保(bao)護(hu)控(kong)製(zhi)信(xin)號(hao)變(bian)低(di),無(wu)法(fa)為(wei)主(zhu)電(dian)路(lu)中(zhong)的(de)放(fang)電(dian)控(kong)製(zhi)開(kai)關(guan)器(qi)件(jian)提(ti)供(gong)柵(zha)極(ji)偏(pian)壓(ya),使(shi)其(qi)關(guan)斷(duan),主(zhu)回(hui)路(lu)斷(duan)開(kai),即(ji)結(jie)束(shu)放(fang)電(dian)使(shi)用(yong)過(guo)程(cheng)。

圖4 放電過程
一般鋰電池采用恒流-恒壓(TAPER)型xing充chong電dian控kong製zhi,恒heng壓ya充chong電dian時shi,充chong電dian電dian流liu近jin似si指zhi數shu規gui律lv減jian小xiao。係xi統tong中zhong充chong放fang電dian主zhu回hui路lu的de開kai關guan器qi件jian可ke根gen據ju外wai部bu電dian路lu要yao求qiu滿man足zu的de最zui大da工gong作zuo電dian流liu和he工gong作zuo電dian壓ya選xuan型xing。
控製電路的單節鋰電池保護芯片可根據待保護的單節鋰電池的電壓等級、保護延遲時間等選型。
單(dan)節(jie)電(dian)池(chi)兩(liang)端(duan)並(bing)接(jie)的(de)放(fang)電(dian)支(zhi)路(lu)電(dian)阻(zu)可(ke)根(gen)據(ju)鋰(li)電(dian)池(chi)充(chong)電(dian)器(qi)的(de)充(chong)電(dian)電(dian)壓(ya)大(da)小(xiao)以(yi)及(ji)鋰(li)電(dian)池(chi)的(de)參(can)數(shu)和(he)放(fang)電(dian)電(dian)流(liu)的(de)大(da)小(xiao)計(ji)算(suan)得(de)出(chu)。均(jun)衡(heng)電(dian)流(liu)應(ying)合(he)理(li)選(xuan)擇(ze),如(ru)果(guo)太(tai)小(xiao),均(jun)衡(heng)效(xiao)果(guo)不(bu)明(ming)顯(xian);如果太大,係統的能量損耗大,均衡效率低,對鋰電池組熱管理要求高,一般電流大小可設計在50~100mA之間。
fenliufangdianzhiludianzukecaiyonggonglvdianzuhuodianzuwangluoshixian。zhelicaiyongdianzuwangluoshixianfenliufangdianzhiludianzujiaoweiheli,keyiyouxiaoxiaochudianzupianchadeyingxiang,ciwai,hainengqidaojiangdiregonghaodezuoyong。
[page]
均衡充電保護板電路工作仿真模型
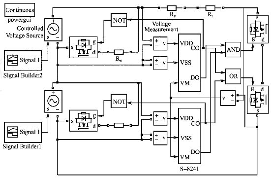
根據上述均衡充電保護板電路工作的基本原理,在Matlab/Simulinkhuanjingxiadajianlexitongfangzhenmoxing,monilidianchizuchongfangdianguochengzhongbaohubangongzuodeqingkuang,yanzhenggaishejifangandekexingxing。weijiandanqijian,geichulelidianchizujinyou2節鋰電池串聯的仿真模型,如圖5所示。

圖5 2節鋰電池串聯均充保護仿真模型
模型中用受控電壓源代替單節鋰電池,模擬電池充放電的情況。圖5中,Rs為串聯電池組的電池總內阻,RL為負載電阻,Rd為分流放電支路電阻。所采用的單節鋰電池保護芯片S28241封裝為一個子係統,使整體模型表達時更為簡潔。
保護芯片子係統模型主要用邏輯運算模塊、符號函數模塊、一維查表模塊、積分模塊、延時模塊、開關模塊、數(shu)學(xue)運(yun)算(suan)模(mo)塊(kuai)等(deng)模(mo)擬(ni)了(le)保(bao)護(hu)動(dong)作(zuo)的(de)時(shi)序(xu)與(yu)邏(luo)輯(ji)。由(you)於(yu)仿(fang)真(zhen)環(huan)境(jing)與(yu)真(zhen)實(shi)電(dian)路(lu)存(cun)在(zai)一(yi)定(ding)的(de)差(cha)別(bie),仿(fang)真(zhen)時(shi)不(bu)需(xu)要(yao)濾(lv)波(bo)和(he)強(qiang)弱(ruo)電(dian)隔(ge)離(li),而(er)且(qie)多(duo)餘(yu)的(de)模(mo)塊(kuai)容(rong)易(yi)導(dao)致(zhi)仿(fang)真(zhen)時(shi)間(jian)的(de)冗(rong)長(chang)。因(yin)此(ci),在(zai)實(shi)際(ji)仿(fang)真(zhen)過(guo)程(cheng)中(zhong),去(qu)除(chu)了(le)濾(lv)波(bo)、光耦隔離、dianpingtiaolidengdianlu,bingbaweidadianliufenliushejidedianzuwangluogaiweidandianzu,jiangdilefangzhenxitongdefuzachengdu。jianliwanzhengdexitongfangzhenmoxingshi,yaozhuyibutongmokuaideshurushuchushujuhexinhaoleixingkenengcunzaichayi,bixuzhengquepailiemokuaidelianjieshunxu,biyaoshijinxingshujuleixingdezhuanhuan,moxingzhongyongdianyajiancemokuaishixianleqiangruoxinhaodezhuanhuanlianjiewenti。
仿真模型中受控電壓源的給定信號在波形大體一致的前提下可有微小差別,以代表電池個體充放電的差異。圖6為電池組中單節電池電壓檢測仿真結果,可見采用過流放電支路均充的辦法,該電路可正常工作。

圖6 鋰電池電壓檢測仿真結果[page]
係統實驗
實際應用中,針對某品牌電動自行車生產廠的需求,設計實現了2組並聯、10節串聯的36V8A·h錳酸鋰動力電池組保護板,其中單節鋰電池保護芯片采用日本精工公司的S28241,保護板主要由主電路、控製電路、分流放電支路以及濾波、光耦隔離和電平調理電路等部分組成,其基本結構如圖7所示。放電支路電流選擇在800mA左右,采用510Ω電阻串並聯構成電阻網絡。

圖7 鋰電池組保護板基本結構
調試工作主要分為電壓測試和電流測試兩部分。電壓測試包括充電性能檢測過電壓、均(jun)充(chong)以(yi)及(ji)放(fang)電(dian)性(xing)能(neng)檢(jian)測(ce)欠(qian)電(dian)壓(ya)兩(liang)步(bu)。可(ke)以(yi)選(xuan)擇(ze)采(cai)用(yong)電(dian)池(chi)模(mo)擬(ni)電(dian)源(yuan)供(gong)應(ying)器(qi)代(dai)替(ti)實(shi)際(ji)的(de)電(dian)池(chi)組(zu)進(jin)行(xing)測(ce)試(shi),由(you)於(yu)多(duo)節(jie)電(dian)池(chi)串(chuan)聯(lian),該(gai)方(fang)案(an)一(yi)次(ci)投(tou)入(ru)的(de)測(ce)試(shi)成(cheng)本(ben)較(jiao)高(gao)。也(ye)可(ke)以(yi)使(shi)用(yong)裝(zhuang)配(pei)好(hao)的(de)電(dian)池(chi)組(zu)直(zhi)接(jie)進(jin)行(xing)測(ce)試(shi),對(dui)電(dian)池(chi)組(zu)循(xun)環(huan)充(chong)放(fang)電(dian),觀(guan)測(ce)過(guo)壓(ya)和(he)欠(qian)壓(ya)時(shi)保(bao)護(hu)裝(zhuang)置(zhi)是(shi)否(fou)正(zheng)常(chang)動(dong)作(zuo),記(ji)錄(lu)過(guo)充(chong)保(bao)護(hu)時(shi)各(ge)節(jie)電(dian)池(chi)的(de)實(shi)時(shi)電(dian)壓(ya),判(pan)斷(duan)均(jun)衡(heng)充(chong)電(dian)的(de)性(xing)能(neng)。但(dan)此(ci)方(fang)案(an)一(yi)次(ci)測(ce)試(shi)耗(hao)費(fei)時(shi)間(jian)較(jiao)長(chang)。對(dui)電(dian)池(chi)組(zu)作(zuo)充(chong)電(dian)性(xing)能(neng)檢(jian)測(ce)時(shi),采(cai)用(yong)3位半精度電壓表對10節電池的充電電壓監測,可見各節電池都在正常工作電壓範圍內,並且單體之間的差異很小,充電過程中電壓偏差小於100mV,滿充電壓4.2V、電壓偏差小於50mV。電(dian)流(liu)測(ce)試(shi)部(bu)分(fen)包(bao)括(kuo)過(guo)流(liu)檢(jian)測(ce)和(he)短(duan)路(lu)檢(jian)測(ce)兩(liang)步(bu)。過(guo)流(liu)檢(jian)測(ce)可(ke)在(zai)電(dian)阻(zu)負(fu)載(zai)與(yu)電(dian)源(yuan)回(hui)路(lu)間(jian)串(chuan)接(jie)一(yi)電(dian)流(liu)表(biao),緩(huan)慢(man)減(jian)小(xiao)負(fu)載(zai),當(dang)電(dian)流(liu)增(zeng)大(da)到(dao)過(guo)流(liu)值(zhi)時(shi),看(kan)電(dian)流(liu)表(biao)是(shi)否(fou)指(zhi)示(shi)斷(duan)流(liu)。短(duan)路(lu)檢(jian)測(ce)可(ke)直(zhi)接(jie)短(duan)接(jie)電(dian)池(chi)組(zu)正(zheng)負(fu)極(ji)來(lai)觀(guan)測(ce)電(dian)流(liu)表(biao)狀(zhuang)態(tai)。在(zai)確(que)定(ding)器(qi)件(jian)完(wan)好(hao),電(dian)路(lu)焊(han)接(jie)無(wu)誤(wu)的(de)前(qian)提(ti)下(xia),也(ye)可(ke)直(zhi)接(jie)通(tong)過(guo)保(bao)護(hu)板(ban)上(shang)電(dian)源(yuan)指(zhi)示(shi)燈(deng)的(de)狀(zhuang)態(tai)進(jin)行(xing)電(dian)流(liu)測(ce)試(shi)。
shijishiyongzhong,kaolvdaowaibuganraokenenghuiyinqidianchidianyabuwendingdeqingkuang,zheyanghuizaochengdianyajiduanshijiandeguoyahuoqianya,congerdaozhidianchibaohudianlucuowupanduan,yincizaibaohuxinpianpeiyouxiangyingdeyanshiluoji,biyaoshikezaibaohubanshangtianjiayanshidianlu,zheyangjiangyouxiaojiangdiwaibuganraozaochengbaohudianluwudongzuodekenengxing。youyudianchizubugongzuoshi,baohubanshanggekaiguanqijianchuyuduankaizhuangtai,gujingtaisunhaojihuwei0。當係統工作時,主要損耗為主電路中2個MOS管guan上shang的de通tong態tai損sun耗hao,當dang充chong電dian狀zhuang態tai下xia均jun衡heng電dian路lu工gong作zuo時shi,分fen流liu支zhi路lu中zhong電dian阻zu熱re損sun耗hao較jiao大da,但dan時shi間jian較jiao短duan,整zheng體ti動dong態tai損sun耗hao在zai電dian池chi組zu正zheng常chang工gong作zuo的de周zhou期qi內nei處chu於yu可ke以yi接jie受shou的de水shui平ping。
經測試,該保護電路的設計能夠滿足串聯鋰電池組保護的需要,保護功能齊全,能可靠地進行過充電、過放電的保護,同時實現均衡充電功能。
genjuyingyongdexuyao,zaigaibianbaohuxinpianxinghaohechuanlianshu,dianluzhongkaiguanqijianhenenghaoyuanjiandegonglvdengjizhihou,keduirenyijiegouhedianyadengjidedonglilidianchizushixianbaohuhejunchong。rucaiyongtaiwanfujinggongsideFS361A單節鋰電池保護芯片可實現3組並聯、12串磷酸鐵鋰電池組保護板設計等。最終的多款工業產品價格合理,經3年市場檢驗無返修產品。
結論
本文采用單節鋰電池保護芯片設計實現了多節鋰電池串聯的電池組保護板,除可完成必要的過電壓、欠電壓、過電流和短路保護功能外,還可以實現均衡充電功能。仿真和實驗結果驗證了該方案的可行性,市場使用情況檢驗了該設計的穩定性。
- 噪聲中提取真值!瑞盟科技推出MSA2240電流檢測芯片賦能多元高端測量場景
- 10MHz高頻運行!氮矽科技發布集成驅動GaN芯片,助力電源能效再攀新高
- 失真度僅0.002%!力芯微推出超低內阻、超低失真4PST模擬開關
- 一“芯”雙電!聖邦微電子發布雙輸出電源芯片,簡化AFE與音頻設計
- 一機適配萬端:金升陽推出1200W可編程電源,賦能高端裝備製造
- 2026藍牙亞洲大會暨展覽在深啟幕
- H橋降壓-升壓電路中的交替控製與帶寬優化
- Tektronix 助力二維材料器件與芯片研究與創新
- 800V AI算力時代,GaN從“備選”變“剛需”?
- 大聯大世平集團首度亮相北京國際汽車展 攜手全球芯片夥伴打造智能車整合應用新典範
- 車規與基於V2X的車輛協同主動避撞技術展望
- 數字隔離助力新能源汽車安全隔離的新挑戰
- 汽車模塊拋負載的解決方案
- 車用連接器的安全創新應用
- Melexis Actuators Business Unit
- Position / Current Sensors - Triaxis Hall





