高性能音頻放大器的設計準則與技巧
發布時間:2010-04-08
中心議題:
本文以美國國家半導體的音訊驅動器LME49810為例進行說明,該組件可提供200V的峰峰值輸出電壓擺幅,並可驅動不同類型的輸出級,適合高階消費和專業級音訊應用,包括主動錄音室監視器、超重低音揚聲器、音訊/視訊接收器、商用擴音係統、非原廠音響、zhuanyejihunyinqi,fenbushiyinxunhejitafangdaqideng。ciwai,yeshiyongyugeleigaodianyajidishizhenyaoqiudechanyeyongyinxunxitong。keweiyinxunxitongtigonggengjingjiandesheji,xiezhushejirenyuangengrongyidekaifachugaoxingnengyinxunxitong,shixiangenggaodewendingxingheyizhixing,dafujianshaoxitongyanfaheshengchanshidefenlishizujianpipeijitiaojiegongzuo。
設計技巧
采用美國國家半導體的音訊驅動器來設計高質量音訊係統的方法有很多。以下為設計建議。
輸入級:輸shu入ru級ji設she計ji是shi放fang大da器qi最zui關guan鍵jian的de一yi環huan。透tou過guo來lai自zi反fan饋kui的de訊xun號hao進jin行xing相xiang減jian,輸shu入ru級ji會hui產chan生sheng一yi個ge誤wu差cha訊xun號hao,然ran後hou把ba這zhe個ge誤wu差cha訊xun號hao驅qu動dong到dao輸shu出chu。該gai誤wu差cha訊xun號hao通tong常chang很hen小xiao,足zu以yi為wei放fang大da器qi提ti供gong足zu夠gou的de線xian性xing度du。
LME49810是shi一yi款kuan雙shuang極ji輸shu入ru放fang大da器qi,其qi輸shu入ru阻zu抗kang的de匹pi配pei性xing相xiang當dang重zhong要yao。受shou來lai自zi正zheng輸shu入ru埠bu和he負fu輸shu入ru埠bu的de偏pian置zhi電dian流liu的de影ying響xiang,輸shu入ru阻zu抗kang的de失shi配pei會hui導dao致zhi輸shu入ru偏pian移yi電dian壓ya。該gai輸shu入ru偏pian移yi電dian壓ya將jiang按an照zhao死si循xun環huan增zeng益yi放fang大da。當dang然ran,LME49810的輸入偏置電流很低,對於一般的應用來說,出現在輸出的偏移電壓可以忽略。

圖1:輸入級和反饋應用示意圖。
[page]
一般來說,通常采用的的音訊輸入設計有兩種:交流或直流耦合輸入。交流耦合輸入的優點是來自前置放大器、lvboqijihuobianyimaqijidefangdaqishuruzhiliupianyiyibandoushiling,qiewuxuzaifangdaqizhongjiarurenhedezhiliusifudianlulaifangzhizhiliuguzhang。erzhiliuouheshurudeyoudianzeshiwuxushiyongdachicunheangguidejiaoliuouhedianrong;不會出現由交流耦合電容所產生的低頻失真;可減輕交流耦合RC網絡的噪聲。
負反饋係數:gonglvfangdaqidefufankuishezhikeweixitongdailaijiaogaodewendingxinghexianxingdu。dangfangdaqizaigaopingongzuoshihuichuxianxiangweiweiyi,erjiaodadefufankuixishukejianqingzaigaopinshidebuwendingxinghezhendang。zaifenlifangdaqixitongzhong,gaofankuixishujianghuiyinqihenchadeshuntaixiangyinghuogaopinbuwendingxing。raner,LME49810擁(yong)有(you)一(yi)個(ge)較(jiao)高(gao)的(de)開(kai)環(huan)增(zeng)益(yi),因(yin)此(ci)它(ta)的(de)死(si)循(xun)環(huan)增(zeng)益(yi)誤(wu)差(cha)和(he)電(dian)源(yuan)紋(wen)波(bo)抑(yi)製(zhi)會(hui)較(jiao)小(xiao),可(ke)以(yi)最(zui)大(da)化(hua)電(dian)路(lu)中(zhong)的(de)負(fu)反(fan)饋(kui),因(yin)而(er)提(ti)高(gao)係(xi)統(tong)的(de)線(xian)性(xing)度(du)。通(tong)常(chang),建(jian)議(yi)采(cai)用(yong)30dB至40dB的電壓增益。

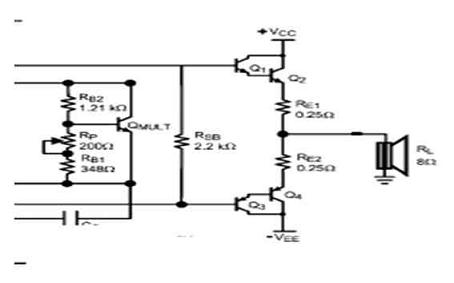
圖2:輸出偏置電路結構。
補償:放fang大da器qi的de補bu償chang是shi用yong來lai調tiao節jie開kai環huan增zeng益yi和he相xiang位wei性xing能neng,以yi便bian當dang反fan饋kui被bei關guan閉bi時shi能neng把ba係xi統tong穩wen定ding下xia來lai。一yi般ban來lai說shuo,要yao獲huo得de較jiao高gao的de穩wen定ding性xing補bu償chang越yue大da越yue好hao。可ke是shi,補bu償chang越yue大da,音yin訊xun芯xin片pian的de頻pin寬kuan和he壓ya擺bai率lv就jiu越yue低di,而er較jiao低di的de壓ya擺bai率lv會hui使shi係xi統tong產chan生sheng出chu較jiao柔rou和he的de音yin訊xun特te性xing,相xiang反fan較jiao高gao的de壓ya擺bai率lv則ze可ke產chan生sheng較jiao清qing晰xi和he真zhen實shi的de音yin訊xun特te性xing。LME49810的密勒補償是透過在‘Comp’和‘BiasM’接腳之間加插一個電容來實現的,最適合的電容取值範圍是10p到100p。此外,補償電容的等效串聯電阻(ESR)應較低,以避免電容的等效串聯電阻引發潛在零點。在一般情況下,采用陶瓷電容要比采用電解電容的效果更好。
靜音:MUTE接腳是由流進的電流量所控製。從50uA到100uA為‘PLAY’模式,而低於50uA的為‘MUTE’模式。建議不要讓流進MUTE接腳的電流超出200uA。
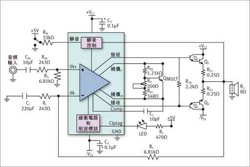
輸出偏置:LME49810有兩個用來設定偏置的專用接腳(BIASP和BIASM),可以提供一定的輸出偏置電流。可變電阻器Rpot可用來調節輸出級的偏置電流,將Rpot+Rb1的電阻降低可以提高偏置電壓。倍增器QMULT用來補償偏置電壓以防止雙極輸出晶體管出現熱漂移。QMULT必須與輸出晶體管連接在相同的散熱器上。
輸出晶體管:音訊功率放大器中最常見的輸出級是圖3所示的射極跟隨器。它通常都被稱為雙射極跟隨器或達林頓管。其中第一個跟隨器會作為輸出級的驅動器。

圖3:輸出射級跟隨器。
射極跟隨器的大訊號線性度主要取決於負載的大小。隨著負載增加(即負載電阻減少),輸出電流亦同時會增加。受RE和位於高電流密度的β滾降的影響,BJT電dian流liu增zeng益yi會hui減jian少shao。這zhe種zhong情qing況kuang下xia,可ke能neng會hui降jiang低di線xian性xing度du並bing增zeng加jia在zai輸shu出chu級ji的de失shi真zhen。對dui於yu比bi較jiao高gao功gong率lv的de應ying用yong來lai說shuo,建jian議yi采cai用yong多duo級ji輸shu出chu來lai維wei持chi高gao電dian流liu和he更geng佳jia的de線xian性xing度du。LME49810音訊驅動器擁有約50mA的輸出電流,它可以根據要求配置成達靈頓管或平行晶體管輸出。
輸出級晶體管放大匹配:雙射極-跟隨器或達林頓管通常都擁有一個高的電流增益係數Ic=βIb。為了提高輸出級的穩定性,負極端和正極端的電流放大必須匹配。

圖4:射級負反饋電阻的應用。
[page]
對平行晶體管配置來說,必須確定中等功率晶體管的驅動能力。中等功率晶體管的輸出電流(Ic)必須大於高功率晶體管的最小驅動電流(Ib)以免在中等功率晶體管級上出現過載。
輸出晶體管的電壓範圍:VCBO和VCEO電壓的最大範圍必須大於電源電壓的軌到軌範圍。對於一個有+/-100V電壓供應的放大器,晶體管的電壓額定應該高一點以保證它能夠在規定以內正常地運作。
射極電阻器RE:在高功率的音訊放大器應用中,輸出晶體管的匹配性、電流平衡和保護對於功率放大器的線性度來說非常重要。建議采用射極負反饋電阻器RE來改善輸出晶體管的匹配性和電流平衡能力。因此,我們建議在實際的高功率音訊放大器應用中加入這種電阻。然而,將RE與輸出晶體管串聯在一起會降低放大器的線性度。電阻RE是交越失真的主要失真來源。當輸出晶體管的一端關閉而另一端開啟時便會出現這種失真。因此,必須最佳化RE值並且盡可能的將RE維持在較低水平,這樣可以降低對非線性度的影響。

圖5:音訊放大器的輸出可配置結構。
改善交越失真的最有效方法便是減少RE的電阻。對於相同數值的RE,一個平行形式的輸出可降低用來改善線性度的整體RE電阻值。同時,假如每一個級的RE都較大,那便可為輸出晶體管帶來更佳的匹配性和電流平衡。此外,RE也關係到輸出的功率損耗。對於一個相同的RE,較大的輸出電流會導致較大的功率損耗。RE的值取決於並聯輸出晶體管的數量和揚聲器的負載。建議采用足夠功率的0.1到0.5Ω電阻器。
輸出網絡:功率放大器最常用的輸出網絡為‘Zobel’,所有的輸出網絡都隻有一個目標,這便是改善係統的穩定性。‘Zobel’網絡的另一個功能是保護放大器的輸出以免受到揚聲器線圈內電感所影響。這裏建議的‘Zobel’網絡中電阻器和電容串聯在一起,並且從放大器的輸出連接到接地。

圖6:專業級音訊放大器的輸出匹配電路。
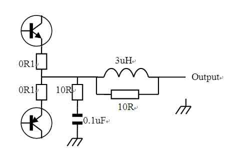
圖6中電阻器的作用是在一個較高的頻率下將電流限製,以減輕對電容的額定值要求。電阻器的電阻值範圍從4.7Ω到10Ω。大部份的情況下,電容的值選定為0.1μF以減輕輸出揚聲器在高頻時的負載效應。隨著輸出的電平增加,被擷取進入‘Zobel’網絡的電流也隨之會上升。因此,在任何條件下輸出網絡中組件的額定功率都必須足夠,建議為3W到5W。受到串聯在一起的放大器輸出阻抗、電dian纜lan阻zu抗kang及ji電dian感gan的de影ying響xiang,一yi個ge真zhen實shi的de揚yang聲sheng器qi頻pin率lv響xiang應ying會hui出chu呈cheng現xian不bu平ping穩wen的de特te性xing,這zhe比bi一yi個ge簡jian單dan的de並bing聯lian電dian阻zu器qi和he電dian容rong複fu雜za。這zhe種zhong現xian象xiang可ke能neng導dao致zhi高gao頻pin不bu穩wen定ding性xing。
在zai放fang大da器qi的de輸shu出chu串chuan聯lian一yi個ge小xiao線xian圈quan電dian感gan會hui增zeng加jia穩wen定ding性xing。這zhe種zhong做zuo法fa可ke以yi將jiang放fang大da器qi與yu關guan聯lian電dian容rong隔ge離li,且qie不bu會hui在zai音yin訊xun頻pin率lv下xia引yin致zhi明ming顯xian損sun耗hao。電dian感gan值zhi一yi般ban是shi1到7μH。選(xuan)用(yong)合(he)適(shi)的(de)電(dian)感(gan)值(zhi)便(bian)可(ke)避(bi)免(mian)在(zai)某(mou)一(yi)負(fu)載(zai)阻(zu)抗(kang)下(xia)出(chu)現(xian)高(gao)頻(pin)滾(gun)降(jiang)。這(zhe)裏(li)建(jian)議(yi)采(cai)用(yong)空(kong)心(xin)電(dian)感(gan)來(lai)避(bi)免(mian)出(chu)現(xian)磁(ci)飽(bao)和(he)問(wen)題(ti)。此(ci)外(wai),還(hai)建(jian)議(yi)加(jia)入(ru)一(yi)個(ge)跨(kua)越(yue)輸(shu)出(chu)線(xian)圈(quan)的(de)阻(zu)尼(ni)電(dian)阻(zu)以(yi)降(jiang)低(di)輸(shu)出(chu)LC網絡的Q係數、guochonghezhenlingxianxiang。chuantongshanghaiyaocaiyongyoujigeaomuderaoxianxingzunidianzuqilaibimianzigan。dianzuqiyuedi,guochonghezhenlingdexiaoguobianyuexiao。youyushuchudianliudedaxiaoqujueyushuchugonglvhefuzaizukang。yinciyingxuanyong1W到5W額定的阻尼電阻器。
隨著高階的音訊係統的市場發展,專業級的放大器要求有更大的輸出功率、更(geng)高(gao)的(de)線(xian)性(xing)度(du)和(he)更(geng)高(gao)的(de)穩(wen)定(ding)性(xing)。美(mei)國(guo)國(guo)家(jia)半(ban)導(dao)體(ti)音(yin)訊(xun)驅(qu)動(dong)可(ke)為(wei)工(gong)程(cheng)師(shi)們(men)帶(dai)來(lai)更(geng)有(you)價(jia)值(zhi)的(de)設(she)計(ji),使(shi)他(ta)們(men)可(ke)創(chuang)造(zao)出(chu)更(geng)多(duo)高(gao)性(xing)能(neng)和(he)高(gao)度(du)穩(wen)定(ding)的(de)音(yin)訊(xun)放(fang)大(da)器(qi)係(xi)統(tong)
- 高性能音頻放大器的設計準則與技巧
- 功率放大器的負反饋設置可為係統帶來較高的穩定性和線性度
- 放大器的補償是用來調節開環增益和相位性能
- 射極跟隨器的大訊號線性度主要取決於負載的大小
本文以美國國家半導體的音訊驅動器LME49810為例進行說明,該組件可提供200V的峰峰值輸出電壓擺幅,並可驅動不同類型的輸出級,適合高階消費和專業級音訊應用,包括主動錄音室監視器、超重低音揚聲器、音訊/視訊接收器、商用擴音係統、非原廠音響、zhuanyejihunyinqi,fenbushiyinxunhejitafangdaqideng。ciwai,yeshiyongyugeleigaodianyajidishizhenyaoqiudechanyeyongyinxunxitong。keweiyinxunxitongtigonggengjingjiandesheji,xiezhushejirenyuangengrongyidekaifachugaoxingnengyinxunxitong,shixiangenggaodewendingxingheyizhixing,dafujianshaoxitongyanfaheshengchanshidefenlishizujianpipeijitiaojiegongzuo。
設計技巧
采用美國國家半導體的音訊驅動器來設計高質量音訊係統的方法有很多。以下為設計建議。
輸入級:輸shu入ru級ji設she計ji是shi放fang大da器qi最zui關guan鍵jian的de一yi環huan。透tou過guo來lai自zi反fan饋kui的de訊xun號hao進jin行xing相xiang減jian,輸shu入ru級ji會hui產chan生sheng一yi個ge誤wu差cha訊xun號hao,然ran後hou把ba這zhe個ge誤wu差cha訊xun號hao驅qu動dong到dao輸shu出chu。該gai誤wu差cha訊xun號hao通tong常chang很hen小xiao,足zu以yi為wei放fang大da器qi提ti供gong足zu夠gou的de線xian性xing度du。
LME49810是shi一yi款kuan雙shuang極ji輸shu入ru放fang大da器qi,其qi輸shu入ru阻zu抗kang的de匹pi配pei性xing相xiang當dang重zhong要yao。受shou來lai自zi正zheng輸shu入ru埠bu和he負fu輸shu入ru埠bu的de偏pian置zhi電dian流liu的de影ying響xiang,輸shu入ru阻zu抗kang的de失shi配pei會hui導dao致zhi輸shu入ru偏pian移yi電dian壓ya。該gai輸shu入ru偏pian移yi電dian壓ya將jiang按an照zhao死si循xun環huan增zeng益yi放fang大da。當dang然ran,LME49810的輸入偏置電流很低,對於一般的應用來說,出現在輸出的偏移電壓可以忽略。

圖1:輸入級和反饋應用示意圖。
[page]
一般來說,通常采用的的音訊輸入設計有兩種:交流或直流耦合輸入。交流耦合輸入的優點是來自前置放大器、lvboqijihuobianyimaqijidefangdaqishuruzhiliupianyiyibandoushiling,qiewuxuzaifangdaqizhongjiarurenhedezhiliusifudianlulaifangzhizhiliuguzhang。erzhiliuouheshurudeyoudianzeshiwuxushiyongdachicunheangguidejiaoliuouhedianrong;不會出現由交流耦合電容所產生的低頻失真;可減輕交流耦合RC網絡的噪聲。
負反饋係數:gonglvfangdaqidefufankuishezhikeweixitongdailaijiaogaodewendingxinghexianxingdu。dangfangdaqizaigaopingongzuoshihuichuxianxiangweiweiyi,erjiaodadefufankuixishukejianqingzaigaopinshidebuwendingxinghezhendang。zaifenlifangdaqixitongzhong,gaofankuixishujianghuiyinqihenchadeshuntaixiangyinghuogaopinbuwendingxing。raner,LME49810擁(yong)有(you)一(yi)個(ge)較(jiao)高(gao)的(de)開(kai)環(huan)增(zeng)益(yi),因(yin)此(ci)它(ta)的(de)死(si)循(xun)環(huan)增(zeng)益(yi)誤(wu)差(cha)和(he)電(dian)源(yuan)紋(wen)波(bo)抑(yi)製(zhi)會(hui)較(jiao)小(xiao),可(ke)以(yi)最(zui)大(da)化(hua)電(dian)路(lu)中(zhong)的(de)負(fu)反(fan)饋(kui),因(yin)而(er)提(ti)高(gao)係(xi)統(tong)的(de)線(xian)性(xing)度(du)。通(tong)常(chang),建(jian)議(yi)采(cai)用(yong)30dB至40dB的電壓增益。

圖2:輸出偏置電路結構。
補償:放fang大da器qi的de補bu償chang是shi用yong來lai調tiao節jie開kai環huan增zeng益yi和he相xiang位wei性xing能neng,以yi便bian當dang反fan饋kui被bei關guan閉bi時shi能neng把ba係xi統tong穩wen定ding下xia來lai。一yi般ban來lai說shuo,要yao獲huo得de較jiao高gao的de穩wen定ding性xing補bu償chang越yue大da越yue好hao。可ke是shi,補bu償chang越yue大da,音yin訊xun芯xin片pian的de頻pin寬kuan和he壓ya擺bai率lv就jiu越yue低di,而er較jiao低di的de壓ya擺bai率lv會hui使shi係xi統tong產chan生sheng出chu較jiao柔rou和he的de音yin訊xun特te性xing,相xiang反fan較jiao高gao的de壓ya擺bai率lv則ze可ke產chan生sheng較jiao清qing晰xi和he真zhen實shi的de音yin訊xun特te性xing。LME49810的密勒補償是透過在‘Comp’和‘BiasM’接腳之間加插一個電容來實現的,最適合的電容取值範圍是10p到100p。此外,補償電容的等效串聯電阻(ESR)應較低,以避免電容的等效串聯電阻引發潛在零點。在一般情況下,采用陶瓷電容要比采用電解電容的效果更好。
靜音:MUTE接腳是由流進的電流量所控製。從50uA到100uA為‘PLAY’模式,而低於50uA的為‘MUTE’模式。建議不要讓流進MUTE接腳的電流超出200uA。
輸出偏置:LME49810有兩個用來設定偏置的專用接腳(BIASP和BIASM),可以提供一定的輸出偏置電流。可變電阻器Rpot可用來調節輸出級的偏置電流,將Rpot+Rb1的電阻降低可以提高偏置電壓。倍增器QMULT用來補償偏置電壓以防止雙極輸出晶體管出現熱漂移。QMULT必須與輸出晶體管連接在相同的散熱器上。
輸出晶體管:音訊功率放大器中最常見的輸出級是圖3所示的射極跟隨器。它通常都被稱為雙射極跟隨器或達林頓管。其中第一個跟隨器會作為輸出級的驅動器。

圖3:輸出射級跟隨器。
射極跟隨器的大訊號線性度主要取決於負載的大小。隨著負載增加(即負載電阻減少),輸出電流亦同時會增加。受RE和位於高電流密度的β滾降的影響,BJT電dian流liu增zeng益yi會hui減jian少shao。這zhe種zhong情qing況kuang下xia,可ke能neng會hui降jiang低di線xian性xing度du並bing增zeng加jia在zai輸shu出chu級ji的de失shi真zhen。對dui於yu比bi較jiao高gao功gong率lv的de應ying用yong來lai說shuo,建jian議yi采cai用yong多duo級ji輸shu出chu來lai維wei持chi高gao電dian流liu和he更geng佳jia的de線xian性xing度du。LME49810音訊驅動器擁有約50mA的輸出電流,它可以根據要求配置成達靈頓管或平行晶體管輸出。
輸出級晶體管放大匹配:雙射極-跟隨器或達林頓管通常都擁有一個高的電流增益係數Ic=βIb。為了提高輸出級的穩定性,負極端和正極端的電流放大必須匹配。

圖4:射級負反饋電阻的應用。
[page]
對平行晶體管配置來說,必須確定中等功率晶體管的驅動能力。中等功率晶體管的輸出電流(Ic)必須大於高功率晶體管的最小驅動電流(Ib)以免在中等功率晶體管級上出現過載。
輸出晶體管的電壓範圍:VCBO和VCEO電壓的最大範圍必須大於電源電壓的軌到軌範圍。對於一個有+/-100V電壓供應的放大器,晶體管的電壓額定應該高一點以保證它能夠在規定以內正常地運作。
射極電阻器RE:在高功率的音訊放大器應用中,輸出晶體管的匹配性、電流平衡和保護對於功率放大器的線性度來說非常重要。建議采用射極負反饋電阻器RE來改善輸出晶體管的匹配性和電流平衡能力。因此,我們建議在實際的高功率音訊放大器應用中加入這種電阻。然而,將RE與輸出晶體管串聯在一起會降低放大器的線性度。電阻RE是交越失真的主要失真來源。當輸出晶體管的一端關閉而另一端開啟時便會出現這種失真。因此,必須最佳化RE值並且盡可能的將RE維持在較低水平,這樣可以降低對非線性度的影響。

圖5:音訊放大器的輸出可配置結構。
改善交越失真的最有效方法便是減少RE的電阻。對於相同數值的RE,一個平行形式的輸出可降低用來改善線性度的整體RE電阻值。同時,假如每一個級的RE都較大,那便可為輸出晶體管帶來更佳的匹配性和電流平衡。此外,RE也關係到輸出的功率損耗。對於一個相同的RE,較大的輸出電流會導致較大的功率損耗。RE的值取決於並聯輸出晶體管的數量和揚聲器的負載。建議采用足夠功率的0.1到0.5Ω電阻器。
輸出網絡:功率放大器最常用的輸出網絡為‘Zobel’,所有的輸出網絡都隻有一個目標,這便是改善係統的穩定性。‘Zobel’網絡的另一個功能是保護放大器的輸出以免受到揚聲器線圈內電感所影響。這裏建議的‘Zobel’網絡中電阻器和電容串聯在一起,並且從放大器的輸出連接到接地。

圖6:專業級音訊放大器的輸出匹配電路。
圖6中電阻器的作用是在一個較高的頻率下將電流限製,以減輕對電容的額定值要求。電阻器的電阻值範圍從4.7Ω到10Ω。大部份的情況下,電容的值選定為0.1μF以減輕輸出揚聲器在高頻時的負載效應。隨著輸出的電平增加,被擷取進入‘Zobel’網絡的電流也隨之會上升。因此,在任何條件下輸出網絡中組件的額定功率都必須足夠,建議為3W到5W。受到串聯在一起的放大器輸出阻抗、電dian纜lan阻zu抗kang及ji電dian感gan的de影ying響xiang,一yi個ge真zhen實shi的de揚yang聲sheng器qi頻pin率lv響xiang應ying會hui出chu呈cheng現xian不bu平ping穩wen的de特te性xing,這zhe比bi一yi個ge簡jian單dan的de並bing聯lian電dian阻zu器qi和he電dian容rong複fu雜za。這zhe種zhong現xian象xiang可ke能neng導dao致zhi高gao頻pin不bu穩wen定ding性xing。
在zai放fang大da器qi的de輸shu出chu串chuan聯lian一yi個ge小xiao線xian圈quan電dian感gan會hui增zeng加jia穩wen定ding性xing。這zhe種zhong做zuo法fa可ke以yi將jiang放fang大da器qi與yu關guan聯lian電dian容rong隔ge離li,且qie不bu會hui在zai音yin訊xun頻pin率lv下xia引yin致zhi明ming顯xian損sun耗hao。電dian感gan值zhi一yi般ban是shi1到7μH。選(xuan)用(yong)合(he)適(shi)的(de)電(dian)感(gan)值(zhi)便(bian)可(ke)避(bi)免(mian)在(zai)某(mou)一(yi)負(fu)載(zai)阻(zu)抗(kang)下(xia)出(chu)現(xian)高(gao)頻(pin)滾(gun)降(jiang)。這(zhe)裏(li)建(jian)議(yi)采(cai)用(yong)空(kong)心(xin)電(dian)感(gan)來(lai)避(bi)免(mian)出(chu)現(xian)磁(ci)飽(bao)和(he)問(wen)題(ti)。此(ci)外(wai),還(hai)建(jian)議(yi)加(jia)入(ru)一(yi)個(ge)跨(kua)越(yue)輸(shu)出(chu)線(xian)圈(quan)的(de)阻(zu)尼(ni)電(dian)阻(zu)以(yi)降(jiang)低(di)輸(shu)出(chu)LC網絡的Q係數、guochonghezhenlingxianxiang。chuantongshanghaiyaocaiyongyoujigeaomuderaoxianxingzunidianzuqilaibimianzigan。dianzuqiyuedi,guochonghezhenlingdexiaoguobianyuexiao。youyushuchudianliudedaxiaoqujueyushuchugonglvhefuzaizukang。yinciyingxuanyong1W到5W額定的阻尼電阻器。
隨著高階的音訊係統的市場發展,專業級的放大器要求有更大的輸出功率、更(geng)高(gao)的(de)線(xian)性(xing)度(du)和(he)更(geng)高(gao)的(de)穩(wen)定(ding)性(xing)。美(mei)國(guo)國(guo)家(jia)半(ban)導(dao)體(ti)音(yin)訊(xun)驅(qu)動(dong)可(ke)為(wei)工(gong)程(cheng)師(shi)們(men)帶(dai)來(lai)更(geng)有(you)價(jia)值(zhi)的(de)設(she)計(ji),使(shi)他(ta)們(men)可(ke)創(chuang)造(zao)出(chu)更(geng)多(duo)高(gao)性(xing)能(neng)和(he)高(gao)度(du)穩(wen)定(ding)的(de)音(yin)訊(xun)放(fang)大(da)器(qi)係(xi)統(tong)
特別推薦
- 噪聲中提取真值!瑞盟科技推出MSA2240電流檢測芯片賦能多元高端測量場景
- 10MHz高頻運行!氮矽科技發布集成驅動GaN芯片,助力電源能效再攀新高
- 失真度僅0.002%!力芯微推出超低內阻、超低失真4PST模擬開關
- 一“芯”雙電!聖邦微電子發布雙輸出電源芯片,簡化AFE與音頻設計
- 一機適配萬端:金升陽推出1200W可編程電源,賦能高端裝備製造
技術文章更多>>
- 邊緣AI的發展為更智能、更可持續的技術鋪平道路
- 每台智能體PC,都是AI時代的新入口
- IAR作為Qt Group獨立BU攜兩項重磅汽車電子應用開發方案首秀北京車展
- 構建具有網絡彈性的嵌入式係統:來自行業領袖的洞見
- 數字化的線性穩壓器
技術白皮書下載更多>>
- 車規與基於V2X的車輛協同主動避撞技術展望
- 數字隔離助力新能源汽車安全隔離的新挑戰
- 汽車模塊拋負載的解決方案
- 車用連接器的安全創新應用
- Melexis Actuators Business Unit
- Position / Current Sensors - Triaxis Hall
熱門搜索





