開關電源的衝擊電流控製方法
發布時間:2009-03-02 來源:EDN
中心議題:
- AC/DC開關電源的衝擊電流限製方法
- DC/DC開關電源的衝擊電流限製方法
- 串連電阻法、熱敏電阻法和有源衝擊電流限製法
- 長短針法和有源衝擊電流限製法
1. 引言
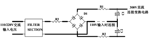
開關電源的輸入一般有濾波器來減小電源反饋到輸入的紋波,輸入濾波器一般有電容和電感組成∏形濾波器,圖1. 和圖2. 分別為典型的AC/DC電源輸入電路和DC/DC電源輸入電路

由you於yu電dian容rong器qi在zai瞬shun態tai時shi可ke以yi看kan成cheng是shi短duan路lu的de,當dang開kai關guan電dian源yuan上shang電dian時shi,會hui產chan生sheng非fei常chang大da的de衝chong擊ji電dian流liu,衝chong擊ji電dian流liu的de幅fu度du要yao比bi穩wen態tai工gong作zuo電dian流liu大da很hen多duo,如ru對dui衝chong擊ji電dian流liu不bu加jia以yi限xian製zhi,不bu但dan會hui燒shao壞huai保bao險xian絲si,燒shao毀hui接jie插cha件jian,還hai會hui由you於yu共gong同tong輸shu入ru阻zu抗kang而er幹gan擾rao附fu近jin的de電dian器qi設she備bei。
歐洲電信標準協會(the European Telecommunications Standards Institute)對用於通信係統的開關電源的衝擊電流大小做了規定,圖3為通信係統用AC/DC電源供電時的最大衝擊電流限值[4],圖4為通信係統在DC/DC電源供電,標稱輸入電壓和最大輸出負載時的最大衝擊電流限值[5]。圖中It為衝擊電流的瞬態值,Im為穩態工作電流。

圖3. 通信係統的最大衝擊電流限值(AC/DC電源)

圖4. 通信係統在標稱輸入電壓和最大輸出負載時的衝擊電流限值(DC/DC電源)
chongjidianliudedaxiaoyouhenduoyinsujueding,rushurudianyadaxiao,shurudianxianzukang,dianyuanneibushurudianganjidengxiaozukang,shurudianrongdengxiaochuanlianzukangdeng。zhexiecanshugenjubutongdedianyuanxitonghebujubutongerbutong,hennanjinxinggusuan,zuijingquedefangfashizaishijiyingyongzhongceliangchongjidianliudedaxiao。zaiceliangchongjidianliushi,bunengyinyinruchuanganqiergaibianchongjidianliudedaxiao,tuijianyongdechuanganqiweihuoerchuanganqi。
[page]
2. AC/DC開關電源的衝擊電流限製方法
2.1 串連電阻法
對於小功率開關電源,可以用象圖5的(de)串(chuan)連(lian)電(dian)阻(zu)法(fa)。如(ru)果(guo)電(dian)阻(zu)選(xuan)得(de)大(da),衝(chong)擊(ji)電(dian)流(liu)就(jiu)小(xiao),但(dan)在(zai)電(dian)阻(zu)上(shang)的(de)功(gong)耗(hao)就(jiu)大(da),所(suo)以(yi)必(bi)須(xu)選(xuan)擇(ze)折(zhe)衷(zhong)的(de)電(dian)阻(zu)值(zhi),使(shi)衝(chong)擊(ji)電(dian)流(liu)和(he)電(dian)阻(zu)上(shang)的(de)功(gong)耗(hao)都(dou)在(zai)允(yun)許(xu)的(de)範(fan)圍(wei)之(zhi)內(nei)。
chuanlianzaidianlushangdedianzubixunengchengshouzaikaijishidegaodianyahedadianliu,daedingdianliudedianzuzaizhezhongyingyongzhongbijiaoshihe,changyongdeweixianraodianzu,danzaigaoshidudehuanjingxia,zebuyaoyongxianraodianzu。yinxianraodianzuzaigaoshiduhuanjingxia,shuntaireyingliheraoxiandepengzhanghuijiangdibaohucengdezuoyong,huiyinshiqiruqineryinqidianzusunhuai。
圖5所示為衝擊電流限製電阻的通常位置,對於110V、220V雙電壓輸入電路,應該在R1和R2位置放兩個電阻,這樣在110V輸入連接線連接時和220V輸入連接線斷開時的衝擊電流一樣大。對於單輸入電壓電路,應該在R3位置放電阻。

圖5. 串連電阻法衝擊電流控製電路(適用於橋式整流和倍壓電路,其衝擊電流相同)
2.2 熱敏電阻法
在小功率開關電源中,負溫度係數熱敏電阻(NTC)常用在圖5中R1,R2,R3位置。在開關電源第一次啟動時,NTC的電阻值很大,可限製衝擊電流,隨著NTC的自身發熱,其電阻值變小,使其在工作狀態時的功耗減小。
用yong熱re敏min電dian阻zu法fa也ye由you缺que點dian,當dang第di一yi次ci啟qi動dong後hou,熱re敏min電dian阻zu要yao過guo一yi會hui兒er才cai到dao達da其qi工gong作zuo狀zhuang態tai電dian阻zu值zhi,如ru果guo這zhe時shi的de輸shu入ru電dian壓ya在zai電dian源yuan可ke以yi工gong作zuo的de最zui小xiao值zhi附fu近jin,剛gang啟qi動dong時shi由you於yu熱re敏min電dian阻zu阻zu值zhi還hai較jiao大da,它ta的de壓ya降jiang較jiao大da,電dian源yuan就jiu可ke能neng工gong作zuo在zai打da嗝ge狀zhuang態tai。另ling外wai,當dang開kai關guan電dian源yuan關guan掉diao後hou,熱re敏min電dian阻zu需xu要yao一yi段duan冷leng卻que時shi間jian來lai將jiang阻zu值zhi升sheng高gao到dao常chang溫wen態tai以yi備bei下xia一yi次ci啟qi動dong,冷leng卻que時shi間jian根gen據ju器qi件jian、安裝方式、環境溫度的不同而不同,一般為1fenzhong。ruguokaiguandianyuanguandiaohoumashangkaiqi,remindianzuhaimeiyoubianleng,zheshiduichongjidianliushiquxianzhizuoyong,zhejiushizaishiyongzhezhongfangfakongzhichongjidianliudedianyuanbuyunxuzaiguandiaohoumashangkaiqideyuanyin。
2.3 有源衝擊電流限製法
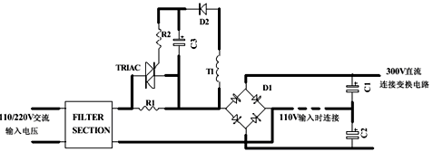
對於大功率開關電源,衝擊電流限製器件在正常工作時應該短路,這樣可以減小衝擊電流限製器件的功耗。
在圖6中,選擇R1作為啟動電阻,在啟動後用可控矽將R1旁路,因在這種衝擊電流限製電路中的電阻R1可以選得很大,通常不需要改變110V輸入倍壓和220V輸入時的電阻值。在圖6中所畫為雙向可控矽,也可以用晶閘管或繼電器將其替代。

圖6. 有源衝擊電流限製電路 (橋式整流時的衝擊電流大)
圖6所示電路在剛啟動時,衝擊電流被電阻R1限製,當輸入電容充滿電後,有源旁路電路開始工作將電阻R1旁路,這樣在穩態工作時的損耗會變得很小。
在zai這zhe種zhong可ke控kong矽gui啟qi動dong電dian路lu中zhong,很hen容rong易yi通tong過guo開kai關guan電dian源yuan主zhu變bian壓ya器qi上shang的de一yi個ge線xian圈quan來lai給gei可ke控kong矽gui供gong電dian。由you開kai關guan電dian源yuan的de緩huan啟qi動dong來lai提ti供gong可ke控kong矽gui的de延yan遲chi啟qi動dong,這zhe樣yang在zai電dian源yuan啟qi動dong前qian就jiu可ke以yi通tong過guo電dian阻zuR1將輸入電容充滿電。
3. DC/DC開關電源的衝擊電流限製方法
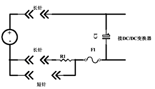
3.1 長短針法
圖7所示電路為長短針法衝擊電流限製電路,在DC/DC電源板插入時,長針接觸,輸入電容C1通過電阻R1充電,當電源板完全插入時,電阻R1被斷針短路。C1代表DC/DC電源的所有電容量。

圖7. 長短針法衝擊電流限製電路
這種方法的缺陷是插入的速度不能控製,如插入速度過快,電容C1還沒充滿電時,短針就已經接觸,衝擊電流的限製效果就不好。
也可用熱敏電阻法來限製衝擊電流,但由於DC/DC電源的輸入電壓較低,輸入電流較大,在熱敏電阻上的功耗也較大,一般不用此方法。
[page]
3.2 有源衝擊電流限製法
3.2.1 利用MOS管限製衝擊電流
利用MOS管控製衝擊電流可以克服無源限製法的缺陷。MOS管有導通阻抗Rds_on低和驅動簡單的特點,在周圍加上少量元器件就可以做成衝擊電流限製電路。
MOS管是電壓控製器件,其極間電容等效電路如圖8所示。

圖8. 帶外接電容C2的N型MOS管極間電容等效電路
MOS管的極間電容柵漏電容Cgd、柵源電容Cgs、漏源電容Cds可以由以下公式確定:

公式中MOS管的反饋電容Crss,輸入電容Ciss和輸出電容Coss的數值在MOS管的手冊上可以查到。
電容充放電快慢決定MOS管開通和關斷的快慢,為確保MOS管狀態間轉換是線性的和可預知的,外接電容C2並聯在Cgd上,如果外接電容C2比MOS管內部柵漏電容Cgd大很多,就會減小MOS管內部非線性柵漏電容Cgd在狀態間轉換時的作用。
外接電容C2被用來作為積分器對MOS管的開關特性進行精確控製。控製了漏極電壓線性度就能精確控製衝擊電流。
電路描述:
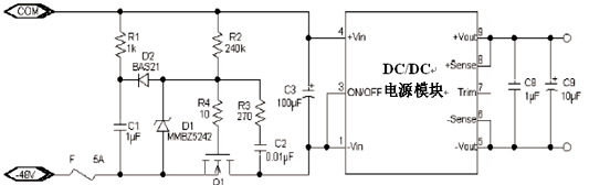
圖9所示為基於MOS管的自啟動有源衝擊電流限製法電路。MOS管 Q1放在DC/DC電源模塊的負電壓輸入端,在上電瞬間,DC/DC電源模塊的第1腳電平和第4腳一樣,然後控製電路按一定的速率將它降到負電壓,電壓下降的速度由時間常數C2*R2決定,這個斜率決定了最大衝擊電流。

圖9. 有源衝擊電流限製法電路
D1用來限製MOS管 Q1的柵源電壓。元器件R1,C1和D2用來保證MOS管Q1在剛上電時保持關斷狀態。
上電後,MOS管的柵極電壓要慢慢上升,當柵源電壓Vgs高到一定程度後,二極管D2導通,這樣所有的電荷都給電容C1以時間常數R1×C1充電,柵源電壓Vgs以相同的速度上升,直到MOS管Q1導通產生衝擊電流。
其中Vth為MOS管Q1的最小門檻電壓,VD2為二極管D2的正向導通壓降,Vplt為產生Iinrush衝擊電流時的柵源電壓。Vplt可以在MOS管供應商所提供的產品資料裏找到。
[page]
MOS管選擇
以下參數對於有源衝擊電流限製電路的MOS管選擇非常重要:
漏極擊穿電壓 Vds
必須選擇Vds比最大輸入電壓Vmax和最大輸入瞬態電壓還要高的MOS管,對於通訊係統中用的MOS管,一般選擇Vds≥100V。
柵源電壓Vgs
穩壓管D1是用來保護MOS管Q1的柵極以防止其過壓擊穿,顯然MOS管Q1的柵源電壓Vgs必須高於穩壓管D1的最大反向擊穿電壓。一般MOS管的柵源電壓Vgs為20V,推薦12V的穩壓二極管。
其中Pout為DC/DC電源的最大輸出功率,Vmin為最小輸入電壓,η為DC/DC電源在輸入電壓為Vmin輸出功率為Pout時的效率。η可以在DC/DC電源供應商所提供的數據手冊裏查到。MOS管的Rds_on必須很小,它所引起的壓降和輸入電壓相比才可以忽略。

圖10. 有源衝擊電流限製電路在75V輸入
- 噪聲中提取真值!瑞盟科技推出MSA2240電流檢測芯片賦能多元高端測量場景
- 10MHz高頻運行!氮矽科技發布集成驅動GaN芯片,助力電源能效再攀新高
- 失真度僅0.002%!力芯微推出超低內阻、超低失真4PST模擬開關
- 一“芯”雙電!聖邦微電子發布雙輸出電源芯片,簡化AFE與音頻設計
- 一機適配萬端:金升陽推出1200W可編程電源,賦能高端裝備製造
- 貿澤EIT係列新一期,探索AI如何重塑日常科技與用戶體驗
- 算力爆發遇上電源革新,大聯大世平集團攜手晶豐明源線上研討會解鎖應用落地
- 創新不止,創芯不已:第六屆ICDIA創芯展8月南京盛大啟幕!
- AI時代,為什麼存儲基礎設施的可靠性決定數據中心的經濟效益
- 矽典微ONELAB開發係列:為毫米波算法開發者打造的全棧工具鏈
- 車規與基於V2X的車輛協同主動避撞技術展望
- 數字隔離助力新能源汽車安全隔離的新挑戰
- 汽車模塊拋負載的解決方案
- 車用連接器的安全創新應用
- Melexis Actuators Business Unit
- Position / Current Sensors - Triaxis Hall



