MR-16 LED驅動器和用於脈衝LED冷卻器供電的5V輔助電源
發布時間:2017-05-09 來源:Jim Christensen 責任編輯:wenwei
【導讀】本應用筆記提供了一個4S1P MR-16 LED驅動器的參考設計,該驅動器可以為每串4隻白光LED (WLED)提供750mA電流。電路工作於24V電源,采用MAX16820滯回型LED驅動器。方案還包含一路利用MAX5033開關電源構成的24V至5V轉換器,可提供150mA電流,用於Nuventix®脈衝LED冷卻器的供電。
綜述
本參考設計詳細介紹了采用MAX16820滯回型LED驅動器構成的4 LED MR-16驅動電路,另外還提供一路脈衝冷卻器的輔助電源(MAX5033)。
以下給出了電氣輸入要求和輸出能力。
- VIN:24VDC ±5%
- 溫度:+80°C (最大值)環境溫度
- VLED配置:4隻LED串聯(16VDC,最大值),750mA
- 輔助輸出電源:5V,150mA (平均)、300mA (峰值)
下麵詳細討論該參考設計並分析主要電路框圖和布板考慮。

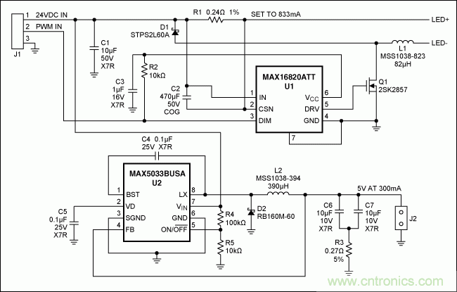
圖1. 驅動電路原理圖

圖2. PCB圖片,該電路板可直接嵌入MR-16組件。

圖3. 修改後的PCB (圖2所示電路板的升級)
設計分析
該參考設計采用24V電源供電,可為每串4隻LED提供750mA的電流,並可直接嵌入MR-16組件。MAX16820采用滯回控製架構,調節流過電感和LED的電流。另外,MAX5033通過J2連接器為脈衝冷卻器提供電源。該冷卻器作為電源負載需要峰值為300mA、均值為150mA的負載電流。
電路中的R3電阻(配合輸出陶瓷電容)用於滿足MAX5033的穩定性要求。
提供PWM輸入端,但未經測試。J1的中心引腳直接與MAX16820 DIM輸入連接。
上電過程
1.將4個LED串聯在LED+ (陽極)和LED- (陰極)引腳。
2.J2接入一個300mA負載。
3.J1連接一路24V、1A電源。
4.打開電源。

表1. 材料清單(BOM)
本文來源於Maxim。
推薦閱讀:
特別推薦
- 噪聲中提取真值!瑞盟科技推出MSA2240電流檢測芯片賦能多元高端測量場景
- 10MHz高頻運行!氮矽科技發布集成驅動GaN芯片,助力電源能效再攀新高
- 失真度僅0.002%!力芯微推出超低內阻、超低失真4PST模擬開關
- 一“芯”雙電!聖邦微電子發布雙輸出電源芯片,簡化AFE與音頻設計
- 一機適配萬端:金升陽推出1200W可編程電源,賦能高端裝備製造
技術文章更多>>
- 貿澤EIT係列新一期,探索AI如何重塑日常科技與用戶體驗
- 算力爆發遇上電源革新,大聯大世平集團攜手晶豐明源線上研討會解鎖應用落地
- 創新不止,創芯不已:第六屆ICDIA創芯展8月南京盛大啟幕!
- AI時代,為什麼存儲基礎設施的可靠性決定數據中心的經濟效益
- 矽典微ONELAB開發係列:為毫米波算法開發者打造的全棧工具鏈
技術白皮書下載更多>>
- 車規與基於V2X的車輛協同主動避撞技術展望
- 數字隔離助力新能源汽車安全隔離的新挑戰
- 汽車模塊拋負載的解決方案
- 車用連接器的安全創新應用
- Melexis Actuators Business Unit
- Position / Current Sensors - Triaxis Hall
熱門搜索
微波功率管
微波開關
微波連接器
微波器件
微波三極管
微波振蕩器
微電機
微調電容
微動開關
微蜂窩
位置傳感器
溫度保險絲
溫度傳感器
溫控開關
溫控可控矽
聞泰
穩壓電源
穩壓二極管
穩壓管
無焊端子
無線充電
無線監控
無源濾波器
五金工具
物聯網
顯示模塊
顯微鏡結構
線圈
線繞電位器
線繞電阻


