DIY一個新模塊讓你擴大測量範圍
發布時間:2016-07-04 責任編輯:wenwei
【導讀】國外很出名的DIY手工製作網站Instructable近日新發布了一個DIY:利用常見的HC-SR04超聲波模塊來擴大測量範圍。範圍的擴大是建立在傳感器模塊視線範圍縮小的基礎上的,通過對拋物麵使用反饋元件來實現。HC-SR04 模塊未做任何改動,但是,外部添加了一個消隱電路,用來忽略反饋元件到拋物麵的反射。


此製作中,HC-SR04連接至Arduino Uno便於在標準PC1602 LCD(16X2)顯示器顯示所測量的距離,距離還可以通過USB接口發送至串行鏈路。對於室外實驗係統,可以通過使用移動電源的USB連接器供電。實驗過程中,最大距離可達到9.24米。
Step 1: 拋物麵反射鏡


所述HC SR04超聲波傳感器的規格默認15度的測定角度。當饋電元件用於拋物麵時,盤能被完全照亮它需要被放置在從盤足夠的距離。淺盤是必需的,以便與焦距相匹配。
這裏把直徑寬250mm、深度16mm的炒鍋用來做拋物麵,標準計算為聲音在空氣中在40 kHz表明24.4cm的焦距和2.31度的FOV/波束寬度。FOV/波束寬度從15度至2.3度的下降趨勢用來提供增加的測量範圍。
油鍋手柄裝置被改裝:鋁管纏繞在手柄托架,以形成支撐梁。所述HC SR04傳感器被固定在沿著拋物麵的直徑24厘米的距離的中心線。
Step 2: 消隱電路的必要性
當一個狹窄的正向脈衝觸發時,HC-SR04傳感器會輸出正向回波脈衝。在正常運行中,回聲脈衝的寬度是正比於所需的40kHz的脈衝列的到往複距離到反射對象的時間。
空氣中330m/s的的標稱聲速中一個1毫秒脈衝寬度對應於一定範圍的16.5cm和33cm的雙向行進。因此具有24cm的輸送距離的距離將對應於1.45ms或1450us。需不需要提供消隱電路忽略此較短的距離從拋物麵到反射對象距離越長,不能確定。

顯示的消隱電路內置了三個單穩多諧振蕩器電路,施密特反相門。消隱電路的輸出拉對應於高信號的要求的檢測閾值低至2.5ms,使得40cm的距離被忽略。
此值介於24 mm與48cm之間,使從饋電點的前部的最小距離可以被測量。
沒有消隱電路的情況下,電路上距離會顯示是23cm。
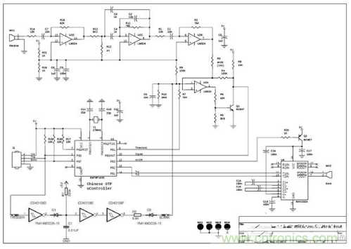
Step 3: 關於修改HC-SR04的消隱


研究HC-SR04的電路後,觀察到從OTP控製器的引腳9的閾值信號通過75kΩ的電阻連接到針腳2 LM324 U2A。
然而,當與實際HC-SR04硬件相比較之後,我們發現,LM324被標記為U1。
附加消隱電路的第消隱輸出被連接到針腳2 U2A的具體根據電路圖和引腳2 U1的按照硬件。
通常有4個連接到HC-SR04:: Vcc,觸發,Echo和GND,標誌著空白的附加導線現在加入第五根連接導線。
Step 4: 基於Arduino的麵包板和原理圖



該Fritzing圖顯示了麵包板和原理圖整個係統:超聲波傳感器和LCD是依據標準要求連接的,並且做好了記錄;原型電路板接線上穿孔的電路板,預估屏蔽Arduino Uno;LCD顯示屏連接到電路板的頂部;對於室外實驗係統是通過USB接口使用的是移動電源供電。
文字來自39度。
【推薦閱讀】
特別推薦
- 噪聲中提取真值!瑞盟科技推出MSA2240電流檢測芯片賦能多元高端測量場景
- 10MHz高頻運行!氮矽科技發布集成驅動GaN芯片,助力電源能效再攀新高
- 失真度僅0.002%!力芯微推出超低內阻、超低失真4PST模擬開關
- 一“芯”雙電!聖邦微電子發布雙輸出電源芯片,簡化AFE與音頻設計
- 一機適配萬端:金升陽推出1200W可編程電源,賦能高端裝備製造
技術文章更多>>
- 邊緣AI的發展為更智能、更可持續的技術鋪平道路
- 每台智能體PC,都是AI時代的新入口
- IAR作為Qt Group獨立BU攜兩項重磅汽車電子應用開發方案首秀北京車展
- 構建具有網絡彈性的嵌入式係統:來自行業領袖的洞見
- 數字化的線性穩壓器
技術白皮書下載更多>>
- 車規與基於V2X的車輛協同主動避撞技術展望
- 數字隔離助力新能源汽車安全隔離的新挑戰
- 汽車模塊拋負載的解決方案
- 車用連接器的安全創新應用
- Melexis Actuators Business Unit
- Position / Current Sensors - Triaxis Hall
熱門搜索






