技術分享:PC817與TL431的配合電路探討
發布時間:2014-09-29 責任編輯:echolady
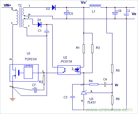
【導讀】TL431是一種精密穩壓源,PC817是一種光電耦合器件。在開關電源中,對穩壓反饋電路的設計通常會使用TL431和PC817來配合進行。在反激電源設計當中,反饋電路常常使用它們來作為參考。本文借助TOPSwicth的典型應用,來說明TL431和PC817的配合問題。首先,先來看一下基於TOPSwicth的TL431和PC817配合使用電路圖。

圖1:TL431和PC817配合使用電路圖
接下來,以圖1為參考,將對電路圖當中的各項參數進行分析和講解。想要弄明白兩者之間的關係,就首先要確定圖1中TL431部分裏,R1、R3、R5、R6這四項參數的數值。設輸出電壓為Vo,輔助繞組整流輸出電壓為12V。該電路利用輸出電壓與TL431構成的基準電壓比較,通過光電耦合器PC817的電流變化去控製TOP管的C極,從而改變PWM寬度,達到穩定輸出電壓的目的。因為被控對象是TOP管,因此首先要搞清TOP管的控製特性。從TOPSwicth的技術手冊可知,流入控製腳C的電流Ic與占空比D成反比關係,如圖2所示。

圖2:TOPSwicth占空比與控製電流的關係
Ic的電流應在2-6mA之間,PWM會線性變化,因此PC817三極管的電流Ice也應在這個範圍變化。而Ice是受二極管電流If控製的,通過PC817的Vce與If的關係曲線(如圖3所示),可以正確確定PC817二極管正向電流If。從圖3可以看出,當PC817二極管正向電流If在3mA左右時,三極管的集射電流Ice在4mA左右變化,而且集射電壓Vce在很寬的範圍內線性變化,符合TOP管的控製要求。

圖3 PC817集射電壓Vce與正向電流IF的關係
因此可以確定選PC817二極管正向電流If為3mA。再看TL431的要求,從TL431的技術參數可知,Vka在2.5V-37V變化時,Ika可以在1mA到100mA內很大範圍的變化,一般選20mA即可,既可以穩定工作,又能提供一部分死負載。不過對於TOP器件因為死負載很小,隻選3-5mA左右就可以了。
上麵的幾個關係很重要,有它們的鋪墊,文章開頭我們提到的那幾個電阻數值就比較容易確定了。根據TL431的性能,R5、R6、Vo、Vr有固定的關係:Vo=(1+ R5/R6) Vr
在式中,Vo為輸出電壓、Vr為參考電壓、Vr=2.50V,先取R6一個值,例如R6=10k,根據Vo的值就可以算出R5了。
再來確定R1和R3。由前所述,PC817的If取3mA,先取R1的值為470Ω,則其壓降為Vr1=If* R1,由PC817技術手冊知,其二極管的正向壓降Vf典型值為1.2V,則可以確定R3上的壓降Vr3=Vr1+Vf,又知流過R3的電流Ir3=Ika-If,因此R3的值可以計算出來: R3=Vr3/Ir3= (Vr1+Vf)/( Ika-If)
根據以上計算可以知TL431的陰極電壓值Vka,Vka=Vo’-Vr3,式中Vo’取值比Vo大0.1-0.2V即可,舉一個例子,Vo=15V,取R6=10k。R5=(Vo/Vr-1)R6=(12/2.5-1)*10=50K;取
R1=470Ω,If=3mA、Vr1=If* R1=0.003*470=1.41V、Vr3=Vr1+Vf=1.41+1.2=2.61V。
R1=470Ω,If=3mA、Vr1=If* R1=0.003*470=1.41V、Vr3=Vr1+Vf=1.41+1.2=2.61V。
取Ika=20mA、Ir3=Ika-If=20-3=17、R3= Vr3/ Ir3=2.61/17=153Ω。
TL431的陰極電壓值Vka、Vka=Vo’-Vr3=15.2-2.61=12.59V。
結果:R1=470Ω、R3=150Ω、R5=10KΩ、R6=50K。
這樣就順利的求出了幾個關鍵電阻的阻值。但是可能有些朋友可能並沒有完全看懂,下麵就附上技術高手的更詳細補充。
關於R6的數值,這個參數的阻值並不是隨意決定的。要考慮兩個因素,第一、TL431參考輸入端的電流。一般此電流為2uA左右,為了避免此端電流影響分壓比和避免噪音的影響,一般取流過電阻R6的電流為參考段電流的100倍以上,所以此電阻要小於2.5V/200uA=12.5K。第二、待機功耗的要求。如有此要求,在滿足小於12.5K的情況下盡量取大值。TL431要求有1mA的工作電流,也就是R1的電流接近於零時,也要保證TL431有1mA,所以R3≤1.2V/1mA=1.2K即可。除此以外也是功耗方麵的考慮。R1的取值要保證TOP控製端取得所需要的電流,假設用PC817A,其CTR=0.8-1.6,取低限0.8,要求流過光二極管的最大電流為 6/0.8=7.5mA,所以R1的值≤(15-2.5-1.2)/7.5=1.5K,光二極管能承受的最大電流在50mA左右,TL431為100mA,所以我們取流過R1的最大電流為50mA,R1>(15-2.5-1.3)/50=226歐姆。
為了提升低頻上的增益以及壓製低頻波紋,就需要R5C4製造一個原點上的極點。也就是靜態誤差,R4C4形成一個零點,來提升相位,要放在帶寬頻率的前麵來增加相位裕度,具體位置要看其餘功率部分在設計帶寬處的相位是多少,R4C4的頻率越低,其提升的相位越高,當然最大隻有90度,但其頻率很低時低頻增益也會減低,一般放在帶寬的1/5處,約提升相位78度。
至此,從文章開頭的TL431與PC817的配合,到剛才提到的,關於TL431取樣補償部分除補償網絡外,其他元件值的計算方法,到這裏就全部為大家介紹完畢。希望各位在閱讀過本篇文章後能夠對TL431和PC817之間的配合有進一步的了解。
相關閱讀:
TL431在開關電源中的運行原理及應用
牛人支招!基於TL431的線性精密穩壓電源的設計
PC817:sharp高隔離電壓的光電晶體管光耦合器係列
相關閱讀:
TL431在開關電源中的運行原理及應用
牛人支招!基於TL431的線性精密穩壓電源的設計
PC817:sharp高隔離電壓的光電晶體管光耦合器係列
特別推薦
- 噪聲中提取真值!瑞盟科技推出MSA2240電流檢測芯片賦能多元高端測量場景
- 10MHz高頻運行!氮矽科技發布集成驅動GaN芯片,助力電源能效再攀新高
- 失真度僅0.002%!力芯微推出超低內阻、超低失真4PST模擬開關
- 一“芯”雙電!聖邦微電子發布雙輸出電源芯片,簡化AFE與音頻設計
- 一機適配萬端:金升陽推出1200W可編程電源,賦能高端裝備製造
技術文章更多>>
- 貿澤EIT係列新一期,探索AI如何重塑日常科技與用戶體驗
- 算力爆發遇上電源革新,大聯大世平集團攜手晶豐明源線上研討會解鎖應用落地
- 創新不止,創芯不已:第六屆ICDIA創芯展8月南京盛大啟幕!
- AI時代,為什麼存儲基礎設施的可靠性決定數據中心的經濟效益
- 矽典微ONELAB開發係列:為毫米波算法開發者打造的全棧工具鏈
技術白皮書下載更多>>
- 車規與基於V2X的車輛協同主動避撞技術展望
- 數字隔離助力新能源汽車安全隔離的新挑戰
- 汽車模塊拋負載的解決方案
- 車用連接器的安全創新應用
- Melexis Actuators Business Unit
- Position / Current Sensors - Triaxis Hall
熱門搜索
微波功率管
微波開關
微波連接器
微波器件
微波三極管
微波振蕩器
微電機
微調電容
微動開關
微蜂窩
位置傳感器
溫度保險絲
溫度傳感器
溫控開關
溫控可控矽
聞泰
穩壓電源
穩壓二極管
穩壓管
無焊端子
無線充電
無線監控
無源濾波器
五金工具
物聯網
顯示模塊
顯微鏡結構
線圈
線繞電位器
線繞電阻



