一種用FET光耦做壓控電位器的電路設計
發布時間:2014-02-20 責任編輯:sherryyu
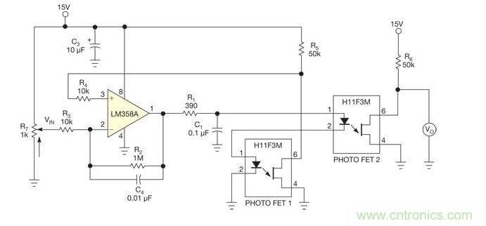
光電FET光耦是一個可變電阻,與固定電阻連在一起,就成了一個電位器。H11F3M光電FET有7.5kV的(de)隔(ge)離(li)電(dian)壓(ya),能(neng)安(an)全(quan)地(di)控(kong)製(zhi)高(gao)壓(ya)電(dian)路(lu)參(can)數(shu)。但(dan)非(fei)線(xian)性(xing)傳(chuan)輸(shu)特(te)性(xing)可(ke)能(neng)有(you)問(wen)題(ti)。為(wei)了(le)校(xiao)正(zheng)這(zhe)種(zhong)非(fei)線(xian)性(xing),我(wo)們(men)采(cai)用(yong)一(yi)種(zhong)反(fan)饋(kui)機(ji)製(zhi),使(shi)電(dian)位(wei)器(qi)產(chan)生(sheng)線(xian)性(xing)響(xiang)應(ying),本(ben)電(dian)路(lu)使(shi)用(yong)了(le)兩(liang)隻(zhi)光(guang)電(dian)FET,一隻作反饋,另一隻則用於需要隔離電位器的應用。將兩隻光電FET的輸入端串聯,就可以保證輸入LED有相同數量的電流。

圖 光電FET光耦和電阻連起來做一個電位器
FET輸出端放50kΩ的電阻,以模擬電位器的響應。電路對設定輸入電壓(用電位器R7調節)和光電FET1的反饋之間的差值做放大。得到的輸出控製光電FET LED中的電流,直到反饋電壓等於輸入電壓時為止。輸出電壓以線性方式跟隨輸入電壓(圖3)。也許你會認為相同器件號的光電FET沒什麼區別,但實際上還是表現出了微小的製造差異。五隻H11F3M器件的偏差在3%以內。
相關閱讀:
電位器旋鈕 電位器的原理
http://m.0-fzl.cn/gptech-art/80018494
微調模擬輸出:數/模轉換器or數字電位器?
http://m.0-fzl.cn/power-art/80018048
數字電位器在DC-DC變換器中的應用
http://m.0-fzl.cn/power-art/80014770
- 噪聲中提取真值!瑞盟科技推出MSA2240電流檢測芯片賦能多元高端測量場景
- 10MHz高頻運行!氮矽科技發布集成驅動GaN芯片,助力電源能效再攀新高
- 失真度僅0.002%!力芯微推出超低內阻、超低失真4PST模擬開關
- 一“芯”雙電!聖邦微電子發布雙輸出電源芯片,簡化AFE與音頻設計
- 一機適配萬端:金升陽推出1200W可編程電源,賦能高端裝備製造
- 貿澤EIT係列新一期,探索AI如何重塑日常科技與用戶體驗
- 算力爆發遇上電源革新,大聯大世平集團攜手晶豐明源線上研討會解鎖應用落地
- 創新不止,創芯不已:第六屆ICDIA創芯展8月南京盛大啟幕!
- AI時代,為什麼存儲基礎設施的可靠性決定數據中心的經濟效益
- 矽典微ONELAB開發係列:為毫米波算法開發者打造的全棧工具鏈
- 車規與基於V2X的車輛協同主動避撞技術展望
- 數字隔離助力新能源汽車安全隔離的新挑戰
- 汽車模塊拋負載的解決方案
- 車用連接器的安全創新應用
- Melexis Actuators Business Unit
- Position / Current Sensors - Triaxis Hall




