簡易DIY:輕鬆製做數顯電感/電容表
發布時間:2013-09-12 責任編輯:eliane
【導讀】數顯的儀器不僅直觀,使用方便,且精度較高。電子愛好者都知道,在製作均衡電容、音箱分頻電感時,如果測試的數值稍有誤差,音質就會受到損害,因此需要一台顯示準確電感/電容表,今天就教大家DIY一台數顯電感/電容表,製做簡單,調試也簡單。
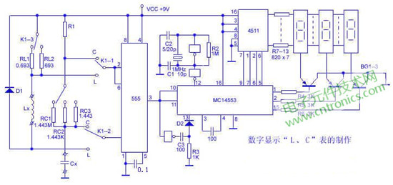
先把數顯電感/電容表原理圖貼上。

圖:數顯電感/電容表原理圖
數顯電感/電容表原理
1、參數變換電路:參數變換電路由555時基構成多諧振蕩器,可把被測元件Lx/Cx轉(zhuan)換(huan)成(cheng)與(yu)元(yuan)件(jian)參(can)數(shu)成(cheng)正(zheng)比(bi)的(de)脈(mai)寬(kuan)。然(ran)後(hou)把(ba)這(zhe)具(ju)有(you)特(te)定(ding)脈(mai)寬(kuan)的(de)矩(ju)形(xing)作(zuo)為(wei)門(men)控(kong)信(xin)號(hao),在(zai)脈(mai)寬(kuan)時(shi)間(jian)內(nei)對(dui)一(yi)個(ge)已(yi)知(zhi)周(zhou)期(qi)的(de)標(biao)準(zhun)脈(mai)衝(chong)計(ji)數(shu)通(tong)過(guo)顯(xian)示(shi)器(qi)就(jiu)可(ke)以(yi)把(ba)脈(mai)寬(kuan)(實際上是元件參數)顯示出來。
測量電容時(這時波段開關在5、6、7位)是以Cx為定時元件的多諧振蕩器,產生的矩形波經3腳輸出,送到計數器的門控端,脈寬tw=CRcln2。 測量電感時(波段開關在1、2、3位),是以Lx為定時元件的多諧振蕩器,剛接通電源時,V2(6)=Vcc,555的3腳輸出低電平,7腳通地,電源經RL的Lx充電,隨著充電的進行,V2(6)↓,當達到V2(6)=1/3Vcc時,電路翻轉,3腳輸出高電平,7腳與地斷開,因Lx電流不能突變,必將產生一個感生電動勢使D1導通,Lx經D1、RL放電,V2(6)↑,當達到V2(6)=2/3Vcc時,電路又翻轉,5腳輸出低電平,7腳又與地接通,Lx又開始充電,這樣5腳輸出占空比為1:1的方波,送到計數器的門控端。這時脈寬為tw=Lx/RLln2。
2、標準脈衝發生器:該電路由反相器3、4和晶體構成,晶振頻率為1MHz,標準脈衝周期為T=1μs,以它作為計數器的計數脈衝。
3、計數、顯示電路:顯示器由三位LED數碼管構成,計數器由MC14553三位動態掃描計數器為核心構成。T=1μs的標準脈衝送入MC14553的12腳,多諧振蕩器產生的矩形脈衝送入MC14553的11腳,當11腳為高電平時,4553的12腳標準脈衝不能加入,11腳為低電平時,經反相、微分後,得到一正尖脈衝,先給計數器清零,同時,4553閂鎖解除,開始對標準脈衝計數,等11腳再輸入高電平時,計數器又閂鎖,同時10腳也為高電平,計數器的數據鎖存,顯示器對前麵計數結果穩定顯示,設在這一循環中計數器為N,那麼tw=NT亦即Lx/RLln2=NT,合理地選擇RL或 Rc,顯示器就能顯示Lx的微享數或Cx的皮法數,十分直觀,本儀器Lx共有0~999μH和0~999mH兩檔,Cx共有0~999pF, 0~999nF,0~999μF三檔。
數顯電感/電容表製作要點
關鍵元件是量程電阻RL及Rc,0.693Ω及1.443Ω兩電阻可用高強度漆包線以線繞製,最好在電橋上進行校對,保證1%的精度。其它量程電阻可用多個電阻串並聯獲得,也應保證1%的精度。
數顯電感/電容表調試
本電路調整很簡單,隻需調整C2使標準脈衝頻率為1MHz即可,以後使用無需校零。本電路雖隻用3位數碼管作顯示,但可以顯示六位有效數字。如有一個47312pF的電容器,在pF檔隻顯示732pF,撥至nF檔後,顯示器就顯示出004nF,所以被測電容為004732pF即4.732nF,也就是0.04732μF。電感測量時也一樣,極為方便。
相關閱讀:
DIY必備!自製大功率穩壓電源【附詳細電路】
http://m.0-fzl.cn/power-art/80021443
【升級版】可調電源DIY:五路獨立輸出
http://m.0-fzl.cn/power-art/80021452
【DIY】電量救星!低成本自製移動電源
http://m.0-fzl.cn/power-art/80021434
特別推薦
- 噪聲中提取真值!瑞盟科技推出MSA2240電流檢測芯片賦能多元高端測量場景
- 10MHz高頻運行!氮矽科技發布集成驅動GaN芯片,助力電源能效再攀新高
- 失真度僅0.002%!力芯微推出超低內阻、超低失真4PST模擬開關
- 一“芯”雙電!聖邦微電子發布雙輸出電源芯片,簡化AFE與音頻設計
- 一機適配萬端:金升陽推出1200W可編程電源,賦能高端裝備製造
技術文章更多>>
- 築基AI4S:摩爾線程全功能GPU加速中國生命科學自主生態
- 一秒檢測,成本降至萬分之一,光引科技把幾十萬的台式光譜儀“搬”到了手腕上
- AI服務器電源機櫃Power Rack HVDC MW級測試方案
- 突破工藝邊界,奎芯科技LPDDR5X IP矽驗證通過,速率達9600Mbps
- 通過直接、準確、自動測量超低範圍的氯殘留來推動反滲透膜保護
技術白皮書下載更多>>
- 車規與基於V2X的車輛協同主動避撞技術展望
- 數字隔離助力新能源汽車安全隔離的新挑戰
- 汽車模塊拋負載的解決方案
- 車用連接器的安全創新應用
- Melexis Actuators Business Unit
- Position / Current Sensors - Triaxis Hall
熱門搜索
微波功率管
微波開關
微波連接器
微波器件
微波三極管
微波振蕩器
微電機
微調電容
微動開關
微蜂窩
位置傳感器
溫度保險絲
溫度傳感器
溫控開關
溫控可控矽
聞泰
穩壓電源
穩壓二極管
穩壓管
無焊端子
無線充電
無線監控
無源濾波器
五金工具
物聯網
顯示模塊
顯微鏡結構
線圈
線繞電位器
線繞電阻




