應用於最高可達400W的LED的諧振控製器
發布時間:2012-10-30 責任編輯:rexliu
【導讀】恩智浦推出 GreenChip諧振控製器SSL4120,集成了功率因數校正控製器和半橋諧振轉換器,可支持最高達400W的高功率 LED 應用,可以廣泛應用於辦公照明、商場照明、高棚和低棚照明、停車場照明、廣場照明和街道照明等。
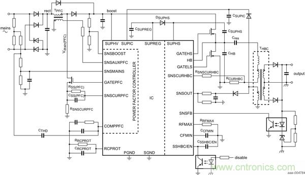
恩智浦半導體推出 SSL4120,這是一款集成功率因數校正 (PFC) 的 GreenChip? 半橋諧振控製器,可支持最高達400W的高功率 LED 應用。單芯片 SSL4120 是一款高效解決方案,用於高功率 LED 應用,例如辦公照明、商場照明、高棚和低棚照明、停車場照明、廣場照明和街道照明。SSL4120 完全支持市電應用,支持直接從整流後的通用市電電壓 90至305伏範圍內高效啟動。SSL4120 支持低於 10% 的低總諧波失真 (THD),高於 0.97 的高功率因數 (PF)和 380 kHz 的典型 PFC 頻率,滿足並超過了高功率 LED 照明應用的傳統要求。恩智浦將在香港國際燈飾展(展位號 5B-C12)展示其最新的 SSL 驅動器芯片綠色芯片係列。
恩智浦半導體全球照明解決方案產品線總經理 Ryan Zahn 先生表示,“無論室內還是戶外,全世界商業、工業和街道照明應用對高功率 LED 解決方案的要求越來越苛刻。SSL4120 單個芯片集成了功率因數校正控製器和半橋諧振轉換器,為市場的高效能 LED 驅動器和電源設計提供了優雅、經濟的解決方案。”
SSL4120 的主要特性
· 單芯片集成 PFC 和半橋諧振轉換器 (HBC) 控製器
· 專為 75 至 400 W 的高功率 LED 應用設計
· 真正從 90 至 305 V 的通用市電操作
· 低 THD (10%) 和高 PF (0.97)
· 諧振拓撲和穀底/零電壓切換實現高效能 (>93%)
· 380 kHz 典型 PFC 頻率符合 THD 法律法規要求
· 外形緊湊,可以使用最少的外部元器件啟動最高效的設計
· PFC 處於可實時控製的臨界工作模式
· HBC 突發脈衝開關
· 全方位的保護,包括過流保護 (OCP)、過壓保護 (OVP)、消磁檢測、開路保護、電容模式保護和通用閉鎖保護輸入,即使在惡劣的操作情況下,也能保證安全工作。
上市時間
SSL4120 諧振控製器是恩智浦最新高功率 LED 驅動器芯片,目前已量產,樣品也即將麵市。其他高功率 LED 綠色芯片解決方案還包括屢獲殊榮的 SSL4101,這是一款集成 PFC 返馳控製器,適應功率範圍為 25 至 150 W。
、
恩智浦半導體推出 SSL4120,這是一款集成功率因數校正 (PFC) 的 GreenChip? 半橋諧振控製器,可支持最高達400W的高功率 LED 應用。單芯片 SSL4120 是一款高效解決方案,用於高功率 LED 應用,例如辦公照明、商場照明、高棚和低棚照明、停車場照明、廣場照明和街道照明。SSL4120 完全支持市電應用,支持直接從整流後的通用市電電壓 90至305伏範圍內高效啟動。SSL4120 支持低於 10% 的低總諧波失真 (THD),高於 0.97 的高功率因數 (PF)和 380 kHz 的典型 PFC 頻率,滿足並超過了高功率 LED 照明應用的傳統要求。恩智浦將在香港國際燈飾展(展位號 5B-C12)展示其最新的 SSL 驅動器芯片綠色芯片係列。
恩智浦半導體全球照明解決方案產品線總經理 Ryan Zahn 先生表示,“無論室內還是戶外,全世界商業、工業和街道照明應用對高功率 LED 解決方案的要求越來越苛刻。SSL4120 單個芯片集成了功率因數校正控製器和半橋諧振轉換器,為市場的高效能 LED 驅動器和電源設計提供了優雅、經濟的解決方案。”
SSL4120 的主要特性
· 單芯片集成 PFC 和半橋諧振轉換器 (HBC) 控製器
· 專為 75 至 400 W 的高功率 LED 應用設計
· 真正從 90 至 305 V 的通用市電操作
· 低 THD (10%) 和高 PF (0.97)
· 諧振拓撲和穀底/零電壓切換實現高效能 (>93%)
· 380 kHz 典型 PFC 頻率符合 THD 法律法規要求
· 外形緊湊,可以使用最少的外部元器件啟動最高效的設計
· PFC 處於可實時控製的臨界工作模式
· HBC 突發脈衝開關
· 全方位的保護,包括過流保護 (OCP)、過壓保護 (OVP)、消磁檢測、開路保護、電容模式保護和通用閉鎖保護輸入,即使在惡劣的操作情況下,也能保證安全工作。
上市時間
SSL4120 諧振控製器是恩智浦最新高功率 LED 驅動器芯片,目前已量產,樣品也即將麵市。其他高功率 LED 綠色芯片解決方案還包括屢獲殊榮的 SSL4101,這是一款集成 PFC 返馳控製器,適應功率範圍為 25 至 150 W。
、特別推薦
- 噪聲中提取真值!瑞盟科技推出MSA2240電流檢測芯片賦能多元高端測量場景
- 10MHz高頻運行!氮矽科技發布集成驅動GaN芯片,助力電源能效再攀新高
- 失真度僅0.002%!力芯微推出超低內阻、超低失真4PST模擬開關
- 一“芯”雙電!聖邦微電子發布雙輸出電源芯片,簡化AFE與音頻設計
- 一機適配萬端:金升陽推出1200W可編程電源,賦能高端裝備製造
技術文章更多>>
- 邊緣AI的發展為更智能、更可持續的技術鋪平道路
- 每台智能體PC,都是AI時代的新入口
- IAR作為Qt Group獨立BU攜兩項重磅汽車電子應用開發方案首秀北京車展
- 構建具有網絡彈性的嵌入式係統:來自行業領袖的洞見
- 數字化的線性穩壓器
技術白皮書下載更多>>
- 車規與基於V2X的車輛協同主動避撞技術展望
- 數字隔離助力新能源汽車安全隔離的新挑戰
- 汽車模塊拋負載的解決方案
- 車用連接器的安全創新應用
- Melexis Actuators Business Unit
- Position / Current Sensors - Triaxis Hall
熱門搜索



