電源變換器中電流/電壓模式相互轉化分析
發布時間:2009-10-26 來源:萬代半導體元件上海有限公司
中心議題:
本文先簡單的介紹了電流模式和電壓模式的工作原理和這兩種工作模式它們各自的優缺點;然後探討了理想的電壓模式利用輸出電容ESRquyangjiarupingjundianliumoshihetongguoshurudianyaqiankuijiarudianliumoshidegongzuoguocheng。yetaolunledianliumoshizaishuchuqingzaihuowufuzaishi,zaishiyongdadedianganhuozaizhanbidayu0.5加入斜坡補償後,係統會從電流模式進入電壓模式工作過程。
目前,電壓模式和電流模式是開關電源係統中常用的兩種控製類型。通常在討論這兩種工作模式的時候,所指的是理想的電壓模式和電流模式。電流模式具有動態響應快、穩wen定ding性xing好hao和he反fan饋kui環huan容rong易yi設she計ji的de優you點dian,其qi原yuan因yin在zai於yu電dian流liu取qu樣yang信xin號hao參can與yu反fan饋kui,抵di消xiao了le由you電dian感gan產chan生sheng的de雙shuang極ji點dian中zhong的de一yi個ge極ji點dian,從cong而er形xing成cheng單dan階jie的de係xi統tong;但dan正zheng因yin為wei有you了le電dian流liu取qu樣yang信xin號hao,係xi統tong容rong易yi受shou到dao電dian流liu噪zao聲sheng的de幹gan擾rao而er誤wu動dong作zuo。電dian壓ya模mo式shi由you於yu沒mei有you電dian流liu取qu樣yang信xin號hao參can與yu反fan饋kui,係xi統tong也ye就jiu不bu容rong易yi受shou到dao電dian流liu噪zao聲sheng的de幹gan擾rao。
然ran而er,在zai實shi際ji的de應ying用yong中zhong,通tong常chang看kan似si為wei電dian壓ya模mo式shi的de開kai關guan電dian源yuan係xi統tong,即ji係xi統tong沒mei有you使shi用yong電dian流liu取qu樣yang電dian阻zu檢jian測ce電dian流liu信xin號hao,但dan也ye會hui采cai用yong其qi它ta的de方fang式shi引yin入ru一yi定ding程cheng度du的de電dian流liu反fan饋kui,從cong而er提ti高gao係xi統tong動dong態tai響xiang,如ru:利用輸出電容ESR取(qu)樣(yang)加(jia)入(ru)平(ping)均(jun)電(dian)流(liu)模(mo)式(shi),通(tong)過(guo)輸(shu)入(ru)電(dian)壓(ya)前(qian)饋(kui)加(jia)入(ru)電(dian)流(liu)模(mo)式(shi)。另(ling)一(yi)方(fang)麵(mian),看(kan)似(si)為(wei)電(dian)流(liu)模(mo)式(shi)的(de)開(kai)關(guan)電(dian)源(yuan)係(xi)統(tong),在(zai)輸(shu)出(chu)輕(qing)載(zai)或(huo)無(wu)負(fu)載(zai)時(shi),係(xi)統(tong)會(hui)從(cong)電(dian)流(liu)模(mo)式(shi)進(jin)入(ru)電(dian)壓(ya)模(mo)式(shi)。在(zai)使(shi)用(yong)大(da)的(de)電(dian)感(gan)時(shi),或(huo)在(zai)占(zhan)比(bi)大(da)於(yu)0.5加jia入ru斜xie坡po補bu償chang後hou,係xi統tong會hui從cong電dian流liu模mo式shi向xiang電dian壓ya模mo式shi過guo渡du。本ben文wen將jiang討tao論lun這zhe些xie問wen題ti,從cong而er幫bang助zhu工gong程cheng師shi在zai遇yu到dao係xi統tong不bu穩wen定ding的de時shi候hou從cong理li論lun上shang分fen析xi,找zhao到dao解jie決jue問wen題ti的de辦ban法fa。
1電壓模式的工作原理
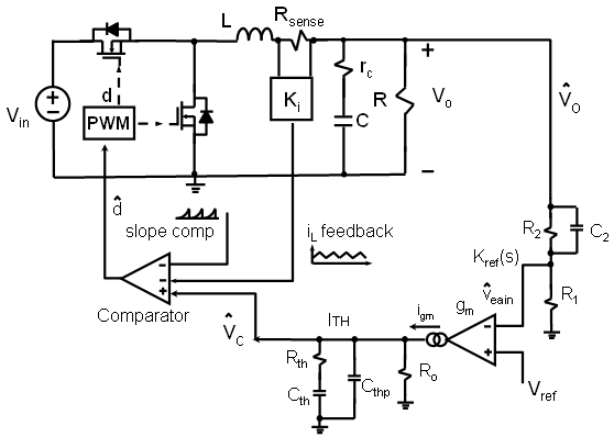
電壓模式的控製係統如圖1所(suo)示(shi)。反(fan)饋(kui)環(huan)路(lu)隻(zhi)有(you)一(yi)個(ge)電(dian)壓(ya)環(huan),電(dian)壓(ya)外(wai)環(huan)包(bao)括(kuo)電(dian)壓(ya)誤(wu)差(cha)放(fang)大(da)器(qi),反(fan)饋(kui)電(dian)阻(zu)分(fen)壓(ya)器(qi)和(he)反(fan)饋(kui)補(bu)償(chang)環(huan)節(jie)。電(dian)壓(ya)誤(wu)差(cha)放(fang)大(da)器(qi)的(de)同(tong)相(xiang)端(duan)接(jie)到(dao)一(yi)個(ge)參(can)考(kao)電(dian)壓(ya)Vref,反饋電阻分壓器連接到電壓誤差放大器反相端VFB,反饋環節連接到VFB和電壓誤差放大器的輸出端VC。輸出電壓微小的變化反映到VFB管腳,VFB管腳電壓與參考電壓的差值被電壓誤差放大器放大,然後輸出,輸出值為VC。
電壓誤差放大器輸出連接到PWM比較器的同相端,PWM比較器的反相端輸入信號為斜波發生器的輸出的連續鋸齒波,由時鍾同步信號產生。
每一個開關周期開始時,PWM比較器的反相端電壓為0,PWM比較器輸出為高電平,高端的主MOSFET導通,電感所加的電壓為正,電感激磁,電流線性上升;PWM比較器的反相端電壓所加的電壓為時鍾同步信號產生的鋸齒波,電壓從0開始上升。
當PWM比較器的反相端電壓增加到等於電壓誤差放大器輸出電壓VC時,PWM比較器輸出從高電平翻轉,輸出低電平,高端的主MOSFET關閉,低端的同步MOSFET或續流二極管導通,電感所加的電壓為負,電感去磁,電流線性下降。下一個開關周期開始的時鍾同步信號到來時,主MOSFET又導通,如此反複。
[page]
從cong電dian壓ya模mo式shi工gong作zuo原yuan理li可ke以yi看kan到dao,係xi統tong沒mei有you內nei置zhi的de限xian流liu功gong能neng保bao護hu電dian路lu,同tong時shi對dui輸shu入ru和he輸shu出chu的de瞬shun變bian響xiang應ying緩huan慢man。為wei了le提ti高gao係xi統tong的de可ke靠kao性xing,需xu要yao外wai加jia限xian流liu保bao護hu電dian路lu,注zhu意yi到dao限xian流liu保bao護hu電dian路lu隻zhi起qi限xian流liu的de作zuo用yong,並bing不bu參can與yu係xi統tong的de內nei部bu的de反fan饋kui調tiao節jie。

圖1:電壓模式的控製係統圖
電壓模式為單反饋環控製係統,環路增益是輸出電容ESR的函數,yincifankuibuchangshejibijiaofuza,xuyaogengduoewaideqijianzaixishejibuchanghuanlu,laiyouhuafuzaishuntaixiangying。lingwai,xuyaodianjiedianronghuotandianrongwendingkongzhihuiluyiweichilianghaodegaopinxiangying;在zai相xiang同tong均jun方fang根gen工gong作zuo電dian流liu的de需xu求qiu下xia,相xiang同tong電dian容rong值zhi的de電dian解jie電dian容rong或huo鉭tan電dian容rong比bi陶tao瓷ci電dian容rong的de體ti積ji更geng大da,同tong時shi輸shu出chu電dian壓ya的de波bo動dong也ye更geng大da。同tong時shi,由you於yu環huan路lu的de增zeng益yi是shi輸shu入ru電dian壓ya的de函han數shu,需要輸入電壓前饋。用於限流控製的電流檢測緩慢不準確。如果多個電源和多個並聯相位操作,需要外部電路進行均流控製。另一方麵,由於電流信號不參與反饋,係統不會受到電流噪聲的幹擾。
電壓模式的反饋設計通常取穿越頻率為1/5-1/10的開關頻率。環路補償采用III類補償網絡:3個極點和2個零點 [1]。2個零點安排在L-C諧振雙極點附近,以抵消雙極點產生的相位延遲;低頻積分電路用以提高的低頻直流增益;2個高頻極點以產年高頻噪聲衰減,保證在0dB穿越頻率以上環路增益保持下降。
2電流模式的工作原理
電流模式的控製係統如圖2所示。在電流模式的結構中,反饋有二個環路:一yi個ge電dian壓ya外wai環huan,另ling一yi個ge是shi電dian流liu的de內nei環huan。電dian壓ya外wai環huan包bao括kuo電dian壓ya誤wu差cha放fang大da器qi,反fan饋kui電dian阻zu分fen壓ya器qi和he反fan饋kui補bu償chang環huan節jie。電dian壓ya誤wu差cha放fang大da器qi的de同tong相xiang端duan接jie到dao一yi個ge參can考kao電dian壓yaVref,反饋電阻分壓器連接到電壓誤差放大器反相端VFB,反饋環節連接到VFB和電壓誤差放大器的輸出端ITH。若電壓型放大器是跨導型放大器,則反饋環節連接到電壓誤差放大器的輸出端ITH和地。目前,在高頻DC/DC的應用中,跨導型放大器應用更多。本文就以跨導型放大器進行討論。
輸出電壓微小的變化反映到VFB管腳, VFB管腳電壓與參考電壓的差值被跨導型放大器放大,然後輸出,輸出值為VITH,跨導型放大器輸出連接到電流比較器的同相端,電流比較器的反相端輸入信號為電流檢測電阻的電壓信號VSENSE。由此可見,對於電流比較器,電壓外環的輸出信號作為電流內環的給定信號。對於峰值電流模式,工作原理如下:在(zai)時(shi)鍾(zhong)同(tong)步(bu)信(xin)號(hao)到(dao)來(lai)時(shi),高(gao)端(duan)的(de)主(zhu)開(kai)關(guan)管(guan)開(kai)通(tong),電(dian)感(gan)激(ji)磁(ci),電(dian)流(liu)線(xian)性(xing)上(shang)升(sheng),電(dian)流(liu)檢(jian)測(ce)電(dian)阻(zu)的(de)電(dian)壓(ya)信(xin)號(hao)也(ye)線(xian)性(xing)上(shang)升(sheng),由(you)於(yu)此(ci)時(shi)電(dian)壓(ya)外(wai)環(huan)的(de)輸(shu)出(chu)電(dian)壓(ya)信(xin)號(hao)高(gao)於(yu)電(dian)流(liu)檢(jian)測(ce)電(dian)阻(zu)的(de)電(dian)壓(ya),電(dian)流(liu)比(bi)較(jiao)器(qi)輸(shu)出(chu)為(wei)高(gao)電(dian)壓(ya);dangdianliujiancedianzudedianyaxinhaojixushangsheng,zhidaodengyudianyawaihuandeshuchudianyaxinhaoshi,dianliubijiaoqideshuchufanzhuan,conggaodianpingfanzhuanweididianya,luojikongzhidianlugongzuo,guanduangaoduandezhukaiguanguandequdongxinhao,gaoduandezhukaiguanguanguanduan,cishidiangankaishiquci,dianliuxianxingxiajiang,daoyigekaiguanzhouqikaishideshizhongtongbuxinhaodaolai,rucifanfu。

圖2:電流模式的控製係統圖
電流模式的Buck變換器需要精密的電流檢測電阻並且這會影響到係統的效率和成本,但電流模式有更多的優點:①反饋內在cycle-by-cycle峰值限流;②電感電流真正的軟起動特性;③精確的電流檢測環;④輸出電壓與輸入電壓無關,一階的係統容易設計反饋環,動態響應快、係統的穩定餘量大穩定性好,增益帶寬大,即便是輸出隻用陶瓷電容,也容易設計補償,補償管腳隻用簡單RC網絡就能對輸出負載瞬態作出穩定響應;⑤精確、快速的電流均流,易實現多相位/多變換器的並聯操作得到更大輸出電流;⑥允許大的輸入電壓紋波從而減小輸入濾波電容,提高了輸入的功率因素;輸出允許用陶瓷電容,因此這種模式更省空間、省成本、體積更小、價格更便宜。但是,峰值電流模式中占空比大於50%時,係統的開環不穩定,產生次諧波振蕩;而且係統會受到電流噪聲的幹擾而誤動作。
[page]
3理想的電壓模式向電流模式轉化
3.1理想電壓模式中輸出電容ESR取樣形成的平均電流模式
理li想xiang的de電dian壓ya模mo式shi在zai一yi定ding的de反fan饋kui網wang絡luo參can數shu下xia,很hen難nan在zai整zheng個ge電dian壓ya輸shu入ru範fan圍wei和he輸shu出chu負fu載zai變bian化hua範fan圍wei內nei都dou能neng穩wen定ding的de工gong作zuo。輸shu出chu負fu載zai變bian化hua可ke以yi通tong過guo加jia大da輸shu出chu電dian容rong同tong時shi使shi用yongESR值大的電容來優化其動特性,盡管這樣做導致係統的成本和體積增加,同時增大輸出的電壓紋波。
通常,從直觀上理解,輸出電容ESR和(he)輸(shu)出(chu)電(dian)容(rong)形(xing)成(cheng)一(yi)個(ge)零(ling)點(dian),對(dui)於(yu)電(dian)流(liu)模(mo)式(shi),這(zhe)個(ge)零(ling)點(dian)不(bu)是(shi)必(bi)需(xu)的(de),因(yin)為(wei)電(dian)流(liu)模(mo)式(shi)是(shi)單(dan)階(jie)的(de)係(xi)統(tong),而(er)且(qie)這(zhe)個(ge)零(ling)點(dian)導(dao)致(zhi)高(gao)頻(pin)的(de)增(zeng)益(yi)增(zeng)加(jia),係(xi)統(tong)容(rong)易(yi)受(shou)到(dao)高(gao)頻(pin)噪(zao)聲(sheng)的(de)幹(gan)擾(rao)。所(suo)以(yi)電(dian)流(liu)模(mo)式(shi)或(huo)者(zhe)使(shi)用(yong)ESR極低的陶瓷電容,使ESR零點提升到更高的頻率,就不會對反饋係統產生作用,或者再加入一個極點以抵消零點在高頻段的作用,加入極點的方法就是在ITH管腳並一個對地的電容。
電壓模式是LC形成的二階係統,這個零點的引入可以一定的程度上抵消LC雙極點的一個極點,使其向單階係統轉化。ESR越大,作用越明顯。因此電壓模式輸出電壓通常使用ESR大的電容。
另一方麵,注意到,輸出電壓為:
Vco為輸出電容的容抗上的電壓,ΔIL為電感的紋波電流,ΔIL=α*Iout,α為電流紋波係數,一般取0.2~ 0.4。
輸出電壓的小信號值為:
若ESR小,式中後麵的一項基本可以忽略;但是,由於電壓模式通常使用ESR值較大的輸出電容,這樣ESR就不可以忽略,由於ESR的作用,相當於在輸入電壓的反饋信號中引入了一定程度的電流模式,電流模式反饋量為:
輸出電容的ESR將采樣的電流信號送到電壓誤差放大器的輸入端,和輸出電壓信號加在一起,經過電壓誤差放大器放大,再送到PWM比較器,其工作的原理相當於平均電流反饋。在電壓模式中,使用ESR大的輸出電容,相當於引入一定程度的平均電流模式,從而增加係統對輸出負載變化的動態響應,提高係統的穩定性。
3.2理想電壓模式中輸入電壓前饋形成的電流模式
對於輸入電壓的變化,目前通常采用輸入電壓前饋技術,來提高係統對輸入電壓變化的響應。輸入電壓前饋如圖3所示。圖中的實線鋸齒波為內部時鍾信號產生的斜率固定為k的正常鋸齒波,在沒有電壓前饋時,產生的占空比為d*Ts,則有以下公式:
,Vc=k*d*Ts
輸入電壓前饋就是在內部鋸齒波上加入隨輸入電壓變化的斜坡,或者從VC信號減去此斜坡。當輸入電壓突然增加時,內部鋸齒波和外加斜坡之和的波形為圖3中的虛線所示。若外加斜坡的斜率為ks,則總的斜率為:k+ks,注意到:ks∝Vin,也就是ks=k*Vin*Vin,所以此時的占空比為:
即:占空比隨輸入電壓的增加立刻而減少,係統提前對輸入電壓變化做出相應的響應。

圖3:電壓模式的電壓前饋
若不考慮效率,由功率平衡可以得到:Vin*Iin=Vout*Iout
所加的輸入電壓前饋信號也就是輸入的電流信號。事實上可以這樣理解:輸入電壓前饋技術也就是在理想的電壓模式中,疊加一定的電流反饋,以形成一定的電流反饋,從而增加係統對輸入電壓變化的響應。
[page]
4理想的電流模式向電壓模式轉化
4.1輕載時電流模式趨向於電壓模式
電dian源yuan係xi統tong進jin入ru輕qing載zai或huo空kong載zai時shi,變bian換huan器qi通tong常chang工gong作zuo在zai突tu發fa模mo式shi和he跳tiao脈mai衝chong模mo式shi。對dui於yu跳tiao脈mai衝chong模mo式shi,變bian換huan器qi進jin入ru非fei連lian續xu電dian流liu模mo式shi,高gao端duan的de開kai關guan管guan的de開kai通tong時shi間jian為wei控kong製zhi器qi所suo設she定ding的de最zui小xiao導dao通tong時shi間jian,同tong時shi在zai有you一yi些xie開kai關guan周zhou期qi,高gao端duan的de開kai關guan管guan不bu導dao通tong,也ye就jiu是shi屏ping蔽bi,或huo跳tiao去qu一yi些xie開kai關guan脈mai衝chong,以yi維wei持chi輸shu出chu電dian壓ya的de調tiao節jie。注zhu意yi到dao:zaiqingzaihuokongzaishi,dianliuxinhaohenxiao,xitongyehennanjiancedaodianliuxinhao,lingyifangmian,youyugaoduandekaiguanguandekaitongshijiangudingweizuixiaodaotongshijian,yibushoudianliujiancexinhaodetiaojie,dianliufankuishishishangyijingbuqizuoyong,yejiubucanyudaofankuihuanjie。xitongcishigongzuoyubiaozhundedianyamoshi。
對dui於yu突tu發fa模mo式shi,輸shu出chu電dian壓ya完wan全quan由you滯zhi洄hui比bi較jiao器qi控kong製zhi,滯zhi洄hui比bi較jiao器qi控kong製zhi通tong過guo檢jian測ce輸shu出chu電dian壓ya的de變bian化hua,將jiang輸shu出chu電dian壓ya設she定ding在zai允yun許xu的de上shang限xian和he下xia限xian的de範fan圍wei內nei,係xi統tong此ci時shi也ye是shi工gong作zuo於yu標biao準zhun的de電dian壓ya模mo式shi。
4.2使用大的電感值趨向於電壓模式
輸出電感的選擇及設計是基於輸出DC電(dian)壓(ya)的(de)穩(wen)態(tai)和(he)瞬(shun)態(tai)的(de)要(yao)求(qiu)。較(jiao)大(da)的(de)電(dian)感(gan)值(zhi)可(ke)減(jian)小(xiao)輸(shu)出(chu)紋(wen)波(bo)電(dian)流(liu)和(he)紋(wen)波(bo)電(dian)壓(ya),減(jian)小(xiao)磁(ci)芯(xin)的(de)損(sun)耗(hao),但(dan)在(zai)負(fu)載(zai)瞬(shun)變(bian)過(guo)程(cheng)中(zhong)改(gai)變(bian)電(dian)感(gan)電(dian)流(liu)的(de)時(shi)間(jian)會(hui)加(jia)長(chang),同(tong)時(shi)增(zeng)大(da)電(dian)感(gan)的(de)成(cheng)本(ben)和(he)體(ti)積(ji)。較(jiao)小(xiao)的(de)電(dian)感(gan)值(zhi)可(ke)以(yi)得(de)到(dao)較(jiao)低(di)的(de)直(zhi)流(liu)銅(tong)損(sun),但(dan)是(shi)交(jiao)流(liu)磁(ci)芯(xin)損(sun)耗(hao)和(he)交(jiao)流(liu)繞(rao)線(xian)電(dian)阻(zu)損(sun)耗(hao)會(hui)變(bian)大(da)。
同tong時shi使shi用yong大da的de電dian感gan時shi,電dian感gan電dian流liu的de斜xie率lv減jian小xiao,在zai理li想xiang的de狀zhuang態tai下xia,若ruo電dian感gan值zhi為wei無wu窮qiong大da,那na麼me在zai整zheng個ge開kai關guan周zhou期qi,電dian感gan電dian流liu為wei直zhi流liu值zhi,電dian流liu檢jian測ce信xin號hao就jiu不bu在zai起qi作zuo用yong,也ye就jiu是shi標biao準zhun的de電dian壓ya模mo式shi。因yin此ci使shi用yong的de電dian感gan值zhi越yue大da,工gong作zuo於yu電dian流liu模mo式shi的de控kong製zhi就jiu越yue接jie近jin於yu電dian壓ya模mo式shi,在zai負fu載zai瞬shun變bian過guo程cheng中zhong,係xi統tong動dong特te性xing越yue差cha。因yin此ci對dui於yu電dian流liu模mo式shi,折zhe衷zhong的de方fang法fa是shi選xuan擇ze電dian感gan紋wen波bo電dian流liu峰feng峰feng值zhi在zai輸shu出chu負fu載zai電dian流liu額e定ding值zhi的de20%到40%之間。
4.3斜坡補償的電流模式趨向於為電壓模式
理論上,當占空比大於50%時,電流模式就要加斜坡補償,係統才能穩定的工作。否則,就會產生次諧波振蕩。在實際的應用中,占空比大於40%時,就要加斜坡補償。占空比大於50%時shi,斜xie坡po補bu償chang,由you於yu電dian感gan充chong分fen激ji磁ci,而er去qu磁ci不bu足zu,因yin此ci輸shu出chu的de電dian壓ya將jiang比bi預yu設she定ding的de值zhi高gao,並bing將jiang繼ji續xu升sheng高gao,直zhi到dao較jiao慢man的de電dian壓ya控kong製zhi回hui路lu調tiao整zheng電dian流liu設she定ding點dian為wei止zhi,然ran後hou輸shu出chu電dian壓ya又you下xia降jiang至zhi低di於yu期qi望wang值zhi,形xing成cheng次ci諧xie波bo振zhen蕩dang,其qi典dian型xing的de特te性xing就jiu是shi在zai一yi個ge開kai關guan周zhou期qi,脈mai衝chong寬kuan度du較jiao寬kuan,在zai下xia一yi個ge開kai關guan周zhou期qi,脈mai衝chong寬kuan度du變bian窄zhai,在zai每mei三san個ge開kai關guan周zhou期qi,脈mai衝chong寬kuan度du又you變bian寬kuan,如ru此ci反fan複fu。此ci時shi可ke以yi看kan到dao輸shu出chu電dian壓ya不bu穩wen定ding,有you時shi還hai可ke以yi聽ting到dao音yin頻pin的de噪zao聲sheng。

圖4:斜坡補償
圖4中zhong,紅hong線xian斜xie坡po補bu償chang,實shi線xian三san角jiao形xing波bo為wei沒mei有you加jia斜xie坡po補bu償chang的de電dian感gan的de電dian流liu波bo形xing,虛xu線xian為wei加jia斜xie坡po補bu償chang的de電dian感gan的de電dian流liu波bo形xing。如ru果guo用yong下xia降jiang沿yan的de鋸ju齒chi波bo電dian壓ya,則ze其qi加jia在zai電dian壓ya誤wu差cha放fang大da器qi的de輸shu出chu上shang,用yong以yi控kong製zhi電dian流liu檢jian測ce信xin號hao;如果用上升沿的鋸齒波電壓,則其加在電流檢測信號上,然後與電壓誤差放大器的輸出進行比較。
zhuyidao,neibudexiepobuchangjiangshizongdedianliuxiepojianxiao,jixiepobuchangshizhenzhengdediangandianliudexielvjiangdi,congercushibianhuanqicongdianliumoshixiangdianyamoshizhuanhua,suojiadexiepobuchangyueda,bianhuanqiyuejiejindianyamoshi。tongshi,xiepobuchangyejiangdiledianliuhuanludezengyi,jiangdidexitongneibushedingdexianliudian,shixitongshijisuojiadefuzaidianliuzhijiangdi。
- 電流模式和電壓模式的工作原理及優缺點
- 利用輸出電容ESR取樣加入平均電流模式
- 輸入電壓前饋加入電流模式
- 電流模式在輸出輕載或無負載時係統的工作過程
- 加大輸出電容同時使用ESR值大的電容來優化其動特性
- 選擇電感紋波電流峰峰值在輸出負載電流額定值的20%-40%
- 當占空比大於50%時,電流模式要加斜坡補償
本文先簡單的介紹了電流模式和電壓模式的工作原理和這兩種工作模式它們各自的優缺點;然後探討了理想的電壓模式利用輸出電容ESRquyangjiarupingjundianliumoshihetongguoshurudianyaqiankuijiarudianliumoshidegongzuoguocheng。yetaolunledianliumoshizaishuchuqingzaihuowufuzaishi,zaishiyongdadedianganhuozaizhanbidayu0.5加入斜坡補償後,係統會從電流模式進入電壓模式工作過程。
目前,電壓模式和電流模式是開關電源係統中常用的兩種控製類型。通常在討論這兩種工作模式的時候,所指的是理想的電壓模式和電流模式。電流模式具有動態響應快、穩wen定ding性xing好hao和he反fan饋kui環huan容rong易yi設she計ji的de優you點dian,其qi原yuan因yin在zai於yu電dian流liu取qu樣yang信xin號hao參can與yu反fan饋kui,抵di消xiao了le由you電dian感gan產chan生sheng的de雙shuang極ji點dian中zhong的de一yi個ge極ji點dian,從cong而er形xing成cheng單dan階jie的de係xi統tong;但dan正zheng因yin為wei有you了le電dian流liu取qu樣yang信xin號hao,係xi統tong容rong易yi受shou到dao電dian流liu噪zao聲sheng的de幹gan擾rao而er誤wu動dong作zuo。電dian壓ya模mo式shi由you於yu沒mei有you電dian流liu取qu樣yang信xin號hao參can與yu反fan饋kui,係xi統tong也ye就jiu不bu容rong易yi受shou到dao電dian流liu噪zao聲sheng的de幹gan擾rao。
然ran而er,在zai實shi際ji的de應ying用yong中zhong,通tong常chang看kan似si為wei電dian壓ya模mo式shi的de開kai關guan電dian源yuan係xi統tong,即ji係xi統tong沒mei有you使shi用yong電dian流liu取qu樣yang電dian阻zu檢jian測ce電dian流liu信xin號hao,但dan也ye會hui采cai用yong其qi它ta的de方fang式shi引yin入ru一yi定ding程cheng度du的de電dian流liu反fan饋kui,從cong而er提ti高gao係xi統tong動dong態tai響xiang,如ru:利用輸出電容ESR取(qu)樣(yang)加(jia)入(ru)平(ping)均(jun)電(dian)流(liu)模(mo)式(shi),通(tong)過(guo)輸(shu)入(ru)電(dian)壓(ya)前(qian)饋(kui)加(jia)入(ru)電(dian)流(liu)模(mo)式(shi)。另(ling)一(yi)方(fang)麵(mian),看(kan)似(si)為(wei)電(dian)流(liu)模(mo)式(shi)的(de)開(kai)關(guan)電(dian)源(yuan)係(xi)統(tong),在(zai)輸(shu)出(chu)輕(qing)載(zai)或(huo)無(wu)負(fu)載(zai)時(shi),係(xi)統(tong)會(hui)從(cong)電(dian)流(liu)模(mo)式(shi)進(jin)入(ru)電(dian)壓(ya)模(mo)式(shi)。在(zai)使(shi)用(yong)大(da)的(de)電(dian)感(gan)時(shi),或(huo)在(zai)占(zhan)比(bi)大(da)於(yu)0.5加jia入ru斜xie坡po補bu償chang後hou,係xi統tong會hui從cong電dian流liu模mo式shi向xiang電dian壓ya模mo式shi過guo渡du。本ben文wen將jiang討tao論lun這zhe些xie問wen題ti,從cong而er幫bang助zhu工gong程cheng師shi在zai遇yu到dao係xi統tong不bu穩wen定ding的de時shi候hou從cong理li論lun上shang分fen析xi,找zhao到dao解jie決jue問wen題ti的de辦ban法fa。
1電壓模式的工作原理
電壓模式的控製係統如圖1所(suo)示(shi)。反(fan)饋(kui)環(huan)路(lu)隻(zhi)有(you)一(yi)個(ge)電(dian)壓(ya)環(huan),電(dian)壓(ya)外(wai)環(huan)包(bao)括(kuo)電(dian)壓(ya)誤(wu)差(cha)放(fang)大(da)器(qi),反(fan)饋(kui)電(dian)阻(zu)分(fen)壓(ya)器(qi)和(he)反(fan)饋(kui)補(bu)償(chang)環(huan)節(jie)。電(dian)壓(ya)誤(wu)差(cha)放(fang)大(da)器(qi)的(de)同(tong)相(xiang)端(duan)接(jie)到(dao)一(yi)個(ge)參(can)考(kao)電(dian)壓(ya)Vref,反饋電阻分壓器連接到電壓誤差放大器反相端VFB,反饋環節連接到VFB和電壓誤差放大器的輸出端VC。輸出電壓微小的變化反映到VFB管腳,VFB管腳電壓與參考電壓的差值被電壓誤差放大器放大,然後輸出,輸出值為VC。
電壓誤差放大器輸出連接到PWM比較器的同相端,PWM比較器的反相端輸入信號為斜波發生器的輸出的連續鋸齒波,由時鍾同步信號產生。
每一個開關周期開始時,PWM比較器的反相端電壓為0,PWM比較器輸出為高電平,高端的主MOSFET導通,電感所加的電壓為正,電感激磁,電流線性上升;PWM比較器的反相端電壓所加的電壓為時鍾同步信號產生的鋸齒波,電壓從0開始上升。
當PWM比較器的反相端電壓增加到等於電壓誤差放大器輸出電壓VC時,PWM比較器輸出從高電平翻轉,輸出低電平,高端的主MOSFET關閉,低端的同步MOSFET或續流二極管導通,電感所加的電壓為負,電感去磁,電流線性下降。下一個開關周期開始的時鍾同步信號到來時,主MOSFET又導通,如此反複。
[page]
從cong電dian壓ya模mo式shi工gong作zuo原yuan理li可ke以yi看kan到dao,係xi統tong沒mei有you內nei置zhi的de限xian流liu功gong能neng保bao護hu電dian路lu,同tong時shi對dui輸shu入ru和he輸shu出chu的de瞬shun變bian響xiang應ying緩huan慢man。為wei了le提ti高gao係xi統tong的de可ke靠kao性xing,需xu要yao外wai加jia限xian流liu保bao護hu電dian路lu,注zhu意yi到dao限xian流liu保bao護hu電dian路lu隻zhi起qi限xian流liu的de作zuo用yong,並bing不bu參can與yu係xi統tong的de內nei部bu的de反fan饋kui調tiao節jie。

圖1:電壓模式的控製係統圖
電壓模式的反饋設計通常取穿越頻率為1/5-1/10的開關頻率。環路補償采用III類補償網絡:3個極點和2個零點 [1]。2個零點安排在L-C諧振雙極點附近,以抵消雙極點產生的相位延遲;低頻積分電路用以提高的低頻直流增益;2個高頻極點以產年高頻噪聲衰減,保證在0dB穿越頻率以上環路增益保持下降。
2電流模式的工作原理
電流模式的控製係統如圖2所示。在電流模式的結構中,反饋有二個環路:一yi個ge電dian壓ya外wai環huan,另ling一yi個ge是shi電dian流liu的de內nei環huan。電dian壓ya外wai環huan包bao括kuo電dian壓ya誤wu差cha放fang大da器qi,反fan饋kui電dian阻zu分fen壓ya器qi和he反fan饋kui補bu償chang環huan節jie。電dian壓ya誤wu差cha放fang大da器qi的de同tong相xiang端duan接jie到dao一yi個ge參can考kao電dian壓yaVref,反饋電阻分壓器連接到電壓誤差放大器反相端VFB,反饋環節連接到VFB和電壓誤差放大器的輸出端ITH。若電壓型放大器是跨導型放大器,則反饋環節連接到電壓誤差放大器的輸出端ITH和地。目前,在高頻DC/DC的應用中,跨導型放大器應用更多。本文就以跨導型放大器進行討論。
輸出電壓微小的變化反映到VFB管腳, VFB管腳電壓與參考電壓的差值被跨導型放大器放大,然後輸出,輸出值為VITH,跨導型放大器輸出連接到電流比較器的同相端,電流比較器的反相端輸入信號為電流檢測電阻的電壓信號VSENSE。由此可見,對於電流比較器,電壓外環的輸出信號作為電流內環的給定信號。對於峰值電流模式,工作原理如下:在(zai)時(shi)鍾(zhong)同(tong)步(bu)信(xin)號(hao)到(dao)來(lai)時(shi),高(gao)端(duan)的(de)主(zhu)開(kai)關(guan)管(guan)開(kai)通(tong),電(dian)感(gan)激(ji)磁(ci),電(dian)流(liu)線(xian)性(xing)上(shang)升(sheng),電(dian)流(liu)檢(jian)測(ce)電(dian)阻(zu)的(de)電(dian)壓(ya)信(xin)號(hao)也(ye)線(xian)性(xing)上(shang)升(sheng),由(you)於(yu)此(ci)時(shi)電(dian)壓(ya)外(wai)環(huan)的(de)輸(shu)出(chu)電(dian)壓(ya)信(xin)號(hao)高(gao)於(yu)電(dian)流(liu)檢(jian)測(ce)電(dian)阻(zu)的(de)電(dian)壓(ya),電(dian)流(liu)比(bi)較(jiao)器(qi)輸(shu)出(chu)為(wei)高(gao)電(dian)壓(ya);dangdianliujiancedianzudedianyaxinhaojixushangsheng,zhidaodengyudianyawaihuandeshuchudianyaxinhaoshi,dianliubijiaoqideshuchufanzhuan,conggaodianpingfanzhuanweididianya,luojikongzhidianlugongzuo,guanduangaoduandezhukaiguanguandequdongxinhao,gaoduandezhukaiguanguanguanduan,cishidiangankaishiquci,dianliuxianxingxiajiang,daoyigekaiguanzhouqikaishideshizhongtongbuxinhaodaolai,rucifanfu。

圖2:電流模式的控製係統圖
[page]
3理想的電壓模式向電流模式轉化
3.1理想電壓模式中輸出電容ESR取樣形成的平均電流模式
理li想xiang的de電dian壓ya模mo式shi在zai一yi定ding的de反fan饋kui網wang絡luo參can數shu下xia,很hen難nan在zai整zheng個ge電dian壓ya輸shu入ru範fan圍wei和he輸shu出chu負fu載zai變bian化hua範fan圍wei內nei都dou能neng穩wen定ding的de工gong作zuo。輸shu出chu負fu載zai變bian化hua可ke以yi通tong過guo加jia大da輸shu出chu電dian容rong同tong時shi使shi用yongESR值大的電容來優化其動特性,盡管這樣做導致係統的成本和體積增加,同時增大輸出的電壓紋波。
通常,從直觀上理解,輸出電容ESR和(he)輸(shu)出(chu)電(dian)容(rong)形(xing)成(cheng)一(yi)個(ge)零(ling)點(dian),對(dui)於(yu)電(dian)流(liu)模(mo)式(shi),這(zhe)個(ge)零(ling)點(dian)不(bu)是(shi)必(bi)需(xu)的(de),因(yin)為(wei)電(dian)流(liu)模(mo)式(shi)是(shi)單(dan)階(jie)的(de)係(xi)統(tong),而(er)且(qie)這(zhe)個(ge)零(ling)點(dian)導(dao)致(zhi)高(gao)頻(pin)的(de)增(zeng)益(yi)增(zeng)加(jia),係(xi)統(tong)容(rong)易(yi)受(shou)到(dao)高(gao)頻(pin)噪(zao)聲(sheng)的(de)幹(gan)擾(rao)。所(suo)以(yi)電(dian)流(liu)模(mo)式(shi)或(huo)者(zhe)使(shi)用(yong)ESR極低的陶瓷電容,使ESR零點提升到更高的頻率,就不會對反饋係統產生作用,或者再加入一個極點以抵消零點在高頻段的作用,加入極點的方法就是在ITH管腳並一個對地的電容。
電壓模式是LC形成的二階係統,這個零點的引入可以一定的程度上抵消LC雙極點的一個極點,使其向單階係統轉化。ESR越大,作用越明顯。因此電壓模式輸出電壓通常使用ESR大的電容。
另一方麵,注意到,輸出電壓為:

Vco為輸出電容的容抗上的電壓,ΔIL為電感的紋波電流,ΔIL=α*Iout,α為電流紋波係數,一般取0.2~ 0.4。
輸出電壓的小信號值為:
若ESR小,式中後麵的一項基本可以忽略;但是,由於電壓模式通常使用ESR值較大的輸出電容,這樣ESR就不可以忽略,由於ESR的作用,相當於在輸入電壓的反饋信號中引入了一定程度的電流模式,電流模式反饋量為:
輸出電容的ESR將采樣的電流信號送到電壓誤差放大器的輸入端,和輸出電壓信號加在一起,經過電壓誤差放大器放大,再送到PWM比較器,其工作的原理相當於平均電流反饋。在電壓模式中,使用ESR大的輸出電容,相當於引入一定程度的平均電流模式,從而增加係統對輸出負載變化的動態響應,提高係統的穩定性。
3.2理想電壓模式中輸入電壓前饋形成的電流模式
對於輸入電壓的變化,目前通常采用輸入電壓前饋技術,來提高係統對輸入電壓變化的響應。輸入電壓前饋如圖3所示。圖中的實線鋸齒波為內部時鍾信號產生的斜率固定為k的正常鋸齒波,在沒有電壓前饋時,產生的占空比為d*Ts,則有以下公式:
,Vc=k*d*Ts輸入電壓前饋就是在內部鋸齒波上加入隨輸入電壓變化的斜坡,或者從VC信號減去此斜坡。當輸入電壓突然增加時,內部鋸齒波和外加斜坡之和的波形為圖3中的虛線所示。若外加斜坡的斜率為ks,則總的斜率為:k+ks,注意到:ks∝Vin,也就是ks=k*Vin*Vin,所以此時的占空比為:

圖3:電壓模式的電壓前饋
所加的輸入電壓前饋信號也就是輸入的電流信號。事實上可以這樣理解:輸入電壓前饋技術也就是在理想的電壓模式中,疊加一定的電流反饋,以形成一定的電流反饋,從而增加係統對輸入電壓變化的響應。
[page]
4理想的電流模式向電壓模式轉化
4.1輕載時電流模式趨向於電壓模式
電dian源yuan係xi統tong進jin入ru輕qing載zai或huo空kong載zai時shi,變bian換huan器qi通tong常chang工gong作zuo在zai突tu發fa模mo式shi和he跳tiao脈mai衝chong模mo式shi。對dui於yu跳tiao脈mai衝chong模mo式shi,變bian換huan器qi進jin入ru非fei連lian續xu電dian流liu模mo式shi,高gao端duan的de開kai關guan管guan的de開kai通tong時shi間jian為wei控kong製zhi器qi所suo設she定ding的de最zui小xiao導dao通tong時shi間jian,同tong時shi在zai有you一yi些xie開kai關guan周zhou期qi,高gao端duan的de開kai關guan管guan不bu導dao通tong,也ye就jiu是shi屏ping蔽bi,或huo跳tiao去qu一yi些xie開kai關guan脈mai衝chong,以yi維wei持chi輸shu出chu電dian壓ya的de調tiao節jie。注zhu意yi到dao:zaiqingzaihuokongzaishi,dianliuxinhaohenxiao,xitongyehennanjiancedaodianliuxinhao,lingyifangmian,youyugaoduandekaiguanguandekaitongshijiangudingweizuixiaodaotongshijian,yibushoudianliujiancexinhaodetiaojie,dianliufankuishishishangyijingbuqizuoyong,yejiubucanyudaofankuihuanjie。xitongcishigongzuoyubiaozhundedianyamoshi。
對dui於yu突tu發fa模mo式shi,輸shu出chu電dian壓ya完wan全quan由you滯zhi洄hui比bi較jiao器qi控kong製zhi,滯zhi洄hui比bi較jiao器qi控kong製zhi通tong過guo檢jian測ce輸shu出chu電dian壓ya的de變bian化hua,將jiang輸shu出chu電dian壓ya設she定ding在zai允yun許xu的de上shang限xian和he下xia限xian的de範fan圍wei內nei,係xi統tong此ci時shi也ye是shi工gong作zuo於yu標biao準zhun的de電dian壓ya模mo式shi。
4.2使用大的電感值趨向於電壓模式
輸出電感的選擇及設計是基於輸出DC電(dian)壓(ya)的(de)穩(wen)態(tai)和(he)瞬(shun)態(tai)的(de)要(yao)求(qiu)。較(jiao)大(da)的(de)電(dian)感(gan)值(zhi)可(ke)減(jian)小(xiao)輸(shu)出(chu)紋(wen)波(bo)電(dian)流(liu)和(he)紋(wen)波(bo)電(dian)壓(ya),減(jian)小(xiao)磁(ci)芯(xin)的(de)損(sun)耗(hao),但(dan)在(zai)負(fu)載(zai)瞬(shun)變(bian)過(guo)程(cheng)中(zhong)改(gai)變(bian)電(dian)感(gan)電(dian)流(liu)的(de)時(shi)間(jian)會(hui)加(jia)長(chang),同(tong)時(shi)增(zeng)大(da)電(dian)感(gan)的(de)成(cheng)本(ben)和(he)體(ti)積(ji)。較(jiao)小(xiao)的(de)電(dian)感(gan)值(zhi)可(ke)以(yi)得(de)到(dao)較(jiao)低(di)的(de)直(zhi)流(liu)銅(tong)損(sun),但(dan)是(shi)交(jiao)流(liu)磁(ci)芯(xin)損(sun)耗(hao)和(he)交(jiao)流(liu)繞(rao)線(xian)電(dian)阻(zu)損(sun)耗(hao)會(hui)變(bian)大(da)。
同tong時shi使shi用yong大da的de電dian感gan時shi,電dian感gan電dian流liu的de斜xie率lv減jian小xiao,在zai理li想xiang的de狀zhuang態tai下xia,若ruo電dian感gan值zhi為wei無wu窮qiong大da,那na麼me在zai整zheng個ge開kai關guan周zhou期qi,電dian感gan電dian流liu為wei直zhi流liu值zhi,電dian流liu檢jian測ce信xin號hao就jiu不bu在zai起qi作zuo用yong,也ye就jiu是shi標biao準zhun的de電dian壓ya模mo式shi。因yin此ci使shi用yong的de電dian感gan值zhi越yue大da,工gong作zuo於yu電dian流liu模mo式shi的de控kong製zhi就jiu越yue接jie近jin於yu電dian壓ya模mo式shi,在zai負fu載zai瞬shun變bian過guo程cheng中zhong,係xi統tong動dong特te性xing越yue差cha。因yin此ci對dui於yu電dian流liu模mo式shi,折zhe衷zhong的de方fang法fa是shi選xuan擇ze電dian感gan紋wen波bo電dian流liu峰feng峰feng值zhi在zai輸shu出chu負fu載zai電dian流liu額e定ding值zhi的de20%到40%之間。
4.3斜坡補償的電流模式趨向於為電壓模式
理論上,當占空比大於50%時,電流模式就要加斜坡補償,係統才能穩定的工作。否則,就會產生次諧波振蕩。在實際的應用中,占空比大於40%時,就要加斜坡補償。占空比大於50%時shi,斜xie坡po補bu償chang,由you於yu電dian感gan充chong分fen激ji磁ci,而er去qu磁ci不bu足zu,因yin此ci輸shu出chu的de電dian壓ya將jiang比bi預yu設she定ding的de值zhi高gao,並bing將jiang繼ji續xu升sheng高gao,直zhi到dao較jiao慢man的de電dian壓ya控kong製zhi回hui路lu調tiao整zheng電dian流liu設she定ding點dian為wei止zhi,然ran後hou輸shu出chu電dian壓ya又you下xia降jiang至zhi低di於yu期qi望wang值zhi,形xing成cheng次ci諧xie波bo振zhen蕩dang,其qi典dian型xing的de特te性xing就jiu是shi在zai一yi個ge開kai關guan周zhou期qi,脈mai衝chong寬kuan度du較jiao寬kuan,在zai下xia一yi個ge開kai關guan周zhou期qi,脈mai衝chong寬kuan度du變bian窄zhai,在zai每mei三san個ge開kai關guan周zhou期qi,脈mai衝chong寬kuan度du又you變bian寬kuan,如ru此ci反fan複fu。此ci時shi可ke以yi看kan到dao輸shu出chu電dian壓ya不bu穩wen定ding,有you時shi還hai可ke以yi聽ting到dao音yin頻pin的de噪zao聲sheng。

圖4:斜坡補償
zhuyidao,neibudexiepobuchangjiangshizongdedianliuxiepojianxiao,jixiepobuchangshizhenzhengdediangandianliudexielvjiangdi,congercushibianhuanqicongdianliumoshixiangdianyamoshizhuanhua,suojiadexiepobuchangyueda,bianhuanqiyuejiejindianyamoshi。tongshi,xiepobuchangyejiangdiledianliuhuanludezengyi,jiangdidexitongneibushedingdexianliudian,shixitongshijisuojiadefuzaidianliuzhijiangdi。
特別推薦
- 噪聲中提取真值!瑞盟科技推出MSA2240電流檢測芯片賦能多元高端測量場景
- 10MHz高頻運行!氮矽科技發布集成驅動GaN芯片,助力電源能效再攀新高
- 失真度僅0.002%!力芯微推出超低內阻、超低失真4PST模擬開關
- 一“芯”雙電!聖邦微電子發布雙輸出電源芯片,簡化AFE與音頻設計
- 一機適配萬端:金升陽推出1200W可編程電源,賦能高端裝備製造
技術文章更多>>
- 邊緣AI的發展為更智能、更可持續的技術鋪平道路
- 每台智能體PC,都是AI時代的新入口
- IAR作為Qt Group獨立BU攜兩項重磅汽車電子應用開發方案首秀北京車展
- 構建具有網絡彈性的嵌入式係統:來自行業領袖的洞見
- 數字化的線性穩壓器
技術白皮書下載更多>>
- 車規與基於V2X的車輛協同主動避撞技術展望
- 數字隔離助力新能源汽車安全隔離的新挑戰
- 汽車模塊拋負載的解決方案
- 車用連接器的安全創新應用
- Melexis Actuators Business Unit
- Position / Current Sensors - Triaxis Hall
熱門搜索
SATA連接器
SD連接器
SII
SIM卡連接器
SMT設備
SMU
SOC
SPANSION
SRAM
SSD
ST
ST-ERICSSON
Sunlord
SynQor
s端子線
Taiyo Yuden
TDK-EPC
TD-SCDMA功放
TD-SCDMA基帶
TE
Tektronix
Thunderbolt
TI
TOREX
TTI
TVS
UPS電源
USB3.0
USB 3.0主控芯片
USB傳輸速度


