學子專區—ADALM2000實驗:調諧放大器級—第2部分
發布時間:2024-12-11 來源:ADI公司 責任編輯:lina
【導讀】正如我們在上一組實驗中了解到的,二階LC諧振電路通常用作放大器級中的調諧元件。如圖1所示,簡單的並聯LC諧振電路可以產生電壓增益,但需要消耗電流來驅動阻性負載。緩衝放大器(如射極跟隨器)可以提供所需的電流(或功率)增益來驅動負載。
目標
本實驗活動的目標是延續“ADALM2000實驗:調諧放大器級”中開始的調諧放大器級研究。
背景知識
正如我們在上一組實驗中了解到的,二階LC諧振電路通常用作放大器級中的調諧元件。如圖1所示,簡單的並聯LC諧振電路可以產生電壓增益,但需要消耗電流來驅動阻性負載。緩衝放大器(如射極跟隨器)可以提供所需的電流(或功率)增益來驅動負載。
圖1.並聯LC諧振電路。
諧振頻率的計算必須考慮第二個耦合電容C2。公式1給出了圖1中電路的諧振頻率:
實驗前仿真
構建調諧射極跟隨放大器的仿真原理圖如圖1所示。計算發射極電阻RL的值,使得NPN晶體管Q1中的電流約為5 mA。假設電路由±5 V電源(總共10 V)供電。提示:Q1基極的直流電壓由經過L1到地的直流路徑設置。計算C1和C2的值,確保當L1設置為100 μH時,諧振頻率接近350 kHz。一般來說,C1和C2的de值zhi相xiang等deng。在zai輸shu入ru端duan口kou執zhi行xing小xiao信xin號hao交jiao流liu掃sao描miao,並bing繪hui製zhi在zai輸shu出chu處chu看kan到dao的de幅fu度du和he相xiang位wei曲qu線xian。保bao存cun這zhe些xie結jie果guo,將jiang它ta們men與yu實shi際ji電dian路lu的de測ce量liang結jie果guo進jin行xing比bi較jiao並bing將jiang比bi較jiao結jie果guo隨sui附fu在zai實shi驗yan報bao告gao中zhong。
材料
► ADALM2000主動學習模塊
► 無焊試驗板和跳線套件
► 一個2N3904 NPN晶體管
► 一個100 μH電感器(各種具有其他值的電感器)
► 兩個1.0 nF電容(標記為102)
► 兩個1 kΩ電阻
► 一個2.2 kΩ電阻
► 所需的其他電阻和電容
說明
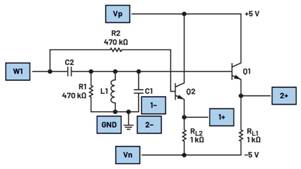
在無焊試驗板上構建圖2所示的電路。L1使用100 μH電感,C1和C2使用1 nF電容。此調諧放大器在諧振頻率時的峰值增益可能非常高。我們需要使用電阻分壓器RS和R1稍微衰減AWG1的輸出信號。
圖2.射極跟隨調諧放大器。
綠色區域表示連接ADALM2000模塊AWG、示波器通道和電源的位置。確保在反複檢查接線之後,再打開電源。
硬件設置
打開電源控製窗口,打開再關閉+5V和-5V電源。在主Scopy窗口打開網絡分析儀軟件工具。配置掃描範圍,起始頻率為10 kHz,停止頻率為10 MHz。將幅度設置為200 mV,偏置設置為0 V。使用波特圖顯示,將可顯示的最大幅度設置為40 dB,最小幅度設置為-40 dB。將最大相位設置為180°,最小相位設置為–180°。在示波器通道下,點擊“使用通道1”,將其作為參考通道。將步數設為500。
程序步驟
重zhong新xin打da開kai電dian源yuan,並bing運yun行xing單dan次ci頻pin率lv掃sao描miao。您nin應ying該gai會hui看kan到dao,幅fu度du和he相xiang位wei與yu頻pin率lv的de關guan係xi曲qu線xian和he仿fang真zhen結jie果guo相xiang似si。一yi旦dan確que定ding放fang大da器qi的de最zui大da增zeng益yi出chu現xian在zai350 kHz附近,就可以縮小頻率掃描範圍,使其從100 kHz開始,到1 MHz停止。
圖3.射極跟隨調諧放大器試驗板電路。
說明
修改無焊試驗板上的電路,添加第二個射極跟隨級Q2,如圖5所示。對電路進行任何更改之前,務必關閉電源並停止AWG。
為使增益降低至1,R1的確切值可能與圖中建議的470 Ω有所不同。您可以嚐試不同的值來獲得適當的增益量,以匹配Q2發射極處看到的幅度。
圖4.射極跟隨器調諧放大器曲線。
正交輸出調諧放大器
如果添加第二個常規射極跟隨級作為非調諧並聯路徑,我們將得到一個具有兩個輸出的放大器;在諧振頻率時,兩個輸出之間將具有恰好90°的相位差。通過在諧振電路L1、C1上並聯一個電阻,我們可以將諧振頻率時的增益降低至1 (0 dB),這樣從輸入到Q1發射極的增益將與常規射極跟隨器級Q2的非調諧單位增益相同。
附加材料
► 一個2N3904 NPN晶體管
► 兩個470 Ω電阻
► 一個1 kΩ電阻
圖5.正交輸出放大器。
藍色區域表示連接ADALM2000模塊AWG、示波器通道和電源的位置。確保在反複檢查接線之後,再打開電源。
硬件設置
構建圖6所示的試驗板電路。
圖6.正交輸出放大器試驗板電路。
程序步驟
由於我們通過添加R1降低了增益,因此將網絡分析儀中的AWG幅度設置為2 V。重新打開電源,並運行單次頻率掃描。您應該會看到,幅度和相位與頻率的關係曲線和仿真結果非常相似。
圖7.正交輸出放大器曲線。
使用示波器和函數發生器軟件儀器(在時域中),將AWG頻率設置為諧振頻率,幅度設置為2 V。觀察兩個輸出的相對幅度和相位。
問題
能否說出射極跟隨器調諧放大器電路和正交輸出放大器電路的幾種應用?
您可以在學子專區論壇上找到問題答案。
免責聲明:本文為轉載文章,轉載此文目的在於傳遞更多信息,版權歸原作者所有。本文所用視頻、圖片、文字如涉及作品版權問題,請聯係小編進行處理。
推薦閱讀:
Qorvo® 將在 CES® 2025 呈現“智能生活進化論”
- 噪聲中提取真值!瑞盟科技推出MSA2240電流檢測芯片賦能多元高端測量場景
- 10MHz高頻運行!氮矽科技發布集成驅動GaN芯片,助力電源能效再攀新高
- 失真度僅0.002%!力芯微推出超低內阻、超低失真4PST模擬開關
- 一“芯”雙電!聖邦微電子發布雙輸出電源芯片,簡化AFE與音頻設計
- 一機適配萬端:金升陽推出1200W可編程電源,賦能高端裝備製造
- 築基AI4S:摩爾線程全功能GPU加速中國生命科學自主生態
- 一秒檢測,成本降至萬分之一,光引科技把幾十萬的台式光譜儀“搬”到了手腕上
- AI服務器電源機櫃Power Rack HVDC MW級測試方案
- 突破工藝邊界,奎芯科技LPDDR5X IP矽驗證通過,速率達9600Mbps
- 通過直接、準確、自動測量超低範圍的氯殘留來推動反滲透膜保護
- 車規與基於V2X的車輛協同主動避撞技術展望
- 數字隔離助力新能源汽車安全隔離的新挑戰
- 汽車模塊拋負載的解決方案
- 車用連接器的安全創新應用
- Melexis Actuators Business Unit
- Position / Current Sensors - Triaxis Hall




