高精度 4-20 mA 電流環發送器
發布時間:2023-10-12 責任編輯:lina
【導讀】對於工業過程控製儀表,4-20 mA 電(dian)流(liu)環(huan)路(lu)廣(guang)泛(fan)用(yong)於(yu)維(wei)持(chi)適(shi)當(dang)的(de)電(dian)流(liu),直(zhi)至(zhi)係(xi)統(tong)的(de)電(dian)壓(ya)能(neng)力(li)。電(dian)流(liu)環(huan)路(lu)的(de)主(zhu)要(yao)特(te)征(zheng)包(bao)括(kuo)盡(jin)管(guan)互(hu)連(lian)線(xian)路(lu)中(zhong)存(cun)在(zai)壓(ya)降(jiang),仍(reng)能(neng)夠(gou)保(bao)持(chi)信(xin)號(hao)的(de)準(zhun)確(que)性(xing),以(yi)及(ji)為(wei)設(she)備(bei)提(ti)供(gong)工(gong)作(zuo)電(dian)源(yuan)的(de)能(neng)力(li)。
對於工業過程控製儀表,4-20 mA 電(dian)流(liu)環(huan)路(lu)廣(guang)泛(fan)用(yong)於(yu)維(wei)持(chi)適(shi)當(dang)的(de)電(dian)流(liu),直(zhi)至(zhi)係(xi)統(tong)的(de)電(dian)壓(ya)能(neng)力(li)。電(dian)流(liu)環(huan)路(lu)的(de)主(zhu)要(yao)特(te)征(zheng)包(bao)括(kuo)盡(jin)管(guan)互(hu)連(lian)線(xian)路(lu)中(zhong)存(cun)在(zai)壓(ya)降(jiang),仍(reng)能(neng)夠(gou)保(bao)持(chi)信(xin)號(hao)的(de)準(zhun)確(que)性(xing),以(yi)及(ji)為(wei)設(she)備(bei)提(ti)供(gong)工(gong)作(zuo)電(dian)源(yuan)的(de)能(neng)力(li)。
該參考設計展示了如何開發適用於工業過程控製和智能傳感器的高性能、高電壓 2 線或 3 線 4-20mA 電流環路發射器。提供了錯誤分析和過熱特性數據以及硬件設計和軟件。
4-20mA 電流環已廣泛用作工業應用中的模擬通信接口。它有助於通過雙絞線電纜將數據從遠程傳感器傳輸到控製中心的可編程邏輯控製器 (PLC)。簡單、可靠的長距離數據傳輸、良好的抗噪性和低實施成本使該接口非常適合長期工業過程控製和遠程對象的自動監控。
毫不奇怪,就像當今所有電子應用一樣,工業正在不斷發展。它有更嚴格的要求。對更高的精度、更低的功耗、在擴展的 -40°C 至 +105°C 工業溫度範圍內可靠運行、增加的安全性和係統保護以及數字高速可尋址遠程傳感器 (HART?) 協議的實施提出了新的要求。總的來說,這些要求使得當今 4-20mA 電流環路的設計非常具有挑戰性。
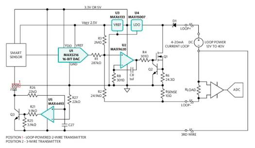
*工作原理和關鍵設計參數*
我們首先關注新的參考設計。圖 1 中的框圖顯示了高性能、低功耗、4-20mA 電流環路發送器,該發送器減少了組件數量,並在性價比方麵獲得了結果。
該參考設計采用低功耗、高性能組件,在 25°C 時提供低於 0.01% 的電流,在整個溫度範圍內提供低於 0.05% 的電流,適用於業界要求嚴格的 4-20mA 電流環路。該設計采用低功耗 16 位 DAC (U1) MAX5216;MAX9620,零漂移軌至軌輸入/輸出(RRIO)、高精度運算放大器(U2);MAX6133,電壓基準(U3);以及 MAX15007,40V 低靜態電流 LDO (U4)。
U3 電壓基準為 U1 提供低噪聲、5ppm/°C(值)的低溫漂移和的 2.500V。智能傳感器微控製器通過 3 線 SPI 總線命令 U1。U1 輸出由 Q1 功率 MOSFET、10Ω (±0.1%) 檢測電阻 (RSENSE) 和 U2 分壓並轉換為環路電流。U1、U2 和 U3 設備由 U4 供電,U4 直接從環路供電。有一個由 Q2、BJT 晶體管和檢測電阻 (R6) 組成的限流電路。該電路將環路電流限製在大約 30mA,從而防止失控情況以及對 PLC 側 ADC 的任何損壞。肖特基二極管 (D1) 可保護發送器免受反向電流的影響。
誤差分析和性能優化
如果智能傳感器消耗的電流超過 3.4mA,則它不能用作回路供電的 2 線製變送器的一部分。例如,當微控製器或 ADC 消耗超過 3mA 的電流或傳感元件需要更高的電源電流以增加其動態範圍和/或分辨率時,就會發生這種情況。在這種情況下,額外的電流必須流經額外的第三根電線。這種配置稱為 3 線發射器,可以進行修改,如圖 2 所示。這種設計使其成為通用的 2 線或 3 線智能傳感器發射器。
圖 2 中的 U5 運算放大器和 Q3 緩衝器正在感測虛擬地,持續保持智能傳感器的公共點並將其保持在 U4 輸出的恒定電壓。U5 運算放大器必須能夠接受 12V 的電源電壓,且 PLC RLOAD/檢測電阻值高達 250Ω。C8 和 R8 負反饋網絡穩定環路電流並確保所有正常預期負載條件的穩定性。
免責聲明:本文為轉載文章,轉載此文目的在於傳遞更多信息,版權歸原作者所有。本文所用視頻、圖片、文字如涉及作品版權問題,請聯係小編進行處理。
推薦閱讀:
專訪英特爾院士Tom Petersen:揭開英特爾銳炫顯卡驅動的秘密
- 噪聲中提取真值!瑞盟科技推出MSA2240電流檢測芯片賦能多元高端測量場景
- 10MHz高頻運行!氮矽科技發布集成驅動GaN芯片,助力電源能效再攀新高
- 失真度僅0.002%!力芯微推出超低內阻、超低失真4PST模擬開關
- 一“芯”雙電!聖邦微電子發布雙輸出電源芯片,簡化AFE與音頻設計
- 一機適配萬端:金升陽推出1200W可編程電源,賦能高端裝備製造
- 築基AI4S:摩爾線程全功能GPU加速中國生命科學自主生態
- 一秒檢測,成本降至萬分之一,光引科技把幾十萬的台式光譜儀“搬”到了手腕上
- AI服務器電源機櫃Power Rack HVDC MW級測試方案
- 突破工藝邊界,奎芯科技LPDDR5X IP矽驗證通過,速率達9600Mbps
- 通過直接、準確、自動測量超低範圍的氯殘留來推動反滲透膜保護
- 車規與基於V2X的車輛協同主動避撞技術展望
- 數字隔離助力新能源汽車安全隔離的新挑戰
- 汽車模塊拋負載的解決方案
- 車用連接器的安全創新應用
- Melexis Actuators Business Unit
- Position / Current Sensors - Triaxis Hall





