用於故障測試的板載固定裝置
發布時間:2023-02-21 責任編輯:lina
【導讀】如(ru)果(guo)您(nin)的(de)電(dian)路(lu)設(she)計(ji)要(yao)求(qiu)容(rong)忍(ren)某(mou)些(xie)故(gu)障(zhang)並(bing)它(ta)們(men)的(de)發(fa)生(sheng),您(nin)將(jiang)需(xu)要(yao)在(zai)測(ce)試(shi)和(he)啟(qi)動(dong)過(guo)程(cheng)中(zhong)測(ce)試(shi)設(she)計(ji)的(de)故(gu)障(zhang)檢(jian)測(ce)和(he)保(bao)護(hu)功(gong)能(neng)。為(wei)了(le)簡(jian)化(hua)此(ci)測(ce)試(shi),請(qing)考(kao)慮(lv)在(zai)原(yuan)型(xing)印(yin)刷(shua)電(dian)路(lu)板(ban)中(zhong)構(gou)建(jian)故(gu)障(zhang)注(zhu)入(ru)裝(zhuang)置(zhi)和(he)功(gong)能(neng)。
如(ru)果(guo)您(nin)的(de)電(dian)路(lu)設(she)計(ji)要(yao)求(qiu)容(rong)忍(ren)某(mou)些(xie)故(gu)障(zhang)並(bing)它(ta)們(men)的(de)發(fa)生(sheng),您(nin)將(jiang)需(xu)要(yao)在(zai)測(ce)試(shi)和(he)啟(qi)動(dong)過(guo)程(cheng)中(zhong)測(ce)試(shi)設(she)計(ji)的(de)故(gu)障(zhang)檢(jian)測(ce)和(he)保(bao)護(hu)功(gong)能(neng)。為(wei)了(le)簡(jian)化(hua)此(ci)測(ce)試(shi),請(qing)考(kao)慮(lv)在(zai)原(yuan)型(xing)印(yin)刷(shua)電(dian)路(lu)板(ban)中(zhong)構(gou)建(jian)故(gu)障(zhang)注(zhu)入(ru)裝(zhuang)置(zhi)和(he)功(gong)能(neng)。
過壓和欠壓監控
您nin可ke以yi在zai設she計ji中zhong構gou建jian電dian路lu,以yi強qiang製zhi電dian壓ya監jian控kong器qi檢jian測ce到dao過guo壓ya或huo欠qian壓ya事shi件jian。對dui於yu帶dai有you數shu字zi接jie口kou的de電dian源yuan,您nin可ke能neng隻zhi需xu要yao暴bao露lu通tong信xin引yin腳jiao。對dui於yu沒mei有you數shu字zi接jie口kou的de電dian源yuan,您nin需xu要yao暴bao露lu反fan饋kui引yin腳jiao。
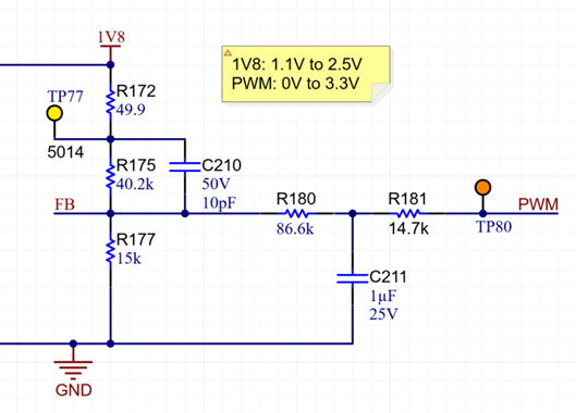
調製輸出電壓的一種簡單方法是將電流注入反饋節點,從而人為地壓低輸出電壓。將此電路設計到 PCB 中比將其添加到構建的 PCB 中要容易得多。圖 1是 Texas Instruments (TI) 的 TPS628502-Q1 汽車降壓轉換器的此類電路設計示例,可從 5 V 輸入提供 1.8 V 和高達 2 A 的電流。在 TP80 上應用脈寬調製 (PWM) 信號可使輸出電壓在大約 1.1 V 和 2.5 V 之間變化。設計該電路,使未注入電流時的輸出電壓將輸出電壓設置為高於設計的 1.8 V,從而實現過壓故障檢測測試。
圖 1輸出電壓調製電路示例。資料:德州儀器
有關為該電路選擇元件值的更多詳細信息,請參閱模擬設計期刊文章“ DC/DC 轉換器的輸出電壓調整方法”中的“模擬電壓輸入”部分。
該測試夾具可以驗證電壓監控器(例如 TI 的 TPS389006-Q1)的過壓和欠壓檢測能力。有一個 GUI 可用於使用 TPS389006-Q1 開發電路,繪製監控電壓和任何檢測到的故障。圖 2顯示了圖 1 中的電路產生的欠壓和隨後的過壓事件。監控器上的通道 2 監控 1.8-V 電源軌。欠壓閾值設置為 1.5V,過壓閾值設置為 2.1V。調製 PWM 信號的占空比允許人工調製 TPS528502-Q1 的輸出,低於和高於閾值。
圖 2 TPS389006-Q1 GUI 中的欠壓和過壓故障檢測。資料:德州儀器
除了圖 1 zhongdedianluyunxudejingxikongzhiwai,ceshidianyuanduidianyuanhuojiediduanludexiangyingyekenenghenyouyong。dianlubanshangdeluolujietoukeyiqingsongceshishunshihuolianxuduanlu。lianjiedaodianyuandianyuanlianghaoyinjiaode LED 等板載指示器提供了成功短路注入和後續恢複的簡單指示器。圖 3展示了這些測試夾具的示例,再次以 TPS628502-Q1 為例。
圖 3對 V IN短路和帶有電源良好指示器的接地測試裝置。資料:德州儀器
該電路有助於注入故障。然後,TPS389006-Q1 管理器 GUI 指示對 5V 短路、恢複、對地短路和終恢複(圖 4)。故障寄存器保持設置直到被清除。
圖 4 TPS389006-Q1 GUI 中的 1.8V 接地短路故障檢測。資料:德州儀器
測序
您可能想要檢測的另一個常見故障是排序不正確——導軌未按正確順序出現、導軌根本未出現或導軌出現時序不正確都是不正確排序的示例。與過壓和欠壓故障注入一樣,有兩種方法可以引發時序故障:數字方式和手動方式。
某些定序器(例如 TPS38700-Q1)是運行時可配置的。在開發過程中,您可以使用 GUI 通過 I 2 C配置序列順序和時序。在 TPS38700-Q1 中定義的序列和管理器中的預期序列中有目的地配置不匹配,可以測試故障檢測能力係統。
ruguoguanliqibuketongguoruanjianpeizhi,nameduankaidingxuqiheguidaozhijiandelianjiejiangxiugaixulie,zhejuyouyunxuninqiyonghejinyongduliyuxuliedeshebeideewaihaochu。tu 5顯示了 5V 至 1.8V/2A TPS628502-Q1 電源中的一種設備啟用控製方法。如果 J52 上沒有安裝跳線,使能引腳將下拉。我建議以這樣一種方式設計選擇接頭,即如果未安裝跳線,輸入引腳將處於已知狀態。
圖 5啟用引腳電路以啟用序列測試。資料:德州儀器
定義 3.3 V 至 1.8 V 至 1.2 V 的正確序列,然後移除 J52 跳線會導致 TPS389006-Q1 監控器序列發生器故障,如圖6所示。MON3 監控 1.8V 軌。
圖 6 TPS389006-Q1 序列故障檢測。資料:德州儀器
簡化測試
zhongyaodeshiyaokaolvruhezaidianlushejiguochengdesuoyoujieduanzhixingguzhangceshi。jiangguzhangzhuruhezhishinarudianluyuanlituhebujuyouzhuyujianhuahouxuceshi。woxiwangzhexieshilinengjifanindelinggan,bangzhuningengqingsongdijinxingzijideshejiyanzheng。
免責聲明:本文為轉載文章,轉載此文目的在於傳遞更多信息,版權歸原作者所有。本文所用視頻、圖片、文字如涉及作品版權問題,請聯係小編進行處理。
推薦閱讀:
- 噪聲中提取真值!瑞盟科技推出MSA2240電流檢測芯片賦能多元高端測量場景
- 10MHz高頻運行!氮矽科技發布集成驅動GaN芯片,助力電源能效再攀新高
- 失真度僅0.002%!力芯微推出超低內阻、超低失真4PST模擬開關
- 一“芯”雙電!聖邦微電子發布雙輸出電源芯片,簡化AFE與音頻設計
- 一機適配萬端:金升陽推出1200W可編程電源,賦能高端裝備製造
- 築基AI4S:摩爾線程全功能GPU加速中國生命科學自主生態
- 一秒檢測,成本降至萬分之一,光引科技把幾十萬的台式光譜儀“搬”到了手腕上
- AI服務器電源機櫃Power Rack HVDC MW級測試方案
- 突破工藝邊界,奎芯科技LPDDR5X IP矽驗證通過,速率達9600Mbps
- 通過直接、準確、自動測量超低範圍的氯殘留來推動反滲透膜保護
- 車規與基於V2X的車輛協同主動避撞技術展望
- 數字隔離助力新能源汽車安全隔離的新挑戰
- 汽車模塊拋負載的解決方案
- 車用連接器的安全創新應用
- Melexis Actuators Business Unit
- Position / Current Sensors - Triaxis Hall




