學子專區 - ADALM2000實驗:包絡檢波器
發布時間:2025-01-10 來源:ADI公司 責任編輯:lina
【導讀】本實驗活動使用ADALM2000和Scopy介(jie)紹(shao)包(bao)絡(luo)檢(jian)測(ce)和(he)幅(fu)度(du)調(tiao)製(zhi)。信(xin)號(hao)的(de)包(bao)絡(luo)相(xiang)當(dang)於(yu)其(qi)輪(lun)廓(kuo),包(bao)絡(luo)檢(jian)波(bo)器(qi)連(lian)接(jie)該(gai)信(xin)號(hao)中(zhong)的(de)所(suo)有(you)峰(feng)值(zhi)。包(bao)絡(luo)檢(jian)測(ce)在(zai)信(xin)號(hao)處(chu)理(li)和(he)通(tong)信(xin)領(ling)域(yu)應(ying)用(yong)廣(guang)泛(fan),幅(fu)度(du)調(tiao)製(zhi)(AM)檢測便是其中一個應用。
目標
本實驗活動使用ADALM2000和Scopy介(jie)紹(shao)包(bao)絡(luo)檢(jian)測(ce)和(he)幅(fu)度(du)調(tiao)製(zhi)。信(xin)號(hao)的(de)包(bao)絡(luo)相(xiang)當(dang)於(yu)其(qi)輪(lun)廓(kuo),包(bao)絡(luo)檢(jian)波(bo)器(qi)連(lian)接(jie)該(gai)信(xin)號(hao)中(zhong)的(de)所(suo)有(you)峰(feng)值(zhi)。包(bao)絡(luo)檢(jian)測(ce)在(zai)信(xin)號(hao)處(chu)理(li)和(he)通(tong)信(xin)領(ling)域(yu)應(ying)用(yong)廣(guang)泛(fan),幅(fu)度(du)調(tiao)製(zhi)(AM)檢測便是其中一個應用。
AM是電子通信領域使用的一種調製技術,常用於通過無線電載波傳輸信息。在AM中,載波的幅度(信號強度)與被傳輸的波形成比例變化。例如,該波形可能對應於揚聲器重現的聲音或電視像素的光強度。
典型的幅度調製信號如公式1所示。
包絡檢波器是一種電子電路,它以高頻信號為輸入並提供輸出,即原始信號的包絡(ω c » ω m)。
包絡檢波器主要由兩個元素組成:
► 二極管/整流器:用於增強接收信號的一個半周而抑製另一個半周
► 低通濾波器:去除檢測/解調後信號中剩餘的高頻元素時需要。
濾波器通常由一個非常簡單的RC網絡組成,但在某些情況下,依靠整流器之後的電路有限頻率響應即可提供濾波器。
材料
► ADALM2000主動學習模塊
► 無焊試驗板和跳線套件
► 兩個1 kΩ電阻
► 兩個1 μF電容
► 兩個1N914二極管
包絡檢波器
背景知識
請看圖1所示的電路。
圖1.基本包絡檢波器電路。
電dian路lu中zhong的de電dian容rong在zai上shang升sheng沿yan儲chu存cun電dian荷he,並bing當dang信xin號hao下xia降jiang時shi,通tong過guo電dian阻zu緩huan慢man釋shi放fang電dian荷he。串chuan聯lian的de二er極ji管guan對dui輸shu入ru信xin號hao進jin行xing整zheng流liu,僅jin當dang正zheng輸shu入ru端duan的de電dian位wei高gao於yu負fu輸shu入ru端duan時shi才cai允yun許xu電dian流liu流liu動dong。
圖2.包絡檢波器試驗板電路。
硬件設置
為包絡檢波器電路構建圖2中的試驗板電路。
程序步驟
使用第一波形發生器作為提供AM信號的信號源,其參數如下所示:
► k = 0.5
► ωc = 10 kHz
► ωm = 100 Hz
► A = 3
要生成AM信號,請使用Scopy信號發生器中的數學函數。將記錄長度設置為20 ms,將采樣率設置為75 MSPS,並應用以下函數:(1 + 0.5 × cos (2 × pi × 100 × t)) × 3 × cos (2 × pi × 100 × 100 × t)。生成的波形如圖3所示。
圖3.生成的AM信號。
配置示波器,以使輸出信號顯示在通道1上。
斷開電容與電路的連接,並觀察輸出信號。產生的波形如圖4所示。
圖4.生成的AM信號的正半部分。
如果不連接電容,電路的工作方式與正半波整流器類似,即保留大於0 V的信號部分。
現在,將電容重新連接到電路。產生的波形如圖5所示。
圖5.正半波包絡。
得到的信號是先前得到的正半波的包絡。實際上,它是具有10 kHz變化的100 Hz消息信號(由載波信號引入)。
頻域頻譜
這些信號也可使用頻譜分析儀工具在頻域中查看。首先,同時觀察10 kHz載波和100 Hz消息信號(因為二者都位於該電路的輸出端)。啟用通道1,並將掃描範圍設置為10 Hz至15 kHz。運行單次掃描。從標記選項卡和標記表中啟用標記1和2。使用上一個峰值、下一個峰值移動每個標記,以便在載波和消息信號上設置這些標記。產生的波形如圖6所示。
圖6.消息和載波信號。
將掃描範圍設置為9 kHz至11 kHz。在圖7中,主峰值位於10 kHz載波頻率處,並且載波兩側有±100 Hz的調製邊帶(9900 Hz和10100 Hz)。
圖7.解調後的載波信號頻譜。
將掃描範圍設置為20 Hz至180 Hz。在圖8中,主峰值位於100 Hz消息頻率處。
圖8.解調後的消息信號頻譜。
由(you)於(yu)使(shi)用(yong)基(ji)本(ben)包(bao)絡(luo)檢(jian)波(bo)器(qi)電(dian)路(lu)對(dui)輸(shu)出(chu)信(xin)號(hao)進(jin)行(xing)了(le)頻(pin)率(lv)分(fen)析(xi),因(yin)此(ci)消(xiao)息(xi)和(he)載(zai)波(bo)信(xin)號(hao)均(jun)顯(xian)示(shi)出(chu)來(lai)。在(zai)施(shi)加(jia)的(de)輸(shu)入(ru)信(xin)號(hao)中(zhong),載(zai)波(bo)幅(fu)度(du)大(da)於(yu)消(xiao)息(xi)幅(fu)度(du),而(er)相(xiang)比(bi)之(zhi)下(xia),頻(pin)譜(pu)分(fen)析(xi)儀(yi)繪(hui)圖(tu)通(tong)知(zhi)中(zhong)的(de)消(xiao)息(xi)信(xin)號(hao)(100 Hz)被放大,幅度相較於載波信號更為明顯(參見標記表)。
擴展包絡檢波器
背景知識
請看圖9所示的電路。
圖9.正負包絡檢波器電路。
在圖1的電路中添加一個類似的電路。唯一的區別是二極管反轉,允許負電壓通過RC電路。
硬件設置
為擴展包絡檢波器電路構建圖10中的試驗板電路。
圖10.擴展包絡檢波器試驗板電路。
程序步驟
使用第一波形發生器作為提供AM信號的信號源,其參數如下所示:
► k = 0.5
► ωc = 10 kHz
► ωm = 100 Hz
► A = 3
要生成AM信號,請使用Scopy信號發生器中的數學函數。將記錄長度設置為50 ms,並應用以下函數:(1 + 0.5 × cos (2 × pi × 100 × t)) × 3 × cos (2 × pi × 100 × 100 × t)。生成的波形如圖11所示(顯示了5個周期)。
圖11.生成的AM信號。
配置示波器,以使輸出信號顯示在通道1上。
斷開電容C1和C2與電路的連接,並觀察輸出信號。產生的波形如圖12所示。
圖12.生成的AM信號的正半部分和負半部分。
如果不連接電容,電路就像一個正半波整流器和負半波整流器,並將正半波與負半波分開。
現在,將電容重新連接到電路。產生的波形如圖13所示。
圖13.正半波包絡和負半波包絡。
得到的信號是先前得到的正半波和負半波的包絡。
問題
1. 如果電容/電阻值發生變化會如何?這種情況有什麼缺點?
2. 對於圖1中的電路,如果在D1和R1之間添加一個與二極管串聯的電阻,輸出會受到什麼影響?請解釋有何差異。
額外活動:偏置包絡檢波器
如果幅度(即擺幅)小於二極管的正向導通電壓,則圖1中基於二極管的簡單包絡檢波器無法正常導電,或者根本無法導電。當二極管未完全導通時,對於高調製指數(接近100%),tiaozhixinhaodefubanbufenjiangyanzhongshizhen。jiejuecixianzhideyigefangfashiweierjiguanyinruxiaozhiliupianzhi。gaixiaopianzhidianliuyidongdaodianludejingtaigongzuodian,zhenghaoweiyuerjiguandedaotongdian。
材料
► ADALM1000主動學習模塊
► 無焊試驗板和跳線套件
► 一個1.5 kΩ電阻(棕色、綠色、紅色)
► 一個10 kΩ電阻(棕色、黑色、橙色)
► 一個20 kΩ電阻(紅色、黑色、橙色)
► 兩個1.0 μF電容(C1和C2)
► 一個2N3904 NPN晶體管
► 一個1N914二極管
背景知識
考慮圖14所示的電路。
圖14.偏置包絡檢波器電路。
幅度調製信號交流耦合到NPN晶體管Q1的基極,該晶體管配置為發射極跟隨器。分壓器R1和R2與二極管D1設置交流耦合輸入的直流偏置點(直流恢複)。如果沒有任何調製輸入,Q1發射極處的直流靜態工作點將等於R1和R2連接點的電壓減去D1的二極管壓降和Q1的VBE。Q1的基極電流流入二極管D1,使其正向偏置。在調製輸入的正半周期內,D1關閉,輸入信號峰值為濾波電容C2充電。在輸入信號的負半周期內,晶體管Q1關閉,D1的導電能力更強,提供輸入電流。
硬件設置
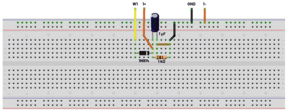
為偏置包絡檢波器電路構建圖15中的試驗板電路。
圖15.偏置包絡檢波器試驗板電路。
程序步驟
將電路連接至5 V電源。
weileceshigaidianlu,shouxianshiyongjiandanerjiguanbaoluojianboqishilizhongshiyongdexiangtongtiaozhixinhao。jiangxinshejiyujiandanerjiguanbaoluojianboqijinxingbijiao。shiyongyuqianmianxiangtongdebuzhou,shengchengjuyoujiaoxiaofudu/較高調製指數的AM信號,並比較這兩種檢波器設計的輸出。
圖16顯示了偏置包絡檢波器的輸入和輸出波形示例。
圖16.偏置包絡檢波器波形。
(來源:ADI公司,作者:Antoniu Miclaus,係統應用工程師,Doug Mercer,顧問研究員)
免責聲明:本文為轉載文章,轉載此文目的在於傳遞更多信息,版權歸原作者所有。本文所用視頻、圖片、文字如涉及作品版權問題,請聯係小編進行處理。
推薦閱讀:
Honda(本田)與瑞薩簽署協議,共同開發用於軟件定義汽車的高性能SoC
- 噪聲中提取真值!瑞盟科技推出MSA2240電流檢測芯片賦能多元高端測量場景
- 10MHz高頻運行!氮矽科技發布集成驅動GaN芯片,助力電源能效再攀新高
- 失真度僅0.002%!力芯微推出超低內阻、超低失真4PST模擬開關
- 一“芯”雙電!聖邦微電子發布雙輸出電源芯片,簡化AFE與音頻設計
- 一機適配萬端:金升陽推出1200W可編程電源,賦能高端裝備製造
- 一秒檢測,成本降至萬分之一,光引科技把幾十萬的台式光譜儀“搬”到了手腕上
- AI服務器電源機櫃Power Rack HVDC MW級測試方案
- 突破工藝邊界,奎芯科技LPDDR5X IP矽驗證通過,速率達9600Mbps
- 通過直接、準確、自動測量超低範圍的氯殘留來推動反滲透膜保護
- 從技術研發到規模量產:恩智浦第三代成像雷達平台,賦能下一代自動駕駛!
- 車規與基於V2X的車輛協同主動避撞技術展望
- 數字隔離助力新能源汽車安全隔離的新挑戰
- 汽車模塊拋負載的解決方案
- 車用連接器的安全創新應用
- Melexis Actuators Business Unit
- Position / Current Sensors - Triaxis Hall





