通過消除噪音改進 RFID
發布時間:2023-02-16 責任編輯:lina
【導讀】RFID 是一項偉大的技術,但嘈雜的電源和其他幹擾因素會破壞性能。使用低頻信號(約 130 kHz)的 RFID 閱讀器,如行業主力 TIRIS RFM-007B,當然對該頻率範圍內的噪聲非常敏感。鑒於開關模式電源通常會在此範圍內產生雜音, 通常需要笨重且昂貴的線性電源才能獲得靈敏度。
RFID 是一項偉大的技術,但嘈雜的電源和其他幹擾因素會破壞性能。使用低頻信號(約 130 kHz)的 RFID 閱讀器,如行業主力 TIRIS RFM-007B,當然對該頻率範圍內的噪聲非常敏感。鑒於開關模式電源通常會在此範圍內產生雜音, 通常需要笨重且昂貴的線性電源才能獲得靈敏度。
然而,RFID 閱讀器的操作周期有幾個階段,其中隻有一個階段對噪聲敏感。它們是:高功率(發射,10W 時 50 毫秒)、低功率(接收,18 毫秒)和空閑階段(多 33 毫秒,具體取決於固件)。噪聲僅在短接收階段是一個問題。
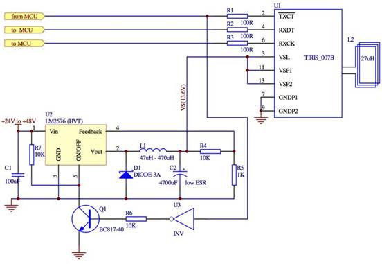
該設計理念在接收和空閑階段關閉開關電源,讓模塊使用 C2 中存儲的能量“滑行”。

圖 1 有選擇地禁用 PSU 的 RFID
LM2576 等降壓轉換器具有關斷輸入,可輕鬆實現此操作。
來自 MCU 的 RFID 模塊的傳輸控製線 – /TXCT – 也通過 U3 和 Q1 控製關閉線,或者,如果需要,可以使用單獨的 MCU 輸出。

圖 2 典型的 PSU 周期時序
RFID經常被使用 在叉車上進行位置感應,實現自動化物流和限速等安全功能。
電動叉車中的環境非常嘈雜,由於電機驅動器中的高安培數、高頻調製電流,RFID 很難使用。如果將這裏顯示的控製技術擴展到將 RFID 周期與修改後的電機驅動周期同步,則可以大幅減少由於電機驅動幹擾引起的靈敏度損失。
免責聲明:本文為轉載文章,轉載此文目的在於傳遞更多信息,版權歸原作者所有。本文所用視頻、圖片、文字如涉及作品版權問題,請聯係小編進行處理。
推薦閱讀:
- 噪聲中提取真值!瑞盟科技推出MSA2240電流檢測芯片賦能多元高端測量場景
- 10MHz高頻運行!氮矽科技發布集成驅動GaN芯片,助力電源能效再攀新高
- 失真度僅0.002%!力芯微推出超低內阻、超低失真4PST模擬開關
- 一“芯”雙電!聖邦微電子發布雙輸出電源芯片,簡化AFE與音頻設計
- 一機適配萬端:金升陽推出1200W可編程電源,賦能高端裝備製造
- 築基AI4S:摩爾線程全功能GPU加速中國生命科學自主生態
- 一秒檢測,成本降至萬分之一,光引科技把幾十萬的台式光譜儀“搬”到了手腕上
- AI服務器電源機櫃Power Rack HVDC MW級測試方案
- 突破工藝邊界,奎芯科技LPDDR5X IP矽驗證通過,速率達9600Mbps
- 通過直接、準確、自動測量超低範圍的氯殘留來推動反滲透膜保護
- 車規與基於V2X的車輛協同主動避撞技術展望
- 數字隔離助力新能源汽車安全隔離的新挑戰
- 汽車模塊拋負載的解決方案
- 車用連接器的安全創新應用
- Melexis Actuators Business Unit
- Position / Current Sensors - Triaxis Hall




