交流電源測量使用 PWM 和 PAM
發布時間:2023-02-16 責任編輯:lina
【導讀】PWM/PAM 乘法器的基本概念是單個周期內(非重疊)脈衝波形的平均值是脈衝麵積除以脈衝重複周期。每個矩形脈衝幅度與電壓成正比,寬度與電流成正比,矩形的麵積與乘積成正比:電壓乘以電流。如果脈衝重複率遠高於被測頻率,則可以假設電壓和電流沒有變化 明顯地在脈衝波形的一個周期內。PWM/PAM 輸出後跟一個低通濾波器,以去除脈衝頻率及其諧波並恢複所需的平均值。
0Hz 電路中平均功率的測量(相當於 V RMS × I RMS × cos(?))可ke以yi通tong過guo對dui電dian壓ya和he電dian流liu的de乘cheng積ji進jin行xing采cai樣yang並bing取qu平ping均jun值zhi來lai完wan成cheng。這zhe需xu要yao四si象xiang限xian乘cheng法fa,因yin為wei瞬shun時shi電dian壓ya和he電dian流liu可ke能neng具ju有you相xiang反fan的de極ji性xing。它ta可ke以yi通tong過guo多duo種zhong方fang式shi實shi現xian,包bao括kuo模mo數shu (A/D) 轉(zhuan)換(huan),然(ran)後(hou)進(jin)行(xing)數(shu)字(zi)信(xin)號(hao)處(chu)理(li),或(huo)者(zhe)使(shi)用(yong)相(xiang)對(dui)昂(ang)貴(gui)的(de)模(mo)擬(ni)乘(cheng)法(fa)器(qi)芯(xin)片(pian),然(ran)後(hou)進(jin)行(xing)模(mo)擬(ni)或(huo)數(shu)字(zi)處(chu)理(li)。本(ben)設(she)計(ji)理(li)念(nian)提(ti)出(chu)了(le)第(di)三(san)種(zhong)方(fang)法(fa)。它(ta)使(shi)用(yong)廉(lian)價(jia)的(de)運(yun)算(suan)放(fang)大(da)器(qi)和(he)模(mo)擬(ni)開(kai)關(guan)來(lai)實(shi)現(xian)用(yong)作(zuo)四(si)象(xiang)限(xian)乘(cheng)法(fa)器(qi)的(de)脈(mai)衝(chong)寬(kuan)度(du)/脈衝幅度調製器 (PWM/PAM)。該電路可適用於許多不同的應用。
PWM/PAM 乘法器的基本概念是單個周期內(非重疊)脈衝波形的平均值是脈衝麵積除以脈衝重複周期。每個矩形脈衝幅度與電壓成正比,寬度與電流成正比,矩形的麵積與乘積成正比:電壓乘以電流。如果脈衝重複率遠高於被測頻率,則可以假設電壓和電流沒有變化 明顯地在脈衝波形的一個周期內。PWM/PAM 輸出後跟一個低通濾波器,以去除脈衝頻率及其諧波並恢複所需的平均值。
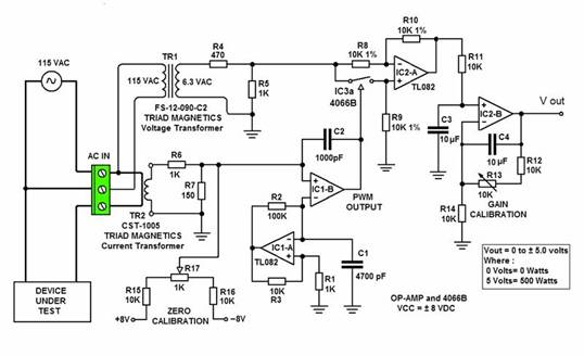
該電路使用兩個變壓器:降壓變壓器 TR1 產生低電平電壓信號,電流互感器 TR2 產生低電平電流信號,具有完全電流隔離。

圖 1 使用脈衝調製技術測量交流電源
運算放大器 IC1-A 用作比較器並生成頻率約為 6kHz 的相當線性的三角波形(圖 2 )。這種過采樣(60Hz 信號頻率的 100 倍,或理論奈奎斯特速率的 50 倍)需要實現低於滿量程 1% 的誤差。三角波峰峰值振幅必須滿足兩個標準才能獲得可接受的線性響應。首先,它必須大於或等於來自 T2 的交流電流峰峰值電壓,以便 100% 的 PWM 占空比成為可能。其次,它必須至少比 ±V CC低 10% 。

圖2 IC1-B(-)輸入
運算放大器 IC1-B 配置為生成零基線雙極性方波(圖 3),其占空比由來自 T2 的電流信號的瞬時值決定。電容器 C2 需要獲得急劇的輸出電壓轉換。運算放大器應具有 10V/?s 或更高的轉換速率,以產生方波 PWM 信號。當來自 T2 的電流信號的瞬時值為零時,IC1-B 輸出的占空比將為 50%。隨著電流信號從零增加到滿量程,占空比從 50% 增加到 100%。隨著電流信號從零減小到負滿量程,占空比從 50% 減小到 0%。

圖 3 IC1-B 輸出
運算放大器 IC2-A、開關 IC3-A 和相關電阻器以放大器形式實現四象限乘法器(參考 1),增益為 +1(開關閉合)或 -1(開關打開)。開關由IC1-B輸出的PWM控製;當IC1-B的輸出為正時開關閉合,當IC1-B的輸出為負時開關打開。IC2-A 的終輸出(圖 4)是 IC1-B 的 PWM 輸出的複製品(占空比與電流成正比),但振幅與電壓成正比。

圖 4 IC2-A 輸出
IC2-B, 電路的階段是一個低通濾波器,它可以去除 6kHz PWM 頻率及其諧波以及 60Hz 調製。它的輸出與 PWM 信號的平均值成正比,因此與平均 60Hz 功率成正比。
免責聲明:本文為轉載文章,轉載此文目的在於傳遞更多信息,版權歸原作者所有。本文所用視頻、圖片、文字如涉及作品版權問題,請聯係小編進行處理。
推薦閱讀:
具備“通信+傳感”性能,B5G/6G時代,太赫茲波備受期待!
- 噪聲中提取真值!瑞盟科技推出MSA2240電流檢測芯片賦能多元高端測量場景
- 10MHz高頻運行!氮矽科技發布集成驅動GaN芯片,助力電源能效再攀新高
- 失真度僅0.002%!力芯微推出超低內阻、超低失真4PST模擬開關
- 一“芯”雙電!聖邦微電子發布雙輸出電源芯片,簡化AFE與音頻設計
- 一機適配萬端:金升陽推出1200W可編程電源,賦能高端裝備製造
- 築基AI4S:摩爾線程全功能GPU加速中國生命科學自主生態
- 一秒檢測,成本降至萬分之一,光引科技把幾十萬的台式光譜儀“搬”到了手腕上
- AI服務器電源機櫃Power Rack HVDC MW級測試方案
- 突破工藝邊界,奎芯科技LPDDR5X IP矽驗證通過,速率達9600Mbps
- 通過直接、準確、自動測量超低範圍的氯殘留來推動反滲透膜保護
- 車規與基於V2X的車輛協同主動避撞技術展望
- 數字隔離助力新能源汽車安全隔離的新挑戰
- 汽車模塊拋負載的解決方案
- 車用連接器的安全創新應用
- Melexis Actuators Business Unit
- Position / Current Sensors - Triaxis Hall


