熱插拔控製器改善了電源排序
發布時間:2023-01-13 責任編輯:lina
【導讀】對於許多係統,電源電壓必須按一定的順序施加,以防止電路損壞。過去,這項任務是通過分立電路實現的,但現代熱插拔控製器IC提供了一種替代方案,可以簡化設計並提高電源排序器的性能。
熱插拔控製器IC實現所需的電源電壓順序。
對於許多係統,電源電壓必須按一定的順序施加,以防止電路損壞。過去,這項任務是通過分立電路實現的,但現代熱插拔控製器IC提供了一種替代方案,可以簡化設計並提高電源排序器的性能。
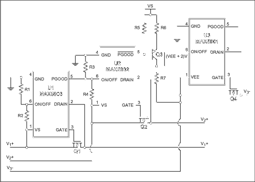
圖1所示電路為各種熱插拔應用提供上電時序,並可擴展以控製許多其他電源電壓組合。此配置顯示三個熱插拔控製器(U1-U3),用於控製 +9V 至 +72V (V1+, V2+),以及一個 -9V 至 -100V (V )範圍內的負電壓3-).

圖1.三個熱插拔控製器控製電源電壓出現在三個右側端子上的順序。
熱插拔控製器U1控製要啟動的序列中的第一個電源電壓。V上電1+ 直到 V 才會開始1+ 高於其預設的欠壓鎖定電平(UVLO),係統溫度低於 125°C。 當滿足這些條件時,U1 啟動序列。它緩慢增強 MOSFET Q1,以限製流向負載的浪湧電流,從而降低負載瞬變。
當V之差1+ 和漏極(引腳 2)小於 U1 的內部閾值,它通過一個上拉電阻置位 PGOOD(引腳 5)。PGOOD用作電源,以打開序列中的下一個控製器(U2)。對每個電源電壓依次重複此過程,直到所有電源都導通。
如果控製器在上電序列期間或完全上電後遇到故障條件,例如輸入電壓低於 UVLO,則從該點開始,熱插拔控製器將關閉。隻有在排除故障後,啟動序列才會重新啟動。
正電源的 UVLO 電平通過控製器的 ON/OFF 輸入設置:
![]()
U3 和一個 n 溝道 MOSFET 控製負電源電壓。由於其ON/OFF輸入以負電壓為基準,因此U2的/PGOOD輸出從正序轉換到負時序。置位ON/OFF的電平轉換晶體管(Q3)還可以為此負控製器設置UVLO:
![]()
圖2顯示了V的上電順序1+, V2+ 和 V3- 當電路板插入熱插座時。上電表示電路的插入,電源電壓V1+、V2+和V3-上升並在插座中等待。

圖2.對於在 POWER ON 指示的時刻插入熱插座的電路板,這些波形說明了電源電壓進入電路板的順序。
免責聲明:本文為轉載文章,轉載此文目的在於傳遞更多信息,版權歸原作者所有。本文所用視頻、圖片、文字如涉及作品版權問題,請聯係小編進行處理。
推薦閱讀:
使用虛擬實驗設計預測先進FinFET技術的工藝窗口和器件性能
- 噪聲中提取真值!瑞盟科技推出MSA2240電流檢測芯片賦能多元高端測量場景
- 10MHz高頻運行!氮矽科技發布集成驅動GaN芯片,助力電源能效再攀新高
- 失真度僅0.002%!力芯微推出超低內阻、超低失真4PST模擬開關
- 一“芯”雙電!聖邦微電子發布雙輸出電源芯片,簡化AFE與音頻設計
- 一機適配萬端:金升陽推出1200W可編程電源,賦能高端裝備製造
- 築基AI4S:摩爾線程全功能GPU加速中國生命科學自主生態
- 一秒檢測,成本降至萬分之一,光引科技把幾十萬的台式光譜儀“搬”到了手腕上
- AI服務器電源機櫃Power Rack HVDC MW級測試方案
- 突破工藝邊界,奎芯科技LPDDR5X IP矽驗證通過,速率達9600Mbps
- 通過直接、準確、自動測量超低範圍的氯殘留來推動反滲透膜保護
- 車規與基於V2X的車輛協同主動避撞技術展望
- 數字隔離助力新能源汽車安全隔離的新挑戰
- 汽車模塊拋負載的解決方案
- 車用連接器的安全創新應用
- Melexis Actuators Business Unit
- Position / Current Sensors - Triaxis Hall




