利用ADP1055數字開關穩壓器改善動態環路響應
發布時間:2022-10-08 責任編輯:lina
【導讀】DC-DC轉換器通過反饋控製係統,將不斷變化的輸入電壓轉換為(通常)固定的輸出電壓。反饋控製係統應盡量保持穩定,以避免出現振蕩,或者發生最糟糕的情況:輸shu出chu未wei經jing調tiao節jie的de輸shu出chu電dian壓ya。控kong製zhi係xi統tong的de速su度du應ying盡jin可ke能neng快kuai,以yi響xiang應ying動dong態tai變bian化hua,例li如ru快kuai速su輸shu入ru電dian壓ya變bian化hua或huo輸shu出chu端duan的de負fu載zai瞬shun態tai,並bing最zui大da程cheng度du地di減jian少shao調tiao節jie後hou的de輸shu出chu電dian壓ya偏pian差cha。
DC-DC轉換器通過反饋控製係統,將不斷變化的輸入電壓轉換為(通常)固定的輸出電壓。反饋控製係統應盡量保持穩定,以避免出現振蕩,或者發生最糟糕的情況:輸shu出chu未wei經jing調tiao節jie的de輸shu出chu電dian壓ya。控kong製zhi係xi統tong的de速su度du應ying盡jin可ke能neng快kuai,以yi響xiang應ying動dong態tai變bian化hua,例li如ru快kuai速su輸shu入ru電dian壓ya變bian化hua或huo輸shu出chu端duan的de負fu載zai瞬shun態tai,並bing最zui大da程cheng度du地di減jian少shao調tiao節jie後hou的de輸shu出chu電dian壓ya偏pian差cha。為了表示控製環路的行為,可以使用典型的Bode圖來顯示環路的相移和增益隨頻率的變化。此控製環路可以通過模擬或數字技術實現。
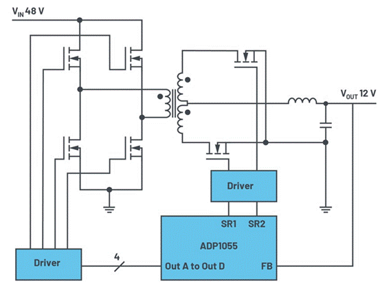
有些數字電源提供控製環路優化,可以極快地對動態影響做出響應。圖1為 ADP1055 控製器IC的de電dian路lu示shi例li,該gai電dian路lu具ju有you數shu字zi控kong製zhi環huan路lu優you化hua功gong能neng。數shu字zi控kong製zhi器qi為wei設she計ji人ren員yuan提ti供gong諸zhu多duo控kong製zhi功gong能neng,有you些xie甚shen至zhi在zai運yun行xing期qi間jian也ye可ke以yi進jin行xing動dong態tai控kong製zhi。圖tu2展示了可通過ADP1055評估軟件控製的各種ADP1055功能。

圖1. ADP1055數字開關穩壓器的全橋應用。
圖2. 數字電源使得設計人員能夠通過圖形用戶界麵,輕鬆管理電源參數。
非線性增益/響應函數提供了一項與控製環路相關的極為有趣的設置選項,該設置通過濾波器按鈕訪問。非線性增益/響應 支持對控製環路實現動態,例如,在負載瞬變之後立即進行動態調整。電源在經曆很大的負載瞬變之後,其輸出電壓通常 zailixiangdezhengliudianyazhishangxiafudong。zaijincaiyongmoniqijiandekongzhihuanluzhong,xuanzekongzhihuanluhedianyuangonglvjiqijian,keyizuidachengdujiangdidianyazaidabufenkeyuqiqingkuangxiadefudong。shuziketiaokongzhihuanlu(例如ADP1055中的一個特征)的優勢在於:可以即使調整環路的響應,以在差異甚大的各種情形下實現補償。
圖3顯(xian)示(shi)了(le)控(kong)製(zhi)此(ci)功(gong)能(neng)的(de)界(jie)麵(mian)。圖(tu)中(zhong)用(yong)藍(lan)色(se)曲(qu)線(xian)表(biao)示(shi)輸(shu)出(chu)電(dian)壓(ya)在(zai)經(jing)曆(li)由(you)高(gao)至(zhi)低(di)的(de)負(fu)載(zai)瞬(shun)變(bian)後(hou)的(de)典(dian)型(xing)行(xing)為(wei)。可(ke)以(yi)看(kan)出(chu),穩(wen)壓(ya)器(qi)輸(shu)出(chu)端(duan)的(de)電(dian)壓(ya)響(xiang)應(ying)通(tong)常(chang)會(hui)出(chu)現(xian)過(guo)衝(chong)。當(dang)輸(shu)出(chu)電(dian)壓(ya)超(chao)過(guo)某(mou)些(xie)閾(yu)值(zhi)時(shi),可(ke)以(yi)通(tong)過(guo)簡(jian)單(dan)增(zeng)加(jia)控(kong)製(zhi)環(huan)路(lu)增(zeng)益(yi)來(lai)最(zui)大(da)程(cheng)度(du)減(jian)小(xiao)過(guo)衝(chong)。

圖3. 根據輸出電壓狀態設置控製環路增益。
在圖3的示例中,設置的標稱輸出電壓為12 V。可調控製環路增益可以設置為多個值,具體由輸出電壓決定。例如,如果因為誤差放大器的增益增加,使得電壓升高至12.12 V以上,則可以在對應的下拉菜單中設置控製環路。還有三個其他的電壓閾值高 於12.12 V,可以使用獨立的增益設置。注意,這些增益設置與在設計穩壓環路時設置的極點和零點完全無關。
通過可調、基於電壓的增益設置可以查找更快響應電壓過衝的控製環路設置,由此優化輸出電壓反饋控製的質量。注意,正 常工作時,經優化的控製環路特性不會受到影響。可以使用數字控製器(例如ADP1055)在特定條件下(例如在經曆負載瞬變之後)動態調節控製環路,但采用傳統的模擬控製環路時則很難實現。
ADP1055
工作溫度範圍為−40 °C至+125 °C,125 °C時的EEPROM數據保持期限為15年
兼容PMBus修訂版1.2
帶命令屏蔽的32位密碼保護
64個地址選擇(16個基址,可擴展至64個)
6個PWM控製信號,625 ps分辨率
占空比雙倍更新速率
數字控製環路(PID + 額外極點或零點可配置能力)
可編程環路濾波器(CCM、DCM、低溫/正常溫度)
頻率同步
軟啟動和軟停止功能
平均和峰值恒流模式
外部PN結溫檢測
4個GPIO(2個GPIO可配置為有源箝位PWM)
快速線路電壓前饋
用於優化效率的自適應停滯時間補償
擴展黑盒數據錄製能力以記錄故障
免責聲明:本文為轉載文章,轉載此文目的在於傳遞更多信息,版權歸原作者所有。本文所用視頻、圖片、文字如涉及作品版權問題,請聯係小編進行處理。
推薦閱讀:
漲姿勢!常用的USB Type-C功率傳輸數據線也需要芯片級保護
- 噪聲中提取真值!瑞盟科技推出MSA2240電流檢測芯片賦能多元高端測量場景
- 10MHz高頻運行!氮矽科技發布集成驅動GaN芯片,助力電源能效再攀新高
- 失真度僅0.002%!力芯微推出超低內阻、超低失真4PST模擬開關
- 一“芯”雙電!聖邦微電子發布雙輸出電源芯片,簡化AFE與音頻設計
- 一機適配萬端:金升陽推出1200W可編程電源,賦能高端裝備製造
- 築基AI4S:摩爾線程全功能GPU加速中國生命科學自主生態
- 一秒檢測,成本降至萬分之一,光引科技把幾十萬的台式光譜儀“搬”到了手腕上
- AI服務器電源機櫃Power Rack HVDC MW級測試方案
- 突破工藝邊界,奎芯科技LPDDR5X IP矽驗證通過,速率達9600Mbps
- 通過直接、準確、自動測量超低範圍的氯殘留來推動反滲透膜保護
- 車規與基於V2X的車輛協同主動避撞技術展望
- 數字隔離助力新能源汽車安全隔離的新挑戰
- 汽車模塊拋負載的解決方案
- 車用連接器的安全創新應用
- Melexis Actuators Business Unit
- Position / Current Sensors - Triaxis Hall




